欢迎来到第壹文秘! | 帮助中心 分享价值,成长自我!
第壹文秘
全部分类
  • 幼儿/小学教育>
  • 中学教育>
  • 高等教育>
  • 研究生考试>
  • 外语学习>
  • 资格/认证考试>
  • 论文>
  • IT计算机>
  • 法律/法学>
  • 建筑/环境>
  • 通信/电子>
  • 医学/心理学>
  • ImageVerifierCode 换一换
    首页 第壹文秘 > 资源分类 > DOCX文档下载
    分享到微信 分享到微博 分享到QQ空间

    炉灶领班的工作程序.docx

    • 资源ID:249685       资源大小:17.27KB        全文页数:2页
    • 资源格式: DOCX        下载积分:5金币
    快捷下载 游客一键下载
    账号登录下载
    三方登录下载: 微信开放平台登录 QQ登录
    下载资源需要5金币
    邮箱/手机:
    温馨提示:
    快捷下载时,如果您不填写信息,系统将为您自动创建临时账号,适用于临时下载。
    如果您填写信息,用户名和密码都是您填写的【邮箱或者手机号】(系统自动生成),方便查询和重复下载。
    如填写123,账号就是123,密码也是123。
    支付方式: 支付宝    微信支付   
    验证码:   换一换

    加入VIP,免费下载
     
    账号:
    密码:
    验证码:   换一换
      忘记密码?
        
    友情提示
    2、PDF文件下载后,可能会被浏览器默认打开,此种情况可以点击浏览器菜单,保存网页到桌面,就可以正常下载了。
    3、本站不支持迅雷下载,请使用电脑自带的IE浏览器,或者360浏览器、谷歌浏览器下载即可。
    4、本站资源下载后的文档和图纸-无水印,预览文档经过压缩,下载后原文更清晰。
    5、试题试卷类文档,如果标题没有明确说明有答案则都视为没有答案,请知晓。

    炉灶领班的工作程序.docx

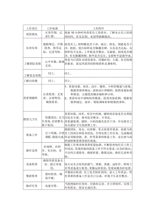
    工作项目工作标准工作程序到岗情况认真仔细。记录汇报。提前10分钟时岗查看员工签到本,了解本点员工的到岗时间,有无迟到,未到等缺勤情况。仪表仪容根据规定,仔细检查,督导达标,记录考核。检查员工:厨师帽是否干净,端正,厨衣、围裙是否干净,挺括,值台厨师是否佩戴名牌,头发是否达标,女厨师发不过肩,工作鞋是否整洁、无破损。胡须是否剃净,有无佩戴饰物,指甲是否过长,女厨师不涂指甲油。了解团队客情心中有数,准确无误。查看当日团队安排的菜单,用餐时间、人数、有无特殊的要求,落实所需用的特殊原料及调味料。了解宴会客情同上。同上。了解自助餐同上。同上。查看调辅料认真检查,无变质。合理利用,确保需求。1、查看冰箱、冰库、卤汁、辅料、小料的数量与质量,根据客情和规定,添制卤汁和辅料,按照质量标准和要求,正确使用剩余辅料和小料。2、查看库房中调味料的数量,检查其保质期,根据客情和规定,添补、领取调味料和特殊的香料。摆放与卫生容器清洁。无卫生死角。存放整齐,便于取用。查看冰箱、冰库、库房中的调、辅料的存放是否合理取用是否方便,排列是否整齐,不零乱。查看盛装调、辅料、小料的器具是否干净,并安排员工各自做好卫生的清理工作。准备工作分工明确、合理调配、确保完成。根据团队、宴会、自助餐、零点的菜单要求,依据当班员工的岗位和技术状况,合理安排工作任务,完成餐前所必须做的烧、煮、炸等菜肴的准备工作,亲自参与高档或特殊菜肴的制作准备。操作巡查有规律、有程序、有目的、有考核。根据工作要求和菜肴质量标准,不断检查每位员工的工作状况,发现所做的准备工作不符合要求,应及时指出,予以纠正或指导,确保质量、数量达标,做好记录和考核。设备检查确保所需设备完好,能正常使用。每天对本点所用的煤气、烤箱、蒸箱、油炸炉、照明工具等设备进行检查,掌握运转状况,发现问题及时处理。餐前检查准时检查,确保开餐。开餐前应检查:员工是否按时到岗,进入工作状态,所有菜肴的准备工作是否已完成,环境卫生是否整洁。临时任务迅速安排。当接到临时任务时,应做好记录,并立即组织、安排工作的落实,保证完成任务。工作项目工作标准工作程序菜肴的出品安排合理调配保证质量依据各员工的技能和岗位,指定完成安排的菜肴制作,并督导其保证质量。菜肴的质量把关仔细认真在安排员工作菜肴或亲自操作时,应注意检查原料的质量与数量,发现不符合标准应立即指出与退回,严格把好菜肴制作的最后一关。3、结束的工作程序工作项目工作标准工作程序结束工作责任到人。全面检查。每餐工作完毕后,应督导本点员工做好收尾工作,包括用具有摆放,关闭水、电、气的阀门,按时签离,做好特殊情况下的留人值班。卫生工作仔细检查不合格者,做,并i2:检查员工的卫生工作:包括用餐的清理、调料罐的清洗、炉台的打扫、冰箱、冰库及库房的卫生和环境卫生的整理。剩余辅料根据标准妥善处理将剩余辅料仔细查看后,合理安排员工放置。考勤考核详细记录按时交表根据每天本点员工的实际出勤情况和工作结果,做好必要的鼓励与考核工作。交接工作口头与记录准确无误。开餐完毕后,向接班的领班移交工作,包括客情工作任务,特殊要求。

    注意事项

    本文(炉灶领班的工作程序.docx)为本站会员(p**)主动上传,第壹文秘仅提供信息存储空间,仅对用户上传内容的表现方式做保护处理,对上载内容本身不做任何修改或编辑。 若此文所含内容侵犯了您的版权或隐私,请立即通知第壹文秘(点击联系客服),我们立即给予删除!

    温馨提示:如果因为网速或其他原因下载失败请重新下载,重复下载不扣分。




    关于我们 - 网站声明 - 网站地图 - 资源地图 - 友情链接 - 网站客服 - 联系我们

    copyright@ 2008-2023 1wenmi网站版权所有

    经营许可证编号:宁ICP备2022001189号-1

    本站为文档C2C交易模式,即用户上传的文档直接被用户下载,本站只是中间服务平台,本站所有文档下载所得的收益归上传人(含作者)所有。第壹文秘仅提供信息存储空间,仅对用户上传内容的表现方式做保护处理,对上载内容本身不做任何修改或编辑。若文档所含内容侵犯了您的版权或隐私,请立即通知第壹文秘网,我们立即给予删除!

    收起
    展开