欢迎来到第壹文秘! | 帮助中心 分享价值,成长自我!
第壹文秘
全部分类
  • 幼儿/小学教育>
  • 中学教育>
  • 高等教育>
  • 研究生考试>
  • 外语学习>
  • 资格/认证考试>
  • 论文>
  • IT计算机>
  • 法律/法学>
  • 建筑/环境>
  • 通信/电子>
  • 医学/心理学>
  • ImageVerifierCode 换一换
    首页 第壹文秘 > 资源分类 > DOCX文档下载
    分享到微信 分享到微博 分享到QQ空间

    建筑物倒塌中的救援技术.docx

    • 资源ID:237141       资源大小:21.35KB        全文页数:6页
    • 资源格式: DOCX        下载积分:5金币
    快捷下载 游客一键下载
    账号登录下载
    三方登录下载: 微信开放平台登录 QQ登录
    下载资源需要5金币
    邮箱/手机:
    温馨提示:
    快捷下载时,如果您不填写信息,系统将为您自动创建临时账号,适用于临时下载。
    如果您填写信息,用户名和密码都是您填写的【邮箱或者手机号】(系统自动生成),方便查询和重复下载。
    如填写123,账号就是123,密码也是123。
    支付方式: 支付宝    微信支付   
    验证码:   换一换

    加入VIP,免费下载
     
    账号:
    密码:
    验证码:   换一换
      忘记密码?
        
    友情提示
    2、PDF文件下载后,可能会被浏览器默认打开,此种情况可以点击浏览器菜单,保存网页到桌面,就可以正常下载了。
    3、本站不支持迅雷下载,请使用电脑自带的IE浏览器,或者360浏览器、谷歌浏览器下载即可。
    4、本站资源下载后的文档和图纸-无水印,预览文档经过压缩,下载后原文更清晰。
    5、试题试卷类文档,如果标题没有明确说明有答案则都视为没有答案,请知晓。

    建筑物倒塌中的救援技术.docx

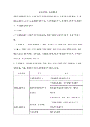
    建筑物倒塌中的救援技术建筑物倒塌事故发生后,如何有效的发挥消防部队的专业特长,快速有效的处置事故,最大限度地解救被困人员的生命是我们的首要任务。因此在救援过程中,我们要充分发挥专业救援技术,确保搜救过程的有效性。(一)搜索由于建筑物倒塌往往伴随人员被埋压的情况,准确快速地定位被困人员对整个救援工作是关键。1、人工搜索法。主要通过询问知情人、喊话、敲击等方式寻找被困人员。搜救小组的人员组成为2-4人,在搜寻过程中主要了解建筑的原安全通道、被困人员的大致位置等基本信息。每次喊话和敲击后都要有停顿,保持安静,仔细捕捉幸存者从瓦砾下传出的声音和响声,并辨别声音的位置,确定现场标记,做好记录。2、仪器搜索法。消防部队主要有视频、音频、雷达、红外线四种类型的生命探测仪,分别通过视频图像、声波、电磁波和热能形式搜索被困人员的生命迹象。仪器类型优点缺点音频生命探测仪搜索探测面积较大不能探测失去知觉的幸存者能拾取微弱的呼救声或敲击信号工作环境要求高,受环境噪声影响极大要求受害者发出能识别的声音,婴幼儿则很难监测范围较小(声波7.5米,振动23米)视频生命探测仪操作简单,容易掌握工作环境受限制,必须有直径不小于5厘米的空隙或空洞可记录图像视野有局限性可远距离观察雷达生命探测仪探测人员准确性较强对钢混结构的材料穿透力不是很强轻便、体积小、方便携带、容易操作使用时,在雷达附近6米之内不能有活的物体,否则会产生干扰探测被困人员的距离比较准确3、动物搜索。目前动物搜索主要是犬搜索,是指利用驯犬的灵敏嗅觉,找寻被掩埋于废墟下的被困人员。搜索犬的听力是人的17倍,嗅觉则是人的IOO倍。国外一些国家还在研究猪、老鼠、黄蜂等动物、昆虫进行搜索训练,但是就资料显示目前这些动物、昆虫在训练方面都比较困难。犬搜索的优缺点优点缺点能在短时间内进行大面积搜索工作时间比较短,通常工作20-30分钟后需休息20-30分钟适合于诸如因爆炸产生的建筑物倒塌的危险环境,犬的体型和重量更适合于较小的空间,且产生二次倒塌可能性较小的环境搜索犬搜索至少需要2条犬对搜索区进行单独的相互验证对失踪的幸存者搜寻较为有效犬搜索的效果取决于训导员和犬的能力有些搜索犬具有区分幸存者和尸体的能力,能够节省营救幸存者的时间犬搜索受气温、风力等影响(例如,天气炎热,气温32度以上或27度以上的中午)(二)挖掘一旦搜索工作结束,其后要做的就是如何去接近幸存者,进而将其救出,也就是最快速度的开辟一条救生通道。在大多数建筑倒塌事故救援过程中,往往都是通过挖掘的方法开辟出救生通道。这里介绍几种基本的挖掘方法:1、由上而下挖掘。这种技术主要适用于被困者被重型的墙体压住身体某些部位,现场无起吊设备或起吊困难时使用。首先就要确定被困者被埋压的大致方位,然后将被困者上方的建筑废墟由上而下逐层挖掘清理废墟,直至挖出被困者。在使用这种方法时,挖掘到越接近被困者,就越要小心,防止对别困人员造成二次伤害。2、坑道挖掘。这种技术主要适用于被困者被大面积、厚重的楼板埋压,逐层挖掘比较困难时使用。在确定被困者埋压大致的方位后,根据需要在被困者上方周围挖掘一个竖向坑道,待达到被埋压者大致水平方向后,再横向挖掘坑道,到达被困者位置,最后挖掘被困者周围废墟,直至救出被困者。如果被困着距离建筑边缘较近的话,也可以由建筑边缘大致被困者水平位置处直接横向挖掘坑道。在进行坑道挖掘的方法过程中,一定要做好坑道的支撑,在挖掘过程中避免承重结构遭到破坏。3、吊升下挖。这种技术主要适用于被困者被大型构件压住身体某些部位,无法起吊进行救援时使用。首先,在现场条件允许的情况下,用重型吊车对被压住被困者身体部位上方的构件进行稳固吊升,防止构件在救援过程中继续对被困者下压,以减轻其下压的重量,同时用原木或者木方对构件进行支撑,防止倾斜。然后救援人员用大锤和钢钎等工具对被困者身体下方的水泥和泥土进行下挖,让被困者的身体随着下挖的深度自行下降,最后救援人员将被困者拉拽出被困地点。(三)支撑在进行搜索和救援工作时,为了减少被困人员和救援队员的危险,要对哪些局部受到破坏或者倒塌的结构做临时的支撑。支撑技术就是利用一些原木、支柱或者专业设备对倒塌的构建进行加固,防止己遭破坏的、不稳定的建筑物进一步倒塌。支撑不是为了使结构部件恢复到原来的状况和位置,而是防止已经遭到破坏的建筑构建进一步倒塌。支撑应是被动的,轻轻地支撑而不是移动建筑。任何用强力使梁、立柱、楼板部件或墙恢复原位地做法都可能引起进一步地倒塌。这里介绍几种基本的支撑技术:1、垂直支撑。是最常用的支撑方法,主要目的是:稳定被破坏的楼板、天花板或房顶,也可以被用来代替倒塌的或不稳定的承重墙或柱子。2、悬空斜撑。是一种简易快捷的支撑方法。它用于轻荷载的临时支撑。3、T形支撑。主要目的是初步稳定受破坏的地板、天花板或房顶。以便做进一步支撑时减少危险,这种支撑时临时性的,也可以用于快速解救受害者。4、框架支撑。这是一个高性能的支撑,用于支持大面积建筑构建或对挖掘通道的整体支撑。它也可以作为一个安全的避难所。在支撑的过程中,框架支撑需要多根支柱对危险区域进行支撑,从而形成一个框架或者通道。5、水平支撑。将建筑物之间那些倾斜倒塌破坏的墙体支撑在完好墙体上。当相邻的墙可以被用作支撑物时,可用水平支撑方法支撑被破坏的墙。6、气垫撑顶。这种技术主要适用于被困者被较轻的墙体和构件压住身体某些部位时使用。主要用不同型号的起重气垫、扩张器、千斤顶、木方等。在使用该方法时要评估被撑顶构件的结构和稳定性并且对重量进行估算,使装备的负荷符合实际重量的需要,并选择好支撑点。然后清理出便于起重气垫、扩张器工作的缝隙,不同型号的气垫、扩张器可以同时工作,根据起重的空间,用木方加以支撑,再同时用几个千斤顶继续升高支撑,最终救出被困者。(四)破拆破拆技术是指对创建营救通道过程中遇到的不能移动的建筑废墟构建,或压在幸存者身上的构建进行安全有效的切割、钻凿、扩张、剪断等方法。破拆的对象通常为倒塌废墟中的墙体、楼板、门窗等,其主要材料包括木材、金属、砖、混凝土和钢筋混凝土等。在破拆过程中,一般有水平破拆、垂直破拆两种方向。目前消防总队主要的一些破拆工具包括:功能名称切割无齿距、机动链锯、双向异动切割机、等离子切割器等钻凿手动破拆工具、电锤、风镐等扩张液压扩张器、液压撑杆、框架支撑顶杆、手动扩张器、电动扩张器、起重气垫等剪断液压剪切钳、电动剪切钳、钢缆剪断器、手动剪切钳、万向剪切钳、断线钳等切割:用无齿锯、链锯、焊枪等工具或设备将板、柱、条、管等材料分离、断开的方法。钻凿:用钻孔机、冲击钻、凿岩机等工具、设备将楼板、墙体等材料开孔、穿透的方法。扩张、挤压:用扩张钳、顶撑杆等工具将板、柱、条、管等材料分离、压碎的方法。剪断:用剪切钳、切断器等工具、设备将金属板、条、管等材料断开的方法。(五)救护建筑坍塌事故一般会造成大量人员被埋压,突如其来的灾难往往会对受困者造成生理和心理上的创伤,因此救援队员在救助被困者的同时,也要及时对其进行简单的医护、急救和心理安抚,给专业医疗机构营造时间。1、医护和急救。在营救被困者的同时,要对露出表面的被困者施以简单救助和喂食水、奶等,增强被困者的身体能量,使其配合救助。如果是长时间困在黑暗中的被困者,应将其眼睛蒙上,避免强光刺激,造成失明。清除被困者口、鼻内的泥土,保证其呼吸畅通。喂食被困者时,要给予被困者少量的水、奶、饮料等,以流食为主,循序渐进,避免被困者食用大量的水,造成严重的肾衰竭。如被困者身体暴露在外面,救援队员要利用包扎和止血方法对受伤处进行处理,同时可将受伤部位或身体进行遮盖。2、搬运。在救出被废墟下埋压的被困者时,不要急于对其进行盲目搬运,要了解其身体的伤害状况,科学搬运。一般的被困者主要是腿部,应该用止血带绑在被压肢体的上部,抑制毒素上行。如果是脊柱受伤,千万不能盲目采用背、抱等简易的救人方法进行运送,一定要让伤员平卧,保持身体躯干不受压,用担架运送。在运送时伤员的头部向后,脚部向前.,以便于后面的救援人员随时观察伤员的情况。3、心理安抚。在建筑倒塌事故发生后,被困人员往往因为肢体残缺、黑暗、惊吓等造成心理上的恐惧,救援队员在解救被困者的同时,要不停的对被困人员进行心理安抚,让被困者心理充满希望,减少恐惧感。这种安抚主要通过对话完成,救援队员可以通过:你要坚持,我们马上就把你救出来了;你放心,我们已经看到你了等言语对被困者进行安抚。

    注意事项

    本文(建筑物倒塌中的救援技术.docx)为本站会员(p**)主动上传,第壹文秘仅提供信息存储空间,仅对用户上传内容的表现方式做保护处理,对上载内容本身不做任何修改或编辑。 若此文所含内容侵犯了您的版权或隐私,请立即通知第壹文秘(点击联系客服),我们立即给予删除!

    温馨提示:如果因为网速或其他原因下载失败请重新下载,重复下载不扣分。




    关于我们 - 网站声明 - 网站地图 - 资源地图 - 友情链接 - 网站客服 - 联系我们

    copyright@ 2008-2023 1wenmi网站版权所有

    经营许可证编号:宁ICP备2022001189号-1

    本站为文档C2C交易模式,即用户上传的文档直接被用户下载,本站只是中间服务平台,本站所有文档下载所得的收益归上传人(含作者)所有。第壹文秘仅提供信息存储空间,仅对用户上传内容的表现方式做保护处理,对上载内容本身不做任何修改或编辑。若文档所含内容侵犯了您的版权或隐私,请立即通知第壹文秘网,我们立即给予删除!

    收起
    展开