欢迎来到第壹文秘! | 帮助中心 分享价值,成长自我!
第壹文秘
全部分类
  • 幼儿/小学教育>
  • 中学教育>
  • 高等教育>
  • 研究生考试>
  • 外语学习>
  • 资格/认证考试>
  • 论文>
  • IT计算机>
  • 法律/法学>
  • 建筑/环境>
  • 通信/电子>
  • 医学/心理学>
  • ImageVerifierCode 换一换
    首页 第壹文秘 > 资源分类 > DOCX文档下载
    分享到微信 分享到微博 分享到QQ空间

    应急预案演练记录表-灼伤.docx

    • 资源ID:235878       资源大小:14.87KB        全文页数:2页
    • 资源格式: DOCX        下载积分:5金币
    快捷下载 游客一键下载
    账号登录下载
    三方登录下载: 微信开放平台登录 QQ登录
    下载资源需要5金币
    邮箱/手机:
    温馨提示:
    快捷下载时,如果您不填写信息,系统将为您自动创建临时账号,适用于临时下载。
    如果您填写信息,用户名和密码都是您填写的【邮箱或者手机号】(系统自动生成),方便查询和重复下载。
    如填写123,账号就是123,密码也是123。
    支付方式: 支付宝    微信支付   
    验证码:   换一换

    加入VIP,免费下载
     
    账号:
    密码:
    验证码:   换一换
      忘记密码?
        
    友情提示
    2、PDF文件下载后,可能会被浏览器默认打开,此种情况可以点击浏览器菜单,保存网页到桌面,就可以正常下载了。
    3、本站不支持迅雷下载,请使用电脑自带的IE浏览器,或者360浏览器、谷歌浏览器下载即可。
    4、本站资源下载后的文档和图纸-无水印,预览文档经过压缩,下载后原文更清晰。
    5、试题试卷类文档,如果标题没有明确说明有答案则都视为没有答案,请知晓。

    应急预案演练记录表-灼伤.docx

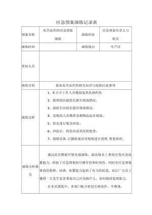
    应急预案演练记录表预案名称化学品灼伤应急预案演练演练科室应急预案负责人与组员演练时间演练地点生产区参加人员演练目的提高化学品灼伤相关知识与抢救注意事项演练过程1、9点半工作人员模拟氢氧化钠灼伤2、联络组向副组长报告现场情况。3、副组长向组长报告现场情况。4、急救组人员携带急救物品赶往现场。5、伤员进行紧急冲洗。6、冲洗后,将伤员送至医院检查。7、演练结束,后勤组成员对现场进行清理,恢复原状。演练分析报告通过此次模拟开展实战演练,提高他员工事故应变应急处置能力,检验了应急预案的可操作性和时效性,同时对应急预案事故的指挥、协调、处置能力起到了有力的促进,也让广大员工懂得一旦发生危害事故自己应该做什么,如何做的处理能力。在本次演练中,各部门配合密切互相协作,不推诿,不扯皮,得以演习任务圆满完成。但也存在不足,闲杂人员在现场附近嬉笑,不自觉维护演练秩序,组织体系还有待进一步加强,不能很好的驾驭演习的顺利程度,部分人认识不到位,演练不认真。总之,通过这次预案演练,大家的能力得到了提高,取得了成绩,希望有问题的加以改进,确保安全、迅速、及时、有效。演练小结及时发现,重在抢救及时,措施得力。职业卫生负责人签字:备注

    注意事项

    本文(应急预案演练记录表-灼伤.docx)为本站会员(p**)主动上传,第壹文秘仅提供信息存储空间,仅对用户上传内容的表现方式做保护处理,对上载内容本身不做任何修改或编辑。 若此文所含内容侵犯了您的版权或隐私,请立即通知第壹文秘(点击联系客服),我们立即给予删除!

    温馨提示:如果因为网速或其他原因下载失败请重新下载,重复下载不扣分。




    关于我们 - 网站声明 - 网站地图 - 资源地图 - 友情链接 - 网站客服 - 联系我们

    copyright@ 2008-2023 1wenmi网站版权所有

    经营许可证编号:宁ICP备2022001189号-1

    本站为文档C2C交易模式,即用户上传的文档直接被用户下载,本站只是中间服务平台,本站所有文档下载所得的收益归上传人(含作者)所有。第壹文秘仅提供信息存储空间,仅对用户上传内容的表现方式做保护处理,对上载内容本身不做任何修改或编辑。若文档所含内容侵犯了您的版权或隐私,请立即通知第壹文秘网,我们立即给予删除!

    收起
    展开