欢迎来到第壹文秘! | 帮助中心 分享价值,成长自我!
第壹文秘
全部分类
  • 幼儿/小学教育>
  • 中学教育>
  • 高等教育>
  • 研究生考试>
  • 外语学习>
  • 资格/认证考试>
  • 论文>
  • IT计算机>
  • 法律/法学>
  • 建筑/环境>
  • 通信/电子>
  • 医学/心理学>
  • ImageVerifierCode 换一换
    首页 第壹文秘 > 资源分类 > DOCX文档下载
    分享到微信 分享到微博 分享到QQ空间

    地下室成本控制建议.docx

    • 资源ID:221538       资源大小:17.28KB        全文页数:2页
    • 资源格式: DOCX        下载积分:5金币
    快捷下载 游客一键下载
    账号登录下载
    三方登录下载: 微信开放平台登录 QQ登录
    下载资源需要5金币
    邮箱/手机:
    温馨提示:
    快捷下载时,如果您不填写信息,系统将为您自动创建临时账号,适用于临时下载。
    如果您填写信息,用户名和密码都是您填写的【邮箱或者手机号】(系统自动生成),方便查询和重复下载。
    如填写123,账号就是123,密码也是123。
    支付方式: 支付宝    微信支付   
    验证码:   换一换

    加入VIP,免费下载
     
    账号:
    密码:
    验证码:   换一换
      忘记密码?
        
    友情提示
    2、PDF文件下载后,可能会被浏览器默认打开,此种情况可以点击浏览器菜单,保存网页到桌面,就可以正常下载了。
    3、本站不支持迅雷下载,请使用电脑自带的IE浏览器,或者360浏览器、谷歌浏览器下载即可。
    4、本站资源下载后的文档和图纸-无水印,预览文档经过压缩,下载后原文更清晰。
    5、试题试卷类文档,如果标题没有明确说明有答案则都视为没有答案,请知晓。

    地下室成本控制建议.docx

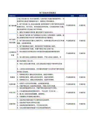
    地下室成本控制建议控制项目控制核实阶段地下室车魔L地上车位最大化:结合当地情况,与政府部门沟通多做地面停车;对地面停车方案进行精细排布设计,做到地上停车数最多。2、地下车位最小化:结合当地政策,宜利用塔楼下方等不便布车的空间做摩托车位、自行车位,来折减规定的停车数;与当地政府部门沟通,通过机械停车方式来减少地下停车数。3、避免行车道靠外墙布置,避免布置平行或斜向车位。产品策划阶段方案阶段地下室范围及层数1、确定地下室范围:地下室轮魁应方正简洁,无用的面积一定剔除;宜使上部建筑尽量分布在地下室轮廓范围内且尽量靠边。2、地下室的边线应尽量与上敏筑平行,柱网布置应符合车位及行车道模数,达到紧凑布置。3、地下室层数越少越好,满足规范地下室面积越小越好。产品策划阶段方案阶段人防面积及布置1、与当地政府部门沟通,尽量不做或少做人防地下室。2、结合政策及项目情况综合分析是否异地建设般纳费用更有利O3、深入研究当地人防面积的计算规则,严控人防地卜室面枳,尽产品策划阶段方案阶段量少做并避免5级人防。4、项目人防区应集中布置;人防口部设施应布置在不影响停车的地5、人防区应安排在最底层,并尽量利用塔楼下方及其他不便布车的空间布置人防设施。轮廓线1、轮廓线应简洁,避免出现多段折线,造成外墙增多。2、轮廓线应紧凑,避免出现多余空间,造成无效面积。3、轮廓线应方正,避免出现锐角弧线,造成布车障碍。产品策划阶段方案阶段柱网布置1、柱网尺寸应符合停车模数,达到最紧凑布置。2、尽量不要出现一车或两车的柱距,尽量三车均匀布置。产品策划阶段方案阶段布车方式1、首先选用垂直停车方式,尽量不要出现斜向或平行停车。2、行车道宽度按照规范要求即可,不应过宽(5.5-6米)。3、辘地,亚殖仅值祗锄辘醺,曲频聘车。4、尽量避免行车道靠边墙的情况。产品策划阶段方案阶段设备用房1、设备用房尽量布置在不方便停车的边角地带。2、设备用房不能挤占停车位位置。3、设备用房面积够用即可,不可有多余空间。4、水池水箱尽量利用坡道下方及其他受限制空间。产品策划阶段方案阶段人防布置1、人防口部尽量布置在塔楼下方或其他不方便停车地方。2、相邻防护单元的人防出入口应尽量合并。3、防护单元的划分应尽窗口防火分区的划分吻合;避免出现跨越或错位。产品策划阶段方案阶段排水找坡所有找坡均采用结构找坡,不得采用建筑找坡。产品策划阶段方案阶段管网布置L尽量使主风道,靠近车道边侧设置。2、风道宽度尽量控制在1.2米以内,使风道下面不设喷淋。3、电缆朦、设备管线尽量与风道平行i殳置;尽量不要设置在风道下方。4、各类管线交叉点不要设置在主车道处。产品策划阶段方案阶段车库标高在满足不计容的前提下,尽量抬高车库标高,降低下建造成本、基坑支护、降水及土石方成本。产品策划阶段方案阶段

    注意事项

    本文(地下室成本控制建议.docx)为本站会员(p**)主动上传,第壹文秘仅提供信息存储空间,仅对用户上传内容的表现方式做保护处理,对上载内容本身不做任何修改或编辑。 若此文所含内容侵犯了您的版权或隐私,请立即通知第壹文秘(点击联系客服),我们立即给予删除!

    温馨提示:如果因为网速或其他原因下载失败请重新下载,重复下载不扣分。




    关于我们 - 网站声明 - 网站地图 - 资源地图 - 友情链接 - 网站客服 - 联系我们

    copyright@ 2008-2023 1wenmi网站版权所有

    经营许可证编号:宁ICP备2022001189号-1

    本站为文档C2C交易模式,即用户上传的文档直接被用户下载,本站只是中间服务平台,本站所有文档下载所得的收益归上传人(含作者)所有。第壹文秘仅提供信息存储空间,仅对用户上传内容的表现方式做保护处理,对上载内容本身不做任何修改或编辑。若文档所含内容侵犯了您的版权或隐私,请立即通知第壹文秘网,我们立即给予删除!

    收起
    展开