欢迎来到第壹文秘! | 帮助中心 分享价值,成长自我!
第壹文秘
全部分类
  • 幼儿/小学教育>
  • 中学教育>
  • 高等教育>
  • 研究生考试>
  • 外语学习>
  • 资格/认证考试>
  • 论文>
  • IT计算机>
  • 法律/法学>
  • 建筑/环境>
  • 通信/电子>
  • 医学/心理学>
  • ImageVerifierCode 换一换
    首页 第壹文秘 > 资源分类 > DOCX文档下载
    分享到微信 分享到微博 分享到QQ空间

    “拿地即可开工”办理流程图、拟拿地单位办理事项清单、承诺书.docx

    • 资源ID:195041       资源大小:71.04KB        全文页数:6页
    • 资源格式: DOCX        下载积分:5金币
    快捷下载 游客一键下载
    账号登录下载
    三方登录下载: 微信开放平台登录 QQ登录
    下载资源需要5金币
    邮箱/手机:
    温馨提示:
    快捷下载时,如果您不填写信息,系统将为您自动创建临时账号,适用于临时下载。
    如果您填写信息,用户名和密码都是您填写的【邮箱或者手机号】(系统自动生成),方便查询和重复下载。
    如填写123,账号就是123,密码也是123。
    支付方式: 支付宝    微信支付   
    验证码:   换一换

    加入VIP,免费下载
     
    账号:
    密码:
    验证码:   换一换
      忘记密码?
        
    友情提示
    2、PDF文件下载后,可能会被浏览器默认打开,此种情况可以点击浏览器菜单,保存网页到桌面,就可以正常下载了。
    3、本站不支持迅雷下载,请使用电脑自带的IE浏览器,或者360浏览器、谷歌浏览器下载即可。
    4、本站资源下载后的文档和图纸-无水印,预览文档经过压缩,下载后原文更清晰。
    5、试题试卷类文档,如果标题没有明确说明有答案则都视为没有答案,请知晓。

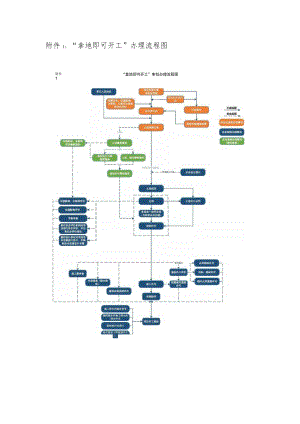
    “拿地即可开工”办理流程图、拟拿地单位办理事项清单、承诺书.docx

    附件1:“拿地即可开工”办理流程图附件1“拿地即可开工”审批办理流程图附件2:“拿地即可开工”拟拿地单位办理事项清单实施阶段序号事项名称前置事项或条件受理部门企业负责开展工作办结时限(工作0)备注入区阶段1签订“入区协议”或其他等效力文件无营商合作局与规自分局提前沟通用地指标、设计方案1规自分局组织编制拟出让地块规划综合实施方案期间,企业启动项目方案设计,作为规划论证支撑条件。2企业设立登记无行政审批局企业准备申报材料,通过线上(C窗通)或线下申请。1申请竞买土地前完成拿地阶段3竞买申请、报价土地挂牌公告开发建设局与规自分局沟通设计方案,逐步深化设计图纸,达到报规深度要求(15天);继续深化并完成施工图设计,并报送审图机构(15天);确认施工单位、监理单位、勘察单位、测绘单位;完成水评、交评、环评等文件编制。完成临水临电方案编制,并提前与专业公司沟通申报流程;参与土地竞买。21个自然日+10个工作日在委托设计方案编制时,同步委托专业公司开始水交环评编制。4土地成交确认土地挂牌公告开发建设局签订土地成交确认书15签订土地出让合同土地成交确认开发建设局签订土地出让合同1施工许可阶段6项目备案土地成交确认行政审批局提前在北京市投资项目在线审批监管平台申报。1提前准备申报材料7多规合一初审多规合一会商项目备案规自分局督促设计单位按照建设工程规划设计技术文件办理指南绘制图纸,并提交申报。7多规合一初审、会商合并办理8建设工程规划许可证核发多规合一会商规自分局督促设计单位按照建设工程规划设计技术文件办理指南绘制图纸,并提交申报。19建筑工程施工许可证核发规划许可行政审批局与施工单位签订正式施工合同;提前在北京市投资项目在线审批监管平台申报。1工相准工开前关备彳10灰线验线施工许可市规自委提前完成现场放线工作0.511建设项目水影响评价审查无行政审批局按照首都之窗水影响评价审查事项申报要求准备申报材料2开工前完成12交通影响评价审查多规合一初审行政审批局按照首都之窗交评事项申报要求准备申报材料3开工前完成13建设项目环境影响评价审批无行政审批局依据建设项目环境影响评价分类管理名录及北京市实施细化规定判定环评类别2开工前完成14节能审查项目备案、核准行政审批局在市发改委系统申报1开工前完成,该事项为承诺制事项15建筑垃圾消纳许可无行政审批局在首都之窗选择对应的事项进行网上申报0.5实际消纳前完成16施工降水的取水许可无行政审批局在首都之窗选择取水许可事项进行网上申报2地下水排入市政雨水管网前完成17临时排水和施工降水北京市建设工行政审批局在首都之窗选择城镇污水排入排水2排入市政雨污水管的排水许可程施工降水方案专家评审意见,需建设单位提前自行准备管网许可事项进行网上申报网的情况需要办理18临时雨污水接口临建规划许可证行政审批局提前联系管线养护单位做好现场踏勘2临时排水前完成19临时建设工程规划许可证无规自分局在首都之窗选择对应的事项进行网上申报220市政设施建设类审批(临时占用城市道路许可、挖掘城市道路许可).规划许可施工许可行政审批局提前完成挖掘城市道路恢复方案2涉及开辟道口的,需提前到交通队办理占道施工许可、开辟道口审批。21涉及占用园林绿化资源的审批(改变绿化规划、绿化用地使用性质,临时占用绿化用地、砍伐城市树木、移植树木)规划许可行政审批局提前完成绿地补建方案、绿地恢复方案、树木移植方案、树木砍伐方案。属工程建设项目、绿化改造项目,需提交占用绿地(树木)区域或绿化改造区域测绘图(附2000坐标系、ShP格式矢量数据);非工程建设项目,需提供树木位置测绘图。2涉及开辟道口的,需提前到交通队办理占道施工许可、开辟道口审批。22道路两侧开辟道口、设置门坡、台阶规划许可交通大队提前委托设计单位完成道口设计图323公用服务报装(临水接入报装).无北京市自来水集团在政务大厅窗口或北京自来水集团APP提交临水申报材料;4有规划条件即可申报,前述办理时间不含施工时间。24公用服务报装(临电无国网北京亦在国家电网营业厅或网上国网APP7接入报装)庄供电公司提交临电申报材料;确认供电方案,签订供电合同。25建设项目安全评价报告/委托具备相应资质的安全评价机构对建设项目进行安全评价,并出具安全评价报告。/开工前完成26建设项目安全设施设计专篇/委托具备相应资质的设计单位对项目安全设施进行设计,编制建设项目安全设施设计专篇。/开工前完成注:在土地成交时,全部报审事项涉及的方案或资料,都需基本稳定,具备报审条件。附件3:“拿地即可开工“承诺书北京经济技术开发区行政审批局:我单位拟建项目,位于,现在申请该项目审批过程采用“拿地即可开工”模式,并就相关事项承诺如下:一、已认真阅读北京经济技术开发区社会投资工业类项目“拿地即可开工”审批服务指引(试行),自愿申请该项目采用“拿地即可开工”模式,并对提交材料的真实性负责。二、在各审批环节既定时间节点前完成审批所需的各类资料,并提交申报。如因资料报送迟缓或资料质量问题影响审批进展的,由我单位自行承担责任。三、项目“拿地即可开工”审批过程中,因法律法规、政策、设计标准等调整,需按照新规定重新进行设计、审图、评估评价的,我单位将严格按照相关规定及时调整。四、积极主动配合各职能部门和相关单位开展工作。五、取得施工许可手续后,立即开工并进入实质施工阶段。六、如果我单位未能如期取得土地使用权,将自行中止相关审批事项。法定代表人:申请单位:(签名)(盖章)年月日

    注意事项

    本文(“拿地即可开工”办理流程图、拟拿地单位办理事项清单、承诺书.docx)为本站会员(p**)主动上传,第壹文秘仅提供信息存储空间,仅对用户上传内容的表现方式做保护处理,对上载内容本身不做任何修改或编辑。 若此文所含内容侵犯了您的版权或隐私,请立即通知第壹文秘(点击联系客服),我们立即给予删除!

    温馨提示:如果因为网速或其他原因下载失败请重新下载,重复下载不扣分。




    关于我们 - 网站声明 - 网站地图 - 资源地图 - 友情链接 - 网站客服 - 联系我们

    copyright@ 2008-2023 1wenmi网站版权所有

    经营许可证编号:宁ICP备2022001189号-1

    本站为文档C2C交易模式,即用户上传的文档直接被用户下载,本站只是中间服务平台,本站所有文档下载所得的收益归上传人(含作者)所有。第壹文秘仅提供信息存储空间,仅对用户上传内容的表现方式做保护处理,对上载内容本身不做任何修改或编辑。若文档所含内容侵犯了您的版权或隐私,请立即通知第壹文秘网,我们立即给予删除!

    收起
    展开