欢迎来到第壹文秘! | 帮助中心 分享价值,成长自我!
第壹文秘
全部分类
  • 幼儿/小学教育>
  • 中学教育>
  • 高等教育>
  • 研究生考试>
  • 外语学习>
  • 资格/认证考试>
  • 论文>
  • IT计算机>
  • 法律/法学>
  • 建筑/环境>
  • 通信/电子>
  • 医学/心理学>
  • ImageVerifierCode 换一换
    首页 第壹文秘 > 资源分类 > DOCX文档下载
    分享到微信 分享到微博 分享到QQ空间

    向量减法运算及其几何意义 教学设计.docx

    • 资源ID:169590       资源大小:21.15KB        全文页数:4页
    • 资源格式: DOCX        下载积分:5金币
    快捷下载 游客一键下载
    账号登录下载
    三方登录下载: 微信开放平台登录 QQ登录
    下载资源需要5金币
    邮箱/手机:
    温馨提示:
    快捷下载时,如果您不填写信息,系统将为您自动创建临时账号,适用于临时下载。
    如果您填写信息,用户名和密码都是您填写的【邮箱或者手机号】(系统自动生成),方便查询和重复下载。
    如填写123,账号就是123,密码也是123。
    支付方式: 支付宝    微信支付   
    验证码:   换一换

    加入VIP,免费下载
     
    账号:
    密码:
    验证码:   换一换
      忘记密码?
        
    友情提示
    2、PDF文件下载后,可能会被浏览器默认打开,此种情况可以点击浏览器菜单,保存网页到桌面,就可以正常下载了。
    3、本站不支持迅雷下载,请使用电脑自带的IE浏览器,或者360浏览器、谷歌浏览器下载即可。
    4、本站资源下载后的文档和图纸-无水印,预览文档经过压缩,下载后原文更清晰。
    5、试题试卷类文档,如果标题没有明确说明有答案则都视为没有答案,请知晓。

    向量减法运算及其几何意义 教学设计.docx

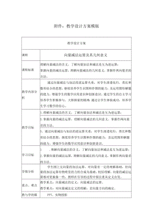
    附件:教学设计方案模版教学设计方案课程向量减法运算及其几何意义课程标准理解向量减法的含义,了解向量加法和减法是互为逆运算;掌握向量的减法运算,理解向量减法的几何意义,掌握作两向量差的方法。教学内容分析通过向量减法与加法的逆运算关系,对学生渗透化归、类比和数形结合的思想,继续培养学生识图和作图的能力,及运用图形解题的能力,增强学生的数学应用意识和创新意识。通过学生的自主学习培养学生积极参与、大胆探索的精神;通过让学生体验成功,培养学生学习数学的信心。教学目标I.理解向量减法的含义,了解向量加法和减法是互为逆运算;2.掌握向量的减法运算,理解向量减法的几何意义,掌握作两向量差的方法。3、通过向量减法与加法的逆运算关系,对学生渗透化归、类比和数形结合的思想,继续培养学生识图和作图的能力,及运用图形解题的能力,增强学生的数学应用意识和创新意识。学习目标1 .理解向量减法的含义,了解向量加法和减法是互为逆运算;2 .掌握向量的减法运算,理解向量减法的几何意义,掌握作两向量差的方法。学情分析学生刚上完向量的加法运算,对向量有一定的理解基础,但向量的加法运算有物理里的力的合成为基础,较好理解,向量的减法运算相对更抽象一些,教师在引导的过程中要注重从定义出发。重点、难点教学重点:向量减法的定义;向量减法的运算。教学难点:对向量减法定义的理解;差向量方向的确定。教与学的媒PPT、实物投影体选择课程实施类型偏教师课堂讲授类偏自主、合作、探究学习类备注结合学生实际,主要采用“问题探究”式教学方法。教学活动步骤序号1温故探新2认知演练3理解应用4课堂小结教学活动详情教学活动1:温故探新活动目标解决问题引出向量减法运算.技术资源用直尺等作图常规资源书本、图画等活动概述新课引入:(物理情景)已知两个分力K和玛,可以求合力户。那么如果已知合力户和其中一个分力且,如何求另一个分力呢?问题1:在数量运算中减去一个数即加上这个数的相反数,类比到向量运算中有何发现?相反向量:与。长度相等,方向相反的向量,记作一。(1)+j)=Oo(2)AB的相反向量即84。教与学的策略自习并回答问题反馈评价通过自主复习和知识的迁移得到向量减法运算的原理教学活动2:认知演练活动目标教师点评作图情况,注意纠错:共起点和差向量的方向。师生共同对定义做出补充(即当两个向量方向相同或相反时)完善结论。解决问题巩固新知,进一步培养学生的数学应用意识和探索创新能力。技术资源PPT、动画常规资源学生作业展示活动概述L如图,已知向量,b,求作H(1)(2)UX(3) a。rTb>(4) (5)2、已知向量|=2、向=3,则IZ-BI的范围是:教与学的策略练习并总结反馈评价学生对向量减法运算的理解进一步加深.教学活动3:理解应用活动目标对差向量方向的把握是本节课的难点,通过第1、2题,分别从形和数的角度进一步突破难点。第3题结合前面的加法运算,提升了对学生运用知识的要求。解决问题向量的减法运算及其几何意义技术资源PPt常规资源黑板活动概述1、化简:(1)AB-AC=(2) AB-CB=P(3) OA+AB-OC+BC=(4) OB-CO-OA-OC=ab2、平行四边形43CQ中,AB=atAD=b0(1)用3、B表示向量尼、丽、丽和苏。(2)当1、b满足什么条件时,3+否与W-各垂直?(3)当"、B满足什么条件时,a+b=IH|?教与学的策略练习并回答问题反馈评价通过练习掌握向量的减法运算教学活动4:课堂小结活动目标先由教师引导学生总结:(1)本节所学内容(2)你学到的解题的法宝是什么?然后师生共同归纳完善。解决问题学生自己从知识、方法两方面进行总结,提高学生的概括、归纳能力。

    注意事项

    本文(向量减法运算及其几何意义 教学设计.docx)为本站会员(p**)主动上传,第壹文秘仅提供信息存储空间,仅对用户上传内容的表现方式做保护处理,对上载内容本身不做任何修改或编辑。 若此文所含内容侵犯了您的版权或隐私,请立即通知第壹文秘(点击联系客服),我们立即给予删除!

    温馨提示:如果因为网速或其他原因下载失败请重新下载,重复下载不扣分。




    关于我们 - 网站声明 - 网站地图 - 资源地图 - 友情链接 - 网站客服 - 联系我们

    copyright@ 2008-2023 1wenmi网站版权所有

    经营许可证编号:宁ICP备2022001189号-1

    本站为文档C2C交易模式,即用户上传的文档直接被用户下载,本站只是中间服务平台,本站所有文档下载所得的收益归上传人(含作者)所有。第壹文秘仅提供信息存储空间,仅对用户上传内容的表现方式做保护处理,对上载内容本身不做任何修改或编辑。若文档所含内容侵犯了您的版权或隐私,请立即通知第壹文秘网,我们立即给予删除!

    收起
    展开