欢迎来到第壹文秘! | 帮助中心 分享价值,成长自我!
第壹文秘
全部分类
  • 幼儿/小学教育>
  • 中学教育>
  • 高等教育>
  • 研究生考试>
  • 外语学习>
  • 资格/认证考试>
  • 论文>
  • IT计算机>
  • 法律/法学>
  • 建筑/环境>
  • 通信/电子>
  • 医学/心理学>
  • ImageVerifierCode 换一换
    首页 第壹文秘 > 资源分类 > DOCX文档下载
    分享到微信 分享到微博 分享到QQ空间

    饮品店意外事故处理流程.docx

    • 资源ID:1376696       资源大小:15.03KB        全文页数:5页
    • 资源格式: DOCX        下载积分:5金币
    快捷下载 游客一键下载
    账号登录下载
    三方登录下载: 微信开放平台登录 QQ登录
    下载资源需要5金币
    邮箱/手机:
    温馨提示:
    快捷下载时,如果您不填写信息,系统将为您自动创建临时账号,适用于临时下载。
    如果您填写信息,用户名和密码都是您填写的【邮箱或者手机号】(系统自动生成),方便查询和重复下载。
    如填写123,账号就是123,密码也是123。
    支付方式: 支付宝    微信支付   
    验证码:   换一换

    加入VIP,免费下载
     
    账号:
    密码:
    验证码:   换一换
      忘记密码?
        
    友情提示
    2、PDF文件下载后,可能会被浏览器默认打开,此种情况可以点击浏览器菜单,保存网页到桌面,就可以正常下载了。
    3、本站不支持迅雷下载,请使用电脑自带的IE浏览器,或者360浏览器、谷歌浏览器下载即可。
    4、本站资源下载后的文档和图纸-无水印,预览文档经过压缩,下载后原文更清晰。
    5、试题试卷类文档,如果标题没有明确说明有答案则都视为没有答案,请知晓。

    饮品店意外事故处理流程.docx

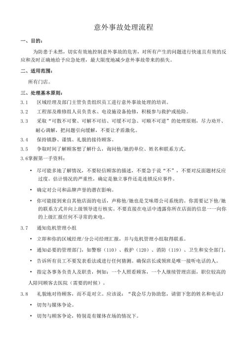
    意外事故处理流程一、目的:为防患于未然,切实有效地控制意外事故的危害,对所有产生的问题进行快速且有效的反应和及时正确地给予应急处理,最大限度地减少意外事故带来的损失。二、适用范围:所有门店。三、处理基本原则:3.1 区域经理及部门主管负责组织员工进行意外事故处理的培训。3.2 工程部及维修组人员负责水、电设施设备抢修,积极参与救护或抢险。3.3 采取“可散不可聚、可解不可结、可缓不可急、可顺不可逆”的处理原则,尽力劝开、耐心调解,把问题引向缓解,不要让矛盾激化。3.4 保持镇静、谨慎、礼貌的接待顾客。3.5 争取时间了解顾客想了解什么,询问他/她的单位、姓名和联系方式。3.6掌握第一手资料: 尽可能多地了解情况,不要轻信顾客的描述,不要急于说“不”,不要对反面题材反应过度。估计情况的严重性,确定是独立事件还是连锁反应事件。 确定对公司和品牌声誉的潜在影响。 你可能接到来自其他店面的电话,声称他/她也是艾味塔公司系统的。你需要记下他/她的联系方式并向上级领导进行核实。不要直接在电话中透露你所在店面的信息一一向你的上级汇报任何不寻常的来电。3.7 通知危机管理小组 立即和你的区域经理/分公司经理汇报,并与危机管理小组取得联系。 通知必要的管理部门,如警察(110)、救护(120)、消防(119)、卫生和安全部门。 告诉所有员工不要发表看法或进行任何猜测。确保店长或领班是唯一接听电话的人。 指定各事务负责人及职责,例如:一个人照看顾客,一个人继续管理店面,职位较高的人陪同顾客去医院(需要的时候)。3.8 礼貌地对待顾客,而不是对立。应该说:“我会尽力协助您,请留下您的姓名和电话J 切勿与媒体争论。 切勿与顾客争论,特别是有媒体在场的情况下。 对记者和顾客要避免说“无可奉告:3.9 现场首遇员工为第一责任人建立“首遇责任制”,即门店意外事故一旦发生,首遇员工,应在第一时间给予救助。建立“第一时间汇报责任制”,即在发现意外伤害事故(含突发性疾病)后,首遇员工应在第一时间报告所辖区域经理。四、意外事故处理流程:1、员工当班期间发生的工伤: 应立即把受伤人员送至就近的医院。如果伤员无法移动,应立即拨打急救电话请救护车到事故现场急救。 发生事故后,应通知相应门店的区域经理和部门负责人、人力资源部门负责人。 伤员被送到医院后,人力资源部门负责人应通知他/她的亲友。 至少应有一名员工陪同伤员去医院。相关的部门负责人应立即记录下伤员的姓名、受伤时间、地点和事故原因,还应记下见证人的姓名、部门和其他相关细节,递交人力资源部门负责人,由人力资源部门负责人决定是否要作进一步调查。 事故发生后24小时之内,相关部门应完成意外事故报告单并递交人力资源部负责人。 部门负责人应为受伤员工填写假期申请表,并附上医院开具的证明。如员工在发生工伤时情况紧急无法送达三级甲等中的医院,则要选择在就近的医院(最好是医保定点医院)就诊,并挂急诊。如需住院,须转入三级甲等中的医院就诊。2、意外触电事故: 发生触电后,立即使触电者脱离电源。 切断总电源或用干木棒等非导电物将肢体与电源接触分开。要分秒必争,电流通过人体时间越长损伤越严重。 如果触电者摔倒在电线上或手拉着电线,一时无法找到电源开关,可用木板、木凳拉开电源或用绳子、衣服拧成带子,套在触电者的身上拉离电源。 触电者失去知觉,但还有呼吸、心跳应使他静卧,解开衣服,在他身上萨些冷水,摩擦全身,使其发热(冬天应注意保暖)并迅速拨打120送至医院请医生诊治。如发现触电者呼吸困难,呼吸逐渐减弱或发生痉挛现象,但有心跳,应立即进行人工呼吸。立即报告区域经理和危机管理小组,随后递交意外事故报告单。3、突发性水浸事故: 立刻检查漏(渗)水正确位置及所属水源,设法制止漏水,立即通知维修师傅或工程部、寻求支持,尽量控制现场,防止范围扩散。及时将现场情况上报区域经理。 观察四周环境,漏水是否影响各项设备,如电器、高压配电箱等。 如漏水渗水可能影响日常操作、保养或涉及后果责任等问题,须拍照片以作日后调查证明。 协助清洁现场积水,检查受影响范围,区域经理进行后续遗留问题的跟踪协调。4、烧伤、烫伤事故: 立即脱离烧烫伤源,立即用冷水浸冲局部降温,冲洗时间最好不少于20分钟,随即脱掉被热源浸透的衣服,再用清洁纱布覆盖伤面,以防污染。 轻度烧(烫)伤用烫伤膏涂擦局部。 烧(烫)伤面积较大,不能随意涂擦外用药品或代用品,防止感染,可用消毒纱布或干净衣服包裹,送往医院治疗。5、在遭到抢动之后: 报警同时通知你的上级领导及危机管理小组。 关闭店面。 保证所有的员工和顾客呆在店面里面。 在警察到来之前,要求所有的证人不要走开。如果证人一定要坚持离开,让其离开,但留下他们的姓名、地址和电话号码。 要求证人和员工尽快将抢劫者的外形和当时抢劫的情况记录下来。记录的越快,所获得的信息越准确。 隔离犯罪现场。不允许任何人接触有可能成为证据的物品,例如:指纹、血迹和头发等等。 全力配合警方。 在公司财务审计没有完成之前,不要向警察透露抢劫的金额。6、店面遭盗窃之后: 立即报警。同时通知你的上级领导、相关人员及危机管理小组。 尝试获得与窃贼有关的信息。这种信息包括车牌号码、口音或者体貌特征。 尽快得知或者确定被偷物品的特征。尝试估计物品的价值。 确定是否有目击证人;如果有证人,要求证人待在店里,直至警察到来。 如果证人一定要坚持离开,让其离开。但留下他们的姓名、地址和电话号码。要求证人或员工尽快将偷窃者的外形和当时偷窃的情况记录下来。记录的越快,所获得的信息越准确。要求所有可能掌握与窃贼有关的信息的员工留在店里。只有在得到指示之后,你才能让员工离开。获得公司允许前不要告诉警察被偷的金额。警方报告可能会被公布;被偷的金额不应对外公布,如果店里有监控系统,请妥善保管当时记录;没有警方陪同的情况下,勿直接让顾客观看。7、发生火灾:立即疏散顾客及员工,应本着“先人员,后财产”的原则抢救。 一切过程皆应行动迅速、紧张有序、各司其职、积极扑救、让灾害减少到最低限度,同时还应注意自身的安危。 若火势较大,在57分钟内无法扑灭时,员工应立即拨打“119”报警,请求消防队支援,并说清起火地点、火灾性质、有无受困人员等等,并留下电话,到店门口迎接消防车辆。 立即上报主管及危机管理小组。 事后填写详细的意外事故报告单。 追查起因,报备相关部门。8、顾客生病: 确保顾客得到适当的照顾-礼貌并积极回应 如有必要,与最近的卫生部门/医院取得联系 填写事故报告 确保你已经收集了下列信息: 产品购买时间 牵涉到何种产品 食用产品的时间 购买产品的地点 有何症状 症状何时出现的 顾客自己是否已经进行过医治 医疗诊断结果如何 店面做好接受卫生部门检查的准备9、食物中被指有异物: 记录顾客的姓名、地址和电话号码 顾客是否存有该产品或异物?如果确实发现了异物,尽你最大的能力取回并保管好此物 顾客是否声称其生病或者受到伤害?如果顾客所受到的身体伤害一直持续,询问该顾客是否需要进行治疗 确保顾客得到适当的照顾-礼貌并积极回应 这是否是一起独立的事故?顾客的主张是否是煽动性的或者情绪化的? 说服顾客更换或者退回产品 顾客的赔偿要求应用书面方式提交。将赔偿要求递交到公司危机管理小组,并根据情况处理这一要求 辨别该产品的供应商,并将信息汇报至危机管理小组 填报意外事故报告单10、顾客受伤: 立即了解情况,表示高度关切和有所行动。 不要争论是非过错,但可对此事件发生表示歉意和遗憾。 确保顾客得到适当的照顾-礼貌并积极回应 如有必要,立即主动提出协助送医院检查。必要时,为顾客联络亲友。 立即上报区域经理和危机管理小组。 填写意外事故报告单 确保你已经收集了下列信息: 受伤时间 受伤的地点 当时现场的具体情况 目前有何症状 症状何时出现的 顾客自己是否已经进行过医治 医疗诊断结果如何

    注意事项

    本文(饮品店意外事故处理流程.docx)为本站会员(p**)主动上传,第壹文秘仅提供信息存储空间,仅对用户上传内容的表现方式做保护处理,对上载内容本身不做任何修改或编辑。 若此文所含内容侵犯了您的版权或隐私,请立即通知第壹文秘(点击联系客服),我们立即给予删除!

    温馨提示:如果因为网速或其他原因下载失败请重新下载,重复下载不扣分。




    关于我们 - 网站声明 - 网站地图 - 资源地图 - 友情链接 - 网站客服 - 联系我们

    copyright@ 2008-2023 1wenmi网站版权所有

    经营许可证编号:宁ICP备2022001189号-1

    本站为文档C2C交易模式,即用户上传的文档直接被用户下载,本站只是中间服务平台,本站所有文档下载所得的收益归上传人(含作者)所有。第壹文秘仅提供信息存储空间,仅对用户上传内容的表现方式做保护处理,对上载内容本身不做任何修改或编辑。若文档所含内容侵犯了您的版权或隐私,请立即通知第壹文秘网,我们立即给予删除!

    收起
    展开