欢迎来到第壹文秘! | 帮助中心 分享价值,成长自我!
第壹文秘
全部分类
  • 幼儿/小学教育>
  • 中学教育>
  • 高等教育>
  • 研究生考试>
  • 外语学习>
  • 资格/认证考试>
  • 论文>
  • IT计算机>
  • 法律/法学>
  • 建筑/环境>
  • 通信/电子>
  • 医学/心理学>
  • ImageVerifierCode 换一换
    首页 第壹文秘 > 资源分类 > DOCX文档下载
    分享到微信 分享到微博 分享到QQ空间

    训练四步骤SOC表.docx

    • 资源ID:1376093       资源大小:12.49KB        全文页数:2页
    • 资源格式: DOCX        下载积分:5金币
    快捷下载 游客一键下载
    账号登录下载
    三方登录下载: 微信开放平台登录 QQ登录
    下载资源需要5金币
    邮箱/手机:
    温馨提示:
    快捷下载时,如果您不填写信息,系统将为您自动创建临时账号,适用于临时下载。
    如果您填写信息,用户名和密码都是您填写的【邮箱或者手机号】(系统自动生成),方便查询和重复下载。
    如填写123,账号就是123,密码也是123。
    支付方式: 支付宝    微信支付   
    验证码:   换一换

    加入VIP,免费下载
     
    账号:
    密码:
    验证码:   换一换
      忘记密码?
        
    友情提示
    2、PDF文件下载后,可能会被浏览器默认打开,此种情况可以点击浏览器菜单,保存网页到桌面,就可以正常下载了。
    3、本站不支持迅雷下载,请使用电脑自带的IE浏览器,或者360浏览器、谷歌浏览器下载即可。
    4、本站资源下载后的文档和图纸-无水印,预览文档经过压缩,下载后原文更清晰。
    5、试题试卷类文档,如果标题没有明确说明有答案则都视为没有答案,请知晓。

    训练四步骤SOC表.docx

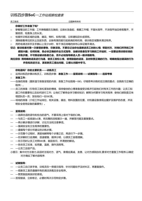
    训练四步骤SoC一工作站观察检查表员工姓名日期教练姓名你做好工作准备了吗? 穿着整洁的工作服;工作牌佩戴在左胸前;过肩长发盘起,佩戴工作帽;不留长指甲,不涂指甲油且修剪整齐,不留胡须,检查身上的头发。 检查所训练区域的设备、器皿、物料,如有问题,立即通知店长或领班。 清除能看得见的灰尘及脏东西,去除有害的能引起疾病的有机物,使训练区域整体清洁有序。 用药皂清洁双手及手腕以上至少20秒,有干净且消毒的抹布以保证随手清洁。切记:被训练者对第一次接受的事物,印象深刻。不要忘记当你也是新进员工时的心情;帮助对方,对他们所学的工作感到兴趣;任何时候,务必依正确的作业方式指导,当被训练者在学习新的工作站时,一定要运用训练标准的所有步骤。不可假设被训练者已会,而不必如指导新进人员一般详细教导。岗位目标:用明确地语言进行沟通,使员工放松心情,使用鼓励的语言,及时称赞正确的行为,明确地指出错误的行为并告知改进方法,激发新员工提出问题,以便从问题中学习。你知道吗?你的主要职责训练员工 运用训练四步骤训练员工,训练四步骤:准备工作呈现说明试做指导追踪考核 准备工作:自身的准备(重新温习准备呈现的内容;准备工作站指南一S0C;仔细思考训练时应注意的重点;自我练习正确的程序)。员工的准备(引导员工放松紧张的情绪,保持愉快的心情准备接受训练并引起他们对有关工作的兴趣;让员工知道工作的重要性以及如何进行工作;让他们了解将会学习哪些知识;解释为何要学习有关程序;使他们感到是艾味塔团队的一员;发给他们一份SOC表。场地的准备(介绍工作站岗位,相关设备,器皿,物料放置的位置,对机器设备表现出爱护及维护的态度,并说明安全使用设备的重要性)。 呈现说明: 选择合适的语句和恰当的语气,不要采用上级对下级的口吻。 与员工一起阅读SoC表,将完整的流程展示一遍,并解答问题及重复要点。 再分解步骤进行讲解,讨论方法和注意事项。 强调安全和卫生程序的重要性。 遵循每个部分所建议的训练步骤。 示范整个过程时,清楚地解释每个步骤之后,再进行下一步骤。 在讲解时口齿清晰,语速缓慢,顺序分明,以便员工容易理解。 在示范时让员工对照SOC表,鼓励发问,并清楚的解说。 告诉员工标准,如用量,温度,操作流程等。 让员工品尝产品。小提示:集中对方注意力,说话时注视对方、语气、表情应真诚、友善、让对方感到自在,要求对方重复工作程序,以确定对方确实了解内容程序. 试做指导: 让员工自己亲手做,训练员在一旁提示指导,针对问题给予及时纠正,再重复操作。 观察员工是否遵循所有的清洁消毒及安全程序。 赞赏鼓励其良好的表现。发现错误,立即修正,必要时再次示范特定步骤。以提问方式强调操作重点。让对方持续练习,逐步减少指导,直到所有步骤,程序正确的连贯为止。让员工试作。让员工解释如何去做和为什么。耐心地指导员工训练,鼓励或表扬正确的操作。如果需要,应再次示范有关程序。观察是否执行了所有的安全卫生程序(如:洗手方法,设备操作,随手清洁等)与员工一起工作,直到他完全掌握并且不需要你在旁监督为止。小提示:告诉他们应达到的标准(使用SOC表),给予充分的练习时间以达到标准,留意员工的操作是否正确,富有耐心并且不断鼓励,明确地指出错误的行为并告知改进方法。追踪考核:在练习过程中,要随时追踪,等员工熟练后可减少追踪频率。进行一次通知式的SOC考核,对员工训练进行鉴定。在鉴定时,依据工作站检查表逐步检查被检鉴定人员的操作程序。检查是否有错误和遗漏的动作,如有必要再进行一次指导练习,直到熟练为止。提问题或要求对方重复步骤重点,以判断员工对工作站的程序及标准的了解程度(使用开放式的问题)没有通过者,需再次进行辅导。当员工百分百完成SOC时,应及时安排再次鉴定。操作过程确认100%标准后,应在“鉴定表上签名”。小提示:在员工熟练程度低时,随时追踪过程。在员工熟练程度高时,追踪结果,来判定员工是否达到规定的标准和要求。通过实际工作观察来判断新伙伴掌握工作技能的状况。通过不断的强化训练养成标准的操作习惯。要让他们知道从哪里可以得到帮助(你或搭档)。鼓励他们经常参考有关SOC,以保证工作标准。火灾应保持镇静,疏散顾客,关闭电源,使用灭火器,拨打119报警并通知店长。示范训练四步骤SoC检查表培训员在员工通过工作站学习后必须说以下话语:恭喜您!通过此项工作站鉴定,这表示您可以继续学习下一个工作站,全部工作站学习、鉴定通过后,您将成为一名优秀的艾味塔成员。完成人签名;一次鉴定:二次鉴定:三次鉴定:日期:日期:日期:口教练鉴定口店长鉴定口经理鉴定口追踪

    注意事项

    本文(训练四步骤SOC表.docx)为本站会员(p**)主动上传,第壹文秘仅提供信息存储空间,仅对用户上传内容的表现方式做保护处理,对上载内容本身不做任何修改或编辑。 若此文所含内容侵犯了您的版权或隐私,请立即通知第壹文秘(点击联系客服),我们立即给予删除!

    温馨提示:如果因为网速或其他原因下载失败请重新下载,重复下载不扣分。




    关于我们 - 网站声明 - 网站地图 - 资源地图 - 友情链接 - 网站客服 - 联系我们

    copyright@ 2008-2023 1wenmi网站版权所有

    经营许可证编号:宁ICP备2022001189号-1

    本站为文档C2C交易模式,即用户上传的文档直接被用户下载,本站只是中间服务平台,本站所有文档下载所得的收益归上传人(含作者)所有。第壹文秘仅提供信息存储空间,仅对用户上传内容的表现方式做保护处理,对上载内容本身不做任何修改或编辑。若文档所含内容侵犯了您的版权或隐私,请立即通知第壹文秘网,我们立即给予删除!

    收起
    展开