欢迎来到第壹文秘! | 帮助中心 分享价值,成长自我!
第壹文秘
全部分类
  • 幼儿/小学教育>
  • 中学教育>
  • 高等教育>
  • 研究生考试>
  • 外语学习>
  • 资格/认证考试>
  • 论文>
  • IT计算机>
  • 法律/法学>
  • 建筑/环境>
  • 通信/电子>
  • 医学/心理学>
  • ImageVerifierCode 换一换
    首页 第壹文秘 > 资源分类 > DOCX文档下载
    分享到微信 分享到微博 分享到QQ空间

    芳香化酶抑制剂改善青少年身高的临床应用专家共识.docx

    • 资源ID:1375901       资源大小:15.75KB        全文页数:4页
    • 资源格式: DOCX        下载积分:5金币
    快捷下载 游客一键下载
    账号登录下载
    三方登录下载: 微信开放平台登录 QQ登录
    下载资源需要5金币
    邮箱/手机:
    温馨提示:
    快捷下载时,如果您不填写信息,系统将为您自动创建临时账号,适用于临时下载。
    如果您填写信息,用户名和密码都是您填写的【邮箱或者手机号】(系统自动生成),方便查询和重复下载。
    如填写123,账号就是123,密码也是123。
    支付方式: 支付宝    微信支付   
    验证码:   换一换

    加入VIP,免费下载
     
    账号:
    密码:
    验证码:   换一换
      忘记密码?
        
    友情提示
    2、PDF文件下载后,可能会被浏览器默认打开,此种情况可以点击浏览器菜单,保存网页到桌面,就可以正常下载了。
    3、本站不支持迅雷下载,请使用电脑自带的IE浏览器,或者360浏览器、谷歌浏览器下载即可。
    4、本站资源下载后的文档和图纸-无水印,预览文档经过压缩,下载后原文更清晰。
    5、试题试卷类文档,如果标题没有明确说明有答案则都视为没有答案,请知晓。

    芳香化酶抑制剂改善青少年身高的临床应用专家共识.docx

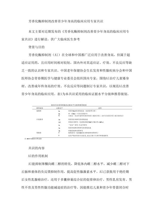
    芳香化酶抑制剂改善青少年身高的临床应用专家共识本文主要对近期发布的芳香化酶抑制剂改善青少年身高的临床应用专家共识进行解读,供广大临床医生参考背景与目的芳香化酶抑制剂(Al)在全球和中国都广泛应用于改善身高,但属于超适应证用药,且应用时间相对较短,国内外对其适应证、疗效、不良反应等缺乏一致的认识和专家共识。中国老年保健协会生长发育和性腺疾病分会和中国医师协会青春期医学与健康专业委员会组织国内专家,围绕Al治疗儿童矮身材、改善成年终身高的疗效、不良反应等问题制订专家共识,以规范Al改善青少年身高的临床应用。表1为本共识采用的临床证据水平分级和推荐级别。表I本共识采用的临床证据水平分级和推荐级别推样级别证据水平说明强推程Ia同质性ReT的系统综述(包括荟萃分析)Ib单一的Rcr(可信区间较窄)Ic全或无(未治疗前所有患者均死亡或部分死亡.治疗后仅部分死亡或全部存活)中度推荐2同质性队列研究的系统综述21)单的队列研究(包括低质疑的RCT.甑访率80%)2c“结局”研究:生态学研究3a同质性病例对照研究的系统综述3b单独的病例对照研究利推荐4病例系列(低质Ift的队列和病例对照研究)5没有严格评价的专家意见,或完全基于生理学和基础研究注:RCT为随机对照试验共识的内容AI的作用机制Al能抑制睾酮向雌二醇的转化,降低体内雌二醇水平,减少雌二醇对下丘脑和垂体的负反馈抑制作用,提高促性腺激素水平。AI已获批用于绝经期后女性乳腺癌治疗,还用于多囊卵巢综合征的促排卵治疗、男性乳房发育、男性不育及男性性腺功能减退症的治疗等。因能推迟儿童和青少年骨箭闭合时间,也被超适应证应用于儿童外周性性早熟,以及探索性应用于青春发育中晚期身材矮小男童改善成年终身高。AI促进身高的疗效联合rhGH治疗:多项临床研究和个案报道显示,Al联合重组人生长激素CrhGH)治疗能显著增加矮小男童的预测终身高和成年终身高。例如,一项ReT纳入52例进入青春期的生长激素缺乏症(GHD)患者,阿那曲哇组终身高净增加6.7cm,而安慰剂组仅增加了ICn1。改善特定疾病患者身高:CAH患者:Al联合rhGH用于改善先天性肾上腺皮质增生症(CAH)患者身高,可显著增加成年终身高。MAS女童:McCune-Albright综合征(MAS)外周性性早熟女童可用来曲嗖治疗,治疗后骨龄与年龄比值减小,预测终身高增加。青春早期女童:对于预测终身高受损的青春早期女童,可选用促性腺激素释放激素类似物(GnRHa)联合Al治疗,治疗后预测终身高增加明显。值得注意的是,该共识虽然提出青春期早期女童的应用条件,但实际临床应用中例子较少,建议临床谨慎使用。AI用药的安全性不良反应:Al不良反应少,肝肾损伤、胃肠道反应和药物过敏发生率极低。对骨密度的影响:绝经后女性长期应用(23年)Al会引起骨质疏松症和骨折风险增加。青少年短期应用AI对骨密度损伤风险小,未对骨密度引起明显损伤.。对睾酮和认知心理的影响:男孩应用Al后睾酮升高,但不会诱发认知和心理问题。Al联合rhGH会引起体重增加和座疮增多,因睾酮和rhGH水平同时显著升高,会促进肌肉生长和体重增加,同时导致座疮、皮脂分泌增加等。停药后的性腺轴功能:AI停药后不会对将来性腺轴功能产生影响,阿那曲噗和来曲噗可逆性抑制芳香化酶。AI的用药剂量、疗程和其他注意事项来曲嘎剂量:每日2.5mg,可在26周内达到稳态血药浓度,抑制芳香化酶活性,降低血清雌二醇水平。疗程:Al联合HiGH治疗的疗程212个月,治疗时间(6个月,患者身高增长速度和身高标准差积分(AHtSDS)没有明显获益。生长速度比较:AI联合rhGH治疗男童的生长速度优于GnRHa联合rhGH治疗,因AI联合rhGH治疗患者的睾酮水平可升高达成年男性23倍,能刺激骨箭生长板生长,获得更好的生长速度。补充钙和维生素D:应用AI和rhGH期间需补充钙和维生素D,以供生长所需,促进肠钙吸收、维持钙稳态、保持肌肉功能等,维持骨骼的正常生长与发育。表2本共识的推荐意见汇总序号推荐意兄条目专家评价一致率(佻)问图1Al促进身高的疗效1Al联合HiGH能促进嫉身材男孩身高增长(证据等级Ia.推荐等级:强推荐)9352Al联合IhGH用于改善CAH患者身高(证据等级Ia.推荐等级:强推荐)9023MAS外周性性早熟女童可用来曲嚏治疗(证据等级2a.推荐等级:中等推荐)90.14对于懵测终身高受损唐春发育女童.可选用CnRHa联合AI治疗(证据等级31,.推茬等缎:中度推春)78.9问胭2AI用药的安全性5Al不良反应少、肝H损伤、目的遗反应和药物过收发生本槛低(ifIK等级I.推称等级:强推V)96.86绝经后女性乳腺停患AK期应用(;3年)AI合用起行随的卷点和件折风龄增加(M据等级1%推"等级:强推浮)87.07育少年短期应用Al对骨密度描伤风险小(if«等级3b.推特等级:中度椎n)96.88为核应用AI后掌制升高,但不会诱发认知和心理问题(if据等级2b,推箱等圾:中等棒88.69Al联合rM;H会引起体质增加和残疮增多(证据等级2h.桂棒等级:中等推移)862IO应用Al和HiGH期间需扑充钙和堆生IUMif据等级5.推荐等级:弱推荐)100.011Al停药后不会对将来性腺输功能产生影响(证据等级21».推荐等级:中等推荐)95.1问题3Al的用药制量、疗程和其他注意事项12来曲嚏剂最为每日25mr(证据等级Ia.推荐等级:强推荐)95.113川联合IhGH治疗的疗程#12个月(证据等级!h.推荐等级:强推荐)90214Al联合+GH治疗期间男童的生长速度优于GnRHa联合IhGH治疗(证据等级2b.推荐等级:中等推荐)82.9注:Al为芳香化酹抑制剂;+CH为重组人生长激素;CAH为先天性肾上腆皮质增生症;MAS为MCCUxAIbrighi综合征;GnRHa为促性腺激素释放激素类似物共识的局限性与展望局限性:纳入的多项临床研究数据虽然证据级别“高”,但每个研究的样本量相对较少,且以“成人终身高”为硬终点的数据并不充分,适应证人群的年龄范围也较大。展望:本共识旨在总结Al的疗效和安全性的证据,为改善矮身材儿童的身高提供新策略,同时明确反对正常身高(或预测身高正常)的儿童进行过度或不必要的药物干预。随着新循证医学证据的出现,会促进共识不断更新。延伸阅读:青春期矮身材儿童身高改善的药物治疗据报道显示,Al联合HlGH治疗改善青春期矮身材患儿的预测成年身高(PAH)效果显著,远期随访也证实该联合治疗获得较为理想的成年终身高(FAH)改善效果。AI联合rhGH治疗不仅能延缓骨龄进展,还能通过rhGH的促生长作用进一步促进身高增长,弥补了单用AI治疗在长期身高获益方面的不足,使得患儿的FAH得到更显著的改善。不良反应风险:Al使用期间的安全性问题备受关注,存在肝肾功能损害、脂代谢紊乱、高雄激素血症、骨代谢紊乱,以及远期潜在的内分泌生殖毒性等药物不良反应的风险,且Al药品说明书并无儿童用药适应证,属于超说明书使用。谨慎使用:临床需要权衡利弊,Al的使用需要报备医院医务管理部门、医院药事管理部门及医院伦理部门审核,谨慎选择治疗方案,不建议常规推荐AI用于改善青春期矮身材患儿FAH的治疗。

    注意事项

    本文(芳香化酶抑制剂改善青少年身高的临床应用专家共识.docx)为本站会员(p**)主动上传,第壹文秘仅提供信息存储空间,仅对用户上传内容的表现方式做保护处理,对上载内容本身不做任何修改或编辑。 若此文所含内容侵犯了您的版权或隐私,请立即通知第壹文秘(点击联系客服),我们立即给予删除!

    温馨提示:如果因为网速或其他原因下载失败请重新下载,重复下载不扣分。




    关于我们 - 网站声明 - 网站地图 - 资源地图 - 友情链接 - 网站客服 - 联系我们

    copyright@ 2008-2023 1wenmi网站版权所有

    经营许可证编号:宁ICP备2022001189号-1

    本站为文档C2C交易模式,即用户上传的文档直接被用户下载,本站只是中间服务平台,本站所有文档下载所得的收益归上传人(含作者)所有。第壹文秘仅提供信息存储空间,仅对用户上传内容的表现方式做保护处理,对上载内容本身不做任何修改或编辑。若文档所含内容侵犯了您的版权或隐私,请立即通知第壹文秘网,我们立即给予删除!

    收起
    展开