欢迎来到第壹文秘! | 帮助中心 分享价值,成长自我!
第壹文秘
全部分类
  • 幼儿/小学教育>
  • 中学教育>
  • 高等教育>
  • 研究生考试>
  • 外语学习>
  • 资格/认证考试>
  • 论文>
  • IT计算机>
  • 法律/法学>
  • 建筑/环境>
  • 通信/电子>
  • 医学/心理学>
  • ImageVerifierCode 换一换
    首页 第壹文秘 > 资源分类 > DOCX文档下载
    分享到微信 分享到微博 分享到QQ空间

    梅毒血清学检测指标解读及梅毒患者血透注意事项.docx

    • 资源ID:1374694       资源大小:17.51KB        全文页数:7页
    • 资源格式: DOCX        下载积分:5金币
    快捷下载 游客一键下载
    账号登录下载
    三方登录下载: 微信开放平台登录 QQ登录
    下载资源需要5金币
    邮箱/手机:
    温馨提示:
    快捷下载时,如果您不填写信息,系统将为您自动创建临时账号,适用于临时下载。
    如果您填写信息,用户名和密码都是您填写的【邮箱或者手机号】(系统自动生成),方便查询和重复下载。
    如填写123,账号就是123,密码也是123。
    支付方式: 支付宝    微信支付   
    验证码:   换一换

    加入VIP,免费下载
     
    账号:
    密码:
    验证码:   换一换
      忘记密码?
        
    友情提示
    2、PDF文件下载后,可能会被浏览器默认打开,此种情况可以点击浏览器菜单,保存网页到桌面,就可以正常下载了。
    3、本站不支持迅雷下载,请使用电脑自带的IE浏览器,或者360浏览器、谷歌浏览器下载即可。
    4、本站资源下载后的文档和图纸-无水印,预览文档经过压缩,下载后原文更清晰。
    5、试题试卷类文档,如果标题没有明确说明有答案则都视为没有答案,请知晓。

    梅毒血清学检测指标解读及梅毒患者血透注意事项.docx

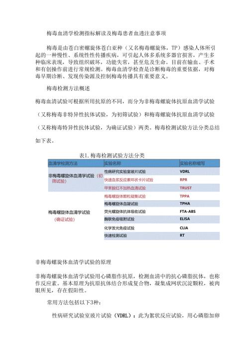
    梅毒血清学检测指标解读及梅毒患者血透注意事项梅毒是由苍白密螺旋体苍白亚种(又名梅毒螺旋体,TP)感染人体所引起的一种慢性、系统性性传播疾病,可引起人体多系统多器官损害,产生多种临床表现,导致组织破坏,功能失常,甚至危及生命。目前在输血、手术和有创操作前进行常规检测。梅毒血清学检查是诊断梅毒的重要依据,对梅毒早期诊断、发现传染源及控制梅毒传播具有重要意义。梅毒检测方法概述梅毒血清试验可根据所用抗原的不同,而分为非梅毒螺旋体抗原血清学试验(又称梅毒非特异性抗体试验,为初筛试验)和梅毒螺旋体抗原血清学试验(又称梅毒特异性抗体试验,为确证试验)两类。梅毒检测试验方法分类总结如下表。表1.梅毒检测试验方法分类血清学检测方法实验名称实验名称缩写非梅毒螺旋体血清学试验(初筛试验)性病研究实验室玻片试验VDRL快速血浆反应素环状卡片试验RPR甲苯胺红不加热血清试验TRUST梅毒螺旋体颗粒凝集试验TPPA梅毒螺旋体血凝试验TPHA梅毒螺旋体血清学试验荧光螺旋体抗体吸收试验FTA-ABS(确证试验)酶联免疫吸附试验ELISA化学发光免疫试验CLIA快速检测试验RT非梅毒螺旋体血清学试验的原理非梅毒螺旋体血清学试验用心磷脂作抗原,检测血清中的抗心磷脂抗体,也称作反应素。基本原理为抗原抗体结合形成复合物,凝集成网状沉淀颗粒,被肉眼所见,存在假阳性。常用方法包括以下3种:性病研究试验室玻片试验(VDRL):此为絮状反应试验,用心磷脂加卵磷脂及胆固醇形成混悬液为抗原,检测血清中抗心磷脂抗体,需在显微镜下低倍镜观察,感染4周可以阳性。抗原须当天新鲜配制。快速血浆反应素环状卡片试验(RPR):RPR试验是VDRL试验的一种改良方法。加入氯化胆碱灭活血清,不需要加热;EDTA防止抗原变性,不需要每天新鲜配制;活性炭颗粒作为指示物,特制的白色纸卡替代玻片。结果肉眼可观察,不需要显微镜。感染4周可以阳性(黑色)。用血浆进行检测,结果可保存。抗原放4冰箱可保存1年。甲苯胺红不加热血清学试验(TRlJST):是RPR中黑色胶体被甲苯胺红代替,阳性时絮状物为红色。定性试验阳性必须做定量试验,阳性者需了解抗体效价的高低,以便监视疾病活动情况和观察疗效。假阳性:一般滴度不超过1:8,随着原发病好转,滴度可自行下降。出现假阳性原因可包括技术因素、急性热性病、结缔组织病等。梅毒螺旋体血清学试验的原理梅毒螺旋体血清学试验采用梅毒螺旋体提取物或重组蛋白作为抗原(为梅毒特异性抗原),检测血清中抗梅毒螺旋体IgG和/或IgM抗体,敏感性和特异性均较高,假阳性率不超过1虬常用方法包括以下3种:梅毒螺旋体颗粒凝集试验(TPPA):将梅毒的精制菌体成分包被在人工载体致敏明胶颗粒上。这种致敏颗粒和样品的梅毒螺旋体抗体进行反应发生凝集现象(呈现玫瑰红色),使结果易于肉眼观察(感染4周后)。梅毒螺旋体血凝试验(TPHA):用经过甲醛处理的羊红细胞做为抗原载体。感染后4周就可为阳性。荧光螺旋体抗体吸附试验(FTA-ABS):以梅毒螺旋体的NiCholS株为抗原,加入FlTC(荧光素)标记的抗人球蛋白(抗体),荧光显微镜下读结果。对于一期梅毒的效果更好,一般感染后3周左右就可以为阳性。以上3种方法本质没有差别,只是携带螺旋体抗原的载体不同。试验结果判读试验结果共分为以下4种情况:第1种情况:RPR试验阳性、TPPA试验阳性:说明正在感染梅毒,需要及时治疗。第2种情况:RPR试验阴性、TPPA试验阳性:多数为既往感染梅毒,现已治愈或自愈,TPPA一般会终身阳性。感染梅毒的非常早期(V6周),RPR还测不到,TPPA较RPR出现阳性的时间早,4周后需复查RPR。以往感染过梅毒。早期梅毒治疗后。部分晚期梅毒。第3种情况:RPR试验阳性、TPPA试验阴性:试验室误差。某些疾病导致假阳性:如细菌性心内膜炎、软下疳、传染性单核细胞增多症、某些传染病(如病毒性肝炎、结核病、麻风、麻疹、疟疾、水痘等)、支原体或肺炎双球菌引起的肺炎。第4种情况:RPR试验阴性、TPPA试验阴性:排除梅毒感染。极早期梅毒(尚无任何抗体产生)。极晚期梅毒。试验结果判读总结如下表。总之,梅毒的确诊需要TPPA和RPR两项指标同时阳性,单一指标阳性均不能确诊为梅毒。表2.试验结果判读小结RPRTPPA结果判断备注正在感染梅毒既往感染,已治愈或自愈。梅毒感染非常早期,不足6周,RPR还检测不到,TPPA一般较RPR出现阳性的时间早。实验室误差、某些疾病导致假阳性。无梅毒感染病人需要及时治疗TPPA一般会终身试验阳性4周后复查RPR常见的疾病有细菌性心内膜、软下疳、传染性单核细胞增多症、某些传染病如病毒性肝炎、结核病、麻风、麻疹、疟疾、水痘等、支原体或肺炎双球菌引起的肺炎。不再需要复查RPR。排除梅毒感染梅毒血清学检检测指标的意义初筛试验的意义1 .用于疗效观察、判定复发及再感染、以及是否治愈等。2 .适用于普查、婚检、产前检查及其他健康体检。3 .可有生物学假阳性(滴度常小于1:8):如以下情况:急性发热性传染病;妊娠;吸毒;自身免疫性疾病(SLE、类风湿性关节炎等)。4 .治疗后血清抗体滴度下降:一期和二期梅毒。6个月后为原来的1/4,12个月后为原来的1/8。5 .治疗后血清抗体滴度上升2个滴度(即4倍),应考虑再感染或者治疗失败。6 .初始血清抗体滴度较高(21:32),治疗后滴度不下降,应检查是否为神经梅毒。7 .血清学固定:正规治疗后,抗体不转阴,也不增加4倍。可能的因素包括:治疗不足或不规则治疗;复发;再感染;神经梅毒。8 .抗体转阴时间:一期梅毒:1年内,二期梅毒:2年内。9 .复查血清时间:连续观察2-3年。第1年:每3个月复查一次。第2年:每半年复查一次。10 .多数正规治疗后5年内血清学反应可转阴。确证试验的意义1 .抗体出现时间比初筛出现时间早。敏感性和特异性均较高。2 .对未经治疗的梅毒的敏感性:一期76%,二期100%,特异性99%o3 .一般不会阴转,不作为疗效观察指标。部分早期梅毒经有效治疗可阴转4 .生物学假阳性低(1%):常见于SLE、麻风等。5 .抗体转阴:一期梅毒:治疗后15%-25%患者可转阴,二期梅毒:经足量治疗后,仍长期持续阳性。检测方法评价ELISA检测:可用于大批量梅毒标本检测。RPR、TRUST:可用于梅毒疗效观察检测。TPPA:可用于ELISA和TRUST或RPR检出阳性标本的确证检测。梅毒患者血透注意事项传染病隔离区治疗指征1 .梅毒螺旋体初筛试验(+):RPR(+)或TRUST(+);2 .梅毒螺旋体确证试验(+):TPPA(+);3 .暗视野显微镜下见活动梅毒螺旋体。此类确诊患者需进行专区专机透析。解除隔离标准1 .梅毒螺旋体规范治疗1年以上;2 .初筛试验(一):RPR(一)和TRUST(一)或低滴度;3 .暗视野显微镜下未见梅毒螺旋体。解除隔离实施方案1 .首次转阴之日起6个月内继续在隔离区透析,固定机位(首班),监测标志物,每月1次,连续6个月。2 .标志物6个月连续阴性,改普通透析区透析,固定机位(末班),1、3、6月各监测1次标志物,持续转阴者每6月监测1次。3 .标志物转阳,转回隔离区透析。小结梅毒血清学检查是诊断梅毒的重要依据,对梅毒早期诊断,发现传染源及控制梅毒传播具有重要意义。梅毒的确诊需要TPPA和RPR两项指标同时阳性,单一指标阳性均不能确诊为梅毒。梅毒血清学检查结果对患者透析时间安排和透析区域的安排具有指导意义。

    注意事项

    本文(梅毒血清学检测指标解读及梅毒患者血透注意事项.docx)为本站会员(p**)主动上传,第壹文秘仅提供信息存储空间,仅对用户上传内容的表现方式做保护处理,对上载内容本身不做任何修改或编辑。 若此文所含内容侵犯了您的版权或隐私,请立即通知第壹文秘(点击联系客服),我们立即给予删除!

    温馨提示:如果因为网速或其他原因下载失败请重新下载,重复下载不扣分。




    关于我们 - 网站声明 - 网站地图 - 资源地图 - 友情链接 - 网站客服 - 联系我们

    copyright@ 2008-2023 1wenmi网站版权所有

    经营许可证编号:宁ICP备2022001189号-1

    本站为文档C2C交易模式,即用户上传的文档直接被用户下载,本站只是中间服务平台,本站所有文档下载所得的收益归上传人(含作者)所有。第壹文秘仅提供信息存储空间,仅对用户上传内容的表现方式做保护处理,对上载内容本身不做任何修改或编辑。若文档所含内容侵犯了您的版权或隐私,请立即通知第壹文秘网,我们立即给予删除!

    收起
    展开