欢迎来到第壹文秘! | 帮助中心 分享价值,成长自我!
第壹文秘
全部分类
  • 幼儿/小学教育>
  • 中学教育>
  • 高等教育>
  • 研究生考试>
  • 外语学习>
  • 资格/认证考试>
  • 论文>
  • IT计算机>
  • 法律/法学>
  • 建筑/环境>
  • 通信/电子>
  • 医学/心理学>
  • ImageVerifierCode 换一换
    首页 第壹文秘 > 资源分类 > DOCX文档下载
    分享到微信 分享到微博 分享到QQ空间

    斯特鲁色词测验.docx

    • 资源ID:1374474       资源大小:12.01KB        全文页数:3页
    • 资源格式: DOCX        下载积分:5金币
    快捷下载 游客一键下载
    账号登录下载
    三方登录下载: 微信开放平台登录 QQ登录
    下载资源需要5金币
    邮箱/手机:
    温馨提示:
    快捷下载时,如果您不填写信息,系统将为您自动创建临时账号,适用于临时下载。
    如果您填写信息,用户名和密码都是您填写的【邮箱或者手机号】(系统自动生成),方便查询和重复下载。
    如填写123,账号就是123,密码也是123。
    支付方式: 支付宝    微信支付   
    验证码:   换一换

    加入VIP,免费下载
     
    账号:
    密码:
    验证码:   换一换
      忘记密码?
        
    友情提示
    2、PDF文件下载后,可能会被浏览器默认打开,此种情况可以点击浏览器菜单,保存网页到桌面,就可以正常下载了。
    3、本站不支持迅雷下载,请使用电脑自带的IE浏览器,或者360浏览器、谷歌浏览器下载即可。
    4、本站资源下载后的文档和图纸-无水印,预览文档经过压缩,下载后原文更清晰。
    5、试题试卷类文档,如果标题没有明确说明有答案则都视为没有答案,请知晓。

    斯特鲁色词测验.docx

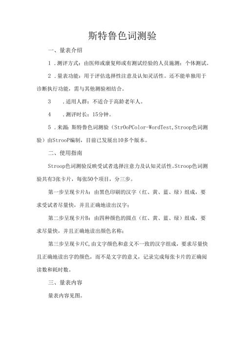
    斯特鲁色词测验一、量表介绍1 .测评方式:由医师或康复师或有测试经验的人员施测;个体测试。2 .量表功能:用于评估选择性注意及认知灵活性。还不能单独用于诊断执行功能,需与其他测验相结合。3 .适用人群:不适合于高龄老年人。4 .测评时长:15分钟。5 .来源:斯特鲁色词测验(StrOoPColor-WordTest,Stroop色词测验)由StrooP编制,目前已发展出10多个版本。二、使用指南Stroop色词测验反映受试者选择注意力及认知灵活性。Stroop色词测验共有3张卡片,每张50个项目,分三步。第一步呈现卡片A:由黑色印刷的汉字(红、黄、蓝、绿)组成,要求受试者尽量快,并且正确地读出汉字;第二步呈现卡片B:由四种颜色的圆点(红、黄、蓝、绿)组成,要求尽量快,并且正确地读出颜色名称;第三步呈现卡片C,由文字颜色和意义不一致的汉字组成,要求尽量快且正确地读出字的颜色,而不是文字的意义,记录完成每张卡片的正确阅读数和耗时数。三、量表内容量表内容见图。黄红茜11TL黄绿红蓝红蓝黄蓝黄黄蓝红蓝黄绿绿红红绿绿红绿绿绿黄红绿绿蓝蓝黄黄黄红红黄绿黄红绿黄蓝绿红绿绿蓝卡片A*卡片B红黄蓝绿黄卡片C练习题蓝红蓝黄绿黄蓝黄红绿蓝绿红绿黄蓝红蓝黄蓝红蓝绿红黄订蓝黄红黄红L绿怯It绿黄蓝黄蓝黄红绿蓝黄红蓝黄卡片C四、结果与解释由测试者记录完成所需的时间及错误数量,受试者自发更正的也算正确。本测验可以测查注意集中能力、选择性注意、反应抑制能力和执行功能。评价指标包括完成每个任务的时间和准确数。干扰耗时数=完成卡片C的耗时数-完成卡片B的耗时数;干扰准确数=完成卡片C的正确数-完成卡片B的正确数。有研究显示,评分39分为正常。

    注意事项

    本文(斯特鲁色词测验.docx)为本站会员(p**)主动上传,第壹文秘仅提供信息存储空间,仅对用户上传内容的表现方式做保护处理,对上载内容本身不做任何修改或编辑。 若此文所含内容侵犯了您的版权或隐私,请立即通知第壹文秘(点击联系客服),我们立即给予删除!

    温馨提示:如果因为网速或其他原因下载失败请重新下载,重复下载不扣分。




    关于我们 - 网站声明 - 网站地图 - 资源地图 - 友情链接 - 网站客服 - 联系我们

    copyright@ 2008-2023 1wenmi网站版权所有

    经营许可证编号:宁ICP备2022001189号-1

    本站为文档C2C交易模式,即用户上传的文档直接被用户下载,本站只是中间服务平台,本站所有文档下载所得的收益归上传人(含作者)所有。第壹文秘仅提供信息存储空间,仅对用户上传内容的表现方式做保护处理,对上载内容本身不做任何修改或编辑。若文档所含内容侵犯了您的版权或隐私,请立即通知第壹文秘网,我们立即给予删除!

    收起
    展开