欢迎来到第壹文秘! | 帮助中心 分享价值,成长自我!
第壹文秘
全部分类
  • 幼儿/小学教育>
  • 中学教育>
  • 高等教育>
  • 研究生考试>
  • 外语学习>
  • 资格/认证考试>
  • 论文>
  • IT计算机>
  • 法律/法学>
  • 建筑/环境>
  • 通信/电子>
  • 医学/心理学>
  • ImageVerifierCode 换一换
    首页 第壹文秘 > 资源分类 > DOCX文档下载
    分享到微信 分享到微博 分享到QQ空间

    数据中心冷却技术发展综述.docx

    • 资源ID:1374452       资源大小:13.20KB        全文页数:4页
    • 资源格式: DOCX        下载积分:5金币
    快捷下载 游客一键下载
    账号登录下载
    三方登录下载: 微信开放平台登录 QQ登录
    下载资源需要5金币
    邮箱/手机:
    温馨提示:
    快捷下载时,如果您不填写信息,系统将为您自动创建临时账号,适用于临时下载。
    如果您填写信息,用户名和密码都是您填写的【邮箱或者手机号】(系统自动生成),方便查询和重复下载。
    如填写123,账号就是123,密码也是123。
    支付方式: 支付宝    微信支付   
    验证码:   换一换

    加入VIP,免费下载
     
    账号:
    密码:
    验证码:   换一换
      忘记密码?
        
    友情提示
    2、PDF文件下载后,可能会被浏览器默认打开,此种情况可以点击浏览器菜单,保存网页到桌面,就可以正常下载了。
    3、本站不支持迅雷下载,请使用电脑自带的IE浏览器,或者360浏览器、谷歌浏览器下载即可。
    4、本站资源下载后的文档和图纸-无水印,预览文档经过压缩,下载后原文更清晰。
    5、试题试卷类文档,如果标题没有明确说明有答案则都视为没有答案,请知晓。

    数据中心冷却技术发展综述.docx

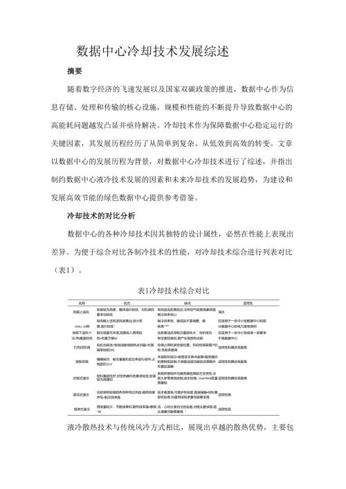
    数据中心冷却技术发展综述摘要随着数字经济的飞速发展以及国家双碳政策的推进,数据中心作为信息存储、处理和传输的核心设施,规模和性能的不断提升导致数据中心的高能耗问题越发凸显并亟待解决。冷却技术作为保障数据中心稳定运行的关键因素,其发展历程经历了从简单到复杂、从低效到高效的转变。文章以数据中心的发展历程为背景,对数据中心冷却技术进行了综述,并指出制约数据中心液冷技术发展的因素和未来冷却技术的发展趋势,为建设和发展高效节能的绿色数据中心提供参考借鉴。冷却技术的对比分析数据中心的各种冷却技术因其独特的设计属性,必然在性能上表现出差异。为便于综合对比各制冷技术的性能,对冷却技术综合进行列表对比(表1)。表1冷却技术综合对比名称优点缺点适用性风帽上送风安装较为简便、整体造价较低,对机房的要求也较低有效送风距离较近.冷热空气短路现象明显.制冷效率低淘汰较风帼上送风送风距离远,设计简制冷效率低、建成后不易调整、能仅适用于一些中小型数据中心和部JXIB-L-JS网便.造价较低”耗高1,691分数据中心的电力室等房间地板下送风十制冷容量可共享,前期投入费用较远距离送风导致冷量损失大:当机柜功仅适用于一些中小型或者一些要求冷/热通道封闭低布置方便率空度较高时,易产生局部热点卸不高数据中心行列间空调风机功耗低有效消除局部热点问题无需高架地板W空调占用机架安装位置;列间空调紧靠IT机柜.危险系数高适用性和耦合系数高背板空调精确制冷,制冷量随机柜功率进行调节,占地面积小U末端相互独立容易发生单点故障服务器机柜需特别定制,不具备加湿功能时还需额外布置加湿器-适用性和耦合系数高冷板式液冷材料兼容性好.对发热器件的要求较低,安装较为简捷如系统热管组件与服务器选择缺乏灵活性,冷板大多需单独定制,成本较高,manifold质量需重视适用性和耦合系数高浸没式液冷冷却液有较高的热导率和比热容.能耗和噪声低制冷效率高技术难度高.可维护性较差.直接接触材料兼容性较差.对建筑结构承重性能要求高适用性高喷淋式液冷用液量较少,节能效果好,散热效率强静音"W流小时分液均匀性较差,对喷头要求高.喷头堵塞问题需重视“适用性高液冷散热技术与传统风冷方式相比,展现出卓越的散热优势,主要包括:1)传统风冷散热面对高功率服务器,其散热能力已经达到瓶颈。目前,各国都在训练和研究Al算法及大模型,这离不开高功耗算力芯片服务器的支撑。2)传统风冷散热依赖冷空气为数据机房降温,而液冷散热则通过冷却液直接或间接吸收IT设备热量。由于冷却液在密度、比热容和导热系数上均显著优于空气,所以液冷的散热性能优于风冷。3)液冷散热系统相对于风冷散热系统,在达到相同的散热效果时,液冷散热系统具有低能耗的环保特性,能够助力国家实现“双碳”目标。4)液冷散热系统在实现数据机房余热回收再利用方面比风冷散热系统更具优势,并且能够实现更高效的余热回收效果以及更多的余热回收量。即冷却液在吸收热量后,冷却液温度可超过40(具体取决于系统设计),这些热量可转化为有价值的能源。例如将余热回收管道并入市政管网可实现区域供暖或生活热水供应;此外当部分地区或城市实施区域集中供暖或生活热水供应较为困难时,可用余热实现为数据中心园区内快速反应中心或其他配套建筑实现热水供应等,既环保又经济。制约因素目前数据中心的液冷技术主要受以下7点因素的影响,可以总结为:1)对于现有的数据中心来说,由于存在许多早期依靠风冷散热的数据中心,所以将风冷冷却的数据中心一次性转换为液体冷却的数据中心几乎不太可能。同时低功率的数据中心依然有一定的市场和服务需求,对于低功率IT设备,其采用风冷技术相对于采用液冷技术无论是经济上还是运维实施上都具有较高优势。2)早期的数据中心物理设施(如建筑结构建筑承重等)的设计主要是基于风冷系统的架构形式,因此其可改造的数据中心液冷技术形式通常为冷板式液冷技术,但由于冷板式液冷技术始终无法摆脱部分部件依靠风冷进行散热的约束,其能耗和冷却效果依旧无法与浸没式液冷和喷淋式液冷这种直接接触式液体冷却技术相提并论。3)浸没式液冷和喷淋式液冷目前应用范围并不广泛,冷却液的品质问题是一个重大的影响因素。由于冷却液和电子设备直接或间接接触,所以首先应保证冷却液不具有导电性。第二,与任何液体管道系统一样,应确保冷却液不与管道发生腐蚀,避免污染冷却液或堵塞液体管道而导致设备散热异常或者宕机。第三,对于非相变液体冷却,冷却液的稳定性至关重要。即应保证冷却液具有较高的沸点,避免系统运行过程中冷却液挥发导致系统压力失调;而对于相变液体冷却,应确保冷却液具有合适的沸点和液化临界点,保证冷却液能够发生相态转化从而最大程度发挥相变液冷系统的优势。4)对于发生相态转化的冷却技术,冷却液箱体的密封性和承压能力应被保证。5)由于液体的密度较大,所以这对建筑体的承重能力和建筑结构都有较高的要求。6)液冷关键部件如manifold,CDU以及一些精密阀件的高质量生产和制造是保证液冷数据中心安全高效运行的关键。其作为连接IT设备和冷却液的中间站,连接接口处的密封性及抗氧化和抗腐蚀性等均应达到标准。7)目前液冷技术的产业链成熟度不如风冷技术,从初始的投资建设到投入运行后的运维管理过程都需要探索研究。尤其是浸没式液冷技术,无论是服务器外壳、液冷机柜、芯片,还是冷却液和冷却液管路,厂家都过于分散,缺乏集成式统一的生产管理和部署。当服务发生故障或出现问题时无人售后以及各项目参与方责任的相互推诿和无法定责问题严重阻碍浸没式液冷的进一步发展。此外由于缺乏相关的液冷技术及施工验收等规范,使得液冷技术和相应的设备组件缺乏明确统一的方向和质量要求。即使数据中心液冷技术的市场占有率正逐步提高,但考虑到普通业务的需要以及各方对液冷技术和风冷技术的技术成熟性和经济性等多方面的权衡与对比,风冷散热技术在未来很长一段时间内不会被数据中心淘汰。但在未来,随着国家、行业对数据中心液冷技术探索和研究的更加明朗,液冷技术的愈加成熟和投资运营成本的逐渐降低,液冷技术将逐步取代风冷技术成为业内主流。而在众多液冷技术中,冷板式液冷技术目前已经趋于成熟,并且在目前乃至未来一段时间,其在数据中心行业将仍占据着很大一部分市场比例。由于液冷技术在数据中心领域刚刚崭露头角,浸没式等直接接触式液冷技术并没有取得优异成果。但随着未来对液冷技术的不断创新研究以及各产业链间的协同合作,冷却液的品质、设备材质、相关技术以及技术、施工、验收规范等都将得到解决和完善,并最终帮助喷淋式液冷技术和浸没式液冷技术逐渐占据数据中心液冷技术的主导地位。如果未来在数据中心领域能有一液冷技术集成者,将液冷技术所用到的各种设备及售后服务进行全面扩充,这会是一个极具前瞻性和创新性的举措。

    注意事项

    本文(数据中心冷却技术发展综述.docx)为本站会员(p**)主动上传,第壹文秘仅提供信息存储空间,仅对用户上传内容的表现方式做保护处理,对上载内容本身不做任何修改或编辑。 若此文所含内容侵犯了您的版权或隐私,请立即通知第壹文秘(点击联系客服),我们立即给予删除!

    温馨提示:如果因为网速或其他原因下载失败请重新下载,重复下载不扣分。




    关于我们 - 网站声明 - 网站地图 - 资源地图 - 友情链接 - 网站客服 - 联系我们

    copyright@ 2008-2023 1wenmi网站版权所有

    经营许可证编号:宁ICP备2022001189号-1

    本站为文档C2C交易模式,即用户上传的文档直接被用户下载,本站只是中间服务平台,本站所有文档下载所得的收益归上传人(含作者)所有。第壹文秘仅提供信息存储空间,仅对用户上传内容的表现方式做保护处理,对上载内容本身不做任何修改或编辑。若文档所含内容侵犯了您的版权或隐私,请立即通知第壹文秘网,我们立即给予删除!

    收起
    展开