欢迎来到第壹文秘! | 帮助中心 分享价值,成长自我!
第壹文秘
全部分类
  • 幼儿/小学教育>
  • 中学教育>
  • 高等教育>
  • 研究生考试>
  • 外语学习>
  • 资格/认证考试>
  • 论文>
  • IT计算机>
  • 法律/法学>
  • 建筑/环境>
  • 通信/电子>
  • 医学/心理学>
  • ImageVerifierCode 换一换
    首页 第壹文秘 > 资源分类 > DOCX文档下载
    分享到微信 分享到微博 分享到QQ空间

    《电工技术》试卷1 -答案.docx

    • 资源ID:1371466       资源大小:109.44KB        全文页数:7页
    • 资源格式: DOCX        下载积分:5金币
    快捷下载 游客一键下载
    账号登录下载
    三方登录下载: 微信开放平台登录 QQ登录
    下载资源需要5金币
    邮箱/手机:
    温馨提示:
    快捷下载时,如果您不填写信息,系统将为您自动创建临时账号,适用于临时下载。
    如果您填写信息,用户名和密码都是您填写的【邮箱或者手机号】(系统自动生成),方便查询和重复下载。
    如填写123,账号就是123,密码也是123。
    支付方式: 支付宝    微信支付   
    验证码:   换一换

    加入VIP,免费下载
     
    账号:
    密码:
    验证码:   换一换
      忘记密码?
        
    友情提示
    2、PDF文件下载后,可能会被浏览器默认打开,此种情况可以点击浏览器菜单,保存网页到桌面,就可以正常下载了。
    3、本站不支持迅雷下载,请使用电脑自带的IE浏览器,或者360浏览器、谷歌浏览器下载即可。
    4、本站资源下载后的文档和图纸-无水印,预览文档经过压缩,下载后原文更清晰。
    5、试题试卷类文档,如果标题没有明确说明有答案则都视为没有答案,请知晓。

    《电工技术》试卷1 -答案.docx

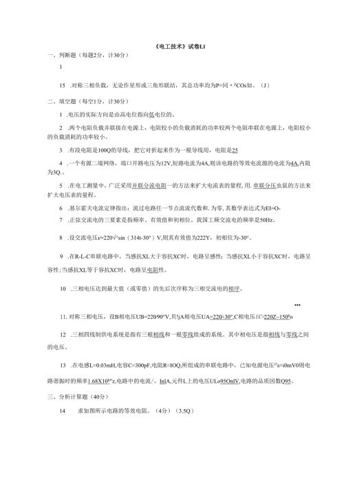
    电工技术试卷Ll一、判断题(每题2分,计30分)1 .某负载开路时,流过负载的电流为零,故负载两端的电压也为零。(义)2 .在电源电压不变的条件下,电路的电阻增大就是负载增大。(×)3 .电路中参考点改变时,各点的电位也将改变,但电路中任意两点间的电压不随参考点改变而改变。()4 .一个实际的电压源,不论它是否接负载,电源端电压恒等于该电源电动势。(义)5 .叠加定理适用于线性电路中电压或电流的叠加,但不适用于功率的叠加。一一(J)6 .电压源和电流源能等效变换,但只对内等效,不对外等效。(义)7 .纯电感元件是耗能元件,纯电容元件是储能元件。(义)8 .在正弦交流电中,电感线圈两端的电压ML和电流九均为同频率正弦量,且电压ML超前电流九90度相位。一一一()9 .在RLe串联交流电路中,电感两端或电容两端的电压可能大于总电压(J)10 .某电容器的耐压值为60V,将其接到60V的正弦交流电上,可安全使用。(X)11 .三相电动机的供电方式可用三相三线制,同样三相照明电路的供电方式也可用三相三线制。(义)12 .在三相四线制供电系统中,为确保安全,中性线和火线上必须装设开关或熔断器。(×)13 .三相三线制供电系统中,负载作三角形联结时,无论负载对称与否,三个线电流的相量和恒等于零。(J)14 .频率、振幅和相位均相同的三个交流电压,称为对称三相电压。(X)15 .对称三相负载,无论作星形或三角形联结,其总功率均为P=同ZCOs如。(J)二、填空题(每空1分,计30分)1 .电压的实际方向是由高电位指向低电位的。2 .两个电阻负载并联接在电源上,电阻较小的负载消耗的功率较两个电阻串联在电源上,电阻较小的负载消耗的功率较小。3 .有段电阻是100Q的导线,把它对折起来作为一根导线用,电阻是254 .一个有源二端网络,端口开路电压为12V,短路电流为4A,则该电路的等效电流源的电流为4A,内阻为3Q.。5 .在电工测量中,广泛采用并联分流电阻一的方法来扩大电流表的量程,用.串联分压虫鼠的方法来扩大电压表的量程。6 .基尔霍夫电流定律指出:流过电路任一节点流流代数和.为零,其数学表达式为EI=O-7 .正弦交流电的三要素是指频率、有效值和初相位。我国工频交流电的频率是50Hz。8 .设交流电压=220sin(314t-30°)V,则其有效值为222Y,初相位为-30°。9 .在R-L-C串联电路中,当感抗XL大于容抗XC时,电路呈感性;当感抗XL小于容抗XC时,电路呈容性;当感抗XL等于容抗XC时,电路呈电阻性。10 .三相电压达到最大值(或零值)的先后次序称为三相交流电的相序。11.对称三相电压,设B相电压UB=22090°V,贝!jA相电压UA=220-30°,C相电压UC=220Z1500o12 .三相四线制供电系统是指有三根相线和一根零线组成的系统。其中相电压是指相线与零线之间的电压。13 .在电感L=0.03mH,电容C=300pF,电阻R=IOQ,所组成的串联电路中,已知电源电压t7s=i0mV0则电路谐振时的频率1.68X10li"z,电路中的电流/。InlA,元件L上的电压ULo95OnlV,电路的品质因数Q95。三、分析计算题(40分)14 求如图所示电路的等效电阻。(4分)(3.5Q)15 如图所示电路中,设Us=50V,Ri=IO,Us2=10V,R2=20,R3=30,试求各支路电流。(6分)(2A、-1A、1A)B16 用戴维南定理求电流I。(6分)(1.2A)I17 在电阻、电感、电容串联电路中,已知正弦电流=22sin200t,R=30,Xl=40,Xc=80,求(1)复阻抗Z,并判定电路的性质(30-j40Q,容性)(2)电压Ur、Ul>Uc、Uo(8分)(602sin200t,802sin(2OOt+9Oo),1602sin(2OOt-9Oo),1002sin(200t-53°)18 星形联结的对称负载,每相阻抗Z=(24+j32),接于线电压l=380V的三相电源上,求各相电流、线电流和电路的有功功率,并画出电压电流相量图。(8分)(设Ua=22020°V,则Ia=4.4N-53°A,Ib=4.4Z-1730A,Ic=4.4Z670A)(P=726w)(图略)19 电源线电压为380V,三相对称负载Z=(60+j80)Q,作三角形联结,求各相电流、线电流和三相负载的有功功率。(8分)(设UAB=380N0°V,则Iab=0.38Z-53oA,Lc=0.38Z-1730A,La=O.38Z67oA)Ia=0.66Z-830A,iB=O.66Z157oA,Ic=O.66Z37oA)(P=26w)电工技术试卷1-2(答案略)、画出三相异步电动机即可点动又可连续运行的电气控制线路。(10分)二、三相异步电动机定子绕组引出线首尾端判断及接线。(20分)1 .时间:30分钟。2 .要求:根据给定的设备和仪器仪表,在规定的时间内完成安装、调试、测量、元器件参数选定等工作,达到考题规定的要求。三相异步电动机定子绕组引出线首尾端判断。判断步骤要正确,能正确使用仪表及工具。三相异步电动机定子绕组接线。按铭牌接线方式(作三角形连接或星形连接),正确连接其定子绕组。3、评分原则:按照完成的工作是否达到了全部或部分要求,由指导教师按评分标准进行评分,在规定的时间内考核,不得延时。4、评分标准:项目名称三相异步电动机定子绕组引出线首尾端判断及接线考核时限30分钟序号考核要求配分等级评分细则1根据要求判别电动机定子绕组引出线首尾端5A判别及符号标示完全正确B判别及符号标示错1处C判别及符号标示错2处D判别错或不能判别2根据考核要求对电动机定子绕组进行安装5A接线规范、步骤完全正确B不符合接线规范12处C不符合接线规范34处D接线错误或不会接线3通电调试5A通电调试结果完全正确B调试不正确,能自行修改,通电后结果基本正确C调试不正确,经提示1次后能修改,通电结果基本正确D通电调试失败4根据考题中的故障,以书面形式作简要分析3A故障分析完全正确,思路清晰B故障分析基本正确,思路一般C故障分析基本正确,思路混乱D分析故障错误或不能分析5安全生产无事故发生2A安全文明生产,符合操作规程B操作基本规范C经提示后能规范操作D不能文明生产,不符合操作规程三、延时启动延时停止控制线路安装及调试。(40分)各元器件说明如图,在自行分析电路功能后,完成考核要求。123LLLFul一二一二1 .时间:240分钟2 .要求:根据考核图,在规定的时间内完成控制电路的接线、调试,达到考核题规定的要求。能用仪表测量调整和选择元件。根据原理图进行控制电路接线。板面导线敷设必须平直,各节点接线必须合理、紧密。接电源、电动机等的导线必须通过接线柱引出,并有保护接地或接零。装接完毕后,提请指导教师到位方可通电试车。能正确、熟练地对电路进行调试。如遇故障自行排除。3 .评分原则:按照完成的工作是否达到了全部或部分要求,由指导教师按评分标准进行评分。在规定的时间内考核,不得延时。4 .书面试卷:按考核要求书面说明(由指导教师任选一题):(1)如果KTl时间继电器的延时触点和KT2时间继电器的延时触点互换,这种接法对电路有何影响?(2)如果电路出现只能延时启动,不能延时停止控制,试分析接线时可能发生的故障。题号:答:5、评分标准:项目名称延时启动延时停止控制线路安装及调试考核时限240分钟序号考核要求酉己分等级评分细则1根据考核图进行线路安装20A线路接线规范、步骤完全正确B不符合接线规范12处1.时间:30分钟。C不符合接线规范34处D接线有错误,或不会接线2通电调试10A通电调试结果完全正确B调试不正确,能自行修改,通电后结果基本正确C调试不正确,经提示1次后能修改,通电结果基本正确D通电调试失败3书面答题5A回答问题完全正确,分析思路清晰B回答问题基本正确C回答问题基本正确,但分析思路较乱D不能回答或不能分析4安全生产无事故发生5A安全文明生产,符合操作规程B操作基本规范C经提示后能规范操作D不能文明生产,不符合操作规程2 .要求:根据给定的设备和仪器仪表,在规定时间内完成故障排除工作,达到考试规定的要求。观察故障现象,根据故障现象,简要分析可能引起故障的原因,填写答题卷。用万用表等工具进行检查,寻找故障点,将实际故障点填入答题卷。排除故障。3 .评分原则:按照完成的工作是否达到了全部和部分要求,由指导教师按评分标准进行评分,在规定时间内考核不得延时。4 .书面试卷:(1)故障一故障现象:分析可能的故障原因:写出实际故障点:(2)故障二故障现象:分析可能的故障原因:写出实际故障点:5、评分标准:项目名称CA6140普通车床电气控制线路故障检查及排除考核时限30分钟序号考核要求酉己分等级评分细则1根据考卷中的故障,以书面形式写出故障现象5A判别故障现象2个完全正确B判别故障现象2个基本正确C一题判别基本正确,另一题判别错误D判别故障错误或不能判别2根据考卷中的故障,以书面形式作简要分析10A分析故障原因2个完全正确,思路清晰B故障分析2个基本正确C一题分析基本正确,另一题分析错误D分析故障错误或不能分析3排除故障,写出实际故障点10A故障排除2个完全正确,思路清晰B故障排除一题正确,另一题错误C经提示后能排除一题故障D排除故障错误或不能排除故障4安全生产无事故发生5A安全文明生产,符合操作规程B操作基本规范C经提示后能规范操作D不能文明生产,不符合操作规程

    注意事项

    本文(《电工技术》试卷1 -答案.docx)为本站会员(p**)主动上传,第壹文秘仅提供信息存储空间,仅对用户上传内容的表现方式做保护处理,对上载内容本身不做任何修改或编辑。 若此文所含内容侵犯了您的版权或隐私,请立即通知第壹文秘(点击联系客服),我们立即给予删除!

    温馨提示:如果因为网速或其他原因下载失败请重新下载,重复下载不扣分。




    关于我们 - 网站声明 - 网站地图 - 资源地图 - 友情链接 - 网站客服 - 联系我们

    copyright@ 2008-2023 1wenmi网站版权所有

    经营许可证编号:宁ICP备2022001189号-1

    本站为文档C2C交易模式,即用户上传的文档直接被用户下载,本站只是中间服务平台,本站所有文档下载所得的收益归上传人(含作者)所有。第壹文秘仅提供信息存储空间,仅对用户上传内容的表现方式做保护处理,对上载内容本身不做任何修改或编辑。若文档所含内容侵犯了您的版权或隐私,请立即通知第壹文秘网,我们立即给予删除!

    收起
    展开