欢迎来到第壹文秘! | 帮助中心 分享价值,成长自我!
第壹文秘
全部分类
  • 幼儿/小学教育>
  • 中学教育>
  • 高等教育>
  • 研究生考试>
  • 外语学习>
  • 资格/认证考试>
  • 论文>
  • IT计算机>
  • 法律/法学>
  • 建筑/环境>
  • 通信/电子>
  • 医学/心理学>
  • ImageVerifierCode 换一换
    首页 第壹文秘 > 资源分类 > DOCX文档下载
    分享到微信 分享到微博 分享到QQ空间

    《电工技术》试卷2 - 答案.docx

    • 资源ID:1371461       资源大小:101.44KB        全文页数:8页
    • 资源格式: DOCX        下载积分:5金币
    快捷下载 游客一键下载
    账号登录下载
    三方登录下载: 微信开放平台登录 QQ登录
    下载资源需要5金币
    邮箱/手机:
    温馨提示:
    快捷下载时,如果您不填写信息,系统将为您自动创建临时账号,适用于临时下载。
    如果您填写信息,用户名和密码都是您填写的【邮箱或者手机号】(系统自动生成),方便查询和重复下载。
    如填写123,账号就是123,密码也是123。
    支付方式: 支付宝    微信支付   
    验证码:   换一换

    加入VIP,免费下载
     
    账号:
    密码:
    验证码:   换一换
      忘记密码?
        
    友情提示
    2、PDF文件下载后,可能会被浏览器默认打开,此种情况可以点击浏览器菜单,保存网页到桌面,就可以正常下载了。
    3、本站不支持迅雷下载,请使用电脑自带的IE浏览器,或者360浏览器、谷歌浏览器下载即可。
    4、本站资源下载后的文档和图纸-无水印,预览文档经过压缩,下载后原文更清晰。
    5、试题试卷类文档,如果标题没有明确说明有答案则都视为没有答案,请知晓。

    《电工技术》试卷2 - 答案.docx

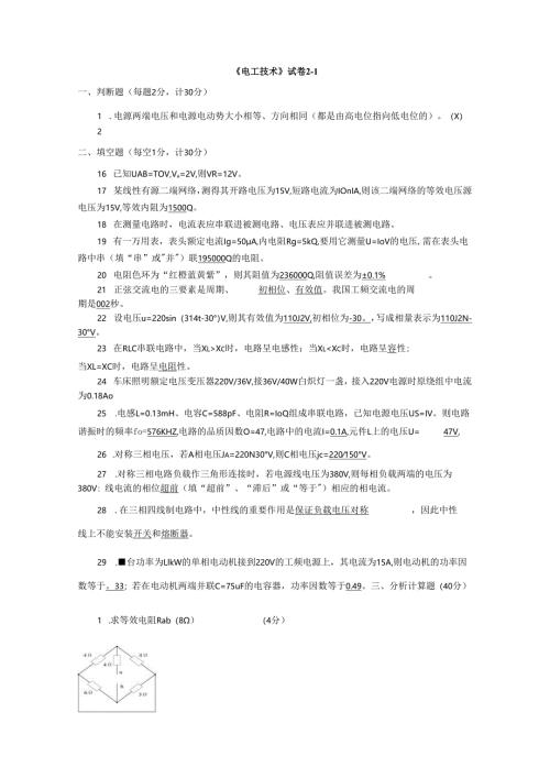
    电工技术试卷2-1一、判断题(每题2分,计30分)1 .电源两端电压和电源电动势大小相等、方向相同(都是由高电位指向低电位的)。(X)2 .网孑L就是回路,回路也是网孔。(×)3 .电阻元件只能是耗能元件,而电感和电容元件则是储能元件。(J)4 .参考点改变时,电路中任意两点间的电压也随之改变,但各点的电位不变。一一(X)5 .任何时刻电阻元件决不能产生电能,而是从电路中吸取电能,所以电阻元件是耗能元件。()6 .电压源和电流源可以等效变换,但只对内等效,对外不等效。(义)7 .若MF47型万用表RXI档不能调至零位,则说明9V电池电力不足,应予以更换。(义)8 .MF47型万用表的RX100档量程的意思是被测阻值不能大于100Q。(X)9 .电磁铁、变压器及电动机的铁心都是用硬磁性材料制成的。(X)10、在正弦交流电路中,纯电容元件两端的电压U和电流i均为同频率的正弦量,且相位上U超前i900o(X)11 .复阻抗Z=3+4j(),则其辐角为53°,即其初相为53°(×)12 .人们平时所用的交流电压表、电流表所测出的数值是交流电的有效值。(J)13 .在三相四线制供电系统中,为确保安全,中性线和火线上必须装设开关或熔断器。(X)14 .在RLC串联交流电路中,电感两端或电容两端电压数值可能大于总电压一一(J)15 .绕组额定电压为220V的三相交流电动机,接入线电压为380V的对称三相电源,则电动机的三相绕组应采用星形联结方式(J)二、填空题(每空1分,计30分)16 已知UAB=TOV,Va=2V,则VR=12V。17 某线性有源二端网络,测得其开路电压为15V,短路电流为IOnIA,则该二端网络的等效电压源电压为15V,等效内阻为1500Q。18 在测量电路时,电流表应串联进被测电路、电压表应并联进被测电路。19 有一万用表,表头额定电流Ig=50A,内电阻Rg=5kQ,要用它测量U=IoV的电压,需在表头电路中串(填“串”或"并")联195000Q的电阻。20 电阻色环为“红橙蓝黄紫”,则其阻值为236000Q,阻值误差为±0.1%。21 正弦交流电的三要素是周期、初相位、有效值。我国工频交流电的周期是002秒。22 设电压u=220sin(314t-30°)V,则其有效值为110J2V,初相位为-30。,写成相量表示为110J2N-30°V。23 在RLC串联电路中,当Xl>Xc时,电路呈电感性;当Xl<Xc时,电路呈容性;当XL=XC时,电路呈电阻性。24 车床照明额定电压变压器220V/36V,接36V/40W白炽灯一盏,接入220V电源时原绕组中电流为0.18Ao25 .电感L=0.13mH、电容C=588pF、电阻R=IoQ组成串联电路,已知电源电压US=IV。则电路谐振时的频率fo=576KHZ,电路的品质因数O=47,电路中的电流I=0.1A,元件L上的电压U=47V,26 .对称三相电压,若A相电压Ja=220N30°V,则C相电压jc=220150°V。27 .对称三相电路负载作三角形连接时,若电源线电压为380V,则每相负载两端的电压为380V:线电流的相位超前(填“超前”、“滞后”或“等于")相应的相电流。28 .在三相四线制电路中,中性线的重要作用是保证负载电压对称,因此中性线上不能安装开关和熔断器。29 .台功率为LlkW的单相电动机接到220V的工频电源上,其电流为15A,则电动机的功率因数等于。33;若在电动机两端并联C=75uF的电容器,功率因数等于0.49。三、分析计算题(40分)1 .求等效电阻Rab(8)(4分)2 .求图所示有源二端网络的等效电路(4分)(18V,2)3 .分别用节点电压法、叠加原理求下图中各支路电流。(8分)(0.375A,0.75A,3.125A)4 .在RLC串联电路中,已知电路元件参数R=50Q,Xl=100,Xc=50,电源电压U=220V,求:(1)电路总阻抗Z;(Z=50+j50)(2)电路总电流I;(3)电阻、电容、电感两端电压UR、Ul.Ue-(1102V,2202V,1102V)(4)电路的有功功率、无功功率、视在功率、功率因数。(484W,484var,4842VA)(8分)5 .如图所示的电路中,电源线电压Ul=380V,各相电流为4=b=/C=IIA.求:(1)各相负载的复数阻抗;(Za=50+j50)中线电流:n;(113+ll)Z-12OoA)(3)电路的有功功率、无功功率、视在功率。(8分)(2420W,Ovar,2420VA)6 .电阻R=6Q、感抗Xl=8Q的对称三相负载作联结,接于线电压lk=380V的对称三相电源上,求:(1)各相电流和线电流;(2)电路的有功功率;(3)画出电压、电流相量图。(8分)(设UAB=380N0°V,则iAR=38Z-530A,Ibc=38Z-1730A,rD/ADDV-Ica=38Z670A)iA=66Z-830A,L=66Z1570A,L=66Z370A)LJDv(P=26Kw)(图略)电工技术试卷2-2(答案略)一、为两台异步电动机设计主电路和控制电路。(10分)其要求如下:两台电动机互不影响地独立操作启动与停止;能同时控制两台电动机的停止;当其中任一台电动机发生过载时,两台电动机均停止。二、空气阻尼式时间继电器的改装及检修。(30分)1、时间:30分钟。2、要求:根据给定的设备和仪器仪表,在规定的时间内完成安装、调试、测量、元器件参数选定等工作,达到考题规定的要求。拆解:按步骤正确拆解,工具使用正确。装配:检查部件完好后,组装质量达到要求。测试:空气阻尼式时间继电器经拆装后,应动作灵活、释放迅速、瞬时触点及延时触点通断正常、延时调节应正确可靠。空气阻尼式时间继电器常见故障(故障现象由指导教师指定)的检修,并写出检修方法与步骤。3、评分原则:按照完成的工作是否达到了全部或部分要求,由指导教师按评分标准进行评分,在规定的时间内考核,不得延时。4、书面试卷:(1)空气阻尼式时间继电器常见故障检修,并写出检修方法与步骤。故障现象:检修方法与步骤:5、评分标准:项目名称空气阻尼式时间幺米电器的改装及检修考核时限30分钟序号考核要求酉己分等级评分细则1根据要求拆卸空气阻尼式时间继电器5A拆卸步骤及方法完全正确B拆卸步骤及方法错1处C拆卸步骤及方法错2处D拆卸步骤错或不能拆卸2根据考核要求装配空气阻尼式时间继电器5A装配步骤规范、完全正确B不符合装配规范12处C不符合装配规范34处D装配错误或不会装配3通电调试10A通电调试结果完全正确B调试不正确,能自行修改,通电后结果基本正确C调试不正确,经提示1次后能修改,通电结果基本正确D通电调试失败4根据考题中的故障,以书面形式作简要分析5A故障分析完全正确,思路清晰B故障分析基本正确,思路一般C故障分析基本正确,思路混乱D分析故障错误或不能分析5安全生产无事故发生5A安全文明生产,符合操作规程B操作基本规范C经提示后能规范操作D不能文明生产,不符合操作规程三、异步电动机正反转控制线路安装及调试。(40分)1 .时间:240分钟2 .要求:根据考核图,在规定的时间内完成主电路及控制电路的接线、调试,达到考核题规定的要求。能用仪表测量调整和选择元件。根据原理图进行主电路及控制电路接线,板面导线敷设必须平直,各节点接线必须合理、紧密;接电源、电动机等的导线必须通过接线柱引出,并有保护接地或接零。装接完毕后,提请指导教师到位方可通电试车。能正确、熟练地对电路进行调试。如遇故障自行排除。3 .评分原则:按照完成的工作是否达到了全部或部分要求,由指导教师按评分标准进行评分。在规定的时间内考核不得延时。4 .书面试卷:按考核要求书面说明(由指导教师任选一题):(1) KMl接触器的常闭串联在KM2接触器线圈回路中,同时KM2接触器的常闭串联在KMl接触器线圈回路中,这种接法有何作用?(2)如果电路出现只有正转没有反转控制,试分析接线时可能发生的故障。题号:答:5.评分标准:项目名称异步电动机正反转控制线路安装及调试考核时限240分钟序号考核要求酉己分等级评分细则1根据考核图进行线路安装20A线路接线规范、步骤完全正确B不符合接线规范12处C不符合接线规范34处D线路接线错误或不会接线2通电调试10A通电调试结果完全正确B调试不正确,能自行修改,通电后结果基本正确C调试不正确,经提示1次后能修改,通电结果基本正确D通电调试失败3书面答题5A回答问题完全正确,分析思路清晰B回答问题基本正确C回答问题基本正确,但分析思路较乱D不能回答或不能分析4安全生产无事故发生5A安全文明生产,符合操作规程B操作基本规范C经提示后能规范操作D不能文明生产,不符合操作规程四、X6132万能卧式升降台铳床电气控制线路故障检查及排除。(30分)L时间:30分钟。2 .要求:根据给定的设备和仪器仪表,在规定时间内完成故障排除工作,达到考试规定的要求。观察故障现象,根据故障现象,简要分析可能引起故障的原因,填写答题卷。用万用表等工具进行检查,寻找故障点,将实际故障点填入答题卷。排除故障。3 .评分原则:按照完成的工作是否达到了全部和部分要求,由指导教师按评分标准进行评分,在规定时间内考核不得延时。LlL2L3右下前向向向左上后向向向4 .书面试卷:(1)故障一故障现象:分析可能的故障原因:写出实际故障点:(2)故障二故障现象:分析可能的故障原因:写出实际故障点:5、评分标准:项目名称X6132万能卧式升降台铳床电气控制线路故障检查及排除考核时限30分钟序号考核要求酉己分等级评分细则1根据考卷中的故5A判别故障现象2个完全正确障,以书面形式写出故障现象B判别故障现象2个基本正确C一题判别基本正确,另一题判别错误D判别故障错误或不能判别2根据考卷中的故障,以书面形式作简要分析10A分析故障原因2个完全正确,思路清晰B故障分析2个基本正确C一题分析基本正确,另一题分析错误D分析故障错误或不能分析3排除故障,写出实际故障点10A故障排除2个完全正确,思路清晰B故障排除一题正确,另一题错误C经提示后能排除一题故障D排除故障错误或不能排除故障4安全生产无事故发生5A安全文明生产,符合操作规程B操作基本规范C经提示后能规范操作D不能文明生产,不符合操作规程

    注意事项

    本文(《电工技术》试卷2 - 答案.docx)为本站会员(p**)主动上传,第壹文秘仅提供信息存储空间,仅对用户上传内容的表现方式做保护处理,对上载内容本身不做任何修改或编辑。 若此文所含内容侵犯了您的版权或隐私,请立即通知第壹文秘(点击联系客服),我们立即给予删除!

    温馨提示:如果因为网速或其他原因下载失败请重新下载,重复下载不扣分。




    关于我们 - 网站声明 - 网站地图 - 资源地图 - 友情链接 - 网站客服 - 联系我们

    copyright@ 2008-2023 1wenmi网站版权所有

    经营许可证编号:宁ICP备2022001189号-1

    本站为文档C2C交易模式,即用户上传的文档直接被用户下载,本站只是中间服务平台,本站所有文档下载所得的收益归上传人(含作者)所有。第壹文秘仅提供信息存储空间,仅对用户上传内容的表现方式做保护处理,对上载内容本身不做任何修改或编辑。若文档所含内容侵犯了您的版权或隐私,请立即通知第壹文秘网,我们立即给予删除!

    收起
    展开