欢迎来到第壹文秘! | 帮助中心 分享价值,成长自我!
第壹文秘
全部分类
  • 幼儿/小学教育>
  • 中学教育>
  • 高等教育>
  • 研究生考试>
  • 外语学习>
  • 资格/认证考试>
  • 论文>
  • IT计算机>
  • 法律/法学>
  • 建筑/环境>
  • 通信/电子>
  • 医学/心理学>
  • ImageVerifierCode 换一换
    首页 第壹文秘 > 资源分类 > DOCX文档下载
    分享到微信 分享到微博 分享到QQ空间

    《电商直播运营》——实训任务2-1主播人设打造.docx

    • 资源ID:1371428       资源大小:12.36KB        全文页数:3页
    • 资源格式: DOCX        下载积分:5金币
    快捷下载 游客一键下载
    账号登录下载
    三方登录下载: 微信开放平台登录 QQ登录
    下载资源需要5金币
    邮箱/手机:
    温馨提示:
    快捷下载时,如果您不填写信息,系统将为您自动创建临时账号,适用于临时下载。
    如果您填写信息,用户名和密码都是您填写的【邮箱或者手机号】(系统自动生成),方便查询和重复下载。
    如填写123,账号就是123,密码也是123。
    支付方式: 支付宝    微信支付   
    验证码:   换一换

    加入VIP,免费下载
     
    账号:
    密码:
    验证码:   换一换
      忘记密码?
        
    友情提示
    2、PDF文件下载后,可能会被浏览器默认打开,此种情况可以点击浏览器菜单,保存网页到桌面,就可以正常下载了。
    3、本站不支持迅雷下载,请使用电脑自带的IE浏览器,或者360浏览器、谷歌浏览器下载即可。
    4、本站资源下载后的文档和图纸-无水印,预览文档经过压缩,下载后原文更清晰。
    5、试题试卷类文档,如果标题没有明确说明有答案则都视为没有答案,请知晓。

    《电商直播运营》——实训任务2-1主播人设打造.docx

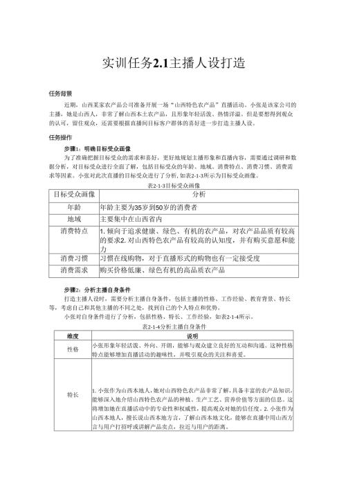
    实训任务2.1主播人设打造任务背景近期,山西某家农产品公司准备开展一场“山西特色农产品”直播活动。小张是该家公司的主播,她是山西人,非常了解山西本土农产品,且形象年轻活泼、热情洋溢。但是要想得到观众的认可,留住观众,还需要根据直播间目标客户群体的喜好进一步打造主播人设。任务操作步骤1:明确目标受众画像为了准确把握目标受众的需求和喜好,更好地规划主播形象和直播内容,需要通过调研和数据分析,对目标受众进行全面了解,包括目标受众的年龄、地域、消费特点、消费习惯、消费需求等因素。小张对此次直播的目标受众进行了分析,如表2-1-3所示为目标受众画像。表2-1-3目标受众画像目标受众画像分析年龄年龄主要为35岁到50岁的消费者地域主要集中在山西省内消费特点1.倾向于追求健康、绿色、有机的农产品,对农产品品质有较高的要求2.对山西特色农产品有较高的认知度,并有购买意愿和能力消费习惯习惯在线购物,对于直播形式的购物也有一定接受度消费需求购买价格低廉、绿色有机的高品质农产品步骤2:分析主播自身条件打造主播人设时,需要分析主播自身条件,包括主播的性格、工作经验、教育背景、特长等,考虑自己和其他主播的不同之处,找到自己的个人特点和优势。小张对自身条件进行了分析,包括性格、特长、工作经验,如表2-1-4所示。表2-1-4分析主播自身条件维度说明性格小张形象年轻活泼、外向、开朗,能够与观众建立良好的互动和沟通。这种性格特点能够增加直播活动的趣味性,并吸引观众的关注和喜爱。特长1.小张作为山西本地人,她对山西特色农产品非常了解,具备丰富的农产品知识,能够深入地介绍山西特色农产品的种植、生产工艺、营养价值等方面的信息。这将增加她在直播活动中的专业性和权威性,提高观众对她的信任度。2.小张作为山西本地人,擅长说山西本地方言,了解山西本地文化,能够在直播中用山西方言与用户打招呼或讲解产品卖点,拉近与用户的距离。小张曾在农产品培育基地工作过,对农产品的种植、生产工艺、营养价值-LlF左脑等方面的知识有深入的了解,并考取农艺师相关证书。步骤3:打造主播人设通过明确目标受众画像,能够帮助主播根据目标受众画像更好地调整自己的形象,使其人设符合目标受众的要求;通过分析主播自身条件,能够帮助主播了解自身的性格、特长、工作经验等方面的优势,挖掘出自身的闪光点,塑造独特的主播人设。小张通过明确目标受众画像、分析自身条件,确定了自己的人设类型、突出了人设特点,并形成了风格化话术,如表2-1-5所示。表2-1-5打造主播人设维度说明人设类型农产品专家型直播人设特点1.活泼开朗2.精通山西本地方言3.熟悉山西特色农产品种植、生产工艺、营养价值等方面知识风格化话术利用山西方言向用户打招呼,例如小张可以在直播开场时用“喂”跟用户打招呼,喂是山西方言中最常用的打招呼方式之一,等同于普通话中的“喂”或“你好”O在山西方言中,喂的发音会带有一定的卷舌音,给人一种热情友好的感觉。任务拓展小李是一名电子商务专业的毕业生,毕业后她想从事主播工作,于是她进入了一家美妆公司从事主播工作。为了在当前竞争激烈的美妆直播行业吸引更多观众,小李需要进行主播人设的打造,将自己最好的状态呈现给观众。请同学们根据本学习任务所学内容,帮助小李完成主播人设的打造。1 .登录抖音或淘宝直播间,观看三位美妆类主播,归纳整理其人设特点。2 .以所观看的其中一位主播为参考,为其挖掘人设标签。3 .根据挖掘出的主播人设标签,完成主播人设的呈现。表2-1-6主播人设记录主播人设类型主播人设特点主播人设1主播人设2主播人设3表2-1-7主播人设挖掘人设标签性格特长表2-1-8主播人设呈现主播人设呈现特点话术

    注意事项

    本文(《电商直播运营》——实训任务2-1主播人设打造.docx)为本站会员(p**)主动上传,第壹文秘仅提供信息存储空间,仅对用户上传内容的表现方式做保护处理,对上载内容本身不做任何修改或编辑。 若此文所含内容侵犯了您的版权或隐私,请立即通知第壹文秘(点击联系客服),我们立即给予删除!

    温馨提示:如果因为网速或其他原因下载失败请重新下载,重复下载不扣分。




    关于我们 - 网站声明 - 网站地图 - 资源地图 - 友情链接 - 网站客服 - 联系我们

    copyright@ 2008-2023 1wenmi网站版权所有

    经营许可证编号:宁ICP备2022001189号-1

    本站为文档C2C交易模式,即用户上传的文档直接被用户下载,本站只是中间服务平台,本站所有文档下载所得的收益归上传人(含作者)所有。第壹文秘仅提供信息存储空间,仅对用户上传内容的表现方式做保护处理,对上载内容本身不做任何修改或编辑。若文档所含内容侵犯了您的版权或隐私,请立即通知第壹文秘网,我们立即给予删除!

    收起
    展开