欢迎来到第壹文秘! | 帮助中心 分享价值,成长自我!
第壹文秘
全部分类
  • 幼儿/小学教育>
  • 中学教育>
  • 高等教育>
  • 研究生考试>
  • 外语学习>
  • 资格/认证考试>
  • 论文>
  • IT计算机>
  • 法律/法学>
  • 建筑/环境>
  • 通信/电子>
  • 医学/心理学>
  • ImageVerifierCode 换一换
    首页 第壹文秘 > 资源分类 > DOCX文档下载
    分享到微信 分享到微博 分享到QQ空间

    《电商直播运营》——任务2-2 主播形象包装.docx

    • 资源ID:1371427       资源大小:14.63KB        全文页数:5页
    • 资源格式: DOCX        下载积分:5金币
    快捷下载 游客一键下载
    账号登录下载
    三方登录下载: 微信开放平台登录 QQ登录
    下载资源需要5金币
    邮箱/手机:
    温馨提示:
    快捷下载时,如果您不填写信息,系统将为您自动创建临时账号,适用于临时下载。
    如果您填写信息,用户名和密码都是您填写的【邮箱或者手机号】(系统自动生成),方便查询和重复下载。
    如填写123,账号就是123,密码也是123。
    支付方式: 支付宝    微信支付   
    验证码:   换一换

    加入VIP,免费下载
     
    账号:
    密码:
    验证码:   换一换
      忘记密码?
        
    友情提示
    2、PDF文件下载后,可能会被浏览器默认打开,此种情况可以点击浏览器菜单,保存网页到桌面,就可以正常下载了。
    3、本站不支持迅雷下载,请使用电脑自带的IE浏览器,或者360浏览器、谷歌浏览器下载即可。
    4、本站资源下载后的文档和图纸-无水印,预览文档经过压缩,下载后原文更清晰。
    5、试题试卷类文档,如果标题没有明确说明有答案则都视为没有答案,请知晓。

    《电商直播运营》——任务2-2 主播形象包装.docx

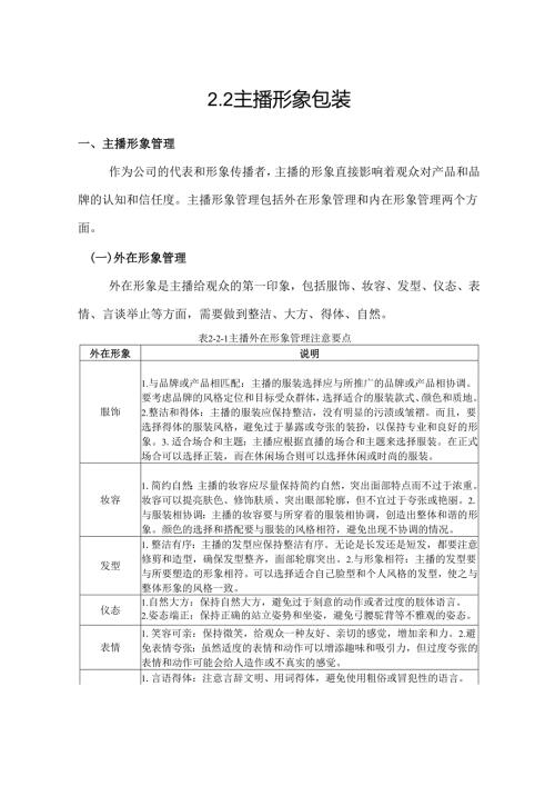
    2.2主播形象包装一、主播形象管理作为公司的代表和形象传播者,主播的形象直接影响着观众对产品和品牌的认知和信任度。主播形象管理包括外在形象管理和内在形象管理两个方面。(一)外在形象管理外在形象是主播给观众的第一印象,包括服饰、妆容、发型、仪态、表情、言谈举止等方面,需要做到整洁、大方、得体、自然。表2-2-1主播外在形象管理注意要点外在形象说明服饰1.与品牌或产品相匹配:主播的服装选择应与所推广的品牌或产品相协调。要考虑品牌的风格定位和目标受众群体,选择适合的服装款式、颜色和质地。2.整洁和得体:主播的服装应保持整洁,没有明显的污渍或皱褶。而且,要选择得体的服装风格,避免过于暴露或夸张的装扮,以保持专业和良好的形象。3.适合场合和主题:主播应根据直播的场合和主题来选择服装。在正式场合可以选择正装,而在休闲场合则可以选择休闲或时尚的服装。妆容1.简约自然:主播的妆容应尽量保持简约自然,突出面部特点而不过于浓重。妆容可以提亮肤色、修饰肤质、突出眼部轮廓,但不宜过于夸张或艳丽。2.与服装相协调:主播的妆容要与所穿着的服装相协调,创造出整体和谐的形象。颜色的选择和搭配要与服装的风格相符,避免出现不协调的情况。发型1.整洁有序:主播的发型应保持整洁有序。无论是长发还是短发,都要注意修剪和造型,确保发型整齐,面部轮廓突出。2.与形象相符:主播的发型要与所要塑造的形象相符。可以选择适合自己脸型和个人风格的发型,使之与整体形象的风格一致。仪态1 .自然大方:保持自然大方,避免过于刻意的动作或者过度的肢体语言。2 .姿态端正:保持正确的站立姿势和坐姿,避免弓腰驼背等不雅观的姿态。表情1.笑容可亲:保持微笑,给观众一种友好、亲切的感觉,增加亲和力。2.避免表情夸张:虽然适度的表情和动作可以增添趣味和吸引力,但过度夸张的表情和动作可能会给人造作或不真实的感觉。1.言语得体:注意言辞文明、用词得体,避免使用粗俗或冒犯性的语言。言谈举止2.真诚待人:注意控制情绪,以真切的态度拉近与观众之间的距离。3.积极向上:树立积极向上、专业可靠、有亲和力的形象。4.从容自然:放松自己,自信表现,避免紧张和不自然的表情或举止。(一)内在形象管理内在形象管理指的是主播的内在素质和职业素养的塑造和提升。表2-2-2内在形象管理要点内在形象说明内在素质对专业领域相关知识有着广泛的储备,能够在直播中灵活运用,增加话题的深度和广度,提升观众讨论兴趣。同时,主播需要具备组织能力、互动能力、应对突发情况的能力等,使直播活动能够顺利实施。职业素养具有良好的道德修养,能够在直播中传递正能量,展现正确的价值观。体现正能量和积极向上的形象。二、主播镜头感管理主播要面对镜头将信息有效传递给观众,并在镜头前展现个人魅力,吸引观众持续关注。主播的镜头表现能力是通过神态、肢体语言、声音控制以及视觉效果等多个方面来展现出来的。提升主播镜头表现能力的方法主要有以下三个:(三)观摩其他优秀主播观摩其他优秀的主播可以借鉴他们的表现技巧和经验。注意观察他们在镜头前的姿态、眼神、表情和肢体语言等,并学习他们如何与观众建立良好的沟通和互动。1 .观察主播姿态和身体语言:注意观察主播的姿态,包括坐姿或站姿。是否保持端正、自信,避免低头、驼背等不良姿势。同时,注意观察主播的肢体语言,如手势、动作等,看他们如何运用肢体来强调或解释某些内容。2 .注意主播表情和眼神交流:观察主播的表情,看他们如何运用微笑、认真的表情来与观众建立情感连接。同时,关注他们的眼神交流,看他们如何直视镜头、与观众建立眼神交流,给观众一种亲近和关注的感觉。3 .学习主播语言表达技巧:注意观察主播的语言表达技巧,包括语调、音量和节奏控制等技巧。看他们如何使用适当的语调和音量来吸引观众的注意力,并使用正确的节奏来引导观众互动。(四)学习表演技巧通过学习表演技巧,主播可以提高自己的镜头表现能力,增加表现的多样性和逼真度。同时,主播也可以练习和应用这些技巧,使自己更加自信和专业地在镜头前呈现。1 .表达技巧:学习如何使用肢体语言、面部表情和声音等多种方式来传达情感和意义。通过练习和观察其他演员的表演,了解如何运用不同的表达技巧来增强镜头表现力。2 .角色塑造:学习角色塑造的技巧,包括通过改变声音、姿势、表情和态度等来塑造不同的角色形象。练习时可以选择不同的角色,尝试扮演并表达出角色的特征和情感。3 .情感表达:学习如何表达和传递情感。通过练习不同的情绪状态,如喜悦、悲伤、愤怒等,掌握情感的切换和表达方式。(五)面对镜头反复练习与反思面对镜头反复练习是提升主播镜头表现能力的重要方法,通过持续的练习和反思,主播可以不断提升自己的面对镜头的表现能力,达到更好的直播效果。L自我录制:使用摄像设备或手机,自行录制面对镜头的练习视频。可以选择各种场景和话题,像是产品介绍、观众互动、主题讨论等,模拟真实的直播环境。2 .注重眼神交流:练习时要注重与镜头建立眼神交流。尽量直视镜头,与观众建立连接。训练自己在面对镜头时保持自然、自信的眼神表达。3 .观察回放和分析:观看录制的视频回放,仔细观察自己的表现,包括姿态、表情、眼神、语言表达等。分析自己的优点和不足,找出需要改进的地方。三、三、打造主播形象的策略打造主播形象是直播销售中至关重要的一环,不仅可以增加主播的个人魅力和知名度,还能为直播间带来更多的人气和影响力,进而提高商品销售量。打造主播形象的策略有以下几种:(一)精准定位专业领域结合主播自身特点及优势,包括外貌、性格、技能、知识储备等,找出其在直播领域中的潜在竞争力,为专业领域定位提供准确方向。通过选择合适的专业细分领域,有利于主播在该领域中充分发挥出自己的才能,树立自我专业形象,从而让观众对主播产生信任感和认同感,有效提高直播间的影响力。(一)提供有价值的内容直播内容的价值性是观众决定是否持续观看直播的关键因素。主播需要针对观众需求,向观众提供有用、有趣、有价值的内容,包括行业动态、经验分享、问题解答、技术指导等。通过提供有意义的内容,观众能够从中有所收获,主播也能因此赢得观众的信任和忠诚度,从而树立积极的形象。(三)塑造独特个性风格鲜明的个人特征能够增强主播的辨识度和吸引力,带给观众与众不同的体验,加深观众印象,提升观众好感度。通过挖掘主播的差异化特点和优势,并将其展现出来形成独特个性,如特殊的表演风格、独到的产品知识、独特的沟通方式等,这样可以让观众直接感受到主播的独特魅力。(四)提升自我专业性随着观众消费需求的变化,主播向观众推荐商品时需要更加全面。除了关注商品价格和功能外,主播还应具备一定的专业知识储备,对产品特点和市场需求有充分的了解,不断提升自我专业性。这样,主播在直播中才能向观众更加准确地传递产品和品牌价值,为其提供准确的信息和专业的建议,并与观众之间建立起信任关系,赢得观众信赖,从而促进销售。(五)加强交流互动在直播销售过程中,主播不仅需要对商品进行推荐,而且需要通过与观众交流互动来营造活跃的氛围。主播应该积极与观众互动,对他们提出的问题和评论给予及时回馈,并通过抽奖、答题、投票等环节来调动观众的参与热情。这样,主播就能够与观众建立紧密联系,更好地了解观众需求和意见,从而提供更符合观众心理的内容和推荐,提高直播间的互动性和热度,促进销售并建立粉丝基础。

    注意事项

    本文(《电商直播运营》——任务2-2 主播形象包装.docx)为本站会员(p**)主动上传,第壹文秘仅提供信息存储空间,仅对用户上传内容的表现方式做保护处理,对上载内容本身不做任何修改或编辑。 若此文所含内容侵犯了您的版权或隐私,请立即通知第壹文秘(点击联系客服),我们立即给予删除!

    温馨提示:如果因为网速或其他原因下载失败请重新下载,重复下载不扣分。




    关于我们 - 网站声明 - 网站地图 - 资源地图 - 友情链接 - 网站客服 - 联系我们

    copyright@ 2008-2023 1wenmi网站版权所有

    经营许可证编号:宁ICP备2022001189号-1

    本站为文档C2C交易模式,即用户上传的文档直接被用户下载,本站只是中间服务平台,本站所有文档下载所得的收益归上传人(含作者)所有。第壹文秘仅提供信息存储空间,仅对用户上传内容的表现方式做保护处理,对上载内容本身不做任何修改或编辑。若文档所含内容侵犯了您的版权或隐私,请立即通知第壹文秘网,我们立即给予删除!

    收起
    展开