欢迎来到第壹文秘! | 帮助中心 分享价值,成长自我!
第壹文秘
全部分类
  • 幼儿/小学教育>
  • 中学教育>
  • 高等教育>
  • 研究生考试>
  • 外语学习>
  • 资格/认证考试>
  • 论文>
  • IT计算机>
  • 法律/法学>
  • 建筑/环境>
  • 通信/电子>
  • 医学/心理学>
  • ImageVerifierCode 换一换
    首页 第壹文秘 > 资源分类 > DOCX文档下载
    分享到微信 分享到微博 分享到QQ空间

    《喷漆工》试题及答案.docx

    • 资源ID:1371253       资源大小:22.78KB        全文页数:7页
    • 资源格式: DOCX        下载积分:5金币
    快捷下载 游客一键下载
    账号登录下载
    三方登录下载: 微信开放平台登录 QQ登录
    下载资源需要5金币
    邮箱/手机:
    温馨提示:
    快捷下载时,如果您不填写信息,系统将为您自动创建临时账号,适用于临时下载。
    如果您填写信息,用户名和密码都是您填写的【邮箱或者手机号】(系统自动生成),方便查询和重复下载。
    如填写123,账号就是123,密码也是123。
    支付方式: 支付宝    微信支付   
    验证码:   换一换

    加入VIP,免费下载
     
    账号:
    密码:
    验证码:   换一换
      忘记密码?
        
    友情提示
    2、PDF文件下载后,可能会被浏览器默认打开,此种情况可以点击浏览器菜单,保存网页到桌面,就可以正常下载了。
    3、本站不支持迅雷下载,请使用电脑自带的IE浏览器,或者360浏览器、谷歌浏览器下载即可。
    4、本站资源下载后的文档和图纸-无水印,预览文档经过压缩,下载后原文更清晰。
    5、试题试卷类文档,如果标题没有明确说明有答案则都视为没有答案,请知晓。

    《喷漆工》试题及答案.docx

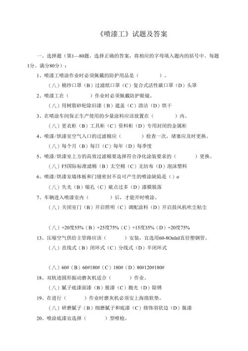
    喷漆工试题及答案一、选择题(第180题。选择正确的答案,将相应的字母填入题内的括号中。每题1分。满分80分):1、喷漆工喷涂作业时必须佩戴的防护用品是()。(八)棉纱口罩(B)过滤纸口罩(C)复合式活性碳口罩(D)头罩2、喷漆工在()作业时必须佩戴防护眼镜。(八)用树脂砂轮除旧漆(B)遮盖(C)清洁(D)烘干3、在喷涂车间保正生产使用的少量涂料应该放置在()内。(八)更衣柜(B)工具柜(C)资料柜(D)专用封闭的金属柜4、喷漆/烘漆室空气入口的过滤棉应()检查一次,堵塞应及时更换。(八)每个月(B)每日(C)每年(D)每季度5、喷漆/烘漆室上方的高效过滤棉要选择符合净化涂装要求的()更换。(八)F5国际标准滤棉(B)太空棉(C)无纺布(D)泡沫塑料6、喷漆/烘漆室墙体板和门缝密封不良可产生的喷涂缺陷是()o(八)失光(B)缩孔(C)疵点过多(D)漆膜脱落7、车辆进入喷漆室内()后,才能开时喷涂。(八)关闭室门(B)开启照明(C)调配涂料(D)开启鼓风机吹尘粘尘8、喷涂整车完工,不需要通风闪干10分钟就可以升温烘干的涂料是()。(八)普通清漆(B)超固化清漆(C)耐擦伤清漆(D)高浓度清漆9、供气量大、气压稳定、躁音低,寿命长达30年的空气压缩机是()。(八)活塞式(B)螺旋式(C)转子式(D)双螺杆式10、压缩空气净化(除水和精细过滤)不严格造成的首要喷涂缺陷是()。(八)疵点(B)漆膜附着力不良(C)针孔(D)光泽下降11、压缩空气净化(除水和精细过滤)最彻底和有效的设备是()。(八)过滤罐(B)油水分离器(C)冷冻干燥机(D)储气罐12、保证金属漆喷涂均匀不发花的最合适的温度和湿度应该是()。(八)+20度55%(B)+25度75%(C)+15度35%(D)+20度75%13、压缩空气供给主管路应该()安装,宜选用60-8OnlnI直径塑钢管。(八)直线式(B)闭环式(C)分线式(D)半闭环式14、符合环保和汽车行业标准的研磨方式是()。(八)手工水磨(B)手工干磨(C)集尘干磨(D)气动工具水磨15、手工水研磨可能产生的主要喷涂缺陷是()o(八)失光(B)砂纸痕透现(C)徘子和漆膜脱落(D)针孔过多16、除去旧涂膜安全、彻底、快速、不损伤银金的方法是()。(八)脱漆剂(B)树脂软砂盘(C)手工砂布(D)合金钢铲刀17、损伤漆面刮腻子前修饰“羽状边”依次更换使用的砂网号数是()。(八)60#(B)60#180#(C)180#(D)80#120#180#18、双轨迹圆形振动磨灰机适合()作业。(八)腻子底漆面漆(B)脱漆(C)抛光(D)除锈19、在进行()作业时磨灰机必须安上海绵软垫。(八)研磨腻子(B)细磨腻子和底漆(C)修饰羽状边(D)脱漆20、喷涂底漆宜选择()型喷枪。(八)常规高压(B)常规中压(C)环保低压高雾化(D)环保低雾化21、环保低压高雾化喷枪的特点是()。(八)易于操作(B)涂膜丰满省漆(C)耗气量少(D)漆膜流平性高22、排除喷枪损坏和堵塞的因素,喷涂图形呈葫芦状的原因是:(八)喷幅大流量小气压大(B)气压大(C)流量大(D)喷幅大23、仅就喷枪移动速度和漆面距离而言,桔纹过大的原因是()。(八)快近(B)快远(C)慢近(D)慢远24、刮涂腻子工序中加压薄刮涂、充填刮涂和修饰刮涂使用的工具是()o(八)钢刀钢片胶片(B)钢片塑片胶片(C)钢片(D)胶片25、保证清洁作业稳定、可靠、安全、有效的材料是()。(八)汽油(B)硝基漆稀释剂(C)专业清洁剂(D)酒精26、清洁作业的行业操作标准规范是()。(八)一手湿(B)一手湿一手干(C)一手干(D)一手干一手湿27、不喷涂环氧底漆,但又必须保证腻子附着力的安全方法是()。(八)喷合金底漆(B)薄刮腻子(C)粗磨镀金(D)加压薄刮涂银金腻子28、普通经济型腻子按涂装工艺规程可刮涂在()上。(八)铁板(B)镀锌板(C)环氧底漆(D)合金底漆29、塑胶工件必须使用塑胶底漆的底材是()。(八)无底漆的(B)有底漆的(C)旧漆完好的(D)旧漆小修补的30、普通经济型腻子按涂装工艺规程一次仅可刮涂()mm左右。(八)不限制(B)10-20(C)1-2(D)5-631、选择极易研磨的腻子,并使用水砂纸研磨会使下道工序大量出现()。(八)浮色缺陷(B)砂眼缺陷(C)起皱缺陷(D)咬边缺陷32、刮涂最后一遍腻子,应保持腻子与旧漆处于()的状态。(八)基本平(B)高于并覆盖(C)略低于旧漆高于铁板(D)底于铁板33、腻子实干并可开始研磨的时间是+20度()分钟。(八)20(B)60(C)30-40(D)1034、使用()干燥方法,可在5-10分钟保证腻子里外实干。(八)碘鸨灯(B)烘干室(C)风扇式电暖气(D)远红外短波灯35、远红外短波干燥灯与需干燥工件表面的垂直距离是()mmo(八)600-700(B)300-400(C)400-500(D)200-30036、使用70X115mm小手刨集尘干研磨腻子的动作轨迹应为()研磨。(八)单向(B)双向(C)旋转(D)米字多方向37、使用70X115mm小手刨集尘干研磨腻子的砂网过渡号数是()#0(八)80/180/320(B)80/120/180/240/320(C)80/240(D)120/32038、用240砂网手工干磨的腻子表面,在喷底漆前须加软垫的()处理。(八)圆磨机320#砂网(B)手工水磨(C)手工干磨(D)方形磨机39、喷漆前遮盖不需喷涂部位应选择不透漆、无纤维的()材料。(八)报纸(B)农用地膜(C)单面有光竹浆纸(D)包装纸40、选择遮盖胶纸带的标准是不断条、高温低温()、粘度适中、不开边。(八)厚度大(B)不残胶(C)长度长(D)价格最低41、小修补喷底漆时,局部遮盖的要领是(),才能保证边缘无底漆棱线。(八)反遮盖(B)直接贴(C)不遮盖(D)沿最近的镀金边缘遮盖42、按涂装行业标准,修补喷涂作业必须使用的中涂底漆是()。(八)硝基底漆(B)灰色底漆(C)快干底漆(D)双组份底漆43、如希望加快底漆干燥速度,在保证质量的前提下还可以选择()底漆。(八)丙烯酸单组份(B)合金底漆(C)黄色底漆(D)硝基底漆44、为提高色漆层的遮盖力,可选择与色漆层相近的()底漆喷涂。(八)颜色(B)成份(C)粘度(D)灰度45、喷涂中涂底漆的要领是,根据表面状况喷2-3道,每一道()喷涂。(八)同样面积(B)由中间向外扩大(C)由外向中间缩小(D)随意46、喷涂底漆出现咬边缺陷,应采用()的方法并配合红外灯烘干解决。(八)厚喷(B)虚喷(C)舌U红灰(D)舌IJ腻子47、面漆为实色漆,底漆的最终研磨使用()即可。(八)600#砂网(B)400#砂网(C)1000#精磨垫(D)2000#精磨垫48、面漆为金属色漆,底漆的最终研磨使用()即可。(八)600#砂网(B)400#砂网(C)1000#精磨垫(D)2000#精磨垫49、实色漆颜色调到和车身一致时,喷涂后颜色与车身相比()。(八)变深(B)变浅(C)一致(D)鲜艳50、金属漆颜色调到和车身一致时,喷涂后颜色与车身相比()。(八)变深(B)变浅(C)一致(D)鲜艳51、调配实色漆颜色不准时,应添加色母特性色卡中()的色母。(八)黑白(B)相同(C)相对(D)相邻52、调配实色漆深浅不准时,()添加色母特性色卡中的黑白色母。(八)少量(B)慎重试着(C)大量(D)不必53、调配实色漆新旧程度不准时,应添加色母特性色卡中()的色母。(八)黑白(B)相同(C)相对(D)相邻54、使黑漆变浅一点,微量加()色母,变深一点大量加()色母。(八)红,蓝(B)白,黑(C)绿、紫(D)红,紫55、白色漆仅考虑色相和深浅,新旧可忽略不计。一般用()的色母微调。(八)低浓度艳(B)高浓度旧(C)低浓度旧(D)高浓度艳56、喷涂后漆面产生的疵点主要是()控制不严格造成的。(八)油漆过滤(B)净化涂装(C)喷漆室卫生(D)员工没换喷漆服57、喷涂面漆时,产生光泽不高的喷涂操作原因是第一道喷的()。(八)厚(B)薄(C)慢(D)快58、喷涂面漆时产生爆皮的原因是空气湿度大、压缩空气含油水多和()。(八)水磨作业(B)干磨作业(C)面漆不良(D)底漆不良59、如喷第一道面漆时发现漆面有轻微鱼眼现象,喷第二道时应()。(八)厚喷涂(B)薄喷涂(C)加1%化鱼眼剂(D)磨平后再喷涂60、全车喷涂标准干燥速度中浓度清漆时,喷枪距车体表面约()mm。(八)50(B)100(C)200(D)30061、全车喷涂标准干燥速度中浓度清漆时,常规喷枪的气压约()kgo(八)2(B)3(C)4(D)562、全车喷涂标准干燥速度中浓度清漆时,常规喷枪的喷幅约()mm。(八)50(B)100(C)200(D)30063、全车喷涂标准干燥速度中浓度清漆时,常规喷枪的流量()毫升/分。(八)100(B)200(C)300(D)40064、为增强金属底色漆的附着力和清漆的耐石击性,应采取哪项措施()。(八)选择产品(B)底色漆加5-10%固化剂(C)清漆加柔软剂(D)厚喷65、喷涂塑胶保险杠时,面漆里应加入IO-15%的()添加剂。(八)速干(B)慢干(C)柔软(D)珠纹66、研磨漆面较大疵点的方法是依次用1000、1200、1500#细砂纸()研磨。(八)旋转(B)往复(C)干式(D)交叉67、初始抛光面漆时,抛光机的转速定在()转为宜。(八)600(B)1000(C)2000(D)300068、选择膏状研磨剂抛光时,操作的要领是()。(八)不用水(B)少用水少抹蜡(C)多用水多抹蜡(D)多用水少抹蜡69、使用双轨迹磨机和精磨垫研磨漆面时,应依次更换使用()#完成。(八)1000/2000(B)1000(C)1000/2000/4000(D)200070、减少砂眼缺陷的有效方法是喷涂()底漆。(八)双组份(B)单组份(C)合金(D)环氧71、预防缩孔(鱼眼)缺陷的有效方法是,每道工序之前用()清洁。(八)汽油(B)硝基漆稀释剂(C)专用除蜡剂(D)酒精72、修补喷涂产生腻子下陷的主要原因是()。(八)腻子不良(B)底漆不良(C)面漆不良(D)干燥不彻底73、修补喷涂产生砂纸痕透现的主要原因是()o(八)砂纸运用不合理(B)底漆不良(C)面漆不良(D)腻子不良74、修补喷漆时,面漆抛不出高光泽或抛光效率低的主要原因是()。(八)砂纸不良(B)研磨剂不良(C)面漆没实干(D)抛光盘不良75、漆面龟裂处理的方法是()。(八)双组份底漆隔离(B)除去旧漆(C)红灰隔离(D)腻子隔离76、漆面起琲子处理的方法是()o(八)双组份底漆隔离(B)除去旧漆(C)红灰隔离(D)腻子隔离77、按修补涂装行业标准,目前单组份硝基红灰是()使用的腻子。(八)推荐(B)最好(C)限制(D)禁止78、喷涂室温度超过30度时,应选择()干固化剂和()干稀释剂。(八)标准/慢(B)慢/慢(C)慢/标准(D)标准/标准79、板金后裸露的铁板,平整作业速度最快的工艺是()(八)环氧底漆/腻子(B)合金底漆/腻子(C)腻子(D)板金腻子/腻子80、定温至60度

    注意事项

    本文(《喷漆工》试题及答案.docx)为本站会员(p**)主动上传,第壹文秘仅提供信息存储空间,仅对用户上传内容的表现方式做保护处理,对上载内容本身不做任何修改或编辑。 若此文所含内容侵犯了您的版权或隐私,请立即通知第壹文秘(点击联系客服),我们立即给予删除!

    温馨提示:如果因为网速或其他原因下载失败请重新下载,重复下载不扣分。




    关于我们 - 网站声明 - 网站地图 - 资源地图 - 友情链接 - 网站客服 - 联系我们

    copyright@ 2008-2023 1wenmi网站版权所有

    经营许可证编号:宁ICP备2022001189号-1

    本站为文档C2C交易模式,即用户上传的文档直接被用户下载,本站只是中间服务平台,本站所有文档下载所得的收益归上传人(含作者)所有。第壹文秘仅提供信息存储空间,仅对用户上传内容的表现方式做保护处理,对上载内容本身不做任何修改或编辑。若文档所含内容侵犯了您的版权或隐私,请立即通知第壹文秘网,我们立即给予删除!

    收起
    展开