欢迎来到第壹文秘! | 帮助中心 分享价值,成长自我!
第壹文秘
全部分类
  • 幼儿/小学教育>
  • 中学教育>
  • 高等教育>
  • 研究生考试>
  • 外语学习>
  • 资格/认证考试>
  • 论文>
  • IT计算机>
  • 法律/法学>
  • 建筑/环境>
  • 通信/电子>
  • 医学/心理学>
  • ImageVerifierCode 换一换
    首页 第壹文秘 > 资源分类 > DOCX文档下载
    分享到微信 分享到微博 分享到QQ空间

    项目情境与项目泄露中温室气体排放量计算方法、减排量计算表格.docx

    • 资源ID:1370466       资源大小:25.41KB        全文页数:6页
    • 资源格式: DOCX        下载积分:5金币
    快捷下载 游客一键下载
    账号登录下载
    三方登录下载: 微信开放平台登录 QQ登录
    下载资源需要5金币
    邮箱/手机:
    温馨提示:
    快捷下载时,如果您不填写信息,系统将为您自动创建临时账号,适用于临时下载。
    如果您填写信息,用户名和密码都是您填写的【邮箱或者手机号】(系统自动生成),方便查询和重复下载。
    如填写123,账号就是123,密码也是123。
    支付方式: 支付宝    微信支付   
    验证码:   换一换

    加入VIP,免费下载
     
    账号:
    密码:
    验证码:   换一换
      忘记密码?
        
    友情提示
    2、PDF文件下载后,可能会被浏览器默认打开,此种情况可以点击浏览器菜单,保存网页到桌面,就可以正常下载了。
    3、本站不支持迅雷下载,请使用电脑自带的IE浏览器,或者360浏览器、谷歌浏览器下载即可。
    4、本站资源下载后的文档和图纸-无水印,预览文档经过压缩,下载后原文更清晰。
    5、试题试卷类文档,如果标题没有明确说明有答案则都视为没有答案,请知晓。

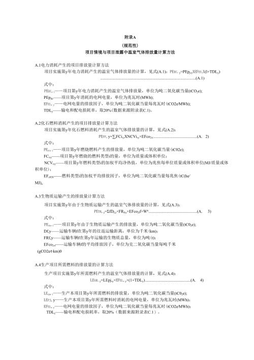
    项目情境与项目泄露中温室气体排放量计算方法、减排量计算表格.docx

    附录A(规范性)项目情境与项目泄露中温室气体排放量计算方法A.1电力消耗产生的项目排放量计算方法项目实施第y年电力消耗产生的温室气体排放量的计算,见式(A.1):PEec.y=PEpj,yXEFeuyX(l+TDLy)(A.1)式中:PEec,y项目第y年电力消耗产生的温室气体排放量,单位为吨二氧化碳当量(tCO2e);PEpjly项目第y年消耗的电网电量,单位为兆瓦时(MWh);EFel,y电网电量的排放因子,单位为吨二氧化碳当量每兆瓦时(tCO2eMWh);TDLy输电和配电损耗率,取20%(数据来源附录表C.1)。A.2化石燃料消耗产生的项目排放量计算方法项目实施第y年化石燃料消耗产生的温室气体排放量的计算,见式(A.2):PEff,y=iFCi,yXNCVi,y×EFco2,i(A.2)式中:PEff,y项目第y年燃烧燃料产生的排放量,单位为吨二氧化碳当量(tC02e);FCi,y项目第y年燃烧的燃料类型i的量,单位为质量或体积单位;NCVi,y项目第y年燃料类型i的加权平均净热值,单位为兆焦每单位质量或体积单位(MJ/质量或体积单位);EFc02li燃料类型i的加权平均排放因子,单位为吨二氧化碳当量每兆焦(tC(heMJ)oA.3生物质运输产生的排放量计算方法项目实施第y年由于生物质运输产生的温室气体排放量的计算,见式(A.3):PEtr,y=fDf,y×FRf,y×EFco2lf×W6(A.3)式中:PEtr,y项目第y年由于生物质运输产生的排放量,单位为吨二氧化碳当量(tC02e);Df,y运输车辆f在第y年的往返运输距离,单位为千米(km);FRf,y运输车辆f在第y年运输的生物质总量,单位为吨(t);EFco2,f运输车辆f的平均排放因子,单位为克二氧化碳当量每吨千米(gCO2etkm)0A.4生产项目所需燃料的排放量的计算方法生产项目实施第y年所需燃料产生的温室气体排放量的计算,见式(A.4):LEgr.y=LEpj,y×EFel,y×(1+TDLy)(A.4)式中:LEgr,y生产本项目第y年所需燃料的排放量,单位为吨二氧化碳当量(tC02e);LEpj,y生产本项目第y年所需燃料时消耗的电网电量,单位为兆瓦时(MWh);EFel,y电网电量的排放因子,单位为吨二氧化碳当量每兆瓦时(tCO2eMWh);TDLy输电和配电损耗率,取20%(数据来源附录表C.1)。附录B(规范性)监测数据和要求农林生物质供热项目温室气体减排量评估所需监测的数据和监测要求见表B.I0表B.1监测数据和要求数据/参数单位描述监测频率数据来源HGpj,yGJ第y年替代化石燃料锅炉所产生的基准线供热量每年蒸汽流量计,并根据蒸汽和热水的热焰进行计算PEpj,yMWh第y年项目消耗的电网电量连续测量每月记录电表FCi,yKg或Nm3第y年燃烧的燃料类型i的量每月监测,每年合计称重仪器或流量计Df,ykm运输车辆f在第y年的往返运输距离车辆里程表里程表FRf,yt运输车辆f在第y年运输的生物质总量连续测量,定期记录称重仪器LEpj,rMWh生产本项目第y年所需燃料时消耗的电网电量每月记录,每年合计询问燃料供应商附录C(资料性)相关参数参考值相关参数参考值见表C.1C.3o表C.1相关二参数参考值排放因子/参数单位描述默认值来源EFel,ytC02eMWh第y年电网电量排放因子见表C.2生态环境部EFcO2,HGtCO2GJ基准线供热的排放因子0.11采用国家最新发布值TDLy第y年平均电网输电和配电损耗率20%联合国清洁发展机制(CDM)的电力消耗导致的基准线、项目和/或泄漏排放计算工具(第2.0版)Baseline,projectand/orleakageemissionsfromelectricityconsumptionandmonitoringofelectricitygeneration(Version02.0)http:Cdm.unfccc.intmethodologies/PAmethodologies/tools/am-tool-05-v2.0.pdfEFcO2,itCO2eMJ燃料类型i的加权平均排放因子见表C.3生态环境部EFco2.fgC02e/(tkm)货物运输的缺省排放因子245联合国清洁发展机制(CDM)的公路货运导致的项目和泄漏排放计算工具(第OLLO版)Projectandleakageemissionsfromtransportationoffreight(Version01.1.0)http:Cdm.unfccc.intmethodologies/PAmethodologies/toolsam-tool-12-vl.1.0.pdf表C.22023年度中国区域电网基准线排放因子电网名称EFgrid1OMSimple,y(tCO2MWh)EFgrid,BM,y(tC02eMWh)EFel,y(tC02eMWh)华北区域电网0.93500.30200.6185东北区域电网1.04720.20700.6271华东区域电网0.77030.20300.4867华中区域电网0.87710.26960.5734西北区域电网0.90140.35970.6306南方区域电网0.77380.19810.4860西南区域电网0.59590.06340.3297注:1 .EFgrid,OMSimple,y为2019-2021年电量边际排放因子的加权平均值;EFgrid,BM,y为截至2021年统计数据的容量边际排放因子,二者分别采用权重0.5,0.5计算得到EFEL,yo2 .目前最新可得的基准线排放因子为2023年度数据。如有更新,参考生态环境部公布的最新数据。表C3不同类型燃料的加权平均CO2排放因子燃料品种平均低位发热量含碳量碳氧化率燃料排放因子EFcO2数值单位(tCTJ)(%)(tC02e/MJ)原煤20.908MJ/kg25.810087.3*10-6洗精煤26.344MJ/kg25.810087.3*106其它洗煤8.363MJ/kg25.810087.3*106型煤15.473MJ/kg26.610087.3*106煤肝石8.363MJ/kg25.810087.3*106焦炭28.435MJ/kg29.210095.7*106焦炉煤气16.726MJm312.110037.3*10-6高炉煤气3.764MJm370.8100219*10"转炉煤气7.944MJm346.9100145*10"其他煤气5.227MJm312.210037.3*10-6其它焦化产品33.453MJ/kg25.810095.7*106原油41.816MJ/kg2010071.UlO6汽油43.070MJ/kg18.910067.5*10-6煤油43.070MJ/kg19.610071.9*10-6柴油42.652MJ/kg20.210072.6*106燃料油41.816MJ/kg21.110075.5106石油焦31.958MJ/kg26.610082.9*10'液化石油气50.179MJ/kg17.210061.6*1(炼厂干气45.998MJ/kg15.710048.2*10-6其它石油制品40.980MJ/kg2010072.2*106天然气38.931MJm315.310054.3*10-6液化天然气51.435MJ/kg15.310054.3*106垃圾燃料7.944MJ/kg25.010073.3*106其它能源29.271MJ/kgce0100O注:数据来自生态环境部2023年中国区域电网二氧化碳基准线排放因子OM计算说明,为方便计算,表中单位已进行换算。附录D(资料性)减排量计算表格D.1基准线排放量计算(BEy)表D.1基准线排放量(BEy)第y年被替代的化石燃料锅炉所产生的供热量HGpj,y供热的排放因子EFCo2,HG基准线排放量BEy(GJ)(tC02eGJ)(tCO2e)AlA2A=A1*A20.11D.2项目排放量计算(PEy)表D.2项目使用电网电量产生的排放量(PEecC第y年项目消耗的电网电量PEpj,y电网电量的排放因子EFel,y电网平均输电和配电损耗TDLy第y年项目使用电网电量产生的排放量PEs(MWh)(tC02e/MWh)(tC02e)BlB2B3B=B1*B2*(1+B3)20%表D.3化石燃料消耗产生的项目排放量(PEffy)第y年燃烧柴油的量FCi,y第y年柴油的加权平均净热值NCVi,y柴油加权平均排放因子EFcO2,i第y年化石燃料消耗产生的项目排放量PEff,y(kg)(MJkg)(tCO2eMJ)(tC02e)ClC2C3C=C1*C2*C342.65272.6*10-6注:本表以柴油为例,请根据实际情况选取数据,参见表C.3。表D.4生物质运输产生的项目排放量(PEtr,y)运输车辆f在第y年的往返运输距离Df,y运输车辆f在第y年运输的生物质总量FRf,y运输车辆f的平均排放因子EFc02,f第y年由于生物质运输产生的排放量PEtr,y(km)(t)gC02e/(tkm)(tCO2e)DlD2D3D=D1D2*D3*1O6245注:如使用多辆运输车,则需分别计算后求和得到运输产生的项目排放。表D.5项目排放量(PEy)第y年项目使用电网电量产第y年化石燃料消耗产生的第y年由于生物质运输产生第y年项目排放生的排放量PEs项目排放量PEff,y的排放量PEtr,y量PEy(tC02e)BCDE=B+C+DD3项目泄漏(LEy)表D.6项目泄漏(LEy)生产本项目第y年所需燃料时消耗的电网电量LEpj,y电网电量的排放因子EFeuy电网平均输电和配电损耗TDLy项目泄漏LEy(MWh)(tCO2eMWh)(tC02e)Fl

    注意事项

    本文(项目情境与项目泄露中温室气体排放量计算方法、减排量计算表格.docx)为本站会员(p**)主动上传,第壹文秘仅提供信息存储空间,仅对用户上传内容的表现方式做保护处理,对上载内容本身不做任何修改或编辑。 若此文所含内容侵犯了您的版权或隐私,请立即通知第壹文秘(点击联系客服),我们立即给予删除!

    温馨提示:如果因为网速或其他原因下载失败请重新下载,重复下载不扣分。




    关于我们 - 网站声明 - 网站地图 - 资源地图 - 友情链接 - 网站客服 - 联系我们

    copyright@ 2008-2023 1wenmi网站版权所有

    经营许可证编号:宁ICP备2022001189号-1

    本站为文档C2C交易模式,即用户上传的文档直接被用户下载,本站只是中间服务平台,本站所有文档下载所得的收益归上传人(含作者)所有。第壹文秘仅提供信息存储空间,仅对用户上传内容的表现方式做保护处理,对上载内容本身不做任何修改或编辑。若文档所含内容侵犯了您的版权或隐私,请立即通知第壹文秘网,我们立即给予删除!

    收起
    展开