欢迎来到第壹文秘! | 帮助中心 分享价值,成长自我!
第壹文秘
全部分类
  • 幼儿/小学教育>
  • 中学教育>
  • 高等教育>
  • 研究生考试>
  • 外语学习>
  • 资格/认证考试>
  • 论文>
  • IT计算机>
  • 法律/法学>
  • 建筑/环境>
  • 通信/电子>
  • 医学/心理学>
  • ImageVerifierCode 换一换
    首页 第壹文秘 > 资源分类 > DOCX文档下载
    分享到微信 分享到微博 分享到QQ空间

    四川省生态环境厅审批环境影响评价文件的建设项目目录(2025年本).docx

    • 资源ID:1362816       资源大小:11.35KB        全文页数:3页
    • 资源格式: DOCX        下载积分:5金币
    快捷下载 游客一键下载
    账号登录下载
    三方登录下载: 微信开放平台登录 QQ登录
    下载资源需要5金币
    邮箱/手机:
    温馨提示:
    快捷下载时,如果您不填写信息,系统将为您自动创建临时账号,适用于临时下载。
    如果您填写信息,用户名和密码都是您填写的【邮箱或者手机号】(系统自动生成),方便查询和重复下载。
    如填写123,账号就是123,密码也是123。
    支付方式: 支付宝    微信支付   
    验证码:   换一换

    加入VIP,免费下载
     
    账号:
    密码:
    验证码:   换一换
      忘记密码?
        
    友情提示
    2、PDF文件下载后,可能会被浏览器默认打开,此种情况可以点击浏览器菜单,保存网页到桌面,就可以正常下载了。
    3、本站不支持迅雷下载,请使用电脑自带的IE浏览器,或者360浏览器、谷歌浏览器下载即可。
    4、本站资源下载后的文档和图纸-无水印,预览文档经过压缩,下载后原文更清晰。
    5、试题试卷类文档,如果标题没有明确说明有答案则都视为没有答案,请知晓。

    四川省生态环境厅审批环境影响评价文件的建设项目目录(2025年本).docx

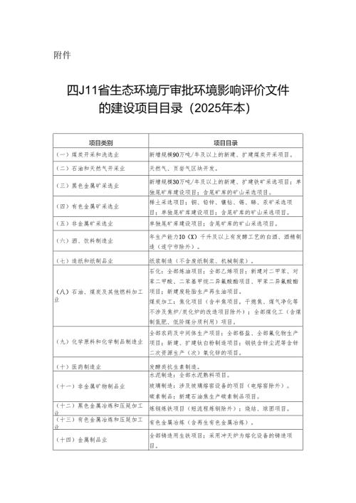
    附件四J11省生态环境厅审批环境影响评价文件的建设项目目录(2025年本)项目类别项目目录(一)煤炭开采和洗选业新增规模90万吨/年及以上的新建、扩建煤炭开采项目。(二)石油和天然气开采业天然气、页岩气区块开发。(三)黑色金属矿采选业新增规模30万吨/年及以上的新建、扩建铁矿采选项目;单独尾矿库建设项目;含尾矿库的矿山采选项目。(四)有色金属矿采选业稀土采选项目;铜、铅锌、镶钻、锡、睇、汞矿采选项目;单独尾矿库建设项目;含尾矿库的矿山采选项目。(五)非金属矿采选业单独尾矿库建设项目;含尾矿库的矿山采选项目。(六)酒、饮料制造业年生产能力IO(X)千升及以上有发酵工艺的白酒、酒精制造(遂宁市除外)。(七)造纸和纸制品业纸浆制造(不含废纸制浆、机械制浆)。(八)石油、煤炭及其他燃料加工业石化:全部炼油项目;全部乙烯项目;新建对二甲苯、对苯二甲酸、二苯基甲烷二异氟酸酯项目、甲苯二异氟酸酯项目;新建废轮胎生产再生油项目。煤炭加工:焦化项目(含半焦项目,干熄焦、煤气净化等不涉及焦炉/炭化炉的改造项目除外);全部煤化工(含煤制氮肥、低阶煤分质利用)项目。(九)化学原料和化学制品制造业全部农药及中间体生产项目;全部格盐、全部氟化物生产项目;新建、扩建钛白粉制造项目;钢铁含锌尘泥等含锌二次资源生产(次)氧化锌的项目。(十)医药制造业发酵类抗生素制造。(十一)非金属矿物制品业水泥制造:全部水泥熟料项目。玻璃制造:涉及玻璃熔窑设备的项目(电熔窑除外)。碳素制品:新建石油焦生产碳素制品项目。(十二)黑色金属冶炼和压延加工业炼钢炼铁项目(短流程炼钢除外);烧结、球团项目。(十三)有色金属冶炼和压延加工业有色金属冶炼(含再生有色金属冶炼)。(十四)金属制品业全部铸造用生铁项目;采用冲天炉为熔化设备的铸造项目。项目类别项目目录(十五)电气机械和器材制造业非专业电镀园区内的电镀项目。(十六)计算机、通信和其他电子设备制造新建、扩建含前工序的8英寸及以上集成电路制造(位于产业定位涉及含前工序的集成电路的产业园区内项目除外)。(十七)电力、热力生产和供应业燃煤电站(含热电):新建、改建、扩建项目(含燃煤掺烧废弃物)。风电、光伏电站:装机容量50万千瓦及以上项目。水电站:装机5万千瓦以上常规水电站项目以及5万千瓦以下的新建常规水电站项目;装机30万千瓦以上以及涉及环境敏感区的抽水蓄能电站项目。(十八)研究和试验发展P3、P4生物安全实验室;由国务院或国务院授权相关部门审批的转基因实验室。(十九)生态保护和环境治理业新建危险废物集中处置(含焚烧、填埋)项目;产生危险废物的单位涉及新建(自建)危险废物焚烧或填埋处置项目;水泥窑、钢铁、火电等协同处置危险废物项目。(二十)卫生由国务院或国务院授权相关部门审批的。(二H)社会事业与服务业特大型主题公园;高尔夫球场。(二十二)水利水库:新建库容1000万立方米及以上的项目;涉及环境敏感区的项目。灌区工程(不含水源工程的):国务院或国务院授权相关部门审批的。引水工程:新建项目。防洪除涝工程:由国务院或国务院授权相关部门审批的。(二十三)交通运输业、管道运输业等级公路:跨市(州)高速公路。铁路:生态环境部审批权限以外的新建(含增建)铁路项目(铁路专用线、联络线、货站、站场项目除外)。城市轨道交通:全部地铁项目。机场:新建、迁建以及增加航空业务量的扩建运输机场项目;新建、迁建通用机场项目。港口码头:新建煤炭、矿石、油气专用泊位项目;涉及危险品、化学品堆场的集装箱专用码头项目。航电枢纽:跨市(州)的航电枢纽工程。油气管线:涉及环境敏感区的跨市(州)输油(气)管线。(二十四)核与辐射编制环境影响报告书的广播电台、差转台、电视塔台、卫星地球上行站、雷达、输变电工程。核设施内新建、改建、扩建不涉核的建设项目。伴生放射性矿产资源的采选、冶炼及放射性污染治理项项目类别项目目录目。生产放射性同位素,甲级、乙级(仅涉及放射性药品储存库房的除外)非密封放射性物质工作场所,使用LII类放射源,销售(含建造)、使用I类射线装置,生产11类射线装置,使用11类射线装置(FLASH放疗装置,车辆检查用X射线装置,中子发生器,以及除X射线能量不高于10兆伏的医用电子直线加速器外的加速器)的核技术利用项目及相应需要退役的项目;核技术利用放射性污染治理项目;在野外进行放射性同位素示踪试验项目。

    注意事项

    本文(四川省生态环境厅审批环境影响评价文件的建设项目目录(2025年本).docx)为本站会员(p**)主动上传,第壹文秘仅提供信息存储空间,仅对用户上传内容的表现方式做保护处理,对上载内容本身不做任何修改或编辑。 若此文所含内容侵犯了您的版权或隐私,请立即通知第壹文秘(点击联系客服),我们立即给予删除!

    温馨提示:如果因为网速或其他原因下载失败请重新下载,重复下载不扣分。




    关于我们 - 网站声明 - 网站地图 - 资源地图 - 友情链接 - 网站客服 - 联系我们

    copyright@ 2008-2023 1wenmi网站版权所有

    经营许可证编号:宁ICP备2022001189号-1

    本站为文档C2C交易模式,即用户上传的文档直接被用户下载,本站只是中间服务平台,本站所有文档下载所得的收益归上传人(含作者)所有。第壹文秘仅提供信息存储空间,仅对用户上传内容的表现方式做保护处理,对上载内容本身不做任何修改或编辑。若文档所含内容侵犯了您的版权或隐私,请立即通知第壹文秘网,我们立即给予删除!

    收起
    展开