欢迎来到第壹文秘! | 帮助中心 分享价值,成长自我!
第壹文秘
全部分类
  • 幼儿/小学教育>
  • 中学教育>
  • 高等教育>
  • 研究生考试>
  • 外语学习>
  • 资格/认证考试>
  • 论文>
  • IT计算机>
  • 法律/法学>
  • 建筑/环境>
  • 通信/电子>
  • 医学/心理学>
  • ImageVerifierCode 换一换
    首页 第壹文秘 > 资源分类 > DOCX文档下载
    分享到微信 分享到微博 分享到QQ空间

    2025消防培训考试题及答案.docx

    • 资源ID:1361236       资源大小:18.46KB        全文页数:6页
    • 资源格式: DOCX        下载积分:5金币
    快捷下载 游客一键下载
    账号登录下载
    三方登录下载: 微信开放平台登录 QQ登录
    下载资源需要5金币
    邮箱/手机:
    温馨提示:
    快捷下载时,如果您不填写信息,系统将为您自动创建临时账号,适用于临时下载。
    如果您填写信息,用户名和密码都是您填写的【邮箱或者手机号】(系统自动生成),方便查询和重复下载。
    如填写123,账号就是123,密码也是123。
    支付方式: 支付宝    微信支付   
    验证码:   换一换

    加入VIP,免费下载
     
    账号:
    密码:
    验证码:   换一换
      忘记密码?
        
    友情提示
    2、PDF文件下载后,可能会被浏览器默认打开,此种情况可以点击浏览器菜单,保存网页到桌面,就可以正常下载了。
    3、本站不支持迅雷下载,请使用电脑自带的IE浏览器,或者360浏览器、谷歌浏览器下载即可。
    4、本站资源下载后的文档和图纸-无水印,预览文档经过压缩,下载后原文更清晰。
    5、试题试卷类文档,如果标题没有明确说明有答案则都视为没有答案,请知晓。

    2025消防培训考试题及答案.docx

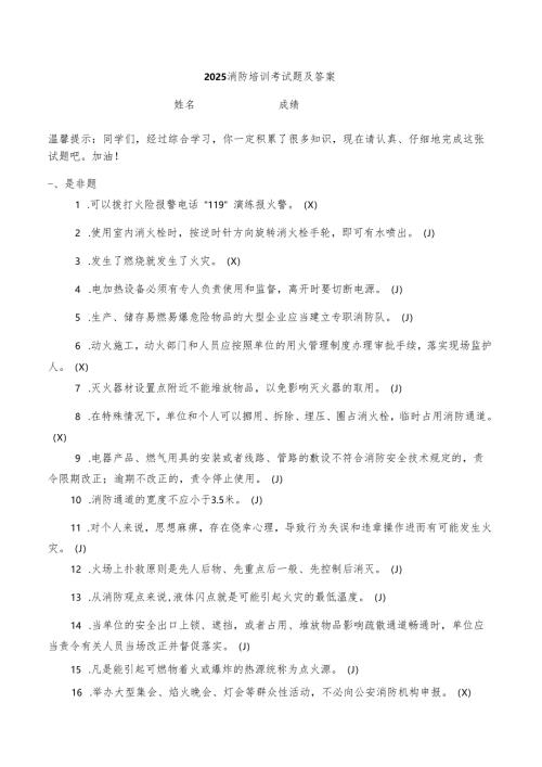
    2025消防培训考试题及答案姓名成绩温馨提示:同学们,经过综合学习,你一定积累了很多知识,现在请认真、仔细地完成这张试题吧。加油!-、是非题1 .可以拨打火险报警电话“119”演练报火警。(X)2 .使用室内消火栓时,按逆时针方向旋转消火栓手轮,即可有水喷出。(J)3 .发生了燃烧就发生了火灾。(X)4 .电加热设备必须有专人负责使用和监督,离开时要切断电源。(J)5 .生产、储存易燃易爆危险物品的大型企业应当建立专职消防队。(J)6 .动火施工,动火部门和人员应按照单位的用火管理制度办理审批手续,落实现场监护人。(X)7 .灭火器材设置点附近不能堆放物品,以免影响灭火器的取用。(J)8 .在特殊情况下,单位和个人可以挪用、拆除、埋压、圈占消火栓,临时占用消防通道。(X)9 .电器产品、燃气用具的安装或者线路、管路的敷设不符合消防安全技术规定的,责令限期改正;逾期不改正的,责令停止使用。(J)10 .消防通道的宽度不应小于3.5米。(J)11 .对个人来说,思想麻痹,存在侥幸心理,导致行为失误和违章操作进而有可能发生火灾。(J)12 .火场上扑救原则是先人后物、先重点后一般、先控制后消灭。(J)13 .从消防观点来说,液体闪点就是可能引起火灾的最低温度。(J)14 .当单位的安全出口上锁、遮挡,或者占用、堆放物品影响疏散通道畅通时,单位应当责令有关人员当场改正并督促落实。(J)15 .凡是能引起可燃物着火或爆炸的热源统称为点火源。(J)16 .举办大型集会、焰火晚会、灯会等群众性活动,不必向公安消防机构申报。(X)17 .室外消防栓是供消防车,清洗马路、公共绿化的供水设备。(X)18 .公共场所室内装修时,只要配备足够的消防器材,可以使用易燃材料。(X)19 .二氧化碳灭火器使用不当,可能会冻伤手指。(J)20 .泡沫灭火器可用于带电灭火。(X)21 .泡沫灭火器可用于带电灭火。(X)22 .可燃气体与空气形成混合物遇到明火就会发生爆炸。(X)23 .防止烟气危害最简单的方法是用湿毛巾捂嘴逃身。(J)24 .物质的燃点越低、越不容易引起火灾。(X)25 .泡沫灭火器应放置在高温地方。(X)26 .泡沫灭火器扑救汽油、煤油、柴油和木材等引起的火灾。(J)27 .使用过的油棉纱、油手套等沾油纤维物品以及可燃包装,应放在安全地点,且定期处理。()28 .电器开关时的打火、熔热发红的铁器和电焊产生的火花都是着火源。(J)29 .电闸保险盒上的保险丝熔断后,可以有铜丝或铁丝替代。(X)30 .精神病人放火,没有人需负责任。(X)二、选择题31 .火灾扑灭后,起火单位应(C)oA、速到现场抢救物资B、尽快抢修设施争取复产C、予以保护现场D、拨打11932 .单位或家庭维修中使用溶剂和油漆时除了杜绝一切火种,还应该注意(C)oA、湿度B、温度C、通风33 .大型油罐应设置(八)自动灭火系统。A、泡沫灭火系统B、二氧化碳灭火系统C、囱代烷灭火系统D、喷淋灭火系34 .依据公安部第61号令,企业应当至少(八)进行一次防火检查。A、每月B、每星期C、每季度35 .下列(八)灭火剂是扑救精密仪器火灾的最佳选择。A、二氧化碳灭火剂B、干粉灭火剂C、泡沫灭火剂36 .依据仓库防火安全管理规则,库房内的照明灯具的垂直下方与储存物品水平间距不得小于(C)米。A、0.3B、0.4C、0.537 .中华人民共和国消防法自(B)起施行。A、1997年B、1998年C、2001年38 .(B)必须分间、分库储存。A、灭火方法相同的物品B、容易相互发生化学反应的物品C、以上两种答案都对39 .高层建筑发生火灾时,人员可通过(八)渠道逃生。A、疏散楼梯B、普通电梯C、跳楼D、货梯40 .公安消防人员在灭火过程中,应当(八)oA、优先救人B、优先抢救财物C、优先灭火41 .火灾中引起人员大量伤亡的主要原因是(B)A、相互挤压致死B、吸入烟气窒息死亡C、被火烧死42 .依据消防法,公安消防机构的火场总指挥员有权根据扑救火灾的需要,决定(C)oA、使用各种水源B、划定警戒区,实行局部交通管制C、A和B都对43 .干粉灭火器多长时间检查一次(八)oA、半年B、一年C、三个月D、两年44 .由于行为人的过失引起火灾,造成严重后果的行为,构成(B)oA、纵火罪B、失火罪C、玩忽职守罪D、重大责任事故罪45 .下列哪种灭火器不适用于扑灭电器火灾?(C)A、二氧化碳灭火器B、干粉灭火剂C、泡沫灭火器46 .当遇到火灾时,要迅速向(B)逃生。A、着火相反的方向B、安全出口的方向C、人员多的方向47 .公共场所发生火灾时,该公共场所的现场工作人员应(C)oA、迅速撤离B、抢救贵重物品C、组织引导在场群众疏散48 .公共娱乐场所内应当设置火灾事故应急照明灯,照明供电时间不得少于(C)分钟。A、10B、15C、20D、3049 .建筑设计防火规范规定消防车道的宽度不应小于(B)米。A、3B、4C、550 .身上着火后,下列哪种灭火方法是错误的(C)oA、就地打滚B、用厚重衣物覆盖压灭火苗C、迎风快跑51 .依据仓库防火安全管理规则,库存物品要分类、分垛储存,垛与垛间距不小于(B)米。A、0.5B、1C、1.552 .一个灭火器配置场所的灭火器不应少于(B)具。A、1;B、2;C、5;53 .我国消防宣传活动日是每年的(八)。A、11.9B、12.2C、11.154 .配电柜内电源线着火应选用(B)灭火剂进行灭火。A、水B、干粉灭火器C、卤化烷灭火器D、空气泡沫灭火器55 .对加工爆炸危险物品车间的厂房房顶描述正确的是(八)oA、为泄爆,安装轻质房顶B、为坚固,应采用重型房顶C、以上都不对56 .A类火灾指(八)引燃的火灾。A、固体;B、液体;C、气体;D、可燃金属57 .电脑着火了,应怎么办?(B)oA、迅速往电脑上泼水灭火B、拔掉电源后用灭火器灭火C、拿楼道上的干粉灭火器灭火D、马上拨打火警电话,请消防队来灭火58 .发生火灾时,不得组织(B)扑救火灾。A、女青年B、未成年人C、军人59 .烟头中心温度可达(C),它超过了棉、麻、毛织物、纸张、家具等可燃物的燃点,若乱扔烟头接触到这些可燃物,容易引起燃烧,甚至酿成火灾。A、100200°CB、200300°CC、700800°C60 .生活区域配备的灭火器类型为(八)A、ABC干粉灭火器;B、1211灭火器;C、泡沫灭火器;61 .安全出口的疏散门应(B)oA、自由开启B、向外开启C、向内开启62 .据统计,火灾中死亡的人有80%以上属于(B)A、被火直接烧死B、烟气窒息致死C、跳楼或惊吓致死63 .今年“H9消防宣传日”活动主题是(C)oA、关注安全,关爱生命B、生命至上,平安和谐C、关注消防,平安你我64 .我国目前通用的火警电话是(B)。A、911B、119C、11065 .发现液化石油气灶上的导气管有裂纹,应(C)oA、用燃着的打火机查找漏气地方B、用着的火柴查找漏气地方C、把肥皂水涂在裂纹处,起泡处就是漏气的66 .所居住的高层建筑发生火灾时,居住的学生可通过什么方法逃生?(D)A、乘坐电梯B、向楼顶奔跑C、从窗口跳出D、从安全通道有秩序下楼67 .电器着火时,下列不能用的灭火方法是哪种?(C)A、用四氯化碳或1211灭火器灭火;B、用沙土灭火;C、用水灭火;68 .宿舍不能乱拉电线、乱接电源、违章使用电器、生火做饭、乱扔烟头,主要目的是切断着火的什么条件?(C)A、可燃物B、助燃物C、着火源D、易燃物69 .装卸甲、乙类物品时,操作人员不得穿(八)oA、易产生静电的工作服B、白帆布材料的工作服C、A和B都不对70 .火灾初起阶段是扑救火灾(B)的阶段。A、最不利B、最有利C、较不利

    注意事项

    本文(2025消防培训考试题及答案.docx)为本站会员(p**)主动上传,第壹文秘仅提供信息存储空间,仅对用户上传内容的表现方式做保护处理,对上载内容本身不做任何修改或编辑。 若此文所含内容侵犯了您的版权或隐私,请立即通知第壹文秘(点击联系客服),我们立即给予删除!

    温馨提示:如果因为网速或其他原因下载失败请重新下载,重复下载不扣分。




    关于我们 - 网站声明 - 网站地图 - 资源地图 - 友情链接 - 网站客服 - 联系我们

    copyright@ 2008-2023 1wenmi网站版权所有

    经营许可证编号:宁ICP备2022001189号-1

    本站为文档C2C交易模式,即用户上传的文档直接被用户下载,本站只是中间服务平台,本站所有文档下载所得的收益归上传人(含作者)所有。第壹文秘仅提供信息存储空间,仅对用户上传内容的表现方式做保护处理,对上载内容本身不做任何修改或编辑。若文档所含内容侵犯了您的版权或隐私,请立即通知第壹文秘网,我们立即给予删除!

    收起
    展开