欢迎来到第壹文秘! | 帮助中心 分享价值,成长自我!
第壹文秘
全部分类
  • 幼儿/小学教育>
  • 中学教育>
  • 高等教育>
  • 研究生考试>
  • 外语学习>
  • 资格/认证考试>
  • 论文>
  • IT计算机>
  • 法律/法学>
  • 建筑/环境>
  • 通信/电子>
  • 医学/心理学>
  • ImageVerifierCode 换一换
    首页 第壹文秘 > 资源分类 > DOCX文档下载
    分享到微信 分享到微博 分享到QQ空间

    2025年贯彻中央八项规定精神学习教育计划表+八项规定精神学习教育讲话稿:坚持激励和约束双向发力树立实干实效鲜明导向.docx

    • 资源ID:1361202       资源大小:18.41KB        全文页数:8页
    • 资源格式: DOCX        下载积分:5金币
    快捷下载 游客一键下载
    账号登录下载
    三方登录下载: 微信开放平台登录 QQ登录
    下载资源需要5金币
    邮箱/手机:
    温馨提示:
    快捷下载时,如果您不填写信息,系统将为您自动创建临时账号,适用于临时下载。
    如果您填写信息,用户名和密码都是您填写的【邮箱或者手机号】(系统自动生成),方便查询和重复下载。
    如填写123,账号就是123,密码也是123。
    支付方式: 支付宝    微信支付   
    验证码:   换一换

    加入VIP,免费下载
     
    账号:
    密码:
    验证码:   换一换
      忘记密码?
        
    友情提示
    2、PDF文件下载后,可能会被浏览器默认打开,此种情况可以点击浏览器菜单,保存网页到桌面,就可以正常下载了。
    3、本站不支持迅雷下载,请使用电脑自带的IE浏览器,或者360浏览器、谷歌浏览器下载即可。
    4、本站资源下载后的文档和图纸-无水印,预览文档经过压缩,下载后原文更清晰。
    5、试题试卷类文档,如果标题没有明确说明有答案则都视为没有答案,请知晓。

    2025年贯彻中央八项规定精神学习教育计划表+八项规定精神学习教育讲话稿:坚持激励和约束双向发力树立实干实效鲜明导向.docx

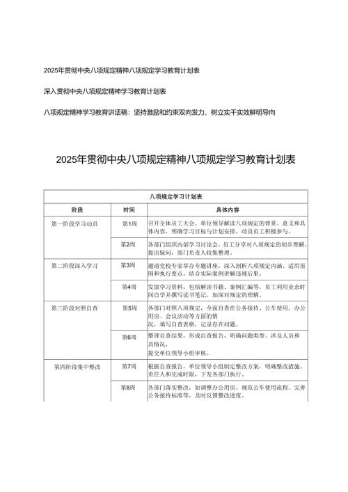
    2025年贯彻中央八项规定精神八项规定学习教育计划表深入贯彻中央八项规定精神学习教育计划表八项规定精神学习教育讲话稿:坚持激励和约束双向发力,树立实干实效鲜明导向2025年贯彻中央八项规定精神八项规定学习教育计划表八项规定学习计划表阶段时间具体内容第一阶段学习动员第1周召开全体员工大会,单位领导解读八项规定的背景、意义和具体内容,明确学习目标与计划安排,动员员工积极参与。第2周各部门组织内部学习讨论会,员工分享对八项规定的初步理解,提出疑问,部门负责人收集整理。第二阶段深入学习第3周邀请党校专家举办专题讲座,深入剖析八项规定内涵、适用范围和执行要点,结合实际案例讲解违规后果。第4周发放学习资料,包括解读书籍、案例汇编等,员工利用业余时间自学并撰写读书笔记,加深对规定的理解。第三阶段对照自查第5周各部门对照八项规定,全面自查在公务接待、公车使用、办公用房、会议活动等方面的情况,填写自查表格,记录存在问题。第6周整理自查结果,形成自查报告,明确问题类型、涉及人员和具情况,提交单位领导小组审核。第四阶段集中整改第7周根据自查报告,单位领导小组制定整改方案,明确整改措施、责任人和完成时限,下发各部门执行。第8周各部门落实整改,如调整办公用房、规范公车使用流程、完善公务接待标准等,及时反馈整改进度。第五阶段监督检查第9周成立监督小组,对各部门整改情况进行实地检查,通过查看资料、询问员工、现场核实等方式,确保整改到位。第10周设立举报邮箱和电话,接受员工和群众监督,对收到的举报线索进行调查核实,严肃处理违规行为。第六阶段巩固提升第11周组织八项规定知识竞赛或主题演讲活动,以赛促学,巩固学习成果,提升员工遵守规定的自觉性。第12周总结整个学习实践活动,提炼成功经验,形成长效机制,持续加强八项规定的贯彻落实,防止问题反弹。深入贯彻中央八项规定精神学习教育计划表一'学习目标通过深入系统的学习,促使全体党员干部精准把握中央八项规定精神的核心要义与深远意义,进一步强化纪律意识和规矩意识,将规定精神深度融入日常工作的每一个环节。坚决杜绝各类违规行为,全力营造风清气正的工作环境,切实提升工作效能与服务质量,推动单位各项工作稳步迈向新台阶。二、学习内容1 .原文精读:深入研读十八届中央政治局关于改进工作作风、密切联系群众的八项规定原文,对改进调查研究、精简会议活动、精简文件简报、规范出访活动、改进警卫工作、改进新闻报道、严格文稿发表、厉行勤俭节约等方面的要求进行细致剖析,确保精准领会其内涵。2 .深度解读学习:认真学习上级部门对八项规定精神的权威解读文章、评论,深入了解其出台的背景、目的以及在实际工作中的具体应用要点,精准把握政策导向,明确纪律红线,做到心中有戒、行有所止。3 .案例警示剖析:广泛收集整理近年来违反八项规定精神的典型案例,涵盖违规公款吃喝、公款旅游、违规发放津补贴、违规使用公车等多个方面。通过对这些案例的深入分析,引导党员干部从中汲取教训,强化对纪律严肃性的认识,提升对违规行为的敏锐识别和有效防范能力。三'学习方式1 .集中学习研讨:每月定期组织2次全体党员干部集中学习会议,邀请党校专家、纪检干部进行专题讲座,对八项规定精神进行深度解读。在会议中设置原文诵读和讨论交流环节,鼓励党员干部积极分享学习心得,促进思想碰撞,加深对规定精神的理解。2 .个人自主学习:为每位党员干部发放全面的学习资料,包括八项规定原文手册、解读书籍、案例选编等。要求党员干部充分利用业余时间进行自主学习,并认真做好学习笔记。同时,借助学习强国、单位内部学习平台等丰富的线上资源,满足党员干部随时随地学习的需求。3 .知识测试巩固:每两个月组织一次八项规定精神知识测试,采用闭卷考试或在线答题的形式,全面检验党员干部对规定内容、纪律要求以及案例分析的掌握程度。对测试结果进行详细通报,对成绩优秀者予以表扬,对成绩不理想的干部督促其加强学习,及时查缺补漏。4 .主题活动深化:开展”八项规定精神在我身边”主题征文活动,鼓励党员干部紧密结合工作实际,撰写学习感悟、实践经验或改进措施等文章,对优秀作品进行择优展示和表彰。举办“八项规定精神大家谈”主题演讲比赛,为党员干部搭建展示学习成果、表达观点的平台,激发学习热情,深化对规定精神的理解和践行。八项规定精神学习教育讲话稿:坚持激励和约束双向发力,树立实干实效鲜明导向同志们:今天,我们召开这次深入贯彻中央八项规定精神学习教育动员部署会,意义重大。对于省属国有企业而言,这不仅关系到企业的稳健运营和持续发展,更关乎我们在市场竞争中的形象与声誉,影响着每一位员工的工作状态和职业发展。我们的目标是让中央八项规定精神在企业深深扎根,为推动企业各项业务高质量发展筑牢坚实基础。其中,整治形式主义为基层减负,是深入贯彻中央八项规定精神的重要内容,我们必须持续用力、常抓不懈。形式主义、官僚主义严重阻碍企业的发展,也是基层员工反映强烈的突出问题。党的十八大以来,以习近平同志为核心的党中央高度重视整治形式主义为基层减负工作,持续推进并取得了一系列重要阶段性成果。作为省属国有企业,我们更要紧跟党中央步伐,扎实推进相关工作,让全体员工切实感受到企业的积极变化。下面,我就具体工作提几点要求:一'坚持激励和约束双向发力,树立实干实效鲜明导向解决形式主义问题,关键在于树立正确政绩观。我们要从思想教育、制度建设、考核评价等多方面入手,坚持激励和约束双向发力,引导广大员工将心思和精力投入到干事创业、服务企业与社会中。在正向激励方面,大力弘扬实干精神。制定出台关于树立和践行正确政绩观的相关措施,积极开展主题教育活动,深入推进“模范党支部”创建以及星级化“亮晒比”活动,帮助员工在思想上正本清源,坚定理想信念,强化服务意识。同时,出台激励员工担当作为的措施和容错纠错机制,大胆选拔敢作敢为、锐意进取的员工,为勇于创新、踏实肯干的员工撑腰鼓劲。定期开展“担当作为好员工”评选活动,在企业内树立起重实干、重实绩的鲜明导向。在反向约束方面,严格落实推进领导干部能上能下的规定,对不适合担任现职的干部进行合理调整。在表彰奖励、干部提拔选用过程中,严格把关,坚决将那些平时消极怠工、做表面文章,一有机会就搞形式主义的人排除在外,让搞形式主义的人受到惩戒,引导广大员工明白真抓实干才有前途,弄虚作假没有出路。二'坚持从基层最反感的问题改起,让基层员工看到切实变化广大基层员工对文山会海、过度留痕、台账泛滥、迎来送往、频繁填表报数等问题深恶痛绝,我们为基层减负就要从这些问题入手。过去,企业内部部分部门存在文件多、会议多的情况,基层员工面临繁杂的考核指标,需要维护多个办公APP,办公区域各类牌子过多,日常要填报大量表格和台账,微信工作群数量庞大,基层工作长期处于“超载”状态。针对这些问题,我们深入开展专项整治,加快建章立制。精简议事协调机构,清理各类台账,大幅减少会议数量;进一步精简优化对基层的考核指标;减少基层报表,削减基层组织的工作事务和外部标牌标识,让基层员工从繁琐的事务中解脱出来,有更多时间和精力抓工作落实、为企业发展贡献力量。此前,部分检查调研活动过于频繁,基层应接不暇。我们强化统筹协调和分级管理,从源头上避免扎堆、多头、重复调研检查,能压减的程序和人员坚决压减,尽可能采用“四不两直”(不发通知、不打招呼、不听汇报、不用陪同接待、直奔基层、直插现场)的方式开展工作,减少督检考核计划和备案事项。同时,全面取消不必要的创建示范活动、面向基层的排名,切实减轻基层负担。三'坚持在减存量的同时控增量,防止基层被繁文缗节“淹没”形式主义具有顽固性、反复性,我们必须在减存量的同时控制增量,防止基层再度被繁文缚节困扰。各级领导干部要以身作则,做到“我开的会我负责贯彻落实,我作的批示我跟进执行,我制定的政策我确保兑现,我做的调研我推动成果转化”,督促各级扛起自身责任,避免层层向基层转嫁负担。在工作中,我们注重抓“两头”。一方面,在制定政策前充分做好研究论证,根据实际情况科学决策,引导各级既积极进取又实事求是,先扎实完成“规定动作”,有能力再开展“自选动作”,防止为追求政绩层层加码;另一方面,在部署任务后赋予基层“说不”的权利,对于基层确实难以完成的任务,允许基层如实报告情况,上级重新研究后再作安排。以基层部门为单位建立事务归口管理机制,对相关部门安排的临时性事项实行集中审批。目前,我们正在探索建立基层评价上级部门单位减负实效的办法,从源头上遏制形式主义,防止各种额外负担向基层蔓延。四'锚定目标,精准发力,严格落实部署要求准确把握学习教育目标任务,是我们开展此次工作的重要前提。我们要坚持聚焦主题、注重实效,将学习教育融入日常工作,做到常态化推进。从学习、查摆到整改,各环节一体推进,形成有机整体。在今后的工作中,要把学习教育当作一项长期的、持续性的任务,而非阶段性的“突击战”。无论是日常业务开展,还是专项工作推进,都要以中央八项规定精神为指引,确保每一个行动合规、每一项决策经得起检验。五、学深悟透,知行合一,深入学习研讨悟透做实认真学习习近平总书记重要论述和中央八项规定精神,是提升我们思想认识、强化政治自觉的关键。我们要坚持原汁原味学,逐字逐句研读总书记的重要讲话和相关文件,深刻领会其精神实质;分层分类学,根据不同岗位、不同层级员工的特点,制定有针对性的学习计划,确保学习内容精准对接需求;以上率下学,领导干部要以身作则,带头学习、带头研讨,为广大员工树立榜样。通过这些方式,引导员工将中央八项规定精神内化于心、外化于行。例如,党委中心组在每季度的专题研讨中,要深入探讨如何将理论学习转化为实际工作的行动指南;各党支部在每月的“作风建设大家谈”活动中,鼓励员工结合自身工作分享学习心得和实践经验。六'刀刃向内,自我革命,认真查摆问题全面查找落实中央八项规定精神方面的问题,是我们改进作风、提升工作水平的重要契机。领导干部要带头检视反思,以更高的标准、更严的要求审视自身。同时,加强警示教育,剖析典型案例,让员工从身边事例中吸取教训,知敬畏、守底线。我们要对照自查自纠重点内容,深入开展自查自纠,不仅要查找思想上是否存在“躺平式应付”“特权思维”,行动上是否存在虚列开支、违规接待等问题,还要检查制度上是否存在漏洞。通过全面深入的查摆,找准问题根源,为后续整改工作奠定坚实基础。七、靶向施策,标本兼治,开展集中整治坚持立查立改、即知即改,是我们解决问题、取得实效的关键。对于查摆出的问题,要列出问题清单,制定切实可行的整改措施。深入纠治“四风”,不仅要解决当前存在的突出问题,还要从源头上完善长效机制。比如,在专项整治公车私用、婚丧嫁娶大操大办等高频问题时,既要严肃查处已发现的问题,还要通过完善制度、加强监督等方式,防止类似问题再次发生。在修订公务接待、差旅报销等细则时,要充分考虑实际工作情况,使制度更加科学合理、便于操作。八'开门纳谏,广聚民智,坚持开门教育注重群众参与和监督,是确保学习教育取得实效的重要保障。我们要深入基层调研,主动听取员工的意见建议,积极解决员工的急难愁盼问题。通过开通“扫码评价”渠道、开展员工满意度测评等方式,让员工成为监督的主体,形成全员监督的良好氛围。同时,要将员工的意见作为改进工作的重要依据,不断优化工作方式和服务质量,以实际行动赢得员工的认可和支持。九'强化担当,协同推进,加强组织领导公司党委要切实履行主体责任,紧密结合中心工作,加强分类指导和宣传引导。成立专门的领导小组,负责统筹协调、指导推进学习教育工作。班子成员要履行“一岗双责”,按照分工包片督导分管领域的学习教育和整改工作。在推进过程中,我们要坚决杜绝形式主义,不搞表面文章,不做虚假政绩,将

    注意事项

    本文(2025年贯彻中央八项规定精神学习教育计划表+八项规定精神学习教育讲话稿:坚持激励和约束双向发力树立实干实效鲜明导向.docx)为本站会员(p**)主动上传,第壹文秘仅提供信息存储空间,仅对用户上传内容的表现方式做保护处理,对上载内容本身不做任何修改或编辑。 若此文所含内容侵犯了您的版权或隐私,请立即通知第壹文秘(点击联系客服),我们立即给予删除!

    温馨提示:如果因为网速或其他原因下载失败请重新下载,重复下载不扣分。




    关于我们 - 网站声明 - 网站地图 - 资源地图 - 友情链接 - 网站客服 - 联系我们

    copyright@ 2008-2023 1wenmi网站版权所有

    经营许可证编号:宁ICP备2022001189号-1

    本站为文档C2C交易模式,即用户上传的文档直接被用户下载,本站只是中间服务平台,本站所有文档下载所得的收益归上传人(含作者)所有。第壹文秘仅提供信息存储空间,仅对用户上传内容的表现方式做保护处理,对上载内容本身不做任何修改或编辑。若文档所含内容侵犯了您的版权或隐私,请立即通知第壹文秘网,我们立即给予删除!

    收起
    展开