欢迎来到第壹文秘! | 帮助中心 分享价值,成长自我!
第壹文秘
全部分类
  • 幼儿/小学教育>
  • 中学教育>
  • 高等教育>
  • 研究生考试>
  • 外语学习>
  • 资格/认证考试>
  • 论文>
  • IT计算机>
  • 法律/法学>
  • 建筑/环境>
  • 通信/电子>
  • 医学/心理学>
  • ImageVerifierCode 换一换
    首页 第壹文秘 > 资源分类 > DOCX文档下载
    分享到微信 分享到微博 分享到QQ空间

    XX市XX中医院采购消化电子内镜系统项目院内调研公告(2025年).docx

    • 资源ID:1359062       资源大小:8.71KB        全文页数:2页
    • 资源格式: DOCX        下载积分:5金币
    快捷下载 游客一键下载
    账号登录下载
    三方登录下载: 微信开放平台登录 QQ登录
    下载资源需要5金币
    邮箱/手机:
    温馨提示:
    快捷下载时,如果您不填写信息,系统将为您自动创建临时账号,适用于临时下载。
    如果您填写信息,用户名和密码都是您填写的【邮箱或者手机号】(系统自动生成),方便查询和重复下载。
    如填写123,账号就是123,密码也是123。
    支付方式: 支付宝    微信支付   
    验证码:   换一换

    加入VIP,免费下载
     
    账号:
    密码:
    验证码:   换一换
      忘记密码?
        
    友情提示
    2、PDF文件下载后,可能会被浏览器默认打开,此种情况可以点击浏览器菜单,保存网页到桌面,就可以正常下载了。
    3、本站不支持迅雷下载,请使用电脑自带的IE浏览器,或者360浏览器、谷歌浏览器下载即可。
    4、本站资源下载后的文档和图纸-无水印,预览文档经过压缩,下载后原文更清晰。
    5、试题试卷类文档,如果标题没有明确说明有答案则都视为没有答案,请知晓。

    XX市XX中医院采购消化电子内镜系统项目院内调研公告(2025年).docx

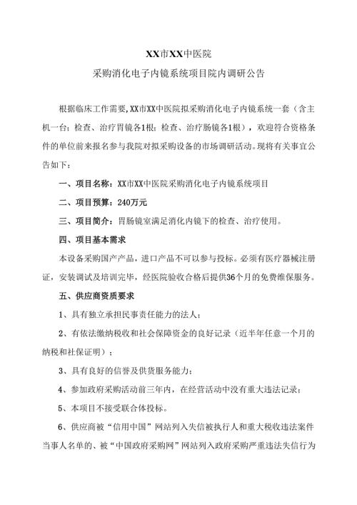
    XX市XX中医院采购消化电子内镜系统项目院内调研公告根据临床工作需要,XX市XX中医院拟采购消化电子内镜系统一套(含主机一台;检查、治疗胃镜各1根;检查、治疗肠镜各1根),欢迎符合资格条件的单位前来报名参与我院对拟采购设备的市场调研活动。现将有关事宜公告如下:一、项目名称:XX市XX中医院采购消化电子内镜系统项目二、项目预算:240万元三、项目简介:胃肠镜室满足消化内镜下的检查、治疗使用。四、项目基本需求本设备采购国产产品,进口产品不可以参与投标。必须有医疗器械注册证,安装调试及培训完毕,经医院验收合格后提供36个月的免费维保服务。五、供应商资质要求1、具有独立承担民事责任能力的法人;2、有依法缴纳税收和社会保障资金的良好记录(近半年任意一个月的纳税和社保证明);3、具有良好的信誉及供货服务能力;4、参加政府采购活动前三年内,在经营活动中没有重大违法记录;5、本项目不接受联合体投标。6、供应商被“信用中国”网站列入失信被执行人和重大税收违法案件当事人名单的、被“中国政府采购网”网站列入政府采购严重违法失信行为记录名单(处罚期限尚未届满的),不得参与本项目采购活动。六、报名时需提供以下材料(原件查验后退还,所有复印件须加盖单位公章后留存)1、投标人的有效营业执照副本原件(三证合一)及复印件;2、投标公司单位介绍信/委托函(加盖公章);3、如法定代表人报名需携带有效身份证原件及复印件,如被授权人报名需携带有效身份证原件及复印件和法人身份证复印件;七、报名须知1、报名时间:202X年10月9H-202X年10月15日下午5点截止(工作日内上午:8:00-12:00,下午:2:30-5:00)2、现场报名地点:Z号XX市XX中医院北院采购科3、调研时间、地点:另行通知4、调研现场,投标人需对该项目进行介绍。5、调研现场需提供投标文件一正三副,密封后加盖公司公章。6、联系人:X老师联系电话:XX年X月X日

    注意事项

    本文(XX市XX中医院采购消化电子内镜系统项目院内调研公告(2025年).docx)为本站会员(p**)主动上传,第壹文秘仅提供信息存储空间,仅对用户上传内容的表现方式做保护处理,对上载内容本身不做任何修改或编辑。 若此文所含内容侵犯了您的版权或隐私,请立即通知第壹文秘(点击联系客服),我们立即给予删除!

    温馨提示:如果因为网速或其他原因下载失败请重新下载,重复下载不扣分。




    关于我们 - 网站声明 - 网站地图 - 资源地图 - 友情链接 - 网站客服 - 联系我们

    copyright@ 2008-2023 1wenmi网站版权所有

    经营许可证编号:宁ICP备2022001189号-1

    本站为文档C2C交易模式,即用户上传的文档直接被用户下载,本站只是中间服务平台,本站所有文档下载所得的收益归上传人(含作者)所有。第壹文秘仅提供信息存储空间,仅对用户上传内容的表现方式做保护处理,对上载内容本身不做任何修改或编辑。若文档所含内容侵犯了您的版权或隐私,请立即通知第壹文秘网,我们立即给予删除!

    收起
    展开