欢迎来到第壹文秘! | 帮助中心 分享价值,成长自我!
第壹文秘
全部分类
  • 幼儿/小学教育>
  • 中学教育>
  • 高等教育>
  • 研究生考试>
  • 外语学习>
  • 资格/认证考试>
  • 论文>
  • IT计算机>
  • 法律/法学>
  • 建筑/环境>
  • 通信/电子>
  • 医学/心理学>
  • ImageVerifierCode 换一换
    首页 第壹文秘 > 资源分类 > DOCX文档下载
    分享到微信 分享到微博 分享到QQ空间

    2025年关于贯彻中央八项规定精神学习教育计划表.docx

    • 资源ID:1356255       资源大小:9.75KB        全文页数:2页
    • 资源格式: DOCX        下载积分:5金币
    快捷下载 游客一键下载
    账号登录下载
    三方登录下载: 微信开放平台登录 QQ登录
    下载资源需要5金币
    邮箱/手机:
    温馨提示:
    快捷下载时,如果您不填写信息,系统将为您自动创建临时账号,适用于临时下载。
    如果您填写信息,用户名和密码都是您填写的【邮箱或者手机号】(系统自动生成),方便查询和重复下载。
    如填写123,账号就是123,密码也是123。
    支付方式: 支付宝    微信支付   
    验证码:   换一换

    加入VIP,免费下载
     
    账号:
    密码:
    验证码:   换一换
      忘记密码?
        
    友情提示
    2、PDF文件下载后,可能会被浏览器默认打开,此种情况可以点击浏览器菜单,保存网页到桌面,就可以正常下载了。
    3、本站不支持迅雷下载,请使用电脑自带的IE浏览器,或者360浏览器、谷歌浏览器下载即可。
    4、本站资源下载后的文档和图纸-无水印,预览文档经过压缩,下载后原文更清晰。
    5、试题试卷类文档,如果标题没有明确说明有答案则都视为没有答案,请知晓。

    2025年关于贯彻中央八项规定精神学习教育计划表.docx

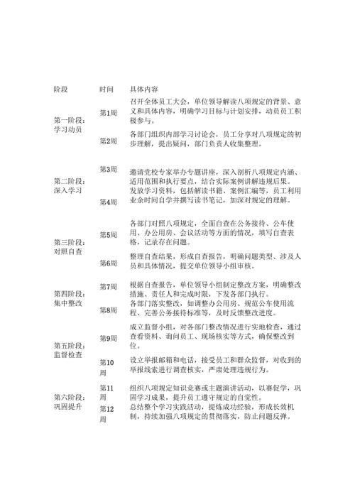
    阶段时间具体内容第一阶段:学习动员第1周召开全体员工大会,单位领导解读八项规定的背景、意义和具体内容,明确学习目标与计划安排,动员员工积极参与。第2周各部门组织内部学习讨论会,员工分享对八项规定的初步理解,提出疑问,部门负责人收集整理。第二阶段:第3周邀请党校专家举办专题讲座,深入剖析八项规定内涵、适用范围和执行要点,结合实际案例讲解违规后果。深入学习第4周发放学习资料,包括解读书籍、案例汇编等,员工利用业余时间自学并撰写读书笔记,加深对规定的理解。第三阶段:对照自查第5周各部门对照八项规定,全面自查在公务接待、公车使用、办公用房、会议活动等方面的情况,填写自查表格,记录存在问题。第6周整理自查结果,形成自查报告,明确问题类型、涉及人员和具体情况,提交单位领导小组审核。第四阶段:第7周根据自查报告,单位领导小组制定整改方案,明确整改措施、责任人和完成时限,下发各部门执行。集中整改第8周各部门落实整改,如调整办公用房、规范公车使用流程、完善公务接待标准等,及时反馈整改进度。第五阶段:监督检查第9周成立监督小组,对各部门整改情况进行实地检查,通过查看资料、询问员工、现场核实等方式,确保整改到位。第10周设立举报邮箱和电话,接受员工和群众监督,对收到的举报线索进行调查核实,严肃处理违规行为。第六阶段:第11周组织八项规定知识竞赛或主题演讲活动,以赛促学,巩固学习成果,提升员工遵守规定的自觉性。巩固提升第12周总结整个学习实践活动,提炼成功经验,形成长效机制,持续加强八项规定的贯彻落实,防止问题反弹。阶段时间具体内容动员部署与集中学习第1-2周第1周:召开学习动员大会,传达学习方案,明确目标、内容与要求,全面动员部署第2周:组织首次集中学习会议,邀请专家讲座,解读八项规定精神原文个人自学与知识测试第3-4周第3周:党员干部开展个人自学,阅读资料、在线学习,做好笔记第4周:组织第一次知识测试,检验自学成果,统计分析结果,针对薄弱点辅导案例分析与主题活动第5-6周第5周:组织集中学习违反八项规定精神的典型案例,进行分析讨论第6周:启动主题征文活动和主题演讲比赛报名工作总结提升第7-8周第7周:组织第二次知识测试,巩固学习成果,综合评估两次测试成绩第8周:召开学习总结大会,总结经验不足,表彰优秀学习成果,部署下一阶段工作

    注意事项

    本文(2025年关于贯彻中央八项规定精神学习教育计划表.docx)为本站会员(p**)主动上传,第壹文秘仅提供信息存储空间,仅对用户上传内容的表现方式做保护处理,对上载内容本身不做任何修改或编辑。 若此文所含内容侵犯了您的版权或隐私,请立即通知第壹文秘(点击联系客服),我们立即给予删除!

    温馨提示:如果因为网速或其他原因下载失败请重新下载,重复下载不扣分。




    关于我们 - 网站声明 - 网站地图 - 资源地图 - 友情链接 - 网站客服 - 联系我们

    copyright@ 2008-2023 1wenmi网站版权所有

    经营许可证编号:宁ICP备2022001189号-1

    本站为文档C2C交易模式,即用户上传的文档直接被用户下载,本站只是中间服务平台,本站所有文档下载所得的收益归上传人(含作者)所有。第壹文秘仅提供信息存储空间,仅对用户上传内容的表现方式做保护处理,对上载内容本身不做任何修改或编辑。若文档所含内容侵犯了您的版权或隐私,请立即通知第壹文秘网,我们立即给予删除!

    收起
    展开