欢迎来到第壹文秘! | 帮助中心 分享价值,成长自我!
第壹文秘
全部分类
  • 幼儿/小学教育>
  • 中学教育>
  • 高等教育>
  • 研究生考试>
  • 外语学习>
  • 资格/认证考试>
  • 论文>
  • IT计算机>
  • 法律/法学>
  • 建筑/环境>
  • 通信/电子>
  • 医学/心理学>
  • ImageVerifierCode 换一换
    首页 第壹文秘 > 资源分类 > DOCX文档下载
    分享到微信 分享到微博 分享到QQ空间

    老年认知功能减退知情者问卷(短版).docx

    • 资源ID:1355680       资源大小:12.23KB        全文页数:3页
    • 资源格式: DOCX        下载积分:5金币
    快捷下载 游客一键下载
    账号登录下载
    三方登录下载: 微信开放平台登录 QQ登录
    下载资源需要5金币
    邮箱/手机:
    温馨提示:
    快捷下载时,如果您不填写信息,系统将为您自动创建临时账号,适用于临时下载。
    如果您填写信息,用户名和密码都是您填写的【邮箱或者手机号】(系统自动生成),方便查询和重复下载。
    如填写123,账号就是123,密码也是123。
    支付方式: 支付宝    微信支付   
    验证码:   换一换

    加入VIP,免费下载
     
    账号:
    密码:
    验证码:   换一换
      忘记密码?
        
    友情提示
    2、PDF文件下载后,可能会被浏览器默认打开,此种情况可以点击浏览器菜单,保存网页到桌面,就可以正常下载了。
    3、本站不支持迅雷下载,请使用电脑自带的IE浏览器,或者360浏览器、谷歌浏览器下载即可。
    4、本站资源下载后的文档和图纸-无水印,预览文档经过压缩,下载后原文更清晰。
    5、试题试卷类文档,如果标题没有明确说明有答案则都视为没有答案,请知晓。

    老年认知功能减退知情者问卷(短版).docx

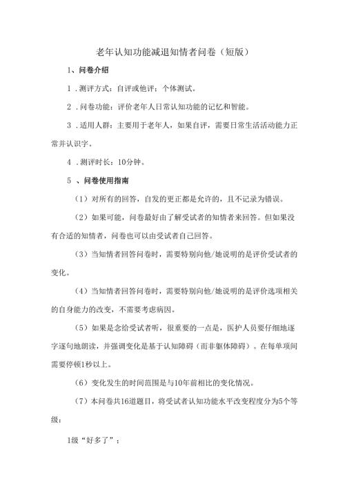
    老年认知功能减退知情者问卷(短版)1、问卷介绍1 .测评方式:自评或他评;个体测试。2 .问卷功能:评价老年人日常认知功能的记忆和智能。3 .适用人群:主要用于老年人,如果自评,需要日常生活活动能力正常并认识字。4 .测评时长:10分钟。5 、问卷使用指南(1)对所有的回答,自发的更正都是允许的,且不记录为错误。(2)如果可能,问卷最好由了解受试者的知情者来回答。但如果没有合适的知情者,问卷也可以由受试者自己回答。(3)当知情者回答问卷时,需要特别向他/她说明的是评价受试者的变化。(4)当知情者回答问卷时,需要特别向他/她说明的是评价选项相关的自身能力的改变,不需要考虑病因。(5)如果是念给受试者听,很重要的一点是,医护人员要仔细地逐字逐句地朗读,并强调变化是基于认知障碍(而非躯体障碍)。在每单项间需要停顿1秒以上。(6)变化发生的时间范围是与10年前相比的变化情况。(7)本问卷共16道题目,将受试者认知功能水平改变程度分为5个等级:1级“好多了”;2级“好一点”;3级“没变化”;4级“差一点”;5级“差多了”。知情者根据问卷中16项问题内容对患者进行评分,问卷的最终得分为16项得分的平均分。3、问卷内容请大声地读给受试者听:我希望您能记起您的家属(朋友)十年前的情形,来和他现在的情形相比较。首先我要请教您家属(朋友)记忆力方面的情形,包括他对现在的日常生活和以前所发生的事情的记忆力。请记住,我们主要是比较您家属(朋友)现在和他十年前的情况。所以,假如他在十年前就常常忘记东西放在哪里,而现在仍然如此,就请您回答“没有什么变化”。项目好多T没变化差一点差多了不知道(拒答)1.记得家人和熟人的职业、生日和住址2.记得最近发生的事情3.记得几天前谈话的内容4.记得自己的住址和电话号码5.记得今天是星期几、几月份6.记得东西经常是放在什么地方7.东西未放回原位,仍能找得到8.使用日常用具的能力(如:电视机、铁锤等)9.学习使用新的家用工具与电器的能力10.学习新事物的能力11看懂电视或书本中讲的故事12.对日常生活事物自己会做决定13.会用钱买东西14.处理财务的能力(如:退休金、银行)15.处理日常生活上的计算问题(如:知道要买多少食物,知道朋友或家人上一次来访有多久了)16.了解正在发生什么事件及其原因4、选项与得分好多了,1分;好一点,2分;没变化,3分;差一点,4分;差多了,5分;不知道(拒答),9分。5、得分解释问卷的最终得分为16项得分的平均分,分值越高提示认知功能受损越严重。平均得分3.19可除外轻度认知障碍可能,平均得分3.31则提示轻度阿尔茨海默病的可能,这两个分值之间的范围为轻度认知障碍,且平均得分3.25则提示日常生活活动能力受损。

    注意事项

    本文(老年认知功能减退知情者问卷(短版).docx)为本站会员(p**)主动上传,第壹文秘仅提供信息存储空间,仅对用户上传内容的表现方式做保护处理,对上载内容本身不做任何修改或编辑。 若此文所含内容侵犯了您的版权或隐私,请立即通知第壹文秘(点击联系客服),我们立即给予删除!

    温馨提示:如果因为网速或其他原因下载失败请重新下载,重复下载不扣分。




    关于我们 - 网站声明 - 网站地图 - 资源地图 - 友情链接 - 网站客服 - 联系我们

    copyright@ 2008-2023 1wenmi网站版权所有

    经营许可证编号:宁ICP备2022001189号-1

    本站为文档C2C交易模式,即用户上传的文档直接被用户下载,本站只是中间服务平台,本站所有文档下载所得的收益归上传人(含作者)所有。第壹文秘仅提供信息存储空间,仅对用户上传内容的表现方式做保护处理,对上载内容本身不做任何修改或编辑。若文档所含内容侵犯了您的版权或隐私,请立即通知第壹文秘网,我们立即给予删除!

    收起
    展开