欢迎来到第壹文秘! | 帮助中心 分享价值,成长自我!
第壹文秘
全部分类
  • 幼儿/小学教育>
  • 中学教育>
  • 高等教育>
  • 研究生考试>
  • 外语学习>
  • 资格/认证考试>
  • 论文>
  • IT计算机>
  • 法律/法学>
  • 建筑/环境>
  • 通信/电子>
  • 医学/心理学>
  • ImageVerifierCode 换一换
    首页 第壹文秘 > 资源分类 > DOCX文档下载
    分享到微信 分享到微博 分享到QQ空间

    分子病理数据分析系统技术和服务要求.docx

    • 资源ID:1354168       资源大小:11.81KB        全文页数:4页
    • 资源格式: DOCX        下载积分:5金币
    快捷下载 游客一键下载
    账号登录下载
    三方登录下载: 微信开放平台登录 QQ登录
    下载资源需要5金币
    邮箱/手机:
    温馨提示:
    快捷下载时,如果您不填写信息,系统将为您自动创建临时账号,适用于临时下载。
    如果您填写信息,用户名和密码都是您填写的【邮箱或者手机号】(系统自动生成),方便查询和重复下载。
    如填写123,账号就是123,密码也是123。
    支付方式: 支付宝    微信支付   
    验证码:   换一换

    加入VIP,免费下载
     
    账号:
    密码:
    验证码:   换一换
      忘记密码?
        
    友情提示
    2、PDF文件下载后,可能会被浏览器默认打开,此种情况可以点击浏览器菜单,保存网页到桌面,就可以正常下载了。
    3、本站不支持迅雷下载,请使用电脑自带的IE浏览器,或者360浏览器、谷歌浏览器下载即可。
    4、本站资源下载后的文档和图纸-无水印,预览文档经过压缩,下载后原文更清晰。
    5、试题试卷类文档,如果标题没有明确说明有答案则都视为没有答案,请知晓。

    分子病理数据分析系统技术和服务要求.docx

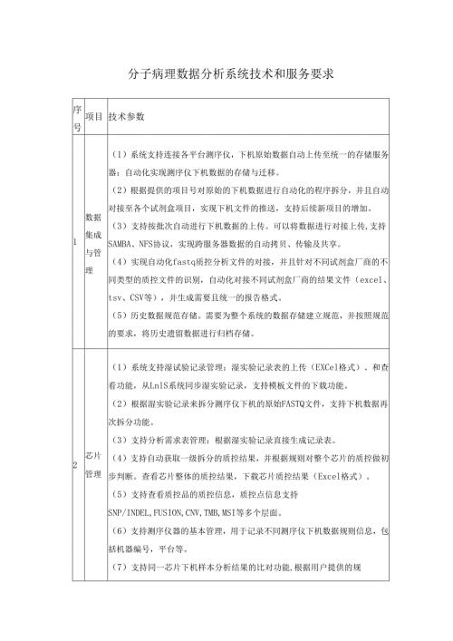
    分子病理数据分析系统技术和服务要求序号项目技术参数1数据集成与管理(1)系统支持连接各平台测序仪,下机原始数据自动上传至统一的存储服务器:自动化实现测序仪下机数据的存储与迁移。(2)根据提供的项目号对原始的下机数据进行自动化的程序拆分,并且自动对接至各个试剂盒项目,实现下机文件的推送,支持后续新项目的增加。(3)支持按批次自动进行下机数据的上传。可以将数据进行对接上传,支持SAMBA、NFS协议,实现跨服务器数据的自动拷贝、传输及共享。(4)实现自动化fastq质控分析文件的对接,并且针对不同试剂盒厂商的不同类型的质控文件的识别,自动化对接不同试剂盒厂商的结果文件(excel、tsv、CSV等),并生成需要且统一的报告格式。(5)历史数据规范存储。需要为整个系统的数据存储建立规范,并按照规范的要求,将历史遗留数据进行归档存储。2芯片管理(1)系统支持湿试验记录管理:湿实验记录表的上传(EXCel格式)、和查看功能,从LnlS系统同步湿实验记录,支持模板文件的下载功能。(2)根据湿实验记录来拆分测序仪下机的原始FASTQ文件,支持下机数据再次拆分功能。(3)支持分析需求表管理:根据湿实验记录直接生成记录表。(4)支持自动获取一级拆分的质控结果,并根据规则对整个芯片的质控做初步判断。查看芯片整体的质控结果,下载芯片质控结果(Excel格式)。(5)支持查看质控品的质控信息,质控点信息支持SNP/INDEL,FUSION,CNV,TMB,MSI等多个层面。(6)支持测序仪器的基本管理,用于记录不同测序仪下机数据规则信息,包括机器编号,平台等。(7)支持同一芯片下机样本分析结果的比对功能,根据用户提供的规则,综合各个样本的分析结果分析出相同突变,并提供预警功能。3样本分析(1)系统支持分析流程的基本管理,配置流程的名称、编码、样本类型、PANEL、启动命令等。(2)支持启动、终止分析任务操作,对于终止的分析任务能够进行恢复操作,让任务重新执行。能够通过页面对分析任务进行查看,能够跟进设定的规则,自动启动符合条件的分析任务。(3)支持分析流程在SGE计算集群中运行,支持让项目对应的分析流程在计算服务器上启动或关闭。(4)支持对分析流程进行查看,可以监控现在分析任务执行状况,如起止时间、任务状态等。(5)对分析的质控结果进行查看,判断质控指标是否吻合指标,质控失败可查看相关信息。(6)支持质控预警提示,根据不同二代测序分析流程制定相应的质控指标,质控不满足时能够显著标识提醒用户,以方便对分析任务进一步操作。(7)支持在线查看分析任务的日志信息。(8)支持下载分析流程输出结果文件,支持发送分析流程的结果文件到分子报告管理模块。4分子报告管理(1)系统支持样本信息的手工单个创建。支持样本信息的文件导入,支持上传模板文件的下载功能。与医院信息对接,通过接口获取样本信息。(2)支持对接医院自建项目及试剂盒厂商的结果文件或接口,基于不同的试剂盒进行不同结果类型文件的数据对接。(3)支持对位点信息进行预览、查询、审核,并撰写解读信息等相关位点信息的操作。提供位点常用检索功能,以便快捷找到所需位点。支持SNV/INDEL,CNV(含图片)、FUSION,TMB,MSI和化疗数据。支持位点审核阳性判别标准提示功能。(4)支持位点信息直接跳转至基因组浏览器网页工具在线浏览,便于用户直接判断位点的准确性。(5)支持二代报告报告编辑、文案生成及预览功能。对报告基本信息的修改以及报告需要信息的补充。(6)支持报告审核撤回,重新对报告的审核和编辑操作及再次发送报告。(7)支持报告归档功能,归档之后报告数据不允许更改,只能查看。支持归档报告的撤回功能,以便于对报告再次进行调整。(8)支持报告签发功能,将报告发送给LnIS系统。(9)针对不同的二代测序项目定制二代测序检测报告模板,支持对不同试剂盒的检测报告格式的信息对接。(10)支持对位点解读数据的保存,在新项目位点操作的时候可以对位点解读库进行调取,实现半自动化的位点结果解读。(U)支持对报告进行ICDO编码标注功能。5接口对接(1)支持与测序仪、存储服务器、分析服务器信息对接。(2)对接院内的LnIS系统获取医嘱、患者诊疗信息,支持报告签发回传功能,及支持湿实验记录的获取。(3)支持与IVD厂商对接,获取厂商的检测结果数据,并统一各个厂商的质控项目,并在前端界面展示。(4)根据医院要求开放系统接口用于对接。6查询和统计(1)支持对样本信息的综合查询:根据多种组合条件查询样本信息,便于获取需要的特定样本项目。(2)突变位点的查询与统计:根据基因、位点、时间段等条件相关信息进行查询,并统计样本数量等日常查询统计功能。(3)支持日常使用报表的直接导出,可以按照预设的统计条件生成常规图表,如质控统计报表、样本分析报表等。7系统管理功能(1)支持多层次的权限管理:可通过设定不同的角色来设置系统使用权限,对不同权限进行细分。按照菜单、按钮、试剂盒等来设置内容权限。(2)支持用户添加、修改用户登录密码的功能。为用户配置权限角色。(3)支持医生的增加、修改和删除功能。能够在报告页面选择医生。(4)支持ICDO编码维护功能,增加、修改和删除功能。(5)操作日志记录:对用户操作记录详细的日志,并提供在线查看便于用户的项目操作进行回溯。(6)对系统产生的数据定期自动备份,数据包括测序仪下机数据、分析流程输出的vcf、tsv、excel数据,位点数据、解读数据等。

    注意事项

    本文(分子病理数据分析系统技术和服务要求.docx)为本站会员(p**)主动上传,第壹文秘仅提供信息存储空间,仅对用户上传内容的表现方式做保护处理,对上载内容本身不做任何修改或编辑。 若此文所含内容侵犯了您的版权或隐私,请立即通知第壹文秘(点击联系客服),我们立即给予删除!

    温馨提示:如果因为网速或其他原因下载失败请重新下载,重复下载不扣分。




    关于我们 - 网站声明 - 网站地图 - 资源地图 - 友情链接 - 网站客服 - 联系我们

    copyright@ 2008-2023 1wenmi网站版权所有

    经营许可证编号:宁ICP备2022001189号-1

    本站为文档C2C交易模式,即用户上传的文档直接被用户下载,本站只是中间服务平台,本站所有文档下载所得的收益归上传人(含作者)所有。第壹文秘仅提供信息存储空间,仅对用户上传内容的表现方式做保护处理,对上载内容本身不做任何修改或编辑。若文档所含内容侵犯了您的版权或隐私,请立即通知第壹文秘网,我们立即给予删除!

    收起
    展开