欢迎来到第壹文秘! | 帮助中心 分享价值,成长自我!
第壹文秘
全部分类
  • 幼儿/小学教育>
  • 中学教育>
  • 高等教育>
  • 研究生考试>
  • 外语学习>
  • 资格/认证考试>
  • 论文>
  • IT计算机>
  • 法律/法学>
  • 建筑/环境>
  • 通信/电子>
  • 医学/心理学>
  • ImageVerifierCode 换一换
    首页 第壹文秘 > 资源分类 > DOCX文档下载
    分享到微信 分享到微博 分享到QQ空间

    精品解析:山东省济南市南部片区2022-2023学年七年级上学期期中道德与法治试题(原卷版).docx

    • 资源ID:1348909       资源大小:42.53KB        全文页数:7页
    • 资源格式: DOCX        下载积分:5金币
    快捷下载 游客一键下载
    账号登录下载
    三方登录下载: 微信开放平台登录 QQ登录
    下载资源需要5金币
    邮箱/手机:
    温馨提示:
    快捷下载时,如果您不填写信息,系统将为您自动创建临时账号,适用于临时下载。
    如果您填写信息,用户名和密码都是您填写的【邮箱或者手机号】(系统自动生成),方便查询和重复下载。
    如填写123,账号就是123,密码也是123。
    支付方式: 支付宝    微信支付   
    验证码:   换一换

    加入VIP,免费下载
     
    账号:
    密码:
    验证码:   换一换
      忘记密码?
        
    友情提示
    2、PDF文件下载后,可能会被浏览器默认打开,此种情况可以点击浏览器菜单,保存网页到桌面,就可以正常下载了。
    3、本站不支持迅雷下载,请使用电脑自带的IE浏览器,或者360浏览器、谷歌浏览器下载即可。
    4、本站资源下载后的文档和图纸-无水印,预览文档经过压缩,下载后原文更清晰。
    5、试题试卷类文档,如果标题没有明确说明有答案则都视为没有答案,请知晓。

    精品解析:山东省济南市南部片区2022-2023学年七年级上学期期中道德与法治试题(原卷版).docx

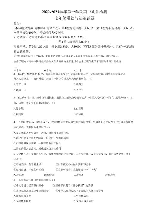
    2022-2023学年第一学期期中质量检测七年级道德与法治试题说明:L本试题分为第I卷和第11卷两部分。第I卷为选择题,共50分;第11卷为非选择题,共50分。全卷满分为100分,考试时间为60分钟。2.考试前,考生务必将试卷密封线内的项目填写清楚。第I卷(选择题共50分)注意事项:第I卷共20小题,每小题2.5分,共50分。下列各题的四个选项中,只有一项是最符合题意的。1.2022年10月16日上午10时,中国共产党第次全国代表大会在北京人民大会堂开幕,习近平向大会作了题为高举中国特色社会主义伟大旗帜为全面建设社会主义现代化国家而团结奋斗的报告。()A十八B.十九C.二十2. 2022年10月9日7时43分,我国在酒泉卫星发射中心采用长征二号丁型运载火箭,成功将先进天基太阳天文台卫星“”发射升空,开启了中国综合性太阳观测的新时代。()A.夸父一号B.羲和号C嫦娥一号D.悟空号3. 2022年6月17日,经中央军委批准,我国第三艘航空母舰命名为“中国人民解放军海军",舷号为“18”。目前,该舰正按计划开展系泊试验。()A.辽宁舰B.山东舰C.福建舰D.广东舰4. “恰同学少年,风华正茂”,中学时代是学生求知生涯的黄金时代,将为我们人生长卷打上更加丰富而厚实的底色。这是因为中学时代()A.见证我们从少年到青年进阶,思维水平达到顶峰B.是我们成长中重要的阶段,为我们一生奠定基础C.自我意识逐步觉醒,一切开始由自己做主D.开始磨砺意志品格,对成长起决定性作用5 .金秋九月,我们告别小学,满怀希望跨进中学校园。与小学相比,发生很大变化,面对这些变化,我们应该()珍视当下,笑迎新生活以积极的心态融入到新环境中坚持自己,不做任何改变在新环境中,重新塑造一个我"A.B.C.D.6 .下列素材反映出的共同主题是()小文考进自己梦想的高中王亚平实现了“伸手摘星”的梦想北京双奥之城见证中国强国梦中华儿女为实现中华民族伟大复兴而奋斗A.新起点新征程B.学习伴成长C.少年梦中国梦D.友情与成长同行7 .2022年开学第一课中,无论是冬奥赛场上奋力拼搏的健儿,还是50年扎根土地育种的院士,他们都是在少年时期怀揣梦想并为之努力奋斗最终实现梦想。这说明()梦想一旦确定,就不能改变编织好梦想,定能取得事业成功努力,是梦想与现实之间的桥梁坚持努力,就有机会离梦想更进一步A.B.C.D.8 .进入中学后,学校合唱社团在招新,小飞同学想参加,父母却认为中学阶段的任务是学习,参加社团是不务正业。以下理由能帮助小飞说服父母的有()学习包括知识的获取、能力的培养以及如何做人在活动中培养兴趣、陶冶情操也是一种成长课堂上学习知识已经不再重要,不能适应新的社会发展需要学习不仅表现为接受和掌握知识,也表现为探究、发现、体验和感悟A.B.C.D.9 .宋朝诗人翁森在四时读书乐中写道:春季“读书之乐乐何如,绿满窗前草不除”,夏季“读书之乐乐无穷,瑶琴一曲来薰风”,秋季“读书之乐乐陶陶,起弄明月霜天高”,冬季”读书之乐何处寻,数点梅花天地心”。对此,理解正确的是()A.学习只有快乐,没有辛苦B.体味学习的快乐,享受学习C.学习是一个过程,不能时刻感受到快乐D.经历了学习的辛苦,就能收获学习的成果10.某校七年级五班全体同学利用周末时间参观了青岛党史教育基地,回来的路上大家积极分享自己的心得体会。下列同学的观点,你赞成的是()小强:学习不受时空限制,我们能从党史中获得精神滋养小磊:学生就应该呆在课堂上,参观比较浪费时间小华:在参观活动中费时费力,以后再也不参加了小翔:党的百年奋斗史,激发了我们前进的动力A.B.C.D.IL法国哲学家卢梭说过:“认识你自己比伦理学家们的一切巨著都更为重要,更为深奥。”这是因为正确认识自己,可以()促进自身发展发扬优点,掩盖缺点促进与他人交往增强自信,发展能力A.B.C.D.12.当我们对自己的看法与他人评价不相符的时候,合理的想法是()A“看!我多优秀!”B.“嗯!我要好好反思一下!”C.“哼!你们根本就不了解我!"D.“唉!我真无用!”13 .“要想了解自己,最好问问别人。”小萌的朋友说她性格开朗,是她们心中温暖的太阳;有的同学说她“小心眼”,很保守,创新意识不强。对周围人的评价,小萌应该()勇于面对并客观冷静分析既不能盲从,也不能忽视用心聆听,完全接受C.D.好的欣然接受,不好的置之不理A.B.14 .友谊是人生永恒的话题,下列诗句体现友谊的是()A.慈母手中线,游子身上衣B.捐躯赴国难,视死忽如归C.欲穷千里目,更上一层楼D.海内存知己,天涯若比邻15.漫画形象地告诉我们()A.友谊带给我们力量,成长之路一帆风顺B.朋友相伴一起成长,成长之路少了孤独C.友谊带给我们温暖,成长之路再无烦恼D.友谊是获得成功的唯一因素,多交朋友16 .孔子说:“友直,友谅,友多闻,益矣。”这告诉我们()与正直坦诚的人交朋友与志同道合的人交朋友与博学多才的人交朋友只与比自己优秀的人交朋友A.B.C.D.17 .国庆假期,金铭遇到小学时的好友,觉得她与自己疏远了,也有了新的朋友,金铭心里很不是滋味。对此,金铭应该这样看待()友谊变淡了,就不再是真正的友谊友谊不是一成不变的,学会接受友谊的淡出由于环境等因素的变化,友情也会发生改变的有些人随时都可以离开,朋友之间不需要真诚A.B.C.D.18 .小斌和小川是一对好朋友,他们都报名参加了学校的歌唱比赛。两人都进入了决赛,为了维护两人间的友谊,小斌选择了主动退赛。小斌的选择()A.正确,讲义气才是真正的友谊B.正确,可以保持与小川的友谊C.错误,竞争并不必然伤害友谊D.错误,比赛成绩比友谊更重要19 .作为好友的小杨应()小杨:你今天一直眉头紧锁,下课发呆,问你也不告诉我发生了什么事,我很担心。小江:你不要再问了,我不想说。A.持续行动,继续追问B.尊重对方,给予空间C.保持冷静,结束友谊D.不辨是非,指责埋怨20 .玲玲在网上聊天时认识了一个网友海宁,她在心情不好的时候经常向海宁倾诉。在一次聊天过程中,海宁提出了见面的要求,玲玲应该()请教他人,听取建议爽快答应,准时赴约不去赴约,保护自己删除网友,不再联系A.B.C.D.第11卷(非选择题共50分)注意事项:请考生必须使用0.5毫米黑色签字笔,直接在答题卡上规定的位置作答。答案写在试卷上无效。21.2022年7月21日,国家主席习近平在向世界青年发展论坛致贺信中指出,青年代表希望,青年创造明天,中国始终把青年看作推动社会发展的有生力量。七年级(3)班准备开展以“少年启程,乘风破浪”为主题的项目式学习,请你参与其中。【学习篇】漫画一漫画二(1)请你为漫画一拟定一个标题(不能以“无题”为题),并说明我们为什么需要学习。(2)阅读漫画二,结合自己进入中学后的学习经历,请分享一下你的学习经验。【自知篇】2022年2月14日晚,徐梦桃完美凌空,稳稳落地,夺得首个冬奥会女子个人项目金牌。她四次征战冬奥会,面对一次次失败,她微笑面对,鼓起勇气,重新开始。虽有浑身伤病,却用超常的毅力一次次突破自己的极限,最终云顶圆梦。赛场外,她自信转身,参加综艺乘风破浪的姐姐,舞台经验不足的她,但并不自卑,自信展示自己的独特。同时她还虚心向其他专业姐姐学习,反复练习,用真实与热爱开启乘风破浪的精彩人生。作为党的二十大代表,她表示深感责任重大,使命光荣,用迎难而上的体育精神带动更多的人,成就更好的自己。(3)接纳欣赏自己,成为更好的自己。请结合材料并运用所学知识进行分析。【友谊篇】伙伴、同学、朋友,成为我们生命中越来越重要的组成部分。步入初中的你,一定也渴望知心朋友。有人说:“对众人一视同仁,对少数人推心置腹,对任何人不要亏负。”(4)请你谈谈对此观点的理解。并说说如何呵护来之不易的友谊。鼠标轻轻一点,朋友尽在眼前。对于网上交友,两位同学有以下看法:上可以结交各踣朋友.4i无篇在JlI实中浪令时间。(5)运用所学知识,请对上述两位同学观点进行评析。【梦想篇】“飞天梦永不失重,科学梦张力无限”。2022年10月12日下午,“天宫课堂”第三课正式开启,神舟十四号飞行乘组航天员陈冬、刘洋、蔡旭哲面向广大青少年进行太空授课,带着孩子们去触碰梦想,开启新的探索,以航天梦助力中国梦。(6)航天员们为什么带孩子们去触碰梦想?一百年前,梁启超先生说:“故今日之责任,不在他人,而全在我少年。少年智则国智,少年富则国富,少年强则国强,少年独立则国独立,少年自由则国自由,少年进步则国进步,少年胜于欧洲则国胜于欧洲,少年雄于地球则国雄于地球。”展望2035年,我国将基本实现社会主义现代化;展望2050年,我国将建成社会主义现代化强国。你的样子,就是未来中国的样子。(7)展望2050,请写出你未来的样子,以及当下的打算。

    注意事项

    本文(精品解析:山东省济南市南部片区2022-2023学年七年级上学期期中道德与法治试题(原卷版).docx)为本站会员(p**)主动上传,第壹文秘仅提供信息存储空间,仅对用户上传内容的表现方式做保护处理,对上载内容本身不做任何修改或编辑。 若此文所含内容侵犯了您的版权或隐私,请立即通知第壹文秘(点击联系客服),我们立即给予删除!

    温馨提示:如果因为网速或其他原因下载失败请重新下载,重复下载不扣分。




    关于我们 - 网站声明 - 网站地图 - 资源地图 - 友情链接 - 网站客服 - 联系我们

    copyright@ 2008-2023 1wenmi网站版权所有

    经营许可证编号:宁ICP备2022001189号-1

    本站为文档C2C交易模式,即用户上传的文档直接被用户下载,本站只是中间服务平台,本站所有文档下载所得的收益归上传人(含作者)所有。第壹文秘仅提供信息存储空间,仅对用户上传内容的表现方式做保护处理,对上载内容本身不做任何修改或编辑。若文档所含内容侵犯了您的版权或隐私,请立即通知第壹文秘网,我们立即给予删除!

    收起
    展开