欢迎来到第壹文秘! | 帮助中心 分享价值,成长自我!
第壹文秘
全部分类
  • 幼儿/小学教育>
  • 中学教育>
  • 高等教育>
  • 研究生考试>
  • 外语学习>
  • 资格/认证考试>
  • 论文>
  • IT计算机>
  • 法律/法学>
  • 建筑/环境>
  • 通信/电子>
  • 医学/心理学>
  • ImageVerifierCode 换一换
    首页 第壹文秘 > 资源分类 > DOCX文档下载
    分享到微信 分享到微博 分享到QQ空间

    建设工程数字化施工任务管理建设基础能力、系统验收技术要求、班组长和工人评价指标字典、实施方案的内容要求.docx

    • 资源ID:1348050       资源大小:26.18KB        全文页数:12页
    • 资源格式: DOCX        下载积分:5金币
    快捷下载 游客一键下载
    账号登录下载
    三方登录下载: 微信开放平台登录 QQ登录
    下载资源需要5金币
    邮箱/手机:
    温馨提示:
    快捷下载时,如果您不填写信息,系统将为您自动创建临时账号,适用于临时下载。
    如果您填写信息,用户名和密码都是您填写的【邮箱或者手机号】(系统自动生成),方便查询和重复下载。
    如填写123,账号就是123,密码也是123。
    支付方式: 支付宝    微信支付   
    验证码:   换一换

    加入VIP,免费下载
     
    账号:
    密码:
    验证码:   换一换
      忘记密码?
        
    友情提示
    2、PDF文件下载后,可能会被浏览器默认打开,此种情况可以点击浏览器菜单,保存网页到桌面,就可以正常下载了。
    3、本站不支持迅雷下载,请使用电脑自带的IE浏览器,或者360浏览器、谷歌浏览器下载即可。
    4、本站资源下载后的文档和图纸-无水印,预览文档经过压缩,下载后原文更清晰。
    5、试题试卷类文档,如果标题没有明确说明有答案则都视为没有答案,请知晓。

    建设工程数字化施工任务管理建设基础能力、系统验收技术要求、班组长和工人评价指标字典、实施方案的内容要求.docx

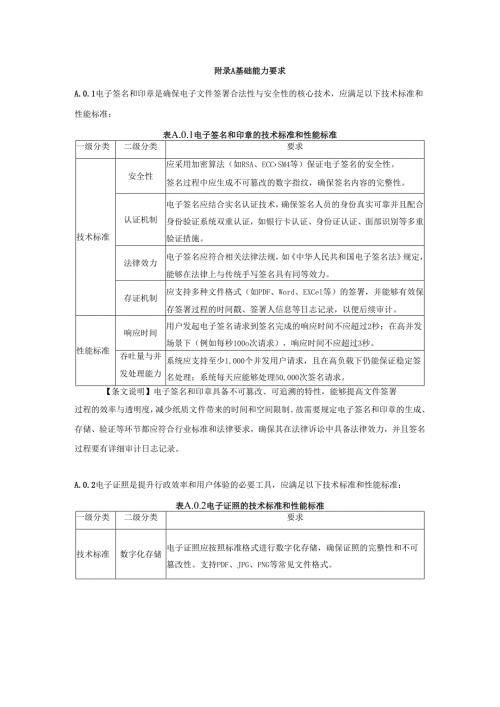
    附录A基础能力要求A.0.1电子签名和印章是确保电子文件签署合法性与安全性的核心技术,应满足以下技术标准和性能标准:表A.0.1电子签名和印章的技术标准和性能标准一级分类二级分类要求技术标准安全性应采用加密算法(如RSA、ECCSM4等)保证电子签名的安全性。签名过程中应生成不可篡改的数字指纹,确保签名内容的完整性。认证机制电子签名应结合实名认证技术,确保签名人员的身份真实可靠并且配合身份验证系统双重认证,如银行卡认证、身份证认证、面部识别等多重验证措施。法律效力电子签名应符合相关法律法规,如中华人民共和国电子签名法规定,能够在法律上与传统手写签名具有同等效力。存证机制应支持多种文件格式(如PDF、Word、EXCel等)的签署,并能够有效保存签署过程的时间戳、签署人信息等日志记录,以便后续审计。性能标准响应时间用户发起电子签名请求到签名完成的响应时间不应超过2秒;在高并发场景下(例如每秒100o次请求),响应时间不应超过3秒。吞吐量与并发处理能力系统应支持至少1,000个并发用户请求,且在高负载下仍能保证稳定签名处理;系统每天应能够处理50,000次签名请求。【条文说明】电子签名和印章具备不可篡改、可追溯的特性,能够提高文件签署过程的效率与透明度,减少纸质文件带来的时间和空间限制。故需要规定电子签名和印章的生成、存储、验证等环节都应符合行业标准和法律要求,确保其在法律诉讼中具备法律效力,并且签名过程要有详细审计日志记录。A.0.2电子证照是提升行政效率和用户体验的必要工具,应满足以下技术标准和性能标准:表A.0.2电子证照的技术标准和性能标准一级分类二级分类要求技术标准数字化存储电子证照应按照标准格式进行数字化存储,确保证照的完整性和不可篡改性。支持PDF、JPG、PNG等常见文件格式。验证机制应采用电子签名、二维码等验证手段,确保证照的真实性和有效性,并且支持扫码、在线验证等方式对证照进行即时验证。安全性电子证照的存储和传输过程中应使用加密技术,确保其不被未经授权的人员篡改或泄露。存储机制证照数据应加密存储,所有存储的数据应符合政府或行业标准的存储与管理要求(例如数据加密存储,定期备份)。性能标准响应时间照查询请求的响应时间应小于2秒;证照存储、更新、获取过程的响应时间应控制在1秒以内。数据一致性系统应保证数据的一致性和实时性,所有证照数据的更新与修改必须实时同步到所有查询端,支持至少99.9%的数据一致性保障。吞吐量与并发处理能力系统应支持大规模证照数据的高效存储和检索,确保在高并发情况下,系统能够稳定运行,快速响应用户查询。应支持多用户并发访问、下载和验证,保证证照的实时性与可用性。【条文说明】电子证照能将传统的纸质证照数字化,便于存储、查询和验证,同时能避免纸质证照丢失或损毁的风险。故需栗规定电子证照的存储、传输和验证过程必须经过加密保护,并且具备自动化的验证和查询能力,以确保证照信息的安全性、准确性和及时性。A.0.3区块链存证是确保数据不可篡改性和可追溯性的有效方式,应满足以下技术标准和性能标准:表A.0.3区块链存证的技术标准和性能标准一级分类二级分类要求技术标准双层区块链结构底层为公链,主要负责存储数据的哈希值等不可变记录;上层为私链,负责存储具体的数据内容。通过这种双层结构,能够有效减轻公链的负担,提升系统处理高并发事务的能力。共识机制选择适合高并发、高吞吐量的共识机制,如PoS(权益证明)或DPoS(委托权益证明),以提升系统的交易处理速度。数据存证区块链应能够存储施工过程中的关键数据,如工程合同、审批文件、施工日志、质检记录等,确保数据不可篡改,且可追溯。性能标准响应时间区块链存证请求的响应时间应不超过5秒,包括数据提交、区块生成及确认等过程。双层区块链结构的交易确认时间应不超过30秒。吞吐量系统应能处理至少1000笔交易/秒,满足高并发场景下的交易存证需求。高峰时段(如大型项目验收期),系统应支持至少1,000,000次存证请求。高并发处理双层区块链架构应支持高并发环境下的交易提交和确认,支持在1,000,000交易的高峰期依然稳定运行。【条文说明】区块链存证能够保障数据在传输和存储过程中的安全性。故需要规定系统应采用双层区块链结构来应对高并发和大数据量场景,确保每一笔存证数据的完整性、透明性和合法性,且能够支持系统内部和外部数据的无缝对接和验证。A.0.4地理信息GIS是对空间数据进行处理和可视化展示的关键技术,应满足以下技术标准和性能标准:表A.0.4地理信息GIS的技术标准和性能标准一级分类二级分类要求技术标准空间数据处理能力系统应支持空间数据的高效存储与处理,包括矢量数据、栅格数据等不同类型的数据格式。能快速进行空间查询、分析及可视化。地图数据支持支持多种地图数据格式,如ShaPefile、GeoJSON>KML等,能够进行地图的渲染、标注、测量等操作。性能标准响应时间地理信息查询应在2秒内返回查询结果,包括地图缩放、平移及数据查询等操作。高并发下,地图加载和位置标注操作应保持响应时间不超过3秒。吞吐量与并发系统应支持至少1,000个并发用户进行地理信息查询、更新及操作。系统应能够处理每秒5,000个位置数据更新请求,尤其在高频数据采集场景中。数据一致性预处理地图数据应保持一致性,系统应能够同步更新和处理每5分钟内的数据变化。【条文说明】地理信息GIS能够帮助项目管理者和规划人员快速获取地理数据、进行空间分析,优化资源配置和决策过程。故需要规定GlS系统必须支持多种地图和数据格式,且具有高效的数据查询和展示能力,保证在复杂地理数据处理和高并发使用时,系统能够稳定运行,确保用户能够高效获取所需信息。A.0.5人脸识别是确保人员身份验证和权限控制的有效手段,应满足以下技术标准和性能标准的要求:表A.0.5人脸识别的技术标准和性能标准一级分类二级分类要求技术标准识别精度系统应具备较高的识别精度,能够在不同光照、角度、距离下准确识别人员身份。误识率应低于0.01%,拒识率应低于0.1%。多场景适应能力应支持不同场景下的人脸识别,包括施工现场的远程身份验证、进出门禁的考勤记录等。实时性系统应支持实时识别,并且在秒级时间内完成比对与识别,并快速反馈结果。数据隐私与安全性人脸数据应加密存储;系统应具备访问控制,确保只有授权用户才能访问和使用人脸数据。性能标准响应时间人脸识别过程中的验证时间应小于1秒,包括采集、识别及验证的整个过程。在高并发时,系统应支持1000个并发识别请求,并保证每个识别请求的响应时间不超过2秒。识别准确率人脸识别的准确率应不低于99.9%,识别错误率控制在0.01%以下。系统应支持多种环境下的识别,包括弱光、遮挡和不同角度等,确保识别准确性。吞吐量系统应能支持至少100O个并发识别请求,并能够在全网高并发的情况下进行稳定处理。【条文说明】人脸识别能够通过生物特征进行精准验证,并防止照片或视频伪造,减少人为操作的误差,提升身份认证的安全性。故需栗规定人脸识别系统应具备高准确率、高并发能力和抗干扰能力,确保在不同光照、角度和背景下都能实现稳定识别,且能够快速响应,提供良好的用户体验。A.0.6BIM轻量化引擎是支持复杂建筑信息模型(BlM)数据高效展示和处理的关键技术,应满足以下技术标准和性能标准:表A.0.6BIM轻量化引擎的技术标准和性能标准一级分类二级分类要求技术标准多平台支持BIM轻量化引擎应支持Web、移动端等多平台,用户可以随时随地查看模型数据。文件格式支持支持常见的BlM文件格式,如IFC、ReVit、FBX等,并能够对其进行有效加载、渲染和交互。高效渲染支持大规模建筑模型的高效渲染,保证模型在不同设备上的流畅展/J'so存储与压缩BIM数据应进行压缩存储,确保在云环境下能够高效存储和快速访问。性能标准响应时间BIM模型的加载时间应小于3秒,即使在较大的项目文件中也能迅速显示。大规模建筑项目(超过100O个构件)的模型切换、缩放操作的响应时间应小于5秒。吞吐量与并发处理系统应能支持至少1,000个并发用户查看、编辑和更新BIM模型。在大规模协作环境中,BIM引擎应能够同时支持100o个并发编辑请求。【条文说明】BIM轻量化引擎能够将传统的重型BIM文件转化为适合快速浏览和分析的轻量化模型,方便多方协同工作。故需要规定BIM轻量化引擎必须具备较高的文件加载和渲染速度,能够支持大规模项目的数据处理,确保在不同终端和网络条件下都能流畅展示,提升设计人员的协同效率和决策能力。A.0.7图纸引擎是将施工图纸数据进行数字化存储与呈现的工具,广泛应用于施工管理和审图过程中,应满足以下技术标准和性能标准:表A.0.7图纸引擎的技术标准和性能标准一级分类二级分类要求技术标准图纸格式支持应支持常规工程图纸格式,如DWG、PDF、DXF等,并能够进行图纸的浏览、标注、批注等操作。图纸校验与智能识别支持图纸自动校验,识别潜在的设计错误或冲突,并能够自动进行标记。对于多次上传的相同文件,应实现快速上传和解析,返回先前的数字化存储路径,复用先前的解析结果,减少计算资源的占用,提高系统效率。图纸比对功能能够支持不同版本图纸的比对,自动标识出差异,确保设计变更能迅速被捕捉。文件管理与存储图纸文件应支持压缩和分割存储,以便高效管理大文件,并提供快速查找和提取功能。唯一性标识应设计对文件进行唯一标识命名,防止文件被覆盖和篡改。数据一致图纸批注应支持多人同时协作,保证每个批注操作实时同步,并避免性与协作冲突。系统应具备图纸版本控制,确保历史版本的备份与恢复。任务队列应实现任务队列机制,防止大批量图纸解析任务同时运行导致系统负载过高,确保系统运行的稳定性。监控机制应建立实时任务监控机制,对超时未完成解析的文件及时进行超时处理并发出警告,确保解析服务的正常运行。性能标准响应时间图纸加载时间应控制在2秒以内,支持大规模图纸文件(例如50MB及以上)快速加载。图纸渲染和缩放时的响应时间应不超过2秒,保证用户快速查看。吞吐量与并发处理系统应能够同时处理5000张图纸的查看和编辑请求。高并发访问下,系统应能够支持至少1000个并发编辑操作,并保持性能稳定。【条文说明】图纸弓擎是支持建筑和工程图纸高效查看、标注和共享的重要工具,因为它能够确保图纸在不同设备上精准展示,方便项目成员进行协作和修改。故需要规定图纸引擎应支持常见的图纸格式,且具备快速渲染、精准标注和云端协作功能,以便用户能够在任意时间、地点查看和编辑图纸内容,提高项目实施过程中的协同效率。附录B系统验收技术要求B.0.1系统验收技术要求应满足以下规定:表B.0.1系统验收技术要求分类要求性能要求1、响应时间:系统的平均响应时间应低于2秒;在高负载情况下,响应时间不应超过5秒(适用于网页或APl接口)。2、并发性能:系统在高峰时段应能够承载至少100O个并发用户(根据项目规模和类型适当调整)。3、吞吐量:系统每秒钟处理的请求数量(TPS,TransactionsPerSecond)不应低于1000次请求。4、数据库查询性能:系统对数据的查询响应时间应不超过0.5秒(对于常用查询,复杂查询不超过3秒)。可

    注意事项

    本文(建设工程数字化施工任务管理建设基础能力、系统验收技术要求、班组长和工人评价指标字典、实施方案的内容要求.docx)为本站会员(p**)主动上传,第壹文秘仅提供信息存储空间,仅对用户上传内容的表现方式做保护处理,对上载内容本身不做任何修改或编辑。 若此文所含内容侵犯了您的版权或隐私,请立即通知第壹文秘(点击联系客服),我们立即给予删除!

    温馨提示:如果因为网速或其他原因下载失败请重新下载,重复下载不扣分。




    关于我们 - 网站声明 - 网站地图 - 资源地图 - 友情链接 - 网站客服 - 联系我们

    copyright@ 2008-2023 1wenmi网站版权所有

    经营许可证编号:宁ICP备2022001189号-1

    本站为文档C2C交易模式,即用户上传的文档直接被用户下载,本站只是中间服务平台,本站所有文档下载所得的收益归上传人(含作者)所有。第壹文秘仅提供信息存储空间,仅对用户上传内容的表现方式做保护处理,对上载内容本身不做任何修改或编辑。若文档所含内容侵犯了您的版权或隐私,请立即通知第壹文秘网,我们立即给予删除!

    收起
    展开