欢迎来到第壹文秘! | 帮助中心 分享价值,成长自我!
第壹文秘
全部分类
  • 幼儿/小学教育>
  • 中学教育>
  • 高等教育>
  • 研究生考试>
  • 外语学习>
  • 资格/认证考试>
  • 论文>
  • IT计算机>
  • 法律/法学>
  • 建筑/环境>
  • 通信/电子>
  • 医学/心理学>
  • ImageVerifierCode 换一换
    首页 第壹文秘 > 资源分类 > DOCX文档下载
    分享到微信 分享到微博 分享到QQ空间

    鲜肉肠市场调查及投资潜力研究报告.docx

    • 资源ID:1345280       资源大小:61.04KB        全文页数:21页
    • 资源格式: DOCX        下载积分:5金币
    快捷下载 游客一键下载
    账号登录下载
    三方登录下载: 微信开放平台登录 QQ登录
    下载资源需要5金币
    邮箱/手机:
    温馨提示:
    快捷下载时,如果您不填写信息,系统将为您自动创建临时账号,适用于临时下载。
    如果您填写信息,用户名和密码都是您填写的【邮箱或者手机号】(系统自动生成),方便查询和重复下载。
    如填写123,账号就是123,密码也是123。
    支付方式: 支付宝    微信支付   
    验证码:   换一换

    加入VIP,免费下载
     
    账号:
    密码:
    验证码:   换一换
      忘记密码?
        
    友情提示
    2、PDF文件下载后,可能会被浏览器默认打开,此种情况可以点击浏览器菜单,保存网页到桌面,就可以正常下载了。
    3、本站不支持迅雷下载,请使用电脑自带的IE浏览器,或者360浏览器、谷歌浏览器下载即可。
    4、本站资源下载后的文档和图纸-无水印,预览文档经过压缩,下载后原文更清晰。
    5、试题试卷类文档,如果标题没有明确说明有答案则都视为没有答案,请知晓。

    鲜肉肠市场调查及投资潜力研究报告.docx

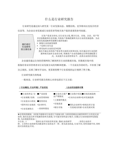
    什么是行业研究报告行业研究是通过深入研究某一行业发展动态、规模结构、竞争格局以及综合经济信息等,为企业自身发展或行业投资者等相关客户提供重要的参考依据。以客户需求为导向,以行业为主线,整合行业、市场、企业、用户等多层面数据和信息资源,耳助客户准确把握所关注行业的发展趋势,为企业的发展战略和资源整合提供依据1* 提炼行业的演变规律* :反映行业生态* 研究标杆企业的竞争优势我们不做过多的资产财务等方面的分析和比较,旨在通过对行业的把握和相关标杆企业的分析,明确客户企业的战略定位和资源配置方式,从而提升企业的管理水平,改善企业的经营状况企业通常通过自身的营销网络了解到所在行业的微观市场,但微观市场中的假象经常误导管理者对行业发展全局的判断和把握。一个全面竞争的时代,不但要了解自己现状,还要了解对手动向,更需要将整个行业系统的运行规律了然于胸。行业研究报告的构成一般来说,行业研究报告的核心内容包括以下五方面:)行业概况,行业环境)产品状况(企业状况趋势对策行业的界定/分类产业政策行业内主要产行业集中状况市场发展趋势行业规模/结构山业管理体制品产销情况行业内企业特技术发展趋势行业进出11状况投资状况上要销件模式国外同行业现状技术杵代市场需求领先企业研究体制改革计划行业发展特点原材料情况细分市场关迎成功因素企业发展对策会资料的限制,时候不能够对行业进行个面地分析,分析的思路也会被资料所左右但是无论如何,我们还是以所书笔握的资料为某础,尽可能对资料进行悔介,以揭示行业的现状和发展趋势,为决策提供依如二小行业,I变因行业不同而有所差别.垄Il行业的研竽:争性行业的不样,主导性行业的研究向配套性行业的也不一样。更为求劣的是,行业不同,资料来源不同,贵料的可信程度也不同。行业研究的目的及主要任务行业研究是进行资源整合的前提和基础。对企业而言,发展战略的制定通常由三部分构成:外部的行业研究、内部的企业资源评估以及基于两者之上的战略制定和设计。行业与企业之间的关系是面和点的关系,行业的规模和发展趋势决定了企业的成长空间;企业的发展永远必须遵循行业的经营特征和规律。行业研究的主要任务:解释行业本身所处的发展阶段及其在国民经济中的地位分析影响行业的各种因素以及判断对行业影响的力度预测并引导行业的未来发展趋势判断行业投资价值揭示行业投资风险为投资者提供依据2014-2020年中国鲜肉肠市场调查及投资潜力研究报告【出版日期】2014年【交付方式】Email电子版/特快专递【价格】纸介版:7000元电子版:7200元纸介+电子:7500元【订购电话】400-600-8596010-86825756传真:010-60343813【报告链接】报告目录第一章鲜肉肠概述8第一节鲜肉肠定义8第二节鲜肉肠行业发展历程8第三节鲜肉肠分类情况9第四节鲜肉肠产业链分析9一、产业链模型介绍9二、鲜肉肠产业链模型分析11第二章2011-2014年6月中国鲜肉肠行业发展环境分析13第一节20112014年6月中国经济环境分析13一、宏观经济13二、固定资产投资14三、城镇人员从业状况14四、恩格尔系数分析15五、20142020年我国宏观经济发展预测15第二节2011-2014年6月中国鲜肉肠行业发展政策环境分析15一、行业政策影响分析15二、相关行业标准分析16第三节2011-2014年6月中国鲜肉肠行业发展社会环境分析16一、居民消费水平分析16二、中国物价走势17三、我国仍处于经济社会发展的重要战略机遇期17四、我国经济社会发展的物质技术基础将更为雄厚18第三章中国鲜肉肠生产现状分析19第一节鲜肉肠行业总体规模19第二节鲜肉肠产能概况20一、201L2014年6月产能分析20二、20142020年产能预测20第三节鲜肉肠市场容量概况21一、201L2014年6月产量分析21二、产能配置与产能利用率调查22三、20142020年产量预测22第四节鲜肉肠产业的生命周期分析23第五节鲜肉肠产业供需情况24第四章鲜肉肠国内产品价格走势及影响因素分析26第一节国内产品20112013年价格回顾26第二节国内产品当前市场价格及评述26第三节国内产品价格影响因素分析26第四节2014-2020年国内产品未来价格走势预测27第五章2011-2014年6月中国鲜肉肠行业总体发展状况29第一节中国鲜肉肠行业规模情况分析29一、行业单位规模情况分析29二、行业人员规模状况分析30三、行业资产规模状况分析30四、行业市场规模状况分析31五、行业敏感性分析31第二节中国鲜肉肠行业产销情况分析32一、行业生产情况分析32二、行业销售情况分析32三、行业产销情况分析33第三节中国鲜肉肠行业财务能力分析34一、行业盈利能力分析与预测34二、行业偿债能力分析与预测34三、行业营运能力分析与预测35四、行业发展能力分析与预测36第六章2014年中国鲜肉肠行业发展概况37第一节2014年中国鲜肉肠行业发展态势分析37第二节中国鲜肉肠行业发展特点分析37第三节中国鲜肉肠行业市场供需分析38第七章鲜肉肠行业市场竞争策略分析39第一节行业竞争结构分析39一、现有企业间竞争39二、潜在进入者分析39三、替代品威胁分析39四、供应商议价能力39五、客户议价能力40第二节鲜肉肠市场竞争策略分析40一、鲜肉肠市场增长潜力分析40二、鲜肉肠产品竞争策略分析40三、典型企业产品竞争策略分析41第三节鲜肉肠企业竞争策略分析41一、2014-2020年我国鲜肉肠市场竞争趋势41二、20142020年鲜肉肠行业竞争格局展望41三、20142020年鲜肉肠行业竞争策略分析42第八章鲜肉肠行业投资与发展前景分析43第一节鲜肉肠行业投资情况分析43一、总体投资结构43二、投资规模情况43三、投资增速情况44四、分地区投资分析45第二节鲜肉肠行业投资机会分析45一、鲜肉肠相关投资分析45二、可以投资的鲜肉肠模式46三、鲜肉肠投资机会46四、鲜肉肠投资新方向46第三节鲜肉肠行业发展前景分析47一、金融危机下鲜肉肠市场的发展前景47二、2013年鲜肉肠市场面临的发展商机47第九章2014-2020年中国鲜肉肠行业发展前景预测分析48第一节2014-2020年中国鲜肉肠行业发展预测分析48一、未来鲜肉肠发展分析48二、未来鲜肉肠行业技术开发方向48三、总体行业“十二五”整体规划及预测49第二节2014-2020年中国鲜肉肠行业市场前景分析49一、产品差异化是企业发展的方向49二、渠道重心下沉50第十章鲜肉肠上游原材料供应状况分析51第一节主要原材料51第二节主要原材料2011-2014年6月价格及供应情况51第三节2014-2020年主要原材料未来价格及供应情况预测51第十一章鲜肉肠产业用户度分析54第一节鲜肉肠产业用户认知程度54第二节鲜肉肠产业用户关注因素54一、功能54二、质量54三、价格54四、外观54五、服务54第十二章2014-2020年鲜肉肠行业发展趋势及投资风险分析56第一节当前鲜肉肠存在的问题56第二节鲜肉肠未来发展预测分析56一、中国鲜肉肠发展方向分析56二、20142020年中国鲜肉肠行业发展规模57三、2014-2020年中国鲜肉肠行业发展趋势预测57第三节2014-2020年中国鲜肉肠行业投资风险分析58一、市场竞争风险58二、原材料压力风险分析58三、技术风险分析58四、政策和体制风险58五、外资进入现状及对未来市场的威胁59第十三章鲜肉肠国内重点生产厂家分析60第一节南京雨润食品有限公司60一、企业基本概况60二、20112014年企业经营与财务状况分析60三、2011-2014年企业竞争优势分析62四、企业未来发展战略与规划62第二节河南双汇投资发展股份有限公司(双汇实业集团有限责任公司)63一、企业基本概况63二、20112014年企业经营与财务状况分析64三、2011-2014年企业竞争优势分析65四、企业未来发展战略与规划66第三节郑州郑荣集团有限责任公司66一、企业基本概况66二、20112014年企业经营与财务状况分析66三、2011-2014年企业竞争优势分析68四、企业未来发展战略与规划68第四节临沂新程金锣肉制品集团有限公司68一、企业基本概况68二、20112014年企业经营与财务状况分析69三、2011-2014年企业竞争优势分析70四、企业未来发展战略与规划71第五节洛阳春都食品股份有限公司71一、企业基本概况71二、20112014年企业经营与财务状况分析72三、2011-2014年企业竞争优势分析73四、企业未来发展战略与规划74第六节大连诚信食品有限公司74一、企业基本概况74二、20112014年企业经营与财务状况分析76三、2011-2014年企业竞争优势分析78四、企业未来发展战略与规划78第七节山东临沂江泉肉制品有限公司78一、企业基本概况78二、20112014年企业经营与财务状况分析78三、2011-2014年企业竞争优势分析80四、企业未来发展战略与规划81第十四章鲜肉肠地区销售分析82第一节鲜肉肠各地区对比销售分析82第二节鲜肉肠华东地区销售分析82一、“规格”销售分析82二、厂家销售分析82第三节鲜肉肠中南地区销售分析83一、“规格”销售分析83二、厂家销售分析83第四节鲜肉肠西部地区销售分析83一、“规格”销售分析83二、厂家销售分析83第五节鲜肉肠华北地区销售分析84三、“规格”销售分析84四、厂家销售分析84第十五章鲜肉肠产品竞争力优势分析85第一节整体产品竞争力评价85第二节体产品竞争力评价结果分析85第三节竞争优势评价及构建建议85第十六章业内专家观点与结论872014年最新报告推荐行业行业房产建材旅游商贸2014-2019年中国壁纸行业深度调研与投资前景目录2014-2019年中国体育服务市场调查及投资潜力研究目录预测报告报告2014-2019年中国眼镜行业深度调研与投资前景目录2014-2019年中国家政服务市场调查与投资前景预测目录预测报告报告2014-2019年中国有机膨润土市场调查与投资前目录2014-2019年中国专利版权转让行业深度调研与投资目录景预测报告潜力研究报告2014-2019年中国内墙砖行业全景调研及投资潜目录2014-2019年中国劳动力行业全景调研与投资前景调目录力研究报告研报告2014-2019年中国日用陶瓷制品市场调查与投资目录2014-2019年中国商业智能(BI)市场前景调查与投目录前景预测报告资潜力研究报告2014-2019年中国阀门水暖行业深度调研与投资目录2014-2019年中国智慧城市行业深度调研与行业运营目录前景预

    注意事项

    本文(鲜肉肠市场调查及投资潜力研究报告.docx)为本站会员(p**)主动上传,第壹文秘仅提供信息存储空间,仅对用户上传内容的表现方式做保护处理,对上载内容本身不做任何修改或编辑。 若此文所含内容侵犯了您的版权或隐私,请立即通知第壹文秘(点击联系客服),我们立即给予删除!

    温馨提示:如果因为网速或其他原因下载失败请重新下载,重复下载不扣分。




    关于我们 - 网站声明 - 网站地图 - 资源地图 - 友情链接 - 网站客服 - 联系我们

    copyright@ 2008-2023 1wenmi网站版权所有

    经营许可证编号:宁ICP备2022001189号-1

    本站为文档C2C交易模式,即用户上传的文档直接被用户下载,本站只是中间服务平台,本站所有文档下载所得的收益归上传人(含作者)所有。第壹文秘仅提供信息存储空间,仅对用户上传内容的表现方式做保护处理,对上载内容本身不做任何修改或编辑。若文档所含内容侵犯了您的版权或隐私,请立即通知第壹文秘网,我们立即给予删除!

    收起
    展开