欢迎来到第壹文秘! | 帮助中心 分享价值,成长自我!
第壹文秘
全部分类
  • 幼儿/小学教育>
  • 中学教育>
  • 高等教育>
  • 研究生考试>
  • 外语学习>
  • 资格/认证考试>
  • 论文>
  • IT计算机>
  • 法律/法学>
  • 建筑/环境>
  • 通信/电子>
  • 医学/心理学>
  • ImageVerifierCode 换一换
    首页 第壹文秘 > 资源分类 > DOCX文档下载
    分享到微信 分享到微博 分享到QQ空间

    动物传染病诊断方法表格.docx

    • 资源ID:1343474       资源大小:20.66KB        全文页数:5页
    • 资源格式: DOCX        下载积分:5金币
    快捷下载 游客一键下载
    账号登录下载
    三方登录下载: 微信开放平台登录 QQ登录
    下载资源需要5金币
    邮箱/手机:
    温馨提示:
    快捷下载时,如果您不填写信息,系统将为您自动创建临时账号,适用于临时下载。
    如果您填写信息,用户名和密码都是您填写的【邮箱或者手机号】(系统自动生成),方便查询和重复下载。
    如填写123,账号就是123,密码也是123。
    支付方式: 支付宝    微信支付   
    验证码:   换一换

    加入VIP,免费下载
     
    账号:
    密码:
    验证码:   换一换
      忘记密码?
        
    友情提示
    2、PDF文件下载后,可能会被浏览器默认打开,此种情况可以点击浏览器菜单,保存网页到桌面,就可以正常下载了。
    3、本站不支持迅雷下载,请使用电脑自带的IE浏览器,或者360浏览器、谷歌浏览器下载即可。
    4、本站资源下载后的文档和图纸-无水印,预览文档经过压缩,下载后原文更清晰。
    5、试题试卷类文档,如果标题没有明确说明有答案则都视为没有答案,请知晓。

    动物传染病诊断方法表格.docx

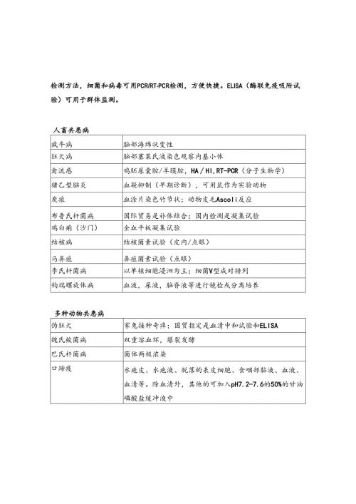
    检测方法,细菌和病毒可用PCR/RT-PCR检测,方便快捷。ELISA(酶联免疫吸附试验)可用于群体监测。人畜共患病疯牛病脑部海绵状变性狂犬病脑部塞莱氏液染色观察内基小体禽流感鸡胚尿囊腔/羊膜腔,HAHI,RT-PCR(分子生物学)猪乙型脑炎血凝抑制(早期诊断),可用鼠作为实验动物炭疽血涂片染色竹节状;动物皮毛AscoIi反应布鲁氏杆菌病国际贸易是补体结合;国内检测是凝集试验鸡白痢(沙门)全血平板凝集试验结核病结核菌素试验(皮内/点眼)马鼻疽鼻疽菌素试验(点眼)李氏杆菌病以单核细胞浸泗为主;细菌V型成对排列钩端螺旋体病血液,尿液,脑脊液等进行镜检或分离培养多种动物共患病伪狂犬家兔接种奇痒;国贸指定是血清中和试验和ELISA魏氏梭菌病双重溶血环,爆裂发酵巴氏杆菌病菌体两极浓染口蹄疫水疱皮、水疱液、脱落的表皮细胞、食咽部黏液、血液、血清等。除血清外,其他的可加入pH7.2-7.6的50%的甘油磷酸盐缓冲液中猪的传染病猪瘟国贸指定荧光抗体中和试验和ELISA非洲猪瘟一经发现立即扑杀猪水泡病与口蹄疫鉴别诊断。(口蹄全死/酸不死)猪传染性胃肠炎/流行性腹泻病毒为冠状结构,RT-PCR区分鉴定猪支原体肺炎X射线检查猪痢疾镜检螺旋体牛羊传染病蓝舌病中和试验(区分不同血清型);接种鸡胚牛流行热白细胞悬液接种乳鼠/乳仓鼠羊痘采取丘疹组织涂片,莫洛佐夫镀银染色,在胞浆中见深褐色原生小体。羊传染性脓疱病料电镜观察,病料划线接种小羊唇部,有脓疱并在细胞浆中发现包涵体羊坏死杆菌石炭酸-复红或美蓝染色,呈着色不均,佛珠状的长丝状牛传染性胸膜肺炎煎蛋样菌落;补体结合试验(OIE推荐/国际贸易)牛病毒性腹泻/粘膜病犊牛或乳兔动物实验;食道黏膜糜烂,呈大小不等直线排列。小反刍兽疫扑杀;反刍兽疫又羊瘟,结肠直肠斑马线山羊关节炎-脑炎山羊胎儿滑膜细胞可用于分离鉴定。可形成合胞体。牛结节性皮肤病国内扑杀并销毁;国外有弱毒疫苗。牛出血性败血病两极染色(巴氏)马的传染病马传染性贫血分离病原最好的病料是发热期的血液马腺疫马链球菌特性马流感HA/HI非洲马瘟禁入本国禽的传染病新城疫病毒分离和鉴定,接种鸡胚尿囊腔/羊膜腔;HA-HI(血凝/血凝抑制)实验,RT-PCR传染性法氏囊高峰死亡曲线和迅速康复为特点;绒毛尿囊膜接种9-12日龄SPF鸡胚;琼脂扩散试验快速诊断鸡传染性喉气管炎接种鸡胚绒毛尿囊膜,增厚有灰白色坏死斑。可用单侧细胞培养的蚀斑减数或绒毛尿囊膜坏死斑减数技术鸡传染性支气管炎接种鸡胚,引起蜷曲胚,僵化胚,侏儒胚等一系列典型变化。鸡胚干扰试验/气管环培养试验鸡慢性呼吸道病培养呈荷包蛋样。血清平板凝集试验(最常用)马立克氏病用免疫组化法检测MD肿瘤标记(最准确)琼脂扩散试可验检测羽髓中病毒抗原禽白血病血清/血浆/肿瘤及蛋清是很好的病毒分离材料。间接免疫荧光抗体反应检测(IFA)产蛋下降综合症血凝抑制试验(HI)检测鸡病毒性关节炎琼脂扩散试验(最常用);1日龄雏鸡脚垫接种有典型关节炎病变鸡传染性鼻炎副鸡嗜血杆菌鉴定鸭瘟鸭胚经尿囊膜接种,鸭胚死亡后有典型出血病变鸭病毒性肝炎肝脏病料接种尿囊腔鸭坦布苏病毒病病料接种尿囊腔鸭浆膜炎鸭疫里氏杆菌鉴定小我鸟瘟病料接种尿囊腔/尿囊膜鸡/鸭胚尿囊腔:新城疫,禽流感,鸭病毒性肝炎,鸭坦布苏病毒病鸡/鸭胚绒毛尿囊膜:传染性法氏囊病,鸡传染性喉鸡胚干扰实验:鸡传染性支气管炎气管炎,鸭瘟,鸡痘病毒新流和苏肝,尿囊腔内灌;法喉和鸭瘟,扎膜要扎稳。犬猫的传染病犬瘟热胞浆内中观察到红色包涵体犬细小病毒病病毒分离鉴定犬传染性肝炎内皮细胞有核内包涵体犬冠状病毒性腹泻病花冠状病毒。病毒分离鉴定。RT-PCR技术猫传染性腹膜炎花冠状病毒。病毒分离鉴定。RT-PCR技术猫泛白细胞减少症腹泻及白细胞减少可初步诊断。病毒分离鉴定猫艾滋病毒分离鉴定是最佳方案猫病毒性鼻气管炎疱疹病毒I型;血清学(荧光抗体染色及中和试验)和病原学检查(包涵体检测及病毒分离鉴定)兔、貂的传染病兔病毒性出血病HA-HI试验,琼脂扩散试验兔粘液瘤病禁入国门。检查粘液瘤细胞和嗜酸性包涵体水貂阿留申病病毒分离鉴定。碘凝集试验(基层常用,但早期感染无效)水貂病毒性肠炎腹泻及白细胞减少可初步诊断。病毒分离鉴定蜂、蚕的疾病美洲幼虫腐臭病烂虫能拉丝/干虫尸体紫外下发荧光/干虫尸体可溶解牛乳欧洲幼虫腐臭病脾面有“花子现象”蜜蜂白垩病真菌检测家蚕核型多角体病特征症状/显微镜观察多角体/PCR家蚕质型多角体病特征症状/显微镜观察多角体/PCR家蚕白僵病特征症状/显微镜观察真菌抱子蚕微粒子病丝腺的病理变化/显微镜观察折光性、淡绿色的抱子

    注意事项

    本文(动物传染病诊断方法表格.docx)为本站会员(p**)主动上传,第壹文秘仅提供信息存储空间,仅对用户上传内容的表现方式做保护处理,对上载内容本身不做任何修改或编辑。 若此文所含内容侵犯了您的版权或隐私,请立即通知第壹文秘(点击联系客服),我们立即给予删除!

    温馨提示:如果因为网速或其他原因下载失败请重新下载,重复下载不扣分。




    关于我们 - 网站声明 - 网站地图 - 资源地图 - 友情链接 - 网站客服 - 联系我们

    copyright@ 2008-2023 1wenmi网站版权所有

    经营许可证编号:宁ICP备2022001189号-1

    本站为文档C2C交易模式,即用户上传的文档直接被用户下载,本站只是中间服务平台,本站所有文档下载所得的收益归上传人(含作者)所有。第壹文秘仅提供信息存储空间,仅对用户上传内容的表现方式做保护处理,对上载内容本身不做任何修改或编辑。若文档所含内容侵犯了您的版权或隐私,请立即通知第壹文秘网,我们立即给予删除!

    收起
    展开