欢迎来到第壹文秘! | 帮助中心 分享价值,成长自我!
第壹文秘
全部分类
  • 幼儿/小学教育>
  • 中学教育>
  • 高等教育>
  • 研究生考试>
  • 外语学习>
  • 资格/认证考试>
  • 论文>
  • IT计算机>
  • 法律/法学>
  • 建筑/环境>
  • 通信/电子>
  • 医学/心理学>
  • ImageVerifierCode 换一换
    首页 第壹文秘 > 资源分类 > DOCX文档下载
    分享到微信 分享到微博 分享到QQ空间

    30.项目经理部喷锚工两单两卡考试试卷及答案.docx

    • 资源ID:1339191       资源大小:9.73KB        全文页数:2页
    • 资源格式: DOCX        下载积分:5金币
    快捷下载 游客一键下载
    账号登录下载
    三方登录下载: 微信开放平台登录 QQ登录
    下载资源需要5金币
    邮箱/手机:
    温馨提示:
    快捷下载时,如果您不填写信息,系统将为您自动创建临时账号,适用于临时下载。
    如果您填写信息,用户名和密码都是您填写的【邮箱或者手机号】(系统自动生成),方便查询和重复下载。
    如填写123,账号就是123,密码也是123。
    支付方式: 支付宝    微信支付   
    验证码:   换一换

    加入VIP,免费下载
     
    账号:
    密码:
    验证码:   换一换
      忘记密码?
        
    友情提示
    2、PDF文件下载后,可能会被浏览器默认打开,此种情况可以点击浏览器菜单,保存网页到桌面,就可以正常下载了。
    3、本站不支持迅雷下载,请使用电脑自带的IE浏览器,或者360浏览器、谷歌浏览器下载即可。
    4、本站资源下载后的文档和图纸-无水印,预览文档经过压缩,下载后原文更清晰。
    5、试题试卷类文档,如果标题没有明确说明有答案则都视为没有答案,请知晓。

    30.项目经理部喷锚工两单两卡考试试卷及答案.docx

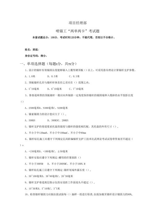
    项目经理部喷锚工“两单两卡”考试题本套试题总分:100分,考试时间120分钟;不能代笔,否则以不合格计。姓名:班组:身份证号码:得分:一、单项选择题(每题5分,共75分)1、设计的锚杆有效锚固长度能够锚入上覆坚硬顶板()以上,可采用悬吊理论计算锚杆支护参数。A、1.0米B、0.5米C、0.3米2、顶板锚杆孔径与锚杆杆体直径之差应在()范围之内。A、510毫米B、610毫米C、710毫米3、靠巷道两帮的顶板锚杆一般应向外倾斜一定角度保持锚杆的锚固端伸入煤辟的水平投影长度()A、2500毫米B、N300毫米C、N200毫米4、锚索锚固力的设计值应大于()oA、500KNB、300KNC、200KN5、锚杆支护的巷道要求托盘的强度与锚杆的强度相匹配,其托盘的外形尺寸()oA、不小于中120mmB、不小于中100mmC、不小于中80mm6、锚杆钻孔施工应遵守下列规定孔间距偏锚杆支护工技术比武理论考试试卷带答案差不超过()oA、+150毫米B、+100毫米C、±50毫米7、锚杆安装应遵守下列规定:螺母的拧紧扭距()A、不小于300NMB、不小于200NMC、不小于100N.M8、锚杆钻孔施工应遵守下列规定:锚杆尾端外露长度()oA、50100毫米B、3080毫米C、2050毫米9、锚杆支护巷道离层指示仪的安设距工作面迎头不超过()oA、1050米B、510米C、35米10、检查锚杆锚固力应做拉拔试验每()抽样一组进行检查,拉拔加载至锚杆设计锚固力的90%oA、100150米B、50100米C、80150米11、喷射混凝十喷头雨喷面合适的距离一般规定为()mA、0.30.5B、0.5-0.7C、0.81.2D、1.31.512、下面哪种情况下不属于掘进工作面矿山压力的显现()oA、顶板周期来压B、顶板下沉C、巷道底鼓D、支架变形、折断13、喷射手喷浆时,喷嘴宜()运动。A、上下B、左右C、划圆D、前后运动14、喷拱时回弹率应控制在()范围内。A、小于15%B、小于25%C、大于30%15、喷射混凝土施工时不能降低粉尘是()oA、加强水泥与水的混合B、加强通风C、干式喷射D、采用湿喷机二、判断题(每题5分,共25分)1、喷锚工不强求熟悉所使用设备的安全技术性能。()2、混凝土喷射前,必须经技术人员和班组长交底,对现场和其他安全装置进行检查验收,合格后方可喷射混凝土。()3、喷射碎作业平台必须设有护栏,平台缝隙必须做好防坠落。()4、作业平台上的喷锚设备及其他用具在不使用时要摆放平稳,严防掉落伤人。()5、喷射管严禁指向人,启动前必须握紧喷射管,做好警戒。()答案:BBCCABCBCBCACAC

    注意事项

    本文(30.项目经理部喷锚工两单两卡考试试卷及答案.docx)为本站会员(p**)主动上传,第壹文秘仅提供信息存储空间,仅对用户上传内容的表现方式做保护处理,对上载内容本身不做任何修改或编辑。 若此文所含内容侵犯了您的版权或隐私,请立即通知第壹文秘(点击联系客服),我们立即给予删除!

    温馨提示:如果因为网速或其他原因下载失败请重新下载,重复下载不扣分。




    关于我们 - 网站声明 - 网站地图 - 资源地图 - 友情链接 - 网站客服 - 联系我们

    copyright@ 2008-2023 1wenmi网站版权所有

    经营许可证编号:宁ICP备2022001189号-1

    本站为文档C2C交易模式,即用户上传的文档直接被用户下载,本站只是中间服务平台,本站所有文档下载所得的收益归上传人(含作者)所有。第壹文秘仅提供信息存储空间,仅对用户上传内容的表现方式做保护处理,对上载内容本身不做任何修改或编辑。若文档所含内容侵犯了您的版权或隐私,请立即通知第壹文秘网,我们立即给予删除!

    收起
    展开