欢迎来到第壹文秘! | 帮助中心 分享价值,成长自我!
第壹文秘
全部分类
  • 幼儿/小学教育>
  • 中学教育>
  • 高等教育>
  • 研究生考试>
  • 外语学习>
  • 资格/认证考试>
  • 论文>
  • IT计算机>
  • 法律/法学>
  • 建筑/环境>
  • 通信/电子>
  • 医学/心理学>
  • ImageVerifierCode 换一换
    首页 第壹文秘 > 资源分类 > DOCX文档下载
    分享到微信 分享到微博 分享到QQ空间

    重症监护系统功能要求.docx

    • 资源ID:1329518       资源大小:27.03KB        全文页数:13页
    • 资源格式: DOCX        下载积分:5金币
    快捷下载 游客一键下载
    账号登录下载
    三方登录下载: 微信开放平台登录 QQ登录
    下载资源需要5金币
    邮箱/手机:
    温馨提示:
    快捷下载时,如果您不填写信息,系统将为您自动创建临时账号,适用于临时下载。
    如果您填写信息,用户名和密码都是您填写的【邮箱或者手机号】(系统自动生成),方便查询和重复下载。
    如填写123,账号就是123,密码也是123。
    支付方式: 支付宝    微信支付   
    验证码:   换一换

    加入VIP,免费下载
     
    账号:
    密码:
    验证码:   换一换
      忘记密码?
        
    友情提示
    2、PDF文件下载后,可能会被浏览器默认打开,此种情况可以点击浏览器菜单,保存网页到桌面,就可以正常下载了。
    3、本站不支持迅雷下载,请使用电脑自带的IE浏览器,或者360浏览器、谷歌浏览器下载即可。
    4、本站资源下载后的文档和图纸-无水印,预览文档经过压缩,下载后原文更清晰。
    5、试题试卷类文档,如果标题没有明确说明有答案则都视为没有答案,请知晓。

    重症监护系统功能要求.docx

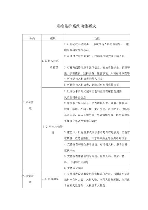
    重症监护系统功能要求分类模块功能1.床位管理1.1.待入科患者管理1.可自动或手动同步HIS系统的待入科患者信息、,根据来源科室分组显示2.可通过“绿色通道”、扫码等快捷方式手动入科3,可补充或修改患者各项信息,例如责任护士、护理等级、护理模板、监护设备、注意事项、入科标准审查等4.可变更待入科患者的待入科室5.可删除待入科患者,删除后可在回收箱恢复1.2.科室床位管理1.以床位卡片形式展示当前科室所有床位使用情况及在科患者信息2.床位卡片显示床号、患者虚拟头像、姓名、住院号、性别、年龄、在科天数、主治医生、责任护士、诊断等基本信息,以床号颜色区分患者病情分级,以患者虚拟头像区分患者性别和年龄段3.床位卡片以标签形式展示患者是否有过敏史、当前管道数量、危急值数量、注意事项数量等重要诊疗信息4.支持查看和修改患者详情,可撤销入科、患者出科、更换床位5.支持查看患者流转时间线,包括入科、换床、转科、出科等历史信息6.支持床位预约2.科室管理2.1.科室概览1.支持报表设计器定制科室概览仪表盘,以图表形式展示科室在科人数、入科人数、出科人数热度图、在科患者在科天数分布、入科患者人数及来源、出科患者去向分布、患者文书提交情况、患者年龄分布、患者注意事项统计、患者病情分级分布、床位使用情况、APACHEII评分分布、科室护理工作量,可快速产看历史上任一天的科室统计数据,统计数据支持追溯明细,支持根据客户需求增减统计指标、调整排版及样式2.2.护理交班L定制化护理交班明细页面,可填写交班内容、交班提醒、管道状态等信息2.支持自动提取患者信息,例如置管信息、皮肤情况、医嘱执行情况等3.支持交班提醒,接班护士登录时弹出提醒4.支持查看患者的交班历史数据2.3.质控管理1.支持按月管理上报数据,支持根据质控字典规则自动统计质控数据,支持手动填写,自动统计数据支持追溯,支持导出为Excel表格2.护理记录每日文书质控表与医院企业微信发送平台对接,把每日文书的质控项目(字典自定义维护)、质控问题描述(自定义录入),责任人(可筛选)、质控时间(自动生成当前时间)、质控人(可筛选),填写后自动把此条质控问题以文字格式发送到责任人微信。3.护理记录质控统计把每日文书质控记录可按质控时间、患者姓名、住院号、归转情况、责任人、质控人、修改人、质控项目、诊断等查询条件查询3.系统预置ICU质控2024版19项统计指标,具体如下:1 .ICU床位使用率(ICU-Ol)2 .ICU医师床位比(ICU-02)3 .ICU护士床位比(ICU-03)4 .急性生理与慢性健康评分(APACHEn评分)三15分患者收治率(ICU-04)5 .感染性休克患者集束化治疗(bundle)完成率(ICU-05)6 .抗菌药物治疗前病原学送检率(ICU-06)7 .深静脉血栓(DVT)预防率(ICU-07)8 .中重度急性呼吸窘迫综合征(ARDS)患者俯卧位通气实施率(ICU-08)9 .IeU镇痛评估率(ICU-09)10 .ICU镇静评估率(ICU-IO)11ICU患者标化病死指数(ICU-Il)12. ICU非计划气管插管拔管率(ICU-12)13. ICU气管插管拔管后48h再插管率(ICU-13)14. 非计划转入ICU率(ICU-14)15. 转出ICU后48h内重返率(ICU-15)16. ICU呼吸机相关肺炎(VAP)发病率(ICU-16)17. ICU血管导管相关血流感染(CRBSl)发病率(ICU-17)18. ICU急性脑损伤患者意识评估率(ICU-18)19. 48h内肠内营养(EN)启动率(ICU-19)2.4.病案管理1.支持统一查看科室所有在科和已出科患者的文书,包括文书内容、创建人、创建时间、提交状态、提交时间、打印次数等2.可根据科室要求配置需要质控的文书和质控项目,例如创建后多少小时内需要提交;系统自动校验需要质控的文书是否缺项、是否超时未提交等,同时支持人工标注质控标签,质控结果向文书创建人提醒,方便护士长等质控人员对文书内容执行质控2.5.诊治流程预置32种ICU患者常见症状的治疗流程临床路径3.系统设置3.1.机构人员1.可与HIS同步或手工维护,支持维护科室、床位、各科室人员、人员基本信息、账户角色、账户可登录科室,支持锁定账户、设置账户到期时间等2.支持数据库视图、WebServiceHL7推送等多种同步方式,支持增量同步3.2.角色权限可维护系统内角色及角色权限,包括角色可访问的页面和可执行的操作3.3.平台配置1.可维护系统各项配置,例如自动锁屏时间、自动退出时间、登录方式、账户锁定前允许的密码错误次数等2.可维护各科室的监护仪、呼吸机等设备,支持维护设备的基本信息、固定床位、采集项目、采集频率等参数3,可维护系统动态班次,实现班次变更的无缝切换3.4.系统字典1.可与HIS同步或手工维护各类常用字典,包括药品、耗材、诊断、质控指标、监测项目、用药途径、科室护理模板、管道类型、预置管道、皮肤类型、预置皮肤部位、科室质控文书、文书质控标签等字典2.支持数据库视图、WebService>HL7推送等多种同步方式,支持增量同步3.5.活动记录可查看系统主要业务操作日志和系统登录日志4.统计分析4.1.患者查询1.查询各科室患者情况,支持多种查询条件组合:ICU科室、来源科室、姓名、住院号、责任护士、在科状态、入科时间、出科时间等2,支持统计各ICU科室每月、季度、半年、年度入科患者数量3.支持统计患者费用平均值、在科患者在科天数平均值4,支持统计ApacheII各分段在科患者人数4.2.业务查询查询各类业务操作记录,包括医嘱执行、护理记录、管道记录、患者评分等4.3.质控统计以图表形式展示各质控指标的月度和年度变化趋势,以表格形式展示月度、季度、年度指标数据,支持追溯4.4.工作量统计查询护士每月每日的工作量统计情况4.5.定制报表支持报表设计器快速定制各类报表5.患者管理5.1.患者概览支持报表设计器定制患者概览仪表盘。支持以平面或3D人体图展示患者管道情况、皮肤情况,以数据卡片形式展示患者24小时生命体征趋势、实时监护数据、主要评分最新数据、24小时出入量变化情况、24小时医嘱执行记录、24小时检验结果等医护关注的数据,并支持显示内容和显示样式快速定制5.2.患者出科1.支持填写患者出科时间、死亡时间、出科去向、出科记录等信息2.支持患者出科前校验审查,包括出科条件、未撤管道、未提交文书等5.3.数据采集L可自动采集监护仪、呼吸机、血气分析仪等设备数据2.支持自定义数据采集项目和采集间隔3.支持采集数据异常提醒4.支持手动新增、修改、删除、还原监护数据5.支持根据采集数据自动绘制趋势图,可自定义图例、颜色等绘图配置6.支持异常值自动提醒值班医生5.4.医嘱执行L支持自动同步HIS系统的医嘱信息、,支持新医嘱声光提醒功能2.支持自动添加计划执行信息,根据医嘱频次和系统频次字典设置的频次执行时间点,自动在执行界面添加执行计划,到期提醒用户3.全图形化操作界面。在连续的时间轴画布上全面展示患者24小时或某一班次时间段内所有医嘱执行信息,支持医嘱分类展示,可在图形界面的任意时间点执行各类操作,例如开始、暂停、完成、删除、调速、快推,各类操作以不同图例展示在执行线段上,支持实时显示医嘱总剂量、已执行剂量、各调速段执行剂量、执行进度、预计完成时间等信息4.支持医嘱执行数据自动统计为各小时入量5.支持医嘱执行界面只读展示,同一患者同一时间仅支持一名登录用户操作,避免同时操作引发数据错误6.支持拖拽、框选、批量删除等便捷操作7.支持药速和液速自动换算,调速后自动计算预计完成时间,亦可根据完成时间反算液速8,支持对接输液泵,同步输液泵开始、暂停、调速等操作9.支持各类医嘱提醒,例如超期未执行提醒、即将完成提醒、实际执行剂量与医嘱剂量不符提醒10.支持通过医嘱内容、开嘱时间、执行状态、医嘱类型、用药途径等条件检索医嘱11.支持医嘱提取后自动计算当日预计入量12.支持一键进入抢救模式,可快捷调整采集频率、快捷录入医嘱,可根据医嘱药品规格自动换算固体剂量和液体剂量5.5.护理记录L全图形化操作界面。在连续的时间轴画布上全面展示患者24小时或某一班次时间段内所有护理记录数据,可在图形界面的任意时间点新增、修改、删除护理操作记录,支持自定义科室护理记录模板2.支持拖拽、框选、批量新增、批量删除等便捷操作3.支持护理计划,根据任务日历自动添加计划执行的护理项目,按超期未执行、超期已执行、已执行分类显示,超期护理计划向执行人提醒4.支持护理项目数据结构化录入,可自定义护理项目数据类型和有效值5.自动同步其他模块数据,例如管道引流数据自动计入出量项目、评分数据自动计入评分项目5.6.管道记录1.支持平面或3D人体图和列表形式展示患者当前所有管道信息,例如名称、规格型号、置管部位、置管时间、置管人、置管期限、置管深度、外露长度、皮肤情况、是否计划外、是否科外带入、撤管时间、撤管人等2.支持置管、调整、换管、引流、撤管等操作,引流操作可记录引流量、性状、颜色、是否同血等信息3.支持通过管道时间线查看管道历史上各项操作信息4.支持超期管道自动提醒5.7.检验检查支持同步LIS等第三方系统或血气机等设备的检验检查数据,支持通过检验类型、检验时间、科室等条件检索,危急值特殊标注,各单项指标展示正常、偏高、偏低及历史趋势5.8.特护单L定制化特护单格式,自动填写内容2.支持提交归档、打印、批量打印5.9.体温单定制化体温单格式,自动填写内容,支持提交归档、打印、批量打印5.10.患者文书L可管理患者在科期间各类医疗护理文书,支持查询、编辑、提交、审核、打印等功能2.支持文书科室模板和个人模板3.结构化电子病历,支持患者各类数据自动填写,支持下拉框录入、电子签名集成等功能4.支持电子病历编辑器快速定制各类文书5.预置十余种常用文书,具体如下:1 .俯卧位通气治疗记录单2 .床头卡3 .普通病区患者转移交接与身份识别记录单4 .手术患者转移交接身份识别记录单5 .约束带应用告知书6 .压力性损伤护理记录单7 .输血护理记录单8 .重症医学科住院患者须知9 .重症医学科坠床风险评估单10 .入院患者护理评估单11 .VTE风险评估表(PadUa)及预防措施12 .误吸危险因素评估表13 .危重患者护理计划单14 .保护性约束评估记录单15 .住院患者自理能力评估单16 .压力性损伤危险因素Braden量表评估单17 .重症医学科CRRT记录单18 .洼田饮水实验L支持数十种常用患者评分及量表,可查看当前患者各评分最新结果、最新评分时间,系统预置评分如下:1.ApacheII-急性生理学及慢性健康状况评5.11.患者评分2. TISS28-治疗干预评分3. Braden-压疮危险因子评分4. SAPSII-简化急性生理评分II5. 坠床危险因子评分6. WelVsCriteriaforDVT-深静脉栓塞风川7. L

    注意事项

    本文(重症监护系统功能要求.docx)为本站会员(p**)主动上传,第壹文秘仅提供信息存储空间,仅对用户上传内容的表现方式做保护处理,对上载内容本身不做任何修改或编辑。 若此文所含内容侵犯了您的版权或隐私,请立即通知第壹文秘(点击联系客服),我们立即给予删除!

    温馨提示:如果因为网速或其他原因下载失败请重新下载,重复下载不扣分。




    关于我们 - 网站声明 - 网站地图 - 资源地图 - 友情链接 - 网站客服 - 联系我们

    copyright@ 2008-2023 1wenmi网站版权所有

    经营许可证编号:宁ICP备2022001189号-1

    本站为文档C2C交易模式,即用户上传的文档直接被用户下载,本站只是中间服务平台,本站所有文档下载所得的收益归上传人(含作者)所有。第壹文秘仅提供信息存储空间,仅对用户上传内容的表现方式做保护处理,对上载内容本身不做任何修改或编辑。若文档所含内容侵犯了您的版权或隐私,请立即通知第壹文秘网,我们立即给予删除!

    收起
    展开