欢迎来到第壹文秘! | 帮助中心 分享价值,成长自我!
第壹文秘
全部分类
  • 幼儿/小学教育>
  • 中学教育>
  • 高等教育>
  • 研究生考试>
  • 外语学习>
  • 资格/认证考试>
  • 论文>
  • IT计算机>
  • 法律/法学>
  • 建筑/环境>
  • 通信/电子>
  • 医学/心理学>
  • ImageVerifierCode 换一换
    首页 第壹文秘 > 资源分类 > DOCX文档下载
    分享到微信 分享到微博 分享到QQ空间

    学生考号编制要求.docx

    • 资源ID:1327541       资源大小:11.20KB        全文页数:2页
    • 资源格式: DOCX        下载积分:5金币
    快捷下载 游客一键下载
    账号登录下载
    三方登录下载: 微信开放平台登录 QQ登录
    下载资源需要5金币
    邮箱/手机:
    温馨提示:
    快捷下载时,如果您不填写信息,系统将为您自动创建临时账号,适用于临时下载。
    如果您填写信息,用户名和密码都是您填写的【邮箱或者手机号】(系统自动生成),方便查询和重复下载。
    如填写123,账号就是123,密码也是123。
    支付方式: 支付宝    微信支付   
    验证码:   换一换

    加入VIP,免费下载
     
    账号:
    密码:
    验证码:   换一换
      忘记密码?
        
    友情提示
    2、PDF文件下载后,可能会被浏览器默认打开,此种情况可以点击浏览器菜单,保存网页到桌面,就可以正常下载了。
    3、本站不支持迅雷下载,请使用电脑自带的IE浏览器,或者360浏览器、谷歌浏览器下载即可。
    4、本站资源下载后的文档和图纸-无水印,预览文档经过压缩,下载后原文更清晰。
    5、试题试卷类文档,如果标题没有明确说明有答案则都视为没有答案,请知晓。

    学生考号编制要求.docx

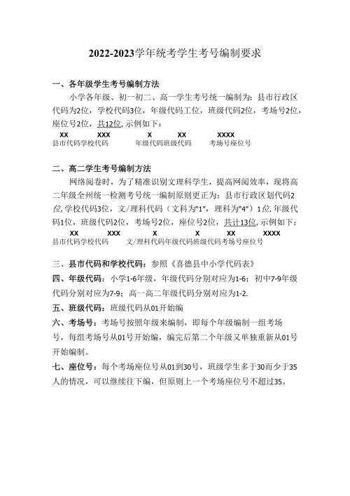
    2022-2023学年统考学生考号编制要求一、各年级学生考号编制方法小学各年级、初一初二、高一学生考号统一编制为:县市行政区代码为2位,学校代码3位,年级代码工位,班级代码2位,考场号2位,座位号2位,共12位,示例如下:XXXXXXXXXXXX县市代码学校代码年级代码班级代码考场号座位号二、高二学生考号编制方法网络阅卷时,为了精准识别文理科学生,提高网阅效率,现将高二年级全州统一检测考号统一编制原则更正为:县市行政区划代码2位,学校代码3位,文/理科代码(文科为“1”,理科为“4”)1位,年级代码1位,班级代码2位,考场号2位,座位号2位,共计13位,示例如下:XXXXXXXXXXXXX县市代码学校代码文/理科代码年级代码班级代码考场号座位号三、县市代码和学校代码:参照喜德县中小学代码表四、年级代码:小学1-6年级,年级代码分别对应为1-6;初中7-9年级代码分别对应为7-9;高一高二年级代码分别对应为1-2.五、班级代码:班级代码从01开始编六、考场号:考场号按照年级来编制,即每个年级编制一组考场号,每组考场号从01号开始编,编完后第二个年级又单独重新从01号开始编制。七、座位号:每个考场座位号从01到30号,班级学生多于30而少于35人的情况,可以继续往下编,但原则上一个考场座位号不超过35。喜德县中小学代码表(仅限于本次检测使用)学校代码学校代码喜德县中学OOl红莫片2民族中学002红莫镇中心校211向荣中学003桃源中心小学校212红英中学004红莫镇联合村小学213喜德瓦尔学校005红毛中心小学校214圆梦学校006鲁基乡中心小学校221直属小学01鲁基乡文瀚小学222城关小学Oll民族小学012李子乡中心小学校231思源实验学校013李子乡史觉小学232欣欣小学014李子乡爱心小学233李子晨光小学234向荣片1李子乡新田村小学校235光明镇中心小学校Ill光明镇农光中心小学校112北山乡西河小学校241光明镇联合小学校113北山乡中心小学校242光明镇沙洛小学校114北山乡大坪子小学243光明镇拉克小学115光明镇干拖小学校116两河口片3光明镇明德小学校117两河口镇中心小学校311光明镇则约小学校118两河口镇红星小学校312光明镇前进一贯制学校119且拖乡中心校321冕山镇中心小学校121且拖乡博洛小学322冕山镇新桥小学122冕山镇五合小学校123沙马拉达乡中心小学校331深沟中心小学校124羊妈妈希望小学125米市片4米市镇中心小学校411贺波洛乡中心小学校131贺波洛依兹觉小学校132洛哈镇中心小学校421洛哈镇额尼小学校422尼波片5洛哈镇热柯依达小学校423尼波镇中心小学校511尼波镇乐武小学校512喜德县32

    注意事项

    本文(学生考号编制要求.docx)为本站会员(p**)主动上传,第壹文秘仅提供信息存储空间,仅对用户上传内容的表现方式做保护处理,对上载内容本身不做任何修改或编辑。 若此文所含内容侵犯了您的版权或隐私,请立即通知第壹文秘(点击联系客服),我们立即给予删除!

    温馨提示:如果因为网速或其他原因下载失败请重新下载,重复下载不扣分。




    关于我们 - 网站声明 - 网站地图 - 资源地图 - 友情链接 - 网站客服 - 联系我们

    copyright@ 2008-2023 1wenmi网站版权所有

    经营许可证编号:宁ICP备2022001189号-1

    本站为文档C2C交易模式,即用户上传的文档直接被用户下载,本站只是中间服务平台,本站所有文档下载所得的收益归上传人(含作者)所有。第壹文秘仅提供信息存储空间,仅对用户上传内容的表现方式做保护处理,对上载内容本身不做任何修改或编辑。若文档所含内容侵犯了您的版权或隐私,请立即通知第壹文秘网,我们立即给予删除!

    收起
    展开