欢迎来到第壹文秘! | 帮助中心 分享价值,成长自我!
第壹文秘
全部分类
  • 幼儿/小学教育>
  • 中学教育>
  • 高等教育>
  • 研究生考试>
  • 外语学习>
  • 资格/认证考试>
  • 论文>
  • IT计算机>
  • 法律/法学>
  • 建筑/环境>
  • 通信/电子>
  • 医学/心理学>
  • ImageVerifierCode 换一换
    首页 第壹文秘 > 资源分类 > DOCX文档下载
    分享到微信 分享到微博 分享到QQ空间

    医美整形闭馆营销活动顾客邀约话术方案(第二轮).docx

    • 资源ID:1326257       资源大小:14.03KB        全文页数:3页
    • 资源格式: DOCX        下载积分:5金币
    快捷下载 游客一键下载
    账号登录下载
    三方登录下载: 微信开放平台登录 QQ登录
    下载资源需要5金币
    邮箱/手机:
    温馨提示:
    快捷下载时,如果您不填写信息,系统将为您自动创建临时账号,适用于临时下载。
    如果您填写信息,用户名和密码都是您填写的【邮箱或者手机号】(系统自动生成),方便查询和重复下载。
    如填写123,账号就是123,密码也是123。
    支付方式: 支付宝    微信支付   
    验证码:   换一换

    加入VIP,免费下载
     
    账号:
    密码:
    验证码:   换一换
      忘记密码?
        
    友情提示
    2、PDF文件下载后,可能会被浏览器默认打开,此种情况可以点击浏览器菜单,保存网页到桌面,就可以正常下载了。
    3、本站不支持迅雷下载,请使用电脑自带的IE浏览器,或者360浏览器、谷歌浏览器下载即可。
    4、本站资源下载后的文档和图纸-无水印,预览文档经过压缩,下载后原文更清晰。
    5、试题试卷类文档,如果标题没有明确说明有答案则都视为没有答案,请知晓。

    医美整形闭馆营销活动顾客邀约话术方案(第二轮).docx

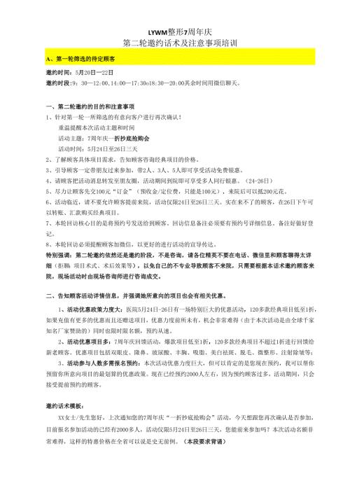
    LYWM整形7周年庆第二轮邀约话术及注意事项培训A、第一轮筛选的待定顾客邀约时间:5月20日一22日邀约时段:9:3012:00,14:0017:30o18:3020:00其余时间用微信聊天。一、第二轮邀约的目的和注意事项1、针对第一轮一所筛选的有意向客户进行再次确认!重温提醒本次活动主题和时间活动主题:7周年庆一折抄底抢购会活动时间:5月24日至26日三天2、了解顾客具体项目需求,告知顾客咨询经典项目的价格。3、引导顾客一定带朋友过来参加,带2人、3人、5人即可享受活动免费银惠。4、请顾客把活动消息转发至朋友圈,活动期间到院即可享受多人同行银惠。(24-26日)5、尽力让顾客先交100元“订金”(预收金/定位费,只能是100元),来院后可以抵200元花。6、活动临近,请不要允许顾客提前来院,活动仅限24日至26日三天。实在来不了的顾客,在26日下午可以转账、汇款购买经典项目。7、本轮回访核心目的是将预约号发送给到顾客。回访信息备注必须要有预约号详细信息。备注好做好登记。8、本轮回访必须提醒顾客加微信,以更好的进行活动的宣导传达。特别强调:第二轮邀约依然还是邀约阶段,不是咨询,请各位精英不要在电话、微信里和顾客聊得太详细(拒聊:项目术式、术后效果等),以免自己的不专业导致顾客不来院,只需要根据本话术邀约顾客来院,现场活动时由现场咨询师进行咨询成交。二、告知顾客活动详情信息,并强调她所意向的项目也会有相关优惠。1、活动优惠政策力度大:医院5月24日-26日有一场特别巨大的优惠活动,120多款经典项目低至1折,如果充值有更多的优惠而且还赠送项目,优惠力度前所未有,机会非常难得(由于本次活动是由全球千家知名厂家赞助的)同时也限时限名额,预约从速。2、活动优惠项目多:7周年庆回馈活动,爆款项目低至1折,120多款经典项目不超过1折进行回馈给新老顾客。优惠项目包括双眼皮、隆鼻、玻尿酸、丰胸、吸脂、美白祛斑、脱毛、微整形、注射除皱等;3、活动参与人数多需报名预约:本次活动优惠力度巨大,但可以肯定的是您现在预约,我可以帮你预留你所意向项目的最划算的优惠政策。现在已经预约2000人左右,因为预约顾客过多,活动期间,只会接受提前预约的顾客。邀约话术模板:XX女士/先生您好,上次通知您的7周年庆“一折抄底抢购会”活动,今天想跟您再次确认是否参加,目前报名参加活动的已经有2000多人,活动仅限5月24日至26日三天,您能前来参加吗?本次活动名额非常难得,这样的特惠价格在全省可以说是史无前例。(本段要求背诵)三、可能遇到多种常见问答1、想参加的:答:请问您是否有收到此次活动的预约号?(待定顾客基本都发过预约号,如没有收到,则再发送),稍后我会发通过短信给您发个预约号,因为本次活动有全球知名医美供应商联合赞助,活动力度大,所以进入会场时要核实短信/预约号才能参加,具体活动的详情,您加一下我的微信,在微信中详细的了解下。(了解是否收到预约号,了解是否知道医院地址)2、确认顾客是否有闺蜜/朋友同行答:XX,7周年院庆,“一折抄底抢购会”,您与闺蜜/朋友一起来,可以享受2人价或3人以上价,人越多价格越优惠,朋友也可领取精美礼品、100天免费补水卡、88元的超级美肤大礼包,现在我们正在统、计人数,您几人一起来参加呢?(一定要询问顾客几人一起来,若顾客不愿意透露也不要强求,她有闺蜜需要会一起来的,一定给顾客透露出信息:医院不会再有优惠力度巨大的活动,请顾客珍惜这次机会)3、想要了解项目的:答:XX项目也在活动优惠范围之内,比同行及本院平时优惠很多,非常划算,而且仅限三天,活动结束后就恢复原价。因为本次活动有知名医美供应商赞助,来院即可领取精美礼品,还有其它超值美肤大礼包,所以活动三天来院要确认预约号才能参加,具体的活动项目和价格可以加下我的微信,在微信中详细的了解下。(要肯定XX项目也在活动优惠范围之内,可以对顾客感兴趣的项目报最低促销价格或区间价格。不要太纠结于价格,最好一笔带过!爆品项目价格要熟练,这段话术要快,不能吞吞吐吐!)4、在外地回不来的:答:这次7周年庆一折抄底抢购会活动确实很难得,您可以考虑把这个价格转赠给您的亲戚朋友或者闺蜜,因为本次活动有多重豪礼,材料也是由知名供应商联合赞助的,来院需要确认预约号才能参加活动的,具体的活动项目和价格可以加下我的微信,在微信中详细的了解下。5、想参加自己没时间的:答:XX女士/先生,这次7周年庆一折抄底抢购会活动优惠力度史无前例,活动只有5月24日-26日三天时间,5月26日之后就一律恢复原价,您的其他事情可以调整一下的我先给你发个预约号,具体的活动项目和价格可以加下我的微信,在微信中详细的了解下。后续的话再跟您联系,我先给您保留个参加的名额。6、遇学生等经济条件比较差的顾客:答:这次LYWM整形7周年庆“一折抄底抢购会”,不但有知名供应商联合赞助,而且还有零首付分期付款公司的支持,活动当天可以凭身份证、银行卡就可以办分期付款,不过,到时需要凭预约号才有资格参加,先加我微信,我把预约号发给你。7、邀约后没有回应的:(要主动引导,也许他早就把我们忘记了,要迅速重提活动信息,告知爆品项目和多重礼品。根据顾客声音判断顾客年龄,推相应人气项目。)回访结束后,必须按照下列模板给顾客发送信息【WM整形】您好!XX女士/先生,我是XXX,您在WM整形的专属美丽顾问,你有任何美丽方面问题,请您与我联系,我将热诚为您提供最新的医美活动资讯!8、确认顾客是否知道医院位置问:XX,您知道医院位置吗?我们医院在LY市(斜对面)(若与顾客加有微信,请把位置发给顾客;没有加微信也没关系,活动前会在朋友圈发布)9、引导顾客交“订金”问:XX,为了回馈我们广大WMlP顾客,医院推出了100当200花、200当400花优惠。只要您现在先交100元就可以当200元花,交200元可以当400元花,非常非常划算。您看您现在需要交上一部分吗?(特别强调:此“订金”不可强推给顾客,一定根据顾客意愿;“订金”只有100元,顾客不可以多交;现场活动期间消费满2000元可抵减200元,;“订金”计入各战队业绩,但不能退还;咨询师或其他员工可以帮顾客代交订金,截至时间为26日晚。)四、邀约到老顾客话术1、老顾客问:你们这么大的活动怎么没有通知我的?答:您好!因为我们医院的会员顾客有5万名左右,如果全部通知,我们医院服务不过来众多的贵宾顾客,同时服务质量也无法跟上;所以本次活动我们医院采取了随机抽取号码形式邀约顾客的,很荣幸能联系到您,您届时可以带朋友一起来参加我们的活动,为了保证我们的服务质量,我们邀约的人数是有限制的,如果您有朋友一起来参加活动,请不要带太多人数,感谢您的谅解和对WM整形长久以来的支持。祝您生活愉快!2、老顾客问:你们的活动参与有什么条件限制吗?答:本次7周年院庆一折抄底活动,面向WM整形广大新老顾客,凡是我们随机抽取邀约到的顾客皆可参与我们的特惠活动,没有任何条件限制的。短信:【WM美】欢迎参加年7周年庆活动时间:限5月24日一26日预约号:地址:XXXXX路交汇(XXX斜对面)微信:【WM整形】欢迎参加7周年院庆一折抄底活动双眼皮、玻尿酸、脱毛等爆款项目优惠力度前所未有的时间仅限5月24日、25日、26日三天手机号:地址:XXXX路交汇(XXXX斜对面)不想参加的重提活动信息,引导顾客报名参加五、邀约后,被带闺蜜/朋友一定填写在表格里,且录入宏脉系统。确定、待定顾客发信息:【WM美】预约号XXXXX,限5.24-26三天,XXX交汇

    注意事项

    本文(医美整形闭馆营销活动顾客邀约话术方案(第二轮).docx)为本站会员(p**)主动上传,第壹文秘仅提供信息存储空间,仅对用户上传内容的表现方式做保护处理,对上载内容本身不做任何修改或编辑。 若此文所含内容侵犯了您的版权或隐私,请立即通知第壹文秘(点击联系客服),我们立即给予删除!

    温馨提示:如果因为网速或其他原因下载失败请重新下载,重复下载不扣分。




    关于我们 - 网站声明 - 网站地图 - 资源地图 - 友情链接 - 网站客服 - 联系我们

    copyright@ 2008-2023 1wenmi网站版权所有

    经营许可证编号:宁ICP备2022001189号-1

    本站为文档C2C交易模式,即用户上传的文档直接被用户下载,本站只是中间服务平台,本站所有文档下载所得的收益归上传人(含作者)所有。第壹文秘仅提供信息存储空间,仅对用户上传内容的表现方式做保护处理,对上载内容本身不做任何修改或编辑。若文档所含内容侵犯了您的版权或隐私,请立即通知第壹文秘网,我们立即给予删除!

    收起
    展开