欢迎来到第壹文秘! | 帮助中心 分享价值,成长自我!
第壹文秘
全部分类
  • 幼儿/小学教育>
  • 中学教育>
  • 高等教育>
  • 研究生考试>
  • 外语学习>
  • 资格/认证考试>
  • 论文>
  • IT计算机>
  • 法律/法学>
  • 建筑/环境>
  • 通信/电子>
  • 医学/心理学>
  • ImageVerifierCode 换一换
    首页 第壹文秘 > 资源分类 > DOCX文档下载
    分享到微信 分享到微博 分享到QQ空间

    施工半成品监视和测量控制程序、工作流程图表.docx

    • 资源ID:1319450       资源大小:13.72KB        全文页数:4页
    • 资源格式: DOCX        下载积分:5金币
    快捷下载 游客一键下载
    账号登录下载
    三方登录下载: 微信开放平台登录 QQ登录
    下载资源需要5金币
    邮箱/手机:
    温馨提示:
    快捷下载时,如果您不填写信息,系统将为您自动创建临时账号,适用于临时下载。
    如果您填写信息,用户名和密码都是您填写的【邮箱或者手机号】(系统自动生成),方便查询和重复下载。
    如填写123,账号就是123,密码也是123。
    支付方式: 支付宝    微信支付   
    验证码:   换一换

    加入VIP,免费下载
     
    账号:
    密码:
    验证码:   换一换
      忘记密码?
        
    友情提示
    2、PDF文件下载后,可能会被浏览器默认打开,此种情况可以点击浏览器菜单,保存网页到桌面,就可以正常下载了。
    3、本站不支持迅雷下载,请使用电脑自带的IE浏览器,或者360浏览器、谷歌浏览器下载即可。
    4、本站资源下载后的文档和图纸-无水印,预览文档经过压缩,下载后原文更清晰。
    5、试题试卷类文档,如果标题没有明确说明有答案则都视为没有答案,请知晓。

    施工半成品监视和测量控制程序、工作流程图表.docx

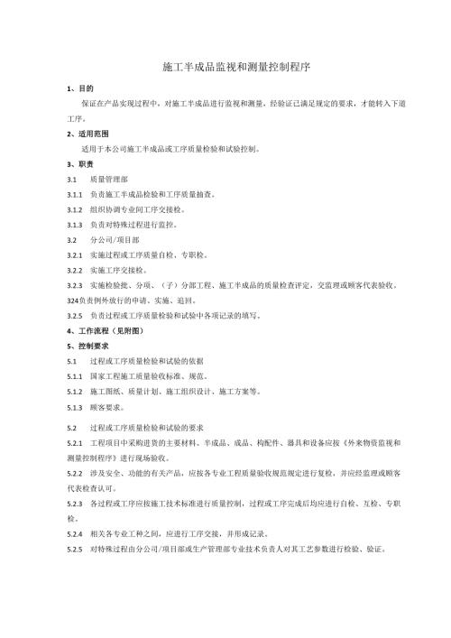
    施工半成品监视和测量控制程序1、目的保证在产品实现过程中,对施工半成品进行监视和测量,经验证已满足规定的要求,才能转入下道工序。2、适用范围适用于本公司施工半成品或工序质量检验和试验控制。3、职责3.1 质量管理部3.1.1 负责施工半成品检验和工序质量抽查。3.1.2 组织协调专业间工序交接检。3.1.3 负责对特殊过程进行监控。3.2 分公司/项目部3.2.1 实施过程或工序质量自检、专职检。3.2.2 实施工序交接检。3.2.3 实施检验批、分项、(子)分部工程、施工半成品的质量检查评定,交监理或顾客代表验收。324负责例外放行的申请、实施、追回。3.2.5 负责过程或工序质量检验和试验中各项记录的填写。4、工作流程(见附图)5、控制要求5.1 过程或工序质量检验和试验的依据5.1.1 国家工程施工质量验收标准、规范。5.1.2 施工图纸、质量计划、施工组织设计、施工方案等。5.1.3 顾客要求。5.2 过程或工序质量检验和试验的要求5.2.1 工程项目中采购进货的主要材料、半成品、成品、构配件、器具和设备应按外来物资监视和测量控制程序进行现场验收。5.2.2 涉及安全、功能的有关产品,应按各专业工程质量验收规范规定进行复检,并应经监理或顾客代表检查认可。5.2.3 各过程或工序应按施工技术标准进行质量控制,过程或工序完成后均应进行自检、互检、专职检。5.2.4 相关各专业工种之间,应进行工序交接,并形成记录。5.2.5 对特殊过程由分公司/项目部或生产管理部专业技术负责人对其工艺参数进行检验、验证。附图:实施单位序号过程内容质量管理部分公司/项目部生产副总经理1检验批施工完成2班组自检、互检1/3专业质量检查员检查4参与检验批质量验收5分项工程施工完成6分项工程检查评定f7参与分项工程质量验收i8工序交接(IU9(子)分部工程施工完成10(子)分部工程质量检查评定Al11参与(子)分部工程验收I12组织专业间工序交接13例外放行申请14例外放行审核15例外放行批准_16放行产品事后检查验收5.2.6 检验和试验发现的不合格品按不合格品控制程序处理。5.3 检验批、分项、分部、施工半成品质量检验和试验的组织实施5.3.1 检验批施工完成后,在班组自检的基础上,由分公司/项目部专业质量检查员或技术负责人检查评定合格后,填写质量验收记录,报监理或顾客代表组织验收。5.3.2 分项工程施工完成后,由分公司/项目部项目专业技术负责人检查评定合格后,填写分项工程质量验收记录,报监理或顾客代表组织验收。5.3.3 (子)分部工程由分公司/项目部检查评定合格后,填写(子)分部工程质量验收记录,报监理或顾客代表组织验收。a) 核查所含的分项工程是否都通过验收;b) 核查质量控制资料是否齐全,如建筑与结构工程中的地基基础、主体结构检验及抽样检测资料,工程质量事故及事故调查处理资料,新材料、新工艺施工记录等;又如安装工程中的设备运行调试记录,系统清洗、灌水、通水、通电试验记录,容器、管道强度试验、严密性试验记录,安全装置检查记录等;c) 核查安全和功能检验资料是否齐全,如建筑与结构工程中的建筑物沉降观测测量记录,屋面淋水试验记录;又如安装工程中的锅炉、压力容器、压力管道压力试验记录,避雷接地电阻测试记录,系统试运行记录等;d) 组织进行观感质量检查。5.3.4 每道工序完成验收合格后,由分公司/项目部组织工序交接检查,并予以记录,记录必须明确交接人员、内容、范围,并由技术负责人签署核定意见。5.3.5 相关各专业工种之间的工序交接检验,分公司/项目部之间的施工半成品交接检验由质量管理部组织相关方现场验证,并签署核定意见。合格后,方可转入下道工序。5.3.6 质量管理部对施工半成品的施工过程或工序质量检验和试验进行全面监督并抽查,抽查的主要方式有:a)组织相关人员对施工单位的自检结果进行抽查;b)对检验批、分项工程、(子)分部工程的质量验收记录进行抽查;c)在工序交接完成后,对分公司/项目部是否有相关的工序交接记录进行抽查。5.3.7 特殊过程质量检验和试验特殊过程的质量检验和试验除按上述的要求进行适宜的质量检验和试验外,还应:a)分公司/项目部对过程进行连续监控,质量管理部对过程进行监控;b)质量管理部对特殊过程质量检验和试验进行抽查。5.3.8 隐蔽工程在隐蔽前,应由施工项目专业技术负责人通知监理或顾客代表组织验收。5.3.9 锅炉安装、压力容器制造、起重机安装等特种作业的施工半成品或施工工序监视和测量按国家规定执行。5.4 外包单位对所承包的施工半成品应按本程序规定进行过程或工序质量检查和试验控制,分公司/项目部派人参加,质量管理部对其检验和试验实施情况进行检查、验证和参加检验和试验。检验和试验合格后,外包单位应将工程有关质量资料移交给分公司/项目部。5.5 例外放行的范围和实施5.5.1 例外放行的范围因施工急需又能够可靠追回的未经检验和试验的施工半成品。5.5.2 例外放行的实施3、例外放行由分公司/项目部施工项目负责人填写例外放行审批表,交质量管理部审核,报生产副总经理批准,适用时得到顾客及其授权人的同意;b)例外放行的产品应按标识和可追溯性控制程序要求标识并予以记录,便于追溯;c)例外放行的施工半成品事后应由质量管理部组织检验和试验,如不合格按不合格品控制程序处理或追回。

    注意事项

    本文(施工半成品监视和测量控制程序、工作流程图表.docx)为本站会员(p**)主动上传,第壹文秘仅提供信息存储空间,仅对用户上传内容的表现方式做保护处理,对上载内容本身不做任何修改或编辑。 若此文所含内容侵犯了您的版权或隐私,请立即通知第壹文秘(点击联系客服),我们立即给予删除!

    温馨提示:如果因为网速或其他原因下载失败请重新下载,重复下载不扣分。




    关于我们 - 网站声明 - 网站地图 - 资源地图 - 友情链接 - 网站客服 - 联系我们

    copyright@ 2008-2023 1wenmi网站版权所有

    经营许可证编号:宁ICP备2022001189号-1

    本站为文档C2C交易模式,即用户上传的文档直接被用户下载,本站只是中间服务平台,本站所有文档下载所得的收益归上传人(含作者)所有。第壹文秘仅提供信息存储空间,仅对用户上传内容的表现方式做保护处理,对上载内容本身不做任何修改或编辑。若文档所含内容侵犯了您的版权或隐私,请立即通知第壹文秘网,我们立即给予删除!

    收起
    展开