欢迎来到第壹文秘! | 帮助中心 分享价值,成长自我!
第壹文秘
全部分类
  • 幼儿/小学教育>
  • 中学教育>
  • 高等教育>
  • 研究生考试>
  • 外语学习>
  • 资格/认证考试>
  • 论文>
  • IT计算机>
  • 法律/法学>
  • 建筑/环境>
  • 通信/电子>
  • 医学/心理学>
  • ImageVerifierCode 换一换
    首页 第壹文秘 > 资源分类 > DOCX文档下载
    分享到微信 分享到微博 分享到QQ空间

    XX中医药大学附属XX中医院XX中药采购参选单位的资格要求(2024年).docx

    • 资源ID:1314874       资源大小:10.35KB        全文页数:2页
    • 资源格式: DOCX        下载积分:5金币
    快捷下载 游客一键下载
    账号登录下载
    三方登录下载: 微信开放平台登录 QQ登录
    下载资源需要5金币
    邮箱/手机:
    温馨提示:
    快捷下载时,如果您不填写信息,系统将为您自动创建临时账号,适用于临时下载。
    如果您填写信息,用户名和密码都是您填写的【邮箱或者手机号】(系统自动生成),方便查询和重复下载。
    如填写123,账号就是123,密码也是123。
    支付方式: 支付宝    微信支付   
    验证码:   换一换

    加入VIP,免费下载
     
    账号:
    密码:
    验证码:   换一换
      忘记密码?
        
    友情提示
    2、PDF文件下载后,可能会被浏览器默认打开,此种情况可以点击浏览器菜单,保存网页到桌面,就可以正常下载了。
    3、本站不支持迅雷下载,请使用电脑自带的IE浏览器,或者360浏览器、谷歌浏览器下载即可。
    4、本站资源下载后的文档和图纸-无水印,预览文档经过压缩,下载后原文更清晰。
    5、试题试卷类文档,如果标题没有明确说明有答案则都视为没有答案,请知晓。

    XX中医药大学附属XX中医院XX中药采购参选单位的资格要求(2024年).docx

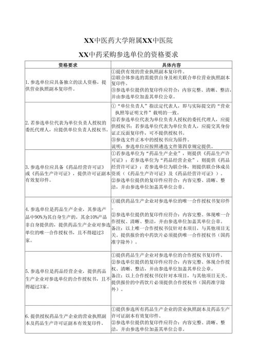
    XX中医药大学附属XX中医院XX中药采购参选单位的资格要求资格要求具体内容1.参选单位应具备独立的法人资格,提供营业执照副本复印件。提供有效的营业执照副本复印件。联合体参选的需提供自身及相关联合单位营业执照副本复印件。参选单位提供的复印件应符合:内容完整、清晰、整洁,并由参选单位加盖其单位公章。2.若参选单位代表为单位负责人授权的委托代理人,应提供单位负责人授权书。“单位负责人”指法定代表人,即与实际提交的“营业执照等证明文件”载明的一致。若参选单位代表为单位负责人授权的委托代理人,应提供授权书;若参选单位代表为单位负责人,应提交其身份证正反面复印件,可不提供授权书。参选文件正本中的授权书应为原件。说明:参选单位应按照遴选文件第四章规定提供。3.参选单位应具备药品经营许可证或药品生产许可证,提供许可证副本有效复印件。若参选单位为“药品生产企业”,则提供药品生产许可证;若参选单位为“药品经营企业”,则提供药品经营许可证;若参选单位为联合体,则提供联合体成员资质(药品生产许可证及药品经营许可证)。参选单位提供的复印件应符合:内容完整、清晰、整洁,并由参选单位加盖其单位公章。4.参选单位是药品生产企业,其参选产品中90%为其自身生产的,其余10%产品非自身提供的,提供药品生产企业对参选单位的唯一合作授权书,且不得超过3家。提供药品生产企业对参选单位的唯一合作授权书复印件。参选单位提供的复印件应符合:内容完整、体现唯一合作授权、清晰、整洁,并由参选单位加盖其单位公章。备注:以上唯一合作授权书仅针对本项目,与其他项目无关。提供报价的中药饮片必须提供唯一合作授权书(国药准字除外)。5.参选单位是药品经营企业,提供药品生产企业对参选单位的合作授权书,且不得超过3家。提供药品生产企业对参选单位的合作授权书复印件。参选单位提供的复印件应符合:内容完整、体现合作授权、清晰、整洁,并由参选单位加盖其单位公章。备注:以上合作授权书仅针对本项目,与其他项目无关。提供报价的中药饮片必须提供合作授权书(国药准字除外)。6.提供授权药品生产企业的营业执照副本及药品生产许可证副本有效复印件。提供参选所有药品生产企业的营业执照副本及药品生产许可证副本有效复印件。参选单位提供的复印件应符合:内容完整、清晰、整洁,并由参选单位加盖其单位公章。资格要求具体内容7.经信用记录查询,参选单位无不良信用记录。信用记录查询的截止时点:信用记录查询的截止时点为本项目遴选截止当日。信用记录的查询:由评选委员会通过相关网站查询并打印参选单位的信用记录。经查询,参选单位参加本项目遴选活动(遴选截止时间)前三年内被列入失信被执行人名单、重大税收违法案件当事人名单及其他重大违法记录(指参选单位因违法经营受到刑事处罚或责令停产停业、吊销许可证或执照、较大数额罚款等行政处罚),且相关信用惩戒期限未满的,其资格审查不合格。“较大数额罚款”认定为200万元以上的罚款,法律、行政法规以及国务院有关部门明确规定相关领域“较大数额罚款”标准高于200万元的,从其规定。参选单位应了解参选单位自身的信用记录情况。当参选单位受到200万以上罚款的行政处罚且该罚款不属较大数额罚款时,参选单位应在参选文件中提供此项罚款不属于较大数额罚款的依据(如提供:相关法律制度的规定、行政执法机构对该罚款不属于较大数额罚款的认定或者其他有效依据)。8.没有重大违法记录的书面声明参加遴选活动前3年内(开业不足三年的,自开业以来)在经营活动中没有重大违法记录的书面声明。9.本项目接受联合体参与遴选参选单位如为联合体,联合体则须满足以下条件:(1)联合体总成员数量不超过2家(药品经营企业、药品生产企业)。(2)联合体成员资格须满足本项目的资格要求。(3)联合体参加遴选的,遴选文件获取、参选文件编制、递交参选文件等工作均由其牵头人负责办理,其他联合体成员按遴选文件要求提供相关材料即可。(4)联合体参加遴选的,一旦中选,联合体各方将向遴选单位承担连带责任,各方应服从遴选单位的管理。(5)联合体各方在同一遴选项目中以自己名义单独遴选或者参加其他联合体遴选的,相关遴选无效。10.遴选保证金按遴选文件要求提交遴选保证金说明:(1)参选单位的资格条件在评选时进行检查。参选单位应在参选文件中按遴选文件的规定和要求附上所有的资格证明文件,提供的复印件必须加盖参选单位公章。(2)资格审查表中任一条款审查不合格的,资格审查不合格。

    注意事项

    本文(XX中医药大学附属XX中医院XX中药采购参选单位的资格要求(2024年).docx)为本站会员(p**)主动上传,第壹文秘仅提供信息存储空间,仅对用户上传内容的表现方式做保护处理,对上载内容本身不做任何修改或编辑。 若此文所含内容侵犯了您的版权或隐私,请立即通知第壹文秘(点击联系客服),我们立即给予删除!

    温馨提示:如果因为网速或其他原因下载失败请重新下载,重复下载不扣分。




    关于我们 - 网站声明 - 网站地图 - 资源地图 - 友情链接 - 网站客服 - 联系我们

    copyright@ 2008-2023 1wenmi网站版权所有

    经营许可证编号:宁ICP备2022001189号-1

    本站为文档C2C交易模式,即用户上传的文档直接被用户下载,本站只是中间服务平台,本站所有文档下载所得的收益归上传人(含作者)所有。第壹文秘仅提供信息存储空间,仅对用户上传内容的表现方式做保护处理,对上载内容本身不做任何修改或编辑。若文档所含内容侵犯了您的版权或隐私,请立即通知第壹文秘网,我们立即给予删除!

    收起
    展开