欢迎来到第壹文秘! | 帮助中心 分享价值,成长自我!
第壹文秘
全部分类
  • 幼儿/小学教育>
  • 中学教育>
  • 高等教育>
  • 研究生考试>
  • 外语学习>
  • 资格/认证考试>
  • 论文>
  • IT计算机>
  • 法律/法学>
  • 建筑/环境>
  • 通信/电子>
  • 医学/心理学>
  • ImageVerifierCode 换一换
    首页 第壹文秘 > 资源分类 > DOCX文档下载
    分享到微信 分享到微博 分享到QQ空间

    常见的说明方法及其作用.docx

    • 资源ID:1306527       资源大小:11.07KB        全文页数:3页
    • 资源格式: DOCX        下载积分:5金币
    快捷下载 游客一键下载
    账号登录下载
    三方登录下载: 微信开放平台登录 QQ登录
    下载资源需要5金币
    邮箱/手机:
    温馨提示:
    快捷下载时,如果您不填写信息,系统将为您自动创建临时账号,适用于临时下载。
    如果您填写信息,用户名和密码都是您填写的【邮箱或者手机号】(系统自动生成),方便查询和重复下载。
    如填写123,账号就是123,密码也是123。
    支付方式: 支付宝    微信支付   
    验证码:   换一换

    加入VIP,免费下载
     
    账号:
    密码:
    验证码:   换一换
      忘记密码?
        
    友情提示
    2、PDF文件下载后,可能会被浏览器默认打开,此种情况可以点击浏览器菜单,保存网页到桌面,就可以正常下载了。
    3、本站不支持迅雷下载,请使用电脑自带的IE浏览器,或者360浏览器、谷歌浏览器下载即可。
    4、本站资源下载后的文档和图纸-无水印,预览文档经过压缩,下载后原文更清晰。
    5、试题试卷类文档,如果标题没有明确说明有答案则都视为没有答案,请知晓。

    常见的说明方法及其作用.docx

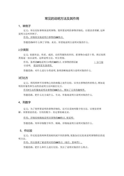
    常见的说明方法及其作用1、举例子定义:举出实际事例来说明事物,使所要说明的事物详细化,以便读者理解,这种说明方法叫举例子。作用:详细真实地说明白事物的XX特点.答题思路I举什么例了详细、真实、形望地说明白说明对象的什么。2,分类别定义:依据形态、性质、成因、功用等属性的异同,把事物分成若干类,然后依照类别逐一加以说明。这种说明方法,叫分类别。)分门别作用;条理清IIf地说明白*物的XX特点.对事物的特征C以说明,便说明更有条理性.答题思路:对什么进行分类说明,条理清晰地说明白说明对象的什么.3打比方定义:利用两种不同事物之间的相像之处作比较,以突出事物的性状特点,增加说明的形象性和生动性的说明方法叫做打比方。作用1生动形像地说明该事物的XX的点,增加了文章的趣味性.答题思路,把什么比方成什么,生动、形象地说明白说明对纵的什么.4、列数字定义:为了使所要说明的事物详细化,还可以采纳列数字的方法,以便读者理解。须要留意的是,引用的数字,肯定要牯确无误。作用:详细而相确地说明该事物的XX特点.使说明:答题思路;列举详细数字科学、精确、详细地说明白说明对象的什么。5、作比较定义:作比较是将两种类别相同或不同的事物,现象加以比较来说明事物特征的说明方法。作用:用出强调了被说明对的的XX特点(地位、影响等),答题思路;把什么和什么进行比较,突出了说明对象的什么特点。6、下定义定义:用简明的语言对某一概念的本质特征作规定性的说明叫下定义.作用:能箱确揭示喜物的本质.答题思路:给什么下定义,科学、精确、精练、严密地揭示了说明对象的内涵。7、面图表定义,为把困难的事物说清晰,还可以采纳图表法,来弥补单用文字表达的缺欠,对某些事物解说更干脆、更详细。作用:直观形象地说明白事物的XX的点.8、引资料定义:为了使说明的内容更充溢详细,可以引用些文献资料、诗词、俗语、名人名言等,可使说明更具劝服力。引用说明有以下几种形式A、引用详细的事例:(作用同举例子)B、引用详细的数据:(作用同列数字)C、引用名言、格言、谚语;作用是使说明更有劝服力。D、引用神话传闻、新问报道、谜语、轶事趣闻等。作用:增加说明的趣味性.(引用说明在文章开头,还起到引出说明对象9、摹状貌定义:为了使被说明对象更形象、详细,可以进行状貌摹写,这种说明方法叫摹(mo)状貌。作用:对事物的特征(或;£,)加以形象化的描墓,使说明更详细生动形10、作诠释定义:从一个侧面,在事物的某一个特点做些说明,这种方法叫作诠稀“)加以详的的说明说明,使说明更通俗易懂

    注意事项

    本文(常见的说明方法及其作用.docx)为本站会员(p**)主动上传,第壹文秘仅提供信息存储空间,仅对用户上传内容的表现方式做保护处理,对上载内容本身不做任何修改或编辑。 若此文所含内容侵犯了您的版权或隐私,请立即通知第壹文秘(点击联系客服),我们立即给予删除!

    温馨提示:如果因为网速或其他原因下载失败请重新下载,重复下载不扣分。




    关于我们 - 网站声明 - 网站地图 - 资源地图 - 友情链接 - 网站客服 - 联系我们

    copyright@ 2008-2023 1wenmi网站版权所有

    经营许可证编号:宁ICP备2022001189号-1

    本站为文档C2C交易模式,即用户上传的文档直接被用户下载,本站只是中间服务平台,本站所有文档下载所得的收益归上传人(含作者)所有。第壹文秘仅提供信息存储空间,仅对用户上传内容的表现方式做保护处理,对上载内容本身不做任何修改或编辑。若文档所含内容侵犯了您的版权或隐私,请立即通知第壹文秘网,我们立即给予删除!

    收起
    展开