欢迎来到第壹文秘! | 帮助中心 分享价值,成长自我!
第壹文秘
全部分类
  • 幼儿/小学教育>
  • 中学教育>
  • 高等教育>
  • 研究生考试>
  • 外语学习>
  • 资格/认证考试>
  • 论文>
  • IT计算机>
  • 法律/法学>
  • 建筑/环境>
  • 通信/电子>
  • 医学/心理学>
  • ImageVerifierCode 换一换
    首页 第壹文秘 > 资源分类 > DOCX文档下载
    分享到微信 分享到微博 分享到QQ空间

    工艺管道经济流速的研究.docx

    • 资源ID:1306326       资源大小:58.56KB        全文页数:9页
    • 资源格式: DOCX        下载积分:5金币
    快捷下载 游客一键下载
    账号登录下载
    三方登录下载: 微信开放平台登录 QQ登录
    下载资源需要5金币
    邮箱/手机:
    温馨提示:
    快捷下载时,如果您不填写信息,系统将为您自动创建临时账号,适用于临时下载。
    如果您填写信息,用户名和密码都是您填写的【邮箱或者手机号】(系统自动生成),方便查询和重复下载。
    如填写123,账号就是123,密码也是123。
    支付方式: 支付宝    微信支付   
    验证码:   换一换

    加入VIP,免费下载
     
    账号:
    密码:
    验证码:   换一换
      忘记密码?
        
    友情提示
    2、PDF文件下载后,可能会被浏览器默认打开,此种情况可以点击浏览器菜单,保存网页到桌面,就可以正常下载了。
    3、本站不支持迅雷下载,请使用电脑自带的IE浏览器,或者360浏览器、谷歌浏览器下载即可。
    4、本站资源下载后的文档和图纸-无水印,预览文档经过压缩,下载后原文更清晰。
    5、试题试卷类文档,如果标题没有明确说明有答案则都视为没有答案,请知晓。

    工艺管道经济流速的研究.docx

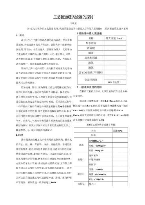
    工艺管道经济流速的探讨文晚砍M*X文士奖介绍工艺管遢及济.我逢的连资儿异与管道A力降的关系美健M经济灌建管发百木正峰1、概述在化工生产中我们常常遇到的流体运动,绝大多数是湍流.当辎送流体的实力肯定时,管径大小干脆影响经济效果.管径小,介质流速大,管路压力降大,从而增加了流体输送设备的动力操作费用.反之.增大管径,坦然动力费用削减.但管路建立费用却增加.因此,为求得其冲突的统一,设计上必衢选择合理的管径。管路压力降计总的目的,是依据介质流地及允许的欢力降来确定管径或依据管径和介质流收来蛤算压力降,确定管径时应依据运行中可能出现的最大流量和允许的最火压力降来计算。经济流速、管径、压力降这三者之间是休戚相关的,他们之间的选择与确定应当依据介桢性柄、操作状况、建立投资和操作费用、工程建立要求等状况详细确定.但是它们的选取还是有肯定规律可循的,在日常的工作中,一些年轻的工程师在确定经济流速时往往是15手册标准中相关表格中的数据,这些表格中的数据坦然正确.但是在应用到详细实际问胭中却珞显粗俺,以下我便对液体、气体、水蒸汽、气液两和流等流体经济流速的选取进展概括与探讨,并其对详细问时完善常用流速葩甩及压力降举荐值,2、各种流体的探讨探讨2.1液体液体是我的在化工生产中常见的流体种类,最常见的有水、酸、碱、有机物、油品、液化燃等。不同的流体按其性质、状态和操作要求的不同应选用不同的流速.粘度较高的液体.摩擦阻力较大,应选择较低的流速,允许压力降较小的管遒,例如常压自源管道和添送泡点状态液体的豕入口管道,应应选择较低的流速.允许压力降较大或介而拈度较小的管道,应选择较高的流速.一些含有冏体颗粒或较易结晶的管道,应选择较高的流速.同时为防止因介质流速过岛引起管道冲蚀、磨损、振动和噪声等现象,液体流速一般不宜超过4m1s.在目前工程的设计中,大多数液体的黔送是由系来实现的。泵的进口液体流速一般在0.5-1.Sms,泵的出口液体波速一般在1.52.5m.设备底都出11液体流速一般在1.0-1.5Ws,对于自流的管道出口液体流速般在0.715ms,猛区大战底部出口的波速一般在0.5-1.011s.详细常见液体羟济流速举荐位见我I-表1常见液体势济流速早荐僦名称流速ImA)层流湍流格%I600kgm'密度:SOOkgZm'密度:320kgm,泉进口饱和液体不饱和液体负压下泵出口流量:-50m,.h海量:50160mVhiKft:>160m3h齿轮泵吸入口排出口往复泉吸入口排出口结晶母液案前速度泵后速度3-4凝聚水(自流)自流管道冷冻剂管道设备底部出口塔进料油及粘度较大的液体粘度SDX25DN50DN1.OO*w粘度SDN25W50DN1.OODN200*"W粘度IPasDN25DNSODN1.OO1.>N2002.1.2压降的选择,1压降的计算在平常的工艺设计中,估算出管道的百米压降值是较为常见的.其公式为:P尸土(其中:摩擦因子,无量纲1.管长,mD管道内径,m流体平均流速,m/s麽擦因子X与管内流淌介质的南诺数Rc和管埴相对粗桎度0°有关,详细见.衣2,&2摩擦因子、待遇数RC和相对租梃膜eD的关系流体泡型雷诺致层淹RcW2000流水力光滑管区3×10,Re4×1.(y水力光清湾区3X1O'WReWIXIoS过波区H1.力平方区无关流体液型相对粗柜度“/)层流无关水力光滑管区£<15DRe水力光清湾区1.<!1.DRe过渡区15m£=560ReDRe用力平方区£.560DRe液体能型摩旅因子层St入=里Re湍流水力光清管区-1.=2(ReVF水力光Jtt管区._0.3164Re心过注区-1.=1.74-21.g(2£+18Z-)7DRe阻力平方区'=1.74-2<ri)D我3局部工业管道的伶定1就度金.管遒肯定粗糙度£Jnm非金属管道肯定粗险度£.mm新无战例管干净的俄增管正常工作的无维锵许松皮软管正常工作的焊接碉管及少腐蚀的无域钢管上釉陶器怦中等腐蚀的无缱钢管新石棉水泥管凹岐踊城的钢管IT石W1.水泥管中等状猊铜管,钳管水泥管木管0.新片快好帆布管运用过的铸铁管成癌制管.2任阵的选取在刖离心泵怆送液体的状况中,对于一对一的供料方式来说选取适当的流速和压降,地终泵的扬程在2O-5Om较为经济,最好不大于5Om>对于一对多用户供料的状况泵的扬程可能出现大于50m的状况,这在公用工程的设计中是非常常见的。在泵的进口管道设计中,由于目前国内机泵的设计水平,较为常见的国心泵的NPSHr大于2.所以在选取相宜的流速和压降的前提下计算出的NPSHa应当大于4m为宜,在输送饱和液体的状况下,NPSHa也以不小于3m为宜.一些液体的压力降举荐但可见表4K4同邮液体的压力降举荐他名称压力降kpa,KXhii泵进口饱和液休IO不饱和液体20负压下5泵出口流fib50mVh80流量:50-160m,h60流埴:>1.60m,h45循环冷却水皆道30在公用工程系统的设计中,我的常常见到的液体流体有砧环水、纯水、冷冻水、簇新水、软水、生活用水等.从总图上存,由于从水站或界区到各生产装置的距离较长,所以在公用工程的设计中各专业一股取百米压降值为IO-2Okpa.以水为例,输水管遒的流愤、流速压力降比照表见我5.表S徜水砰逆流心'法速、M力灯比照而代n3M管程nm流速范困m3极力降SnHkpa/100m15202532403-8506166510-2080197510035-6512555700ISO120-210200210780250S40-60030054X1-90()3507OO-I3OO4(X>10(X)-IS(X>45()I34X-24<X)52(XK)3800«X>3()0075(K1.7004500TOOO800«)00-11000900800074000I(KM)I2(XK122O120()ISO35O1425C=45COO160()35000-65(100180045(X)OTOoOO20002.2气体常见的气体有压缩空气、氯气、氧气、氧气、煤气、烟道气、氨气、气态燃类等。气体流速一股不超过其临界速度的85%,其空下投大不超过I(K)m,$.流速的选择.1特殊气体最大流逑值名称设计压力(MPa)最大流速(11)缶注乳气10碳钠笈气管道相宜果纳球蒯、截SW0.1-15碳钢按允升压力降确定碟钢25不锈钢>106工作压力大于0.1MPa的阀门,严禁采纳闸脚15按允许压力静确定淡气25乙快8管道内径不陶超过80nm().15MPaPWMPN4管道内径不应超过20mm氨气PaMPa20MPa<PMPa8二氧化破20乙烯P22MPaW3022MPa<P150MPa55,2一般气体流速的选择对于气体管遒一般流速限制在10-15Ms,真空度高的管道漉速较高,可在8011Vs以上.详细常见气体经济流速举荐值见表6,表6常见气体蛭济流速举荐他名称流速(11s)压缩空气JX空5.0-108.0-1210-200.6-MPaA10-15-MPaA8.0-10MPiA-MPaA氮气10-25制气0.05-06MPa0.6-MPa-MPa2.0-MPii然气氯化氮20浜气10式空度650-7IOmmHg管道80-130塔顶MPa1275常压18-30负压38-60烟道气烟道内管道内风管距风机最远处最近处8.0-12通风机吸入口1015排出口1520食风别周器入气1525出气4.0-15乙燃气VMPa<150.10.15MPa<8W4氮气直空15-25<0.3MPa875<0.6MPa10-20<22.2压降的选择气体在管道内得流淌过程,因流速而导致压力降较大时,气体得南度将产生显著的改变,当管道末端的压力小于始掂压力的80%时,应按UJ压缩流体的计算方法选择管径和计算压力值.在工程设计中,一般可按惠向气体进展计算,长度大于管内径100o倍的不隔热管道,可按等温淹淌计尊:长度小于管内径KjOo倍的不隔热管道,可按绝热流淌计算.在同一管道内,气体按等ifi或绝热流滴计算所得到的流通实力是不同的.绝热流淌的实力比等温流淌的实力大20%左右,但等潮流淌计就方法比拟简沽,在工程设计时,假如用等温流泄计算绝热流淌管道,其结果佃于平安,是允许的.一些气体的压力降举荐值可见衣7表7同郃气体的乐力Mf举荐名名称压力降kpa1(100m一般气体(正压)451.4-3.5MPa351.0-1.4MPa150.35-1.0MPa7O-O.35MPa一般气体(负压)ftHiP<49kpa负压100kPaeP“9kpa压缩机进口P450kpa进口PXSOkpa3.5-7(0.01P)出口P45Okpat1.1.11P450kpa塔顶MPa470常压47012在公用工程系靛的设计中,我的常常见到的气体流体百张缩空气、仪表空气、氮气等.在这些气体中压缩空气、仪表空气雷规的压力规格为0.7MPa(G),氮气常规的压力规格为0.6MPa<G).以0.7MPa(G冰缩空气和0.6MPa(G)姒气为例.气体管道的液尿、液速、压力降比照表分别见我8和表9,段8压缩空气管道流111.ifi.压力扉比腺儡去流量数国Nmyh管径mm澈速范惘11s依力降范国kpa*KXhn

    注意事项

    本文(工艺管道经济流速的研究.docx)为本站会员(p**)主动上传,第壹文秘仅提供信息存储空间,仅对用户上传内容的表现方式做保护处理,对上载内容本身不做任何修改或编辑。 若此文所含内容侵犯了您的版权或隐私,请立即通知第壹文秘(点击联系客服),我们立即给予删除!

    温馨提示:如果因为网速或其他原因下载失败请重新下载,重复下载不扣分。




    关于我们 - 网站声明 - 网站地图 - 资源地图 - 友情链接 - 网站客服 - 联系我们

    copyright@ 2008-2023 1wenmi网站版权所有

    经营许可证编号:宁ICP备2022001189号-1

    本站为文档C2C交易模式,即用户上传的文档直接被用户下载,本站只是中间服务平台,本站所有文档下载所得的收益归上传人(含作者)所有。第壹文秘仅提供信息存储空间,仅对用户上传内容的表现方式做保护处理,对上载内容本身不做任何修改或编辑。若文档所含内容侵犯了您的版权或隐私,请立即通知第壹文秘网,我们立即给予删除!

    收起
    展开