欢迎来到第壹文秘! | 帮助中心 分享价值,成长自我!
第壹文秘
全部分类
  • 幼儿/小学教育>
  • 中学教育>
  • 高等教育>
  • 研究生考试>
  • 外语学习>
  • 资格/认证考试>
  • 论文>
  • IT计算机>
  • 法律/法学>
  • 建筑/环境>
  • 通信/电子>
  • 医学/心理学>
  • ImageVerifierCode 换一换
    首页 第壹文秘 > 资源分类 > DOCX文档下载
    分享到微信 分享到微博 分享到QQ空间

    医院病房护士各班工作流程.docx

    • 资源ID:1304012       资源大小:10.30KB        全文页数:3页
    • 资源格式: DOCX        下载积分:5金币
    快捷下载 游客一键下载
    账号登录下载
    三方登录下载: 微信开放平台登录 QQ登录
    下载资源需要5金币
    邮箱/手机:
    温馨提示:
    快捷下载时,如果您不填写信息,系统将为您自动创建临时账号,适用于临时下载。
    如果您填写信息,用户名和密码都是您填写的【邮箱或者手机号】(系统自动生成),方便查询和重复下载。
    如填写123,账号就是123,密码也是123。
    支付方式: 支付宝    微信支付   
    验证码:   换一换

    加入VIP,免费下载
     
    账号:
    密码:
    验证码:   换一换
      忘记密码?
        
    友情提示
    2、PDF文件下载后,可能会被浏览器默认打开,此种情况可以点击浏览器菜单,保存网页到桌面,就可以正常下载了。
    3、本站不支持迅雷下载,请使用电脑自带的IE浏览器,或者360浏览器、谷歌浏览器下载即可。
    4、本站资源下载后的文档和图纸-无水印,预览文档经过压缩,下载后原文更清晰。
    5、试题试卷类文档,如果标题没有明确说明有答案则都视为没有答案,请知晓。

    医院病房护士各班工作流程.docx

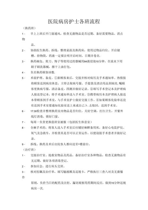
    医院病房护士各班流程(换药班)1、 早上上班后开门窗通风,检查无菌物品是否过期,备好需要物品,消点物品。2、 协助医生换药、拆线,整理桌面及换药床,使用过物品归位。开启储槽、持物筒,药液一定要注明开启时间、日期并卷名.3、 换药碗包、剪刀、悔子等使用过的器械用84液浸泡10分钟,在流水下用刷子刷洗器械,擦干上油打包。4、 负贡换药顿客冰敷.5、 术前护理、备皮。新顾客来后,交接并核对病历及手术通知单。热情接将顾客送到病房休息,立即去取病号服、手提袋及清洁用品到病房,嘱颐客更换病号服,清洁备皮,四测并做好记录。填写手术登记本及护理病人接送登记本,将手术通知单送入手术室。携带病历本及护理病人接送本带顾客到手术室,与手术室护士做好交接工作。如果顾客化验单还没有送到手术室要通知化验室送上来或自己卜.去取回,送到手术室。6、 17:30检查并整理换药室内物品是否归位,关好空调,打扫卫生,开紫外线灯消毒,锁好门窗。7、 每周一负货更换值班室被服(包括医生休息室)8、 全麻手术的,将客人送入手术室后应铺好麻醉备用床,备好心电监护仪、氧气及急救车,并检查其是否可以正常运作,以便迎接手术患者并做好记录。9、 拆线、换药及术后出院客人都应送至楼前台。(治疗班)1、 交接治疗室、抢救室物品及药品,备好治疗室各种物品,检查无菌物品有无过期,做好各项消毒登记。2、 参加应会,进行床头交班。3、 核对医瞩及治疗单,填写输液雎及巡视卡,严格执行三查八对及无菌愫作原则,负於当日的配药及注肘,漏切观察用药期间反应,做到15分钟巡视病房一次.4、 办理顾客出院手续及时整理病房。5、 统计当日治疗所用的药品。6、 与晚班做好床头交班、药品、物品交接.7、 每周一清点所需领取的物品及药品,并填好领料单.8、 治疗完毕及下班前做好治疗室卫生,检查护士值班室卫生。(晚班)1、 交接物品、药品,做好记录。2、 负交治疗室、急救室早晚用紫外线消毒(消毒前打开所有抽屉、柜门),周二、五用95%的酒精擦拭紫外线灯管,负优手术室污物通道、走廊紫外线消毒。3、 与白班护上进行床头交班、了解,顾客病情。4、 提取化验单并粘贴到病历本上。5、 把白天浸泡的止血带取出擦拭、喙干。6、 常规测生命体征,做好常规护理及观察记录引潦量、尿量,完善各项护理记录。7、 负责病房的晨间护理,帮顾客订早餐,保持病房、治疗室、办公室整洁。8、 经常巡视病房,及时与各科沟通,了解顾客心理需求,及时给与帮助。9、 与白班做好交接。10、 负货第二天客人治疗单上药品摆放。备注:术前护理:1、 丰胸、去腋臭术、妇科手术应备皮,嘱手术客人淋浴,吸脂术也必须淋浴。2、 所有面部手术必须清洁皮肤。3、 面部拉皮、假体卡颛术等应先清洁头发,再用一瓶盖的洁尔阴加半盆水泡头20分钟,吹干头发再编小辩。4、 所有口腔内手术(包括改脸型、假体丰下颔、去颇脂垫、厚唇改薄)都应备一次性牙膏、牙刷,清洁口腔,再用消毒水漱口(1杯冷开水+5m1.碘伏)。里自觉遵守以上制度,若违反以上规定视情节严重处予50-500元的罚款。

    注意事项

    本文(医院病房护士各班工作流程.docx)为本站会员(p**)主动上传,第壹文秘仅提供信息存储空间,仅对用户上传内容的表现方式做保护处理,对上载内容本身不做任何修改或编辑。 若此文所含内容侵犯了您的版权或隐私,请立即通知第壹文秘(点击联系客服),我们立即给予删除!

    温馨提示:如果因为网速或其他原因下载失败请重新下载,重复下载不扣分。




    关于我们 - 网站声明 - 网站地图 - 资源地图 - 友情链接 - 网站客服 - 联系我们

    copyright@ 2008-2023 1wenmi网站版权所有

    经营许可证编号:宁ICP备2022001189号-1

    本站为文档C2C交易模式,即用户上传的文档直接被用户下载,本站只是中间服务平台,本站所有文档下载所得的收益归上传人(含作者)所有。第壹文秘仅提供信息存储空间,仅对用户上传内容的表现方式做保护处理,对上载内容本身不做任何修改或编辑。若文档所含内容侵犯了您的版权或隐私,请立即通知第壹文秘网,我们立即给予删除!

    收起
    展开