欢迎来到第壹文秘! | 帮助中心 分享价值,成长自我!
第壹文秘
全部分类
  • 幼儿/小学教育>
  • 中学教育>
  • 高等教育>
  • 研究生考试>
  • 外语学习>
  • 资格/认证考试>
  • 论文>
  • IT计算机>
  • 法律/法学>
  • 建筑/环境>
  • 通信/电子>
  • 医学/心理学>
  • ImageVerifierCode 换一换
    首页 第壹文秘 > 资源分类 > DOCX文档下载
    分享到微信 分享到微博 分享到QQ空间

    医美抗衰美容外泌体营销话术.docx

    • 资源ID:1303094       资源大小:9.71KB       
    • 资源格式: DOCX        下载积分:5金币
    快捷下载 游客一键下载
    账号登录下载
    三方登录下载: 微信开放平台登录 QQ登录
    下载资源需要5金币
    邮箱/手机:
    温馨提示:
    快捷下载时,如果您不填写信息,系统将为您自动创建临时账号,适用于临时下载。
    如果您填写信息,用户名和密码都是您填写的【邮箱或者手机号】(系统自动生成),方便查询和重复下载。
    如填写123,账号就是123,密码也是123。
    支付方式: 支付宝    微信支付   
    验证码:   换一换

    加入VIP,免费下载
     
    账号:
    密码:
    验证码:   换一换
      忘记密码?
        
    友情提示
    2、PDF文件下载后,可能会被浏览器默认打开,此种情况可以点击浏览器菜单,保存网页到桌面,就可以正常下载了。
    3、本站不支持迅雷下载,请使用电脑自带的IE浏览器,或者360浏览器、谷歌浏览器下载即可。
    4、本站资源下载后的文档和图纸-无水印,预览文档经过压缩,下载后原文更清晰。
    5、试题试卷类文档,如果标题没有明确说明有答案则都视为没有答案,请知晓。

    医美抗衰美容外泌体营销话术.docx

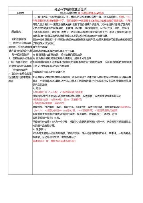
    外泌体专场特惠建约话术目的性内容及邃的话术(缸色内容为值点,内容)顾客遨为告知信息内容I1、我院3月皮肤科蔻撼升级,引进Ai新的微针产品-奥伽外泌体.邀您一起新品尝鲜2、告知颐衣外泌体是什么?有哪些功效,对应彝些适应症.具有哪些独到的优势3、告知Wi客现在的活动价格,邀约顾客前来体验一、第一阶段,告知老板娘或,客,我院3月皮肤美容科强势升级,建丽品卷峰1、你好,*«.今年是我们入驻景慎第4年了,我们皮肤科一宣是最本如具实力的皮肤震疗美容机构,今年3月是女王月我们SJ1.更是为皮肽关容科准备了强势品牌升级盛典,其中包括我们引进了国内外火热先9的皮肤治疗仪器,诸如:超声炮、热拉提、7D,黄金微针、M22水光仪、皮杪、热玛占、出冰点脱毛等等正踏仪器;聚合了江西多位临床经脸丰富的皮肤科长生;准备了很多的皮肤美容新品.第一波首发的新晶就是我现在q上要为你介绍的奥伽I外泌体微针.奥伽外泌体是最近半年才刚刚火热起来的皮朕美容抗衰产品,他是从要儿脐带提取出来的修更因子和核酸片段为核心。其主要的功效;D增加细胞数A1.激活细胞.真正用于抗衰2)修复细胞内部.细胞膜,根本改善问题性皮肤3)作为载体搭载其他成分进入细胞内,提高水光吸收率衙单的理解就是外泌体能通过细胞间的信号通路激活干细胞的活性,从而促进细胞数量增加.真正意义上的抗衰,解决皮肤各种间题7奥珈外泌体跟其他外泌体区别外泌体有从动物脐带.植物.还有基因工程荻得奥珈外泌体是娶儿脐带提取,活性很强,而且囊泡数量多,小蓝瓶是200亿囊泡.397/20/30是上千亿囊泡数量,外泌体跟毫升没有关系.看囊泡教员,就是产品的浓度3;功效1-2瓶奥珈397(5m1.瓶)+1瓶透明质酸/动能素修复急性/慢性炎症皮肤,改善激素脸,祛红舒敏、改善炎症,改善肤质提高皮肤抵抗力1瓶奥珈外泌体(3g粉末/瓶,配3m1.溶液稀释)+透明质酸/动能素(或者不加)屏障修复,倏活细胞,敏感,细膝毛孔,控油平衡;改善皮肤纹理,紧致细肮肌肤1瓶奥珈397(5m1.M)+2瓶奥加外泌体(3g粉末/瓶,3m1.溶液稀释)+1瓶透明质酸/动能素促胶原再生,增加皮肤弹性,改善皮肤纹理,提亮肤色,微增容,提升,紧致4:疗程效果显现期一般是7-15天。单独使用外泌体4-6次为一个疗程,根据个人皮肤情况间隔2-4周一次。联合使用可根据其他水光类型产品安排疗程。5:注意事JJj3天内每天使用外泌体医用面膜,凉白开洁面,涂外泌体精华防晒'补水,禁辛竦,一周内避免蒸桑拿、运动等出汗发热,或高热量治疗活动价980一次,原价I960,活动专场3.9日

    注意事项

    本文(医美抗衰美容外泌体营销话术.docx)为本站会员(p**)主动上传,第壹文秘仅提供信息存储空间,仅对用户上传内容的表现方式做保护处理,对上载内容本身不做任何修改或编辑。 若此文所含内容侵犯了您的版权或隐私,请立即通知第壹文秘(点击联系客服),我们立即给予删除!

    温馨提示:如果因为网速或其他原因下载失败请重新下载,重复下载不扣分。




    关于我们 - 网站声明 - 网站地图 - 资源地图 - 友情链接 - 网站客服 - 联系我们

    copyright@ 2008-2023 1wenmi网站版权所有

    经营许可证编号:宁ICP备2022001189号-1

    本站为文档C2C交易模式,即用户上传的文档直接被用户下载,本站只是中间服务平台,本站所有文档下载所得的收益归上传人(含作者)所有。第壹文秘仅提供信息存储空间,仅对用户上传内容的表现方式做保护处理,对上载内容本身不做任何修改或编辑。若文档所含内容侵犯了您的版权或隐私,请立即通知第壹文秘网,我们立即给予删除!

    收起
    展开