欢迎来到第壹文秘! | 帮助中心 分享价值,成长自我!
第壹文秘
全部分类
  • 幼儿/小学教育>
  • 中学教育>
  • 高等教育>
  • 研究生考试>
  • 外语学习>
  • 资格/认证考试>
  • 论文>
  • IT计算机>
  • 法律/法学>
  • 建筑/环境>
  • 通信/电子>
  • 医学/心理学>
  • ImageVerifierCode 换一换
    首页 第壹文秘 > 资源分类 > DOCX文档下载
    分享到微信 分享到微博 分享到QQ空间

    X年初级会计职称考试《初级会计实务》试题及答案.docx

    • 资源ID:1300912       资源大小:44.72KB        全文页数:15页
    • 资源格式: DOCX        下载积分:5金币
    快捷下载 游客一键下载
    账号登录下载
    三方登录下载: 微信开放平台登录 QQ登录
    下载资源需要5金币
    邮箱/手机:
    温馨提示:
    快捷下载时,如果您不填写信息,系统将为您自动创建临时账号,适用于临时下载。
    如果您填写信息,用户名和密码都是您填写的【邮箱或者手机号】(系统自动生成),方便查询和重复下载。
    如填写123,账号就是123,密码也是123。
    支付方式: 支付宝    微信支付   
    验证码:   换一换

    加入VIP,免费下载
     
    账号:
    密码:
    验证码:   换一换
      忘记密码?
        
    友情提示
    2、PDF文件下载后,可能会被浏览器默认打开,此种情况可以点击浏览器菜单,保存网页到桌面,就可以正常下载了。
    3、本站不支持迅雷下载,请使用电脑自带的IE浏览器,或者360浏览器、谷歌浏览器下载即可。
    4、本站资源下载后的文档和图纸-无水印,预览文档经过压缩,下载后原文更清晰。
    5、试题试卷类文档,如果标题没有明确说明有答案则都视为没有答案,请知晓。

    X年初级会计职称考试《初级会计实务》试题及答案.docx

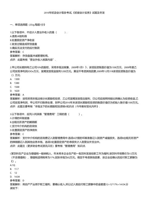
    2010年初汲会计取卦考试,初彼会计实务试题及冬发一、单项选择题(25Jg,每超1分1.以下各项中,不应计入营业外收入的是().A.债务JR组利得B.处置固定资产净收益C.收发过错造成存货盘盈D,确实无法支付的应付账款参考答案:C答案解析:存货盘盈冲减管理粉用。点评:此题考核“营业外收入核算内容”.2.甲公司长期持有乙公司10%的股权,采用本钱法核豫,2009年1月1I,该项投资账面价值为1300万元,2009年度乙公司实现净利润2OOo万元,宣揭发放现金股利1200万元。黄设不考虑其他因素,2009年12月31B该项投资账血价值为()万元.A. 1300B. 1380C. 1500D. 1620参考答案:A答案解析:该咫采用本钱法核分长期股权投资,乙公司宜揭发放现佥股利,卬公司应按照持股比例确认为投资收益,乙公司实现净利润,甲公司不归账务处理,则甲公司2010年末该项长期股权投资的账面价值仍为初始入账价值1300万元。点评:此题主要考核“本钱法下的长期股权投资核Ir知识点(今年教材变化内杵.3.以下各项中,应列入利涧表“管理费用”工程的是()。.计得的坏账掂备B.出租无形资产的摊销额C.支付中介机构的咨询快D.处置固定资产的净损失参考答案:C答案解析:支付中介机构的咨询费记入到管埋费用中.选项A计提的坏赅准备记入到资产减值损失,选项B出租无形资产的辣销额记入到其他业务本钱,选项D处置固定资产的净损失计入到营业外支出中。点评:此题主(更多财会考试资讯只在)要考核“管理费用”知识点.I.某饮料生产企业为增值税一般纳税人,年末将本企业生产的一批饮料发放给职工作为福利.该饮料市场售价为12万元(不含增值税),增值税适用税率为17%,实际本钱为IQ万元。假定不考虑其他因素,该企业应确认的应付职工薪酬为)。A.1QB. 11.7C. 12D. 14.04参考答案:D答案解析:将自产产丛用于职工福利,要确认收入,所以记入到应付职工薪酬中的金额是12+12*17%=14O4.分录如下:借:长期股权投资14.(M贷:主首业务收入12应交税费一应交增值税(销项段额2.04倍:主营业务本钱10贷:库存商品IO点评:此源主要考核“自产产品用于职工福利”知识点。5.2007年1月1日,甲公司租用一层写字楼作为办公场所租赁期限为3年每年12月31日支付租金10万元.共支付3年.该租金有年金的特点,属于(>.A.普通年金B.即付年金C.递延年金D.永续年金善考答案:A答案解析:年末等额支付,属于普通年金。点评:该遨考核知识点“普通年金”.6.以下各项中,不属于现金流累表“筹资活动产生的现佥流量”的是<).A.取得借款收到的现金B.吸收投资收到的现金C.处置固定资产收I可的现金净额D.分配股利、利润或偿付利息支付的现金参考答案:C答案解析:选项CI*干投资活动产生的现金流Iih点评:该建考核知识点”筹资活动现金流信”.7.某企业生产甲、乙两种产品,2009年12月共发生生产工人工资70OOO元,福利费K)C100元.上述人工费按生产工时比例在甲、乙产品间分配.其中甲产品的生产工时为1200小时,乙产品的生产工时为800小时.该企业生产甲产品应分充的人工费为()元.A28000B. 32OOOC. 42OOOD.48000参考答案:D答案解析:甲产品应分担的人工费=1200*<70O0OH00O0)/<1200-800)=480008.以下各项中,不助于所有者权益的是().A.资本溢价B.计提的盈余公枳C投资者投入的资本I).应付高管人员根本费附参考答案:D答案解析:所有者权益包括实收资本(或股本选项C、资本公枳(选项A)、盈余公积(选项B)、未分配利润.选项D通过应付职工耕时核算.点评:此题主要考核”所有者权益核算内容”知识点.9.某企业采用先进先出法计算发出原材料的本钱,2009年9月1日,甲材料结存200千克,每千克实际本饯为300元;9月711购入卬材料350克,克实际本钱为310元;9月2111购入甲材料400克,每克实际本钱为290千克,每千克实际本钱为290元;9元28日发出甲材料500千克。9月份甲材料发出本钱为()元.A.145000B.150000C.153OOOD.155000参考答案:C答案解析;发出材料本钱=200X300+300X3K)=I53000(元).点评:此题主要考核”先进先出法下原材料本钱的核笄"知识点10 .某企业收到用于补偿已发生费用的政府补助,应在取得时计入().A.迪延收益B.营业外收入C.资本公积【).其他业芬收入卷考答案:B答案解析:收到的政府补助如果用于补偿已经发牛.的支出,应该记入营业外收入,不通过递建收益核算,点评:此遨考核“政府补助”知识点.11 .甲公司为增值税一股纳税人,2009年1月5日以2700万元购入一项专利权,另支付相关税费120万元.为推广由该专利权生产的产品,甲公司发生广告亢传费60万元.该专利权预计使用5年,预计净戕值为零,采用电线法摊tfi.假设不考虑其他因素.2009年12月31日改专利权的账面价值为(万元.A.2160B. 2256C. 2304D. 2700参考(更多财会考试资讯尽在)答案:B答案解析:2009年12月31日该专利权的账面价值月(2700+120-(2700+120)5=2256(万元)。点评:此题考核“无形资产入Mr的知识点.12.裂业单位在财产消杳中发现步业用材料盘亏,其中闽于正常损耗的应().A.计入当期经苜支出B.计入当期事业支出C.直接抵减一般基金D.冲M1K业用材料盘盈价值参考答案:B答案解析:事业单位事业用材料盘亏中正常损耗的局部应该记入当期的事业支H;.点评:此遨芍核“事业单位财产清查”的内界.13.以下各项中,不属于财务管理经济环境构成要索的是().A.经济周期B.羟侪开展水平C.宏观经济政策D公司治理结构参考答案:D答案解析:财务管理经济环境构成要泰包括经济周期、经济开展水平、宏观经济政策等.点评:此题考核“干财务管理经济环境构成要素".14.某企业材料采用方案木钱核算。月初结存材料方案本钱为130万元,材料本钱差异为节约20万元。当月购入材料一批,实际本钱IIcI万元,方窠本钱120万元,领用材料的方案本钱为100万元。该企业当月领用材料的实际本钱为()万元.A88B.96C. 100D. 112参考答案:A答案解析:当月领用材料的实际本钱=IO(MoOX(-20-10)/<130+120)=88.点评:此题考核“方案本钱法”的相关内容。15.甲企业为房地产开发企业,现有存货商品房一栋,实际开发本钱为WMW万元,20的年3月31日,甲公司将该商品房以经昔租赁方式提供应乙公司使用,机优期为10年,甲公司对该商品房采用本钱模式迸行后续计IR并按年限平均法计提折旧,预计使用疥命为50年,预计净戕值为零,假定不考虑其他因素,以Z关于甲公司2009年12月31H资产负债表工程列报正确的选项是().A.存货为1.MJOO万元B.固定资产8S65万元C.投资性房地产为8820万元D.投资性房地产为8865万元参考答案:D答案辨析:此胭是本钱模式计录的投资性房地产,2009年3月至12月投资性房地产的累计折旧=9000/50X(9/12)=135(万元,投资性房地产的账面价值=9000-135=8865(万元),所以2009年12月31日资产负面表工程列报的金额为8S65万元.点评:此题考核“本钱模式计量的投资性房地产”.16.以下各科目的期末余额,不应在资产负债表“存货”工程列示的是().A.库存商品B.生产本钱C.工程物资D.委托加工物资参考答案:C答案解析:工程物费应该用独列示,而不计入存货工程.点评:此遨考核“存货工程的填列”.17.甲公H为增侪税一般纳税人,委托外舱位加工一批应交消费税的商品,以银行存款支付加工费200万元、增1.税34万元、常费税30万元,该加工商必收I可后将直接用于销售.甲公司支付上述相关款项时,应编制的会计分录是(),A借:委托加工物资264贷:钺行存款264B.借:委托加工物资230应交税费34贷:银行存款264C.借:委托加工物资200应交税费64贷:银行存款264【).借:委托加工物资264贷:银行存款200应交税费64参考答案:B答案解析:此国分录为:借:委托加工物资230(200+30)应交税费应交墙值税进项税)34贷:银行存款264注意:收回后宜接用于销售的委托加工物资缴纳的消融税应该计入“委任加工物资"本钱.点评:此题考核“委托加工物资的核算”的知识点。18.某企业2009年12月31H“固定资产”科目余额为100O万元.“1«计折旧"科目余额为300万元,“冏定资产差值准备”科目余额为50万元.该企业2009年12月31日资产负f®表“固定资产”的工程金额为()万元。A. 650B. 700C. 950D. 1000参考答案:A答案解析:同定资产工程=固定资产账面价值=100O300-50-650.点评:此遨考核“固定资产工程的计算"的知识点.19.以下各项中,不会引起事业结余发生增减变动的是(>.A.从事经营活动取得的收入B.附屈单位按规定皴纳的款项C.开展专业业务活动取得的收入D.外单位执赔示限定用途的财物参考答案:A答案解析:经营活动取得的收入不会影响驿业结余的金额.点评;此鹿考核M业结余的知识点。(更多财会考试资讯尽在)20.以下各项中,关于收入确认表述正确的事().A.采用预收货款方式销管商品,应在收到货款时确认收入B.采用分期<款方式销售商品,应在货款全部收回时确认收入C.采用交款提货方式抗华商品,应在开出发票收到货款时确认收入D.采用支付手续费委托代销方式俏售商品应在发出商品时确认收入参考答案:C答案解析:采用收货款方式销竹两品的,应该在发出商品的时候确认收入,所以A不对:采用分期收款方式销售商品的,在发出商品的时候就UJ以确认收入,所以B不对;我用交款提货方式镣作商品,应该在开出发票收到货款的时候确认收入,所以C是对的:采用支付手续费委托代俏方式的售商品,应该在收到代第清单时确认收入.所以D不对.点评:此题主要考核"第四章"的“收入确实认"知识点.21.企业发生赊购商品业务,以下各项中不影响应付账款入账佥额的是()。A.商品价款B.增值税进项税额C.现金折扣D.销货方代垫运柴快参考答案:C答案解析:企业赊销商品的分录是:借:库存商品应交税费-应交增侑税(进项税额)贷:应付账款的货方代蟹的运杂费以后是要支付给俏货方的所以也是要计入应付此款中的所以ABD都是影响应付账款金额的,只彳fC现金折扣是不影响应付账款金制的.这个现金折扣是在实际发生的时帔冲减财务费用.点评:此题主要考核“第一章”的“赊购商品”知识点.22.甲公司为增Ift税一般纳税人,2009年12月31日购入不需要安装的生产设备一台,当日投入使用.该设备价款为360万元,增值税税颔为61.2万元,预计使用寿命为5年,预计净残值为零,采用年数总和法计提折旧.该设

    注意事项

    本文(X年初级会计职称考试《初级会计实务》试题及答案.docx)为本站会员(p**)主动上传,第壹文秘仅提供信息存储空间,仅对用户上传内容的表现方式做保护处理,对上载内容本身不做任何修改或编辑。 若此文所含内容侵犯了您的版权或隐私,请立即通知第壹文秘(点击联系客服),我们立即给予删除!

    温馨提示:如果因为网速或其他原因下载失败请重新下载,重复下载不扣分。




    关于我们 - 网站声明 - 网站地图 - 资源地图 - 友情链接 - 网站客服 - 联系我们

    copyright@ 2008-2023 1wenmi网站版权所有

    经营许可证编号:宁ICP备2022001189号-1

    本站为文档C2C交易模式,即用户上传的文档直接被用户下载,本站只是中间服务平台,本站所有文档下载所得的收益归上传人(含作者)所有。第壹文秘仅提供信息存储空间,仅对用户上传内容的表现方式做保护处理,对上载内容本身不做任何修改或编辑。若文档所含内容侵犯了您的版权或隐私,请立即通知第壹文秘网,我们立即给予删除!

    收起
    展开