欢迎来到第壹文秘! | 帮助中心 分享价值,成长自我!
第壹文秘
全部分类
  • 幼儿/小学教育>
  • 中学教育>
  • 高等教育>
  • 研究生考试>
  • 外语学习>
  • 资格/认证考试>
  • 论文>
  • IT计算机>
  • 法律/法学>
  • 建筑/环境>
  • 通信/电子>
  • 医学/心理学>
  • ImageVerifierCode 换一换
    首页 第壹文秘 > 资源分类 > DOCX文档下载
    分享到微信 分享到微博 分享到QQ空间

    5G高新视频-沉浸式视频标准体系(2021版).docx

    • 资源ID:1300797       资源大小:31.11KB        全文页数:4页
    • 资源格式: DOCX        下载积分:5金币
    快捷下载 游客一键下载
    账号登录下载
    三方登录下载: 微信开放平台登录 QQ登录
    下载资源需要5金币
    邮箱/手机:
    温馨提示:
    快捷下载时,如果您不填写信息,系统将为您自动创建临时账号,适用于临时下载。
    如果您填写信息,用户名和密码都是您填写的【邮箱或者手机号】(系统自动生成),方便查询和重复下载。
    如填写123,账号就是123,密码也是123。
    支付方式: 支付宝    微信支付   
    验证码:   换一换

    加入VIP,免费下载
     
    账号:
    密码:
    验证码:   换一换
      忘记密码?
        
    友情提示
    2、PDF文件下载后,可能会被浏览器默认打开,此种情况可以点击浏览器菜单,保存网页到桌面,就可以正常下载了。
    3、本站不支持迅雷下载,请使用电脑自带的IE浏览器,或者360浏览器、谷歌浏览器下载即可。
    4、本站资源下载后的文档和图纸-无水印,预览文档经过压缩,下载后原文更清晰。
    5、试题试卷类文档,如果标题没有明确说明有答案则都视为没有答案,请知晓。

    5G高新视频-沉浸式视频标准体系(2021版).docx

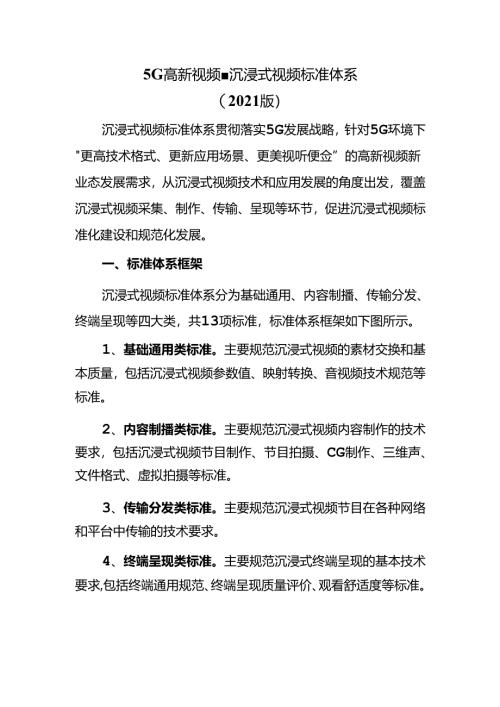
    5G高新视频沉浸式视频标准体系(2021版)沉浸式视频标准体系贯彻落实5G发展战略,针对5G环境下"更高技术格式、更新应用场景、更美视听便佥”的高新视频新业态发展需求,从沉浸式视频技术和应用发展的角度出发,覆盖沉浸式视频采集、制作、传输、呈现等环节,促进沉浸式视频标准化建设和规范化发展。一、标准体系框架沉浸式视频标准体系分为基础通用、内容制播、传输分发、终端呈现等四大类,共13项标准,标准体系框架如下图所示。1、基础通用类标准。主要规范沉浸式视频的素材交换和基本质量,包括沉浸式视频参数值、映射转换、音视频技术规范等标准。2、内容制播类标准。主要规范沉浸式视频内容制作的技术要求,包括沉浸式视频节目制作、节目拍摄、CG制作、三维声、文件格式、虚拟拍摄等标准。3、传输分发类标准。主要规范沉浸式视频节目在各种网络和平台中传输的技术要求。4、终端呈现类标准。主要规范沉浸式终端呈现的基本技术要求,包括终端通用规范、终端呈现质量评价、观看舒适度等标准。沉浸式视频标准体系沉浸式根嫉传输分发通用技术嫂常:.,XR一“抬拍Ia技术指南沉浸w嫉V目文件格式梗范沉浸Mw-ff目:雄市技术Sf范沉陵K低:sft1.VR3ttt(G别作技术现范沉浸式榄:K节目拍摄技术规范沉浸式W侦节H制作文»指两图5G高新视频-沉浸式视频标准体系框架二、标准体系明细表序号分类标准项目名称主要内容适用范圉标准号状态1沉浸式视烦节目制作与交换用卷数值规定沉浸式视读节目制作和交涣用视境三5,回的辨率、解、HDK色域.信号格式、映射方式等.适用于沉浸式视痰节目制作和交换,也适用于系统及设咨的设计、生产、验收、运行和维护.待立项2基的通用沉浸式嬲与VR视频映射转换方法规定VR全景视频与不同类型沉没式视频节目的映射转换方法、标识等.适用于沉浸式音频节目与VR全景嫩节目辍.待立项3沉浸式视频节目音视陵技术规范规定沉浸式视频节目的音嬲技术要求及主客观质量评价方法,包括测试序列等.适用于沉浸式视频节目的音视项技术要求及质量主客观评价.待立项4沉浸式视频节目制作实施指南规定沉浸式视频节目制作的基本技术流程,给出节目视音跟参数、节目时长、安全距离、拼接图像质量等指导性建议.适用于沉浸式视频节目制作,节目技术质量营控和节目交换.待立项5内容制播沉浸式视膝节目拍摄技术规范规定沉浸式视频的摄像机拍摄技术包括组合摄像机、全景摄像机布设、拍卷安全距离、运动、拼接缝等.适用于沉浸式视频节目的全景摄嗡机,组合艰像机拍想制作.待立项6沉浸式视胶和VR视频CG制作技术规范规定CG笛蚱类沉浸式视频节目的技术规范,包括自由度、双眼分辨率、帧率.比特深度、视场角等.适用于沉浸式视标节目的CG类制作.待立项7沉浸式视膝节目三堆声技术规范规定了用于沉浸式视频节目制作的三维声录音设备、工作站及插件、泊染设备、母板文件的要求.适用于沉浸式视频节目的三维声采集、制作和里放,也适用于三维声采集、垂放系统及设备的设计、生产、给收、运行f维护.待立项8沉浸式视频节目文件格式规范规定沉浸式视境节目视狡、音原及元数据的文件封装、存储、分发格式.适用于广播电视、数字电影、网络嬲、数字存储等的沉浸式视频文件格式.待立项9沉浸式视频XR虚拟拍摄技术指南规定沉浸式视膝在XR虐Ia拍福中的IS像机定位跟踪、实时洁染、背景屏幕呈现的技术要求.适用于虚拟演播室、虚Ia福影棚的实时洽染拍碾系统的搭建及技术要求.待立项10传喻分发沉浸式视频传结分发通用技术规范规定沉浸式视频在5G网络、布战电视网络、IPTV、互联网中的传输要求,包括传适用于沉浸式视颜节目在5G网络、有线电输框架及制作、编码封装、传输流格式视网络、IPTK互联网中的传输分发.等.待立项11沉浸式终端通用技术规范规定沉浸式视频终端设备的通用技术要求,包括显示、还音、播控、动感、交互等系优的要求,及呈现环境要求.适用于沉获终施设备的制造、系统搭建、防目建设、施量评价、性能检测等.制定中12终端呈现沉浸式视频终端呈现质量评价方法规定沉浸式视频终端呈现质量的主客观评价方法,包括观看环境、人员要求、评价方法、测试流程、测试序列等.适用于沉浸式视频终端呈现的音视频质量主客观评价,也适用于沉浸式终端设备的制造、系统搭建、项目建设、性能检1特.待立项13沉浸式视膝观看舒适度技术要求规定沉浸式视频观看舒适度方面的内容要求、呈现设备要求、座椅要求、环境要求等.适用于沉浸式视境的内容制作,终端呈现等.待立项

    注意事项

    本文(5G高新视频-沉浸式视频标准体系(2021版).docx)为本站会员(p**)主动上传,第壹文秘仅提供信息存储空间,仅对用户上传内容的表现方式做保护处理,对上载内容本身不做任何修改或编辑。 若此文所含内容侵犯了您的版权或隐私,请立即通知第壹文秘(点击联系客服),我们立即给予删除!

    温馨提示:如果因为网速或其他原因下载失败请重新下载,重复下载不扣分。




    关于我们 - 网站声明 - 网站地图 - 资源地图 - 友情链接 - 网站客服 - 联系我们

    copyright@ 2008-2023 1wenmi网站版权所有

    经营许可证编号:宁ICP备2022001189号-1

    本站为文档C2C交易模式,即用户上传的文档直接被用户下载,本站只是中间服务平台,本站所有文档下载所得的收益归上传人(含作者)所有。第壹文秘仅提供信息存储空间,仅对用户上传内容的表现方式做保护处理,对上载内容本身不做任何修改或编辑。若文档所含内容侵犯了您的版权或隐私,请立即通知第壹文秘网,我们立即给予删除!

    收起
    展开