欢迎来到第壹文秘! | 帮助中心 分享价值,成长自我!
第壹文秘
全部分类
  • 幼儿/小学教育>
  • 中学教育>
  • 高等教育>
  • 研究生考试>
  • 外语学习>
  • 资格/认证考试>
  • 论文>
  • IT计算机>
  • 法律/法学>
  • 建筑/环境>
  • 通信/电子>
  • 医学/心理学>
  • ImageVerifierCode 换一换
    首页 第壹文秘 > 资源分类 > DOCX文档下载
    分享到微信 分享到微博 分享到QQ空间

    逆作法安全专项施工方案全套.docx

    • 资源ID:1299835       资源大小:25.82KB        全文页数:22页
    • 资源格式: DOCX        下载积分:5金币
    快捷下载 游客一键下载
    账号登录下载
    三方登录下载: 微信开放平台登录 QQ登录
    下载资源需要5金币
    邮箱/手机:
    温馨提示:
    快捷下载时,如果您不填写信息,系统将为您自动创建临时账号,适用于临时下载。
    如果您填写信息,用户名和密码都是您填写的【邮箱或者手机号】(系统自动生成),方便查询和重复下载。
    如填写123,账号就是123,密码也是123。
    支付方式: 支付宝    微信支付   
    验证码:   换一换

    加入VIP,免费下载
     
    账号:
    密码:
    验证码:   换一换
      忘记密码?
        
    友情提示
    2、PDF文件下载后,可能会被浏览器默认打开,此种情况可以点击浏览器菜单,保存网页到桌面,就可以正常下载了。
    3、本站不支持迅雷下载,请使用电脑自带的IE浏览器,或者360浏览器、谷歌浏览器下载即可。
    4、本站资源下载后的文档和图纸-无水印,预览文档经过压缩,下载后原文更清晰。
    5、试题试卷类文档,如果标题没有明确说明有答案则都视为没有答案,请知晓。

    逆作法安全专项施工方案全套.docx

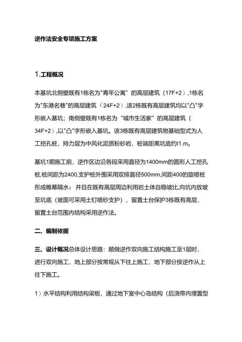
    逆作法安全专项施工方案1.工程概况本基坑北侧壁既有1栋名为"青年公寓”的高层建筑(17F+2),1栋名为"东港名巷"的高层建筑(24F+2),该2栋既有高层建筑均以"凸"字形嵌入基坑;南侧壁既有1栋名为“城市生活家”的高层建筑(34F+2),以"凸"字形嵌入基坑。该3栋既有高层建筑物基础型式为人工挖孔桩,持力层为中风化泥质粉砂岩,桩端距离坑底约I1.mo基坑1期施工前,逆作区边沿各段采用直径为1400mm的圆形人工挖孔桩,桩间距为2400,支护桩外围采用双排直径500mm,间距400的旋喷桩形成帷幕隔水;并且在既有高层周边利用岩土体自稳坡比,向坑内放坡至坑底(坡面可采用土钉喷砂支护),留置土台保护3栋既有高层,留置土台范围内结构采用逆作法。二、编制依据三、设计概况总体设计思路:顺做逆作双向施工结构施工至1层时,进行双向施工,地上部分按常规从下往上施工,地下部分按逆作从上往下施工。1)水平结构利用结构梁板,通过地下室中心岛结构(后浇带内埋置型钢),形成对撑;垂直结构采用格构柱或钢管柱;土方开挖,采用9台挖掘机在下部挖土,并运送至抓土口,并在1.1.层梁板处利用6台抓斗,进行垂直取土;土方外运,将1层梁板结构局部设计加强,设置堆土区、外运循环道路,具体布置图如下:2)本工程是以人工挖孔桩中格构柱作为中间逆作柱,利用格构柱作各层面的支撑承重,并将荷载传至人工挖孔桩基础;3)栈桥区域内梁板结构经设计对原有结构梁配筋增加和梁宽加宽以及原有板厚加厚和板配筋加密深化后进行施工;4)为了避免超高、大陡坡的支模架反复拆除,栈桥梁板施工支模架采用钢管脚手架结合贝雷架上搭设型钢整体施工;5)将每层土方开挖至各层最低梁底标高下200mm后,采用短木方进行支模架施工;6)当外墙与支护桩存在间隙时,外墙处采用型钢进行对撑;当外墙与支护桩不存在间隙时,外墙处采用对撑板进行对撑。四、施工准备1、技术准备(1)、组织项目部管理人员、劳务队管理人员熟悉图纸,了解设计意图,学习技术规范、标准、工艺流程,核对建筑和结构及土建与设备安装专业图纸之间的尺寸是否一致。明确注意事项、质量目标等,增强每T立操作人员质量责任感,并对操作人员进行详细的施工方案交嗡口安全技术交底,做好记录。对现有施工图纸进行图纸会审,在施工过程中发现问题及时与工程部、技术部进行沟通。(2)、认真复核施工图纸,编制逆做法安全专项方案并组织专家论证。2、现场准备认真熟悉现场的地理位置、工地条件、供水供电状况,以及出入口位置,认真布置贮存物料和施工用的工作面,修建临时设施,平整场地,使之满足现场施工的要求。架设动力和照明线路,接通施工用水管路,确定材料、设备和土方运输线路。组织工程机械设备和材料进场。落实季节性施工措施。253、劳动力计划序号工种劳动力需求(人)1钢筋工1202木工903混凝土工904挖掘机司机105自卸汽车司机506环保渣土车司机100辅工4、施工机具计划序号机械或设备名称型号数量功率1挖掘机日立2408台-2钩机日立24010台-3自卸汽车程力威12台4环保渣土车欧曼60台5混凝土输送泵HBT906台90<kw)6插入式振捣棒ZN5020台1.5(kw)7木工圆锯机MJ1346台3.0(kw)5、施工进度计划五、施工部署1、第一阶段:立柱施工地下室结构、中心岛结构施工时,插入立柱施工。立柱的长度,根据可做水平结构梁板标高进行分层留置,在对撑受力的后浇带留设型钢。2、第二阶段:栈桥施工由于立柱的施工,南北预留的大马道,交通受到阻碍,为了满足中心岛及塔楼施工运输要求,在留土区的上部,先行施工局部1.1.层结构,利用1.1.层结构作为栈桥,缓解现场材料运输要求。3、第三阶段:后做结构施工为了减少逆作区域范围,加速工期,减少单根立柱外留长度,顺做结构与逆作结构之间的结构部分,利用施工好的立柱尽量多做,留设好取土口。顺做结构施工在立柱施工之前,立柱施工完成,后做结构紧随顺做结构进行。4、第四阶段:顺做逆作双向施工1层结构施工完成后,地上部分按常规从下往上施工,地下部分按逆作从上往下施工。土方开挖从上往下,每开挖一层土方,施工一层结构。5、第五阶段:顺作底板、B5、B4层逆作法施工至B3层后B4、B5层剩余土方一次性开挖到位,进行地下室底板、B5、B4层结构施工。6、第六阶段:地下室结构顺作地下室结构施工至B4层,继续顺作夹层及垂直结构,待周转材料吊运出地下室,进行结构梁板封堵。六、工况分析及措施1、工况总览为了保护三栋既有高层,利用岩土体自稳留设土台,土台自坑顶至坑底留置成超70度大陡坡,地下室结构受陡坡的影响,分为三个阶段进行施工。第一阶段为中心岛、独立区域施工;第二阶段为后作区陡坡部位结构施工;第三阶段为逆作区结构施工。土台留设所在施工分区,集中在IV区及V区,因现场土台留设的方式不一样,现就以施工分区,对每个区域的工况进行分析。2、VB区工况分析VB区所在1-1剖面特点:该区域内支护桩已经施工一道锚索。结构施工:先行施工B1.层,顺作1.1.层,同时施工陡坡部位后作结构,随着土方分层开挖,逆作至B3层梁板,然后将土方开挖至坑底,顺作底板、B5层、B4层,依次顾作夹层及垂直结构。土方开挖:逆作B1.层,土方开挖至-9.0米。方式1.利用IVG区临时马道,明挖外运;方式2、利用蔡错路大门,直接挖运。逆作B2层,土方开挖至-16米。方式1、利用IVG区临时马道,暗挖外运;方式2、利用1.1.层栈桥,抓斗吊运。-16米以下土方,利用1.1.层栈桥,抓斗分层开挖吊运。相关措施:B1.层结构逆作时,陡坡部位采用贝雷架、型钢平台,北侧与土台连接,南侧与T2塔楼连接。陡坡部位的后作结构顺作时,B1.层、1.1.层结构留设好取土口,物料吊装孔,以便陡坡部位的后作结构施工。陡坡部位顺作B3层时,在斜坡上开挖一个平台,逆作B2层时,在斜坡上开挖一个平台,以便B3层高支模。3、VA区工况分析VB区所在2-2剖面特点:该区域内为HOKV变电站。结构施工:先行施工B1.层,受土方开挖的影响,保留既有高层周边9.0米范围不施工,顺作1.1.层,再施工既有高层周边结构,同时施工陡坡部位后作结构,随着土方分层开挖,逆作至B3层梁板,将B3层梁板以上垂直结构施工完成。同时将土方开挖至坑底,顺作底板、B5层、B4层,依次顺作夹层,及垂直结构。土方开挖:逆作B1.层,土方开挖至-9.0米。方式1、利用IVG区临时马道,明挖外运;方式2、利用蔡错路大门,直接挖运。逆作B2层,土方开挖至-16米。方式1.利用IVG区临时马道,暗挖外运;方式2、利用1.1.层栈桥,抓斗吊运。-16米以下土方,利用1.1.层栈桥,抓斗分层开挖吊运。相关措施:B1.层结构逆作时,陡坡部位采用贝雷架、型钢平台,北侧与土台连接,南侧与T2塔楼连接,因南侧与I11F区连接跨度较大,施工时采用双层贝雷架搭设在IIIF区的B2层梁板上。陡坡部位的后作结构顺作时,B1.层、1.1.层结构留设好取土口,物料吊装孔,以便陡坡部位的后作结构施工。陡坡部位顺作B3层时,在斜坡上开挖一个平台,逆作B2层时,在斜坡上开挖一个平台,以便B3层高支模。IVF区、IVG区所在3-3剖面特点:该区域内土台留设范围广,两区之间设置临时大环撑,南侧结构B2层1.1.层为溜冰场。结构施工:先行施工IVF区1.1.层,将土台开挖成阶梯状,施工陡坡部位后作结构且保证溜冰场部位B2层全部顺作施工完成,后作结构施工至BI层,破除IVG临时马道,将1.1.层结构施工完成,依次逆作环撑范围以外的结构,B3层梁板逆作完成,将土方一次性开挖至坑底,顺作底板、B5层、B4层,环撑内结构,依次顺作夹层,及垂直结构。土方开挖:利用IVG区临时马道,将土方开挖成阶梯状,再破除IVG区临时马道,再利用1.1.层栈桥,抓斗分层开挖吊运。相关措施:受土台的影响,溜冰场下部采用格构柱转换成钢筋混凝土柱,再转换成大型钢柱,施工B2层结构及大型钢柱。5、IVD区南侧、IVE区,IVB区、IVc北侧工况分析该区域所在4-4、5-5剖面特点:该区域中心岛施工完成,南:Iti匀为留土区。结构施工:先行施工南北栈桥,再施工陡坡部位后作结构,将1.1.层结构施工完成,依次逆作至B3层,B3层梁板逆作完成,将土方一次性开挖至坑底,顺作底板、B5层、B4层,依次顺作夹层,及垂直结构。土方开挖:为了减少逆作区范围,利用IVG区临时马道,将原北马道破除,降方。待1.1.层结构施工完成,利用1.1.层栈桥,抓斗分层开挖吊运。相关措施:栈桥结构逆作时,陡坡部位采用贝雷架、型钢平台,辅助施工。栈桥施工时,1.1.层结构留设好取土口,物料吊装,以便逆作结构施工。北边陡坡部位三作B2层时,在斜坡上开挖一个平台,采用型钢平台,将中心岛B3M层结构与陡坡连接,避免B2层后作时,陡坡部位超高支模。该区域所在6-6剖面特点:该区域坡度大,与11D区之间连接跨度大。结构施工:先行施工栈桥,受土台的影响,与IID区之间,先施工一排格构柱,增加后作结构范围,依次施工陡坡部位后作结构,将1.1.层结构施工完成依次逆作至B3层B3层梁板逆作完成,将土方一次性开挖至坑底,顺作底板、B5层、B4层,依次顺作夹层,及垂直结构。土方开挖:待1.1.层结构施工完成,利用1.1.层栈桥,抓斗分层开挖吊运。相关措施:栈桥结构逆作时,陡坡部位采用贝雷架、型钢平台,辅助施工。栈桥施工时,1.1.层结构留设好取土口,物料吊装K,以便逆作结构施工。陡坡部位顺作B3M层时,在陡坡上开挖一个平台,采用型钢平台,将IID区B3层结构与陡坡连接,避免B2层后作时,陡坡部位超高支模。343用电设备:所有机械需有接零接地保护,配电箱设触漏电保护器,所有配电箱保证一闸一保险。3.4.4 电箱(配电箱、开关箱):电箱应有门、锁、色标和统一编号。电箱内开关电器必须完整无损,接线正确,各类接触装置灵敏可靠,绝缘良好,无积灰、杂物、箱体不得歪斜。金属壳电箱应作接地或接零保护。开关箱和用电设备实行一机一闸T呆险。3.4.5 施工机械安全保证措施3.4.5.1 吊装设备安装完毕应组织验收签证合格后挂上设备技术性能牌、合格验印牌、上岗人员牌方可使用,并确保三保险(吊钩、绳筒、断绳)、五限位(吊钩高度、变幅、前后行走、起重力矩、驾驶室升降)齐全、灵敏、可靠。345.2驾驶、指挥人员必须持有效证件上岗,驾驶员应做好例保和记录。3.4.6防火安全措施3.4.6.1 工地建立防火责任制,职责明确。按规定设防火专干和专职消防员,建立防火档案并正确填写。设置消防器材,加强对用火制度的管理,预防火灾的发生。3A6.2按规范建立义务消防队,有专人负责,订出教育训练计划和管理方法。3.4.63重点部位(危险仓库、加工间等)必须建立有防火规定,有专人管理,责任落实,按要求设置警告标志,配置相应的消防器材。3.5 人工挖孔桩超深施工安全技术措施3.5.1 利用旧模板作井口盖板,休息时应盖好井口盖板,盖板要求牢实。3.5.2 桩孔土方堆放时应集中堆放,距桩孔边缘最小距离为2.0m,当堆高超过2.0m时,应及时运至甲方指定弃土点。3.5.3 孔内必须设置应急软爬梯,供人员上下井;使用吊笼的配有自动卡紧保险装置,不得使用麻绳等或脚踏

    注意事项

    本文(逆作法安全专项施工方案全套.docx)为本站会员(p**)主动上传,第壹文秘仅提供信息存储空间,仅对用户上传内容的表现方式做保护处理,对上载内容本身不做任何修改或编辑。 若此文所含内容侵犯了您的版权或隐私,请立即通知第壹文秘(点击联系客服),我们立即给予删除!

    温馨提示:如果因为网速或其他原因下载失败请重新下载,重复下载不扣分。




    关于我们 - 网站声明 - 网站地图 - 资源地图 - 友情链接 - 网站客服 - 联系我们

    copyright@ 2008-2023 1wenmi网站版权所有

    经营许可证编号:宁ICP备2022001189号-1

    本站为文档C2C交易模式,即用户上传的文档直接被用户下载,本站只是中间服务平台,本站所有文档下载所得的收益归上传人(含作者)所有。第壹文秘仅提供信息存储空间,仅对用户上传内容的表现方式做保护处理,对上载内容本身不做任何修改或编辑。若文档所含内容侵犯了您的版权或隐私,请立即通知第壹文秘网,我们立即给予删除!

    收起
    展开