欢迎来到第壹文秘! | 帮助中心 分享价值,成长自我!
第壹文秘
全部分类
  • 幼儿/小学教育>
  • 中学教育>
  • 高等教育>
  • 研究生考试>
  • 外语学习>
  • 资格/认证考试>
  • 论文>
  • IT计算机>
  • 法律/法学>
  • 建筑/环境>
  • 通信/电子>
  • 医学/心理学>
  • ImageVerifierCode 换一换
    首页 第壹文秘 > 资源分类 > DOCX文档下载
    分享到微信 分享到微博 分享到QQ空间

    起重机械的安全操作规程.docx

    • 资源ID:1299691       资源大小:8.63KB        全文页数:2页
    • 资源格式: DOCX        下载积分:5金币
    快捷下载 游客一键下载
    账号登录下载
    三方登录下载: 微信开放平台登录 QQ登录
    下载资源需要5金币
    邮箱/手机:
    温馨提示:
    快捷下载时,如果您不填写信息,系统将为您自动创建临时账号,适用于临时下载。
    如果您填写信息,用户名和密码都是您填写的【邮箱或者手机号】(系统自动生成),方便查询和重复下载。
    如填写123,账号就是123,密码也是123。
    支付方式: 支付宝    微信支付   
    验证码:   换一换

    加入VIP,免费下载
     
    账号:
    密码:
    验证码:   换一换
      忘记密码?
        
    友情提示
    2、PDF文件下载后,可能会被浏览器默认打开,此种情况可以点击浏览器菜单,保存网页到桌面,就可以正常下载了。
    3、本站不支持迅雷下载,请使用电脑自带的IE浏览器,或者360浏览器、谷歌浏览器下载即可。
    4、本站资源下载后的文档和图纸-无水印,预览文档经过压缩,下载后原文更清晰。
    5、试题试卷类文档,如果标题没有明确说明有答案则都视为没有答案,请知晓。

    起重机械的安全操作规程.docx

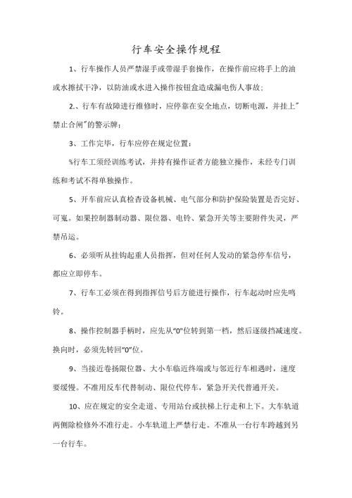
    行车安全操作规程1、行车操作人员严禁湿手或带湿手套操作,在操作前应将手上的油或水擦拭干净,以防油或水进入操作按钮盒造成漏电伤人事故;2.、行车有故障进行维修时,应停靠在安全地点,切断电源,并挂上"禁止合闸"的警示牌;3、工作完毕,行车应停在规定位置:%行车工须经训练考试,并持有操作证者方能独立操作,未经专门训练和考试不得单独操作。5、开车前应认真检杳设备机械、电气部分和防护保险装置是否完好、可嵬。如果控制器制动器、限位器、电铃、紧急开关等主要附件失灵,严禁吊运。6、必须听从挂钩起重人员指挥,但对任何人发动的紧急停车信号,都应立即停车。7、行车工必须在得到指挥信号后方能进行操作,行车起动时应先鸣铃。8、操作控制器手柄时,应先从“0"位转到第一档,然后逐级挡减速度。换向时,必须先转回“0”位。9、当接近卷扬限位器、大小车临近终端或与邻近行车相遇时,速度要缓慢。不准用反车代替制动、限位代停车,紧急开关代普通开关。10、应在规定的安全走道、专用站台或扶梯上行走和上下。大车轨道两侧除检修外不准行走。小车轨道上严禁行走。不准从一台行车跨越到另一台行车。11.工作停歇时,不得将起重物悬在空中停留。运行中,地面有人或落放吊件时应鸣铃警告。严禁吊物在人头上越过。吊运物件离地不得过高。12、两台行车同时起吊一物件时,要听从指挥,步调一致。13、运行时,行车与行车之间要保持一定的距离,严禁撞车,同壁行吊车错车时,行车应开动小车主动避让。14、检修行车应停靠在安全地点,切断电源挂上“禁止合闸”的警告牌。地面要设围栏,并挂“禁止通行”的标志。15、重吨位物件起吊时,应先稍离地试吊,确认吊挂平稳,制动良好,然后升高,缓慢运行。不准同时操作三只控制手柄。16、行车运行时,,严禁有人上下,也不准在运行时进行检修和调整机件。17、运动中发生突然停电,必须将开关手柄放贵"0"位。起吊件未放下或索具未脱钩,不准离开驾驶室。18、浇铸前,应先看好钢水包高度,然后鸣铃和慢速运行:浇注时,下降速度要缓稳。19、运行时由于突然故障而引起漏钢或吊件下滑时,必须采取紧急措施向无人处降落。20、露天行车遇有暴风、雷击或六级以上大风时应停止工作,切断电源。车轮前后应塞垫块卡牢。21、夜间作业应有足够的照明。22、龙门吊安全操作按本规程执行。行驶时注意轨道上有无障碍物;吊运高大,物件妨碍视线时,两旁应设专人监视和指挥。

    注意事项

    本文(起重机械的安全操作规程.docx)为本站会员(p**)主动上传,第壹文秘仅提供信息存储空间,仅对用户上传内容的表现方式做保护处理,对上载内容本身不做任何修改或编辑。 若此文所含内容侵犯了您的版权或隐私,请立即通知第壹文秘(点击联系客服),我们立即给予删除!

    温馨提示:如果因为网速或其他原因下载失败请重新下载,重复下载不扣分。




    关于我们 - 网站声明 - 网站地图 - 资源地图 - 友情链接 - 网站客服 - 联系我们

    copyright@ 2008-2023 1wenmi网站版权所有

    经营许可证编号:宁ICP备2022001189号-1

    本站为文档C2C交易模式,即用户上传的文档直接被用户下载,本站只是中间服务平台,本站所有文档下载所得的收益归上传人(含作者)所有。第壹文秘仅提供信息存储空间,仅对用户上传内容的表现方式做保护处理,对上载内容本身不做任何修改或编辑。若文档所含内容侵犯了您的版权或隐私,请立即通知第壹文秘网,我们立即给予删除!

    收起
    展开