欢迎来到第壹文秘! | 帮助中心 分享价值,成长自我!
第壹文秘
全部分类
  • 幼儿/小学教育>
  • 中学教育>
  • 高等教育>
  • 研究生考试>
  • 外语学习>
  • 资格/认证考试>
  • 论文>
  • IT计算机>
  • 法律/法学>
  • 建筑/环境>
  • 通信/电子>
  • 医学/心理学>
  • ImageVerifierCode 换一换
    首页 第壹文秘 > 资源分类 > DOCX文档下载
    分享到微信 分享到微博 分享到QQ空间

    相关 同位素示踪实验 的31道判断题.docx

    • 资源ID:1298849       资源大小:46.40KB        全文页数:19页
    • 资源格式: DOCX        下载积分:5金币
    快捷下载 游客一键下载
    账号登录下载
    三方登录下载: 微信开放平台登录 QQ登录
    下载资源需要5金币
    邮箱/手机:
    温馨提示:
    快捷下载时,如果您不填写信息,系统将为您自动创建临时账号,适用于临时下载。
    如果您填写信息,用户名和密码都是您填写的【邮箱或者手机号】(系统自动生成),方便查询和重复下载。
    如填写123,账号就是123,密码也是123。
    支付方式: 支付宝    微信支付   
    验证码:   换一换

    加入VIP,免费下载
     
    账号:
    密码:
    验证码:   换一换
      忘记密码?
        
    友情提示
    2、PDF文件下载后,可能会被浏览器默认打开,此种情况可以点击浏览器菜单,保存网页到桌面,就可以正常下载了。
    3、本站不支持迅雷下载,请使用电脑自带的IE浏览器,或者360浏览器、谷歌浏览器下载即可。
    4、本站资源下载后的文档和图纸-无水印,预览文档经过压缩,下载后原文更清晰。
    5、试题试卷类文档,如果标题没有明确说明有答案则都视为没有答案,请知晓。

    相关 同位素示踪实验 的31道判断题.docx

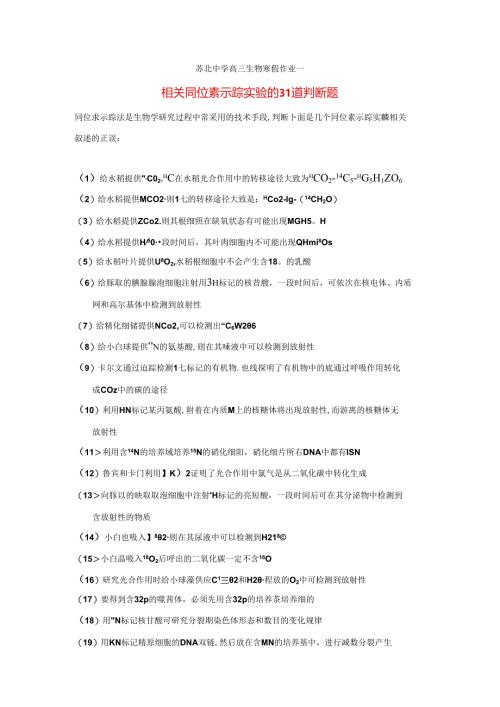
    苏北中学高三生物寒假作业一相关同位素示踪实验的31道判断题同位求示踪法是生物学研究过程中常采用的技术手段,判断卜面是几个同位素示踪实麟相关叙述的正误:(1)给水稻提供",C02.hC在水稻光合作用中的转移途径大致为hCO2-14C5-hG5H1ZO6(2)给水稻提供MCO2则1七的转移途径大致是:HCo2-Ig-(14CH2O)(3)给水稻提供ZCo2.则其根细照在缺氧状态有可能出现MGH5。H(4)给水稻提供H0段时间后,其叶肉细胞内不可能出现QHmi8Os(5)给水稻叶片提供U8O2,水稻根细胞中不会产生含18。的乳酸(6)给豚取的腆腺腺泡细胞注射用3h标记的核昔艘,一段时间后,可依次在核电体、内质网和高尔基体中检测到放射性(7)给精化细储提供NCo2,可以检测出“C6W26(8)给小白球提供”n的氨基酸,则在其唾液中可以检测到放射性(9)卡尔文通过迫踪检测1七标记的有机物.也线探明了有机物中的底通过呼吸作用转化成COz中的碳的途径(10)利用HN标记某丙氨酸,附着在内质M上的核糖体将出现放射性,而游离的核糖体无放射性(11利用含14N的培养域培养15N的硝化细阳,硝化细片所右DNA中都有ISN(12)鲁宾和卡门利用】K)2证明了光合作用中氯气是从二氧化碳中转化生成(13向豚以的映取取泡细胞中注射'H标记的亮短酸,一段时间后可在其分泌物中检测到含放射性的物质(14)小白也吸入】82则在其尿液中可以检测到H218©(15小白晶吸入18O2后呼出的二氧化碳一定不含18O(16)研究光合作用时给小球藻供应C1三2和H2程放的O2中可检测到放射性(17)要得到含32p的噬茜体,必须先用含32p的培养茶培养细的(18)用"N标记核甘酸可研究分裂期染色体形态和数目的变化规律(19)用KN标记精原细胞的DNA双链,然后放在含MN的培养基中,进行减数分裂产生的4个精细脆中,含ISN的料子所占的比例是100%(20)川芬S、32p分别标记瑛荫体的DNA、蛋白质,并以此俄染细菌,证明/DNA是遣传物质(21)用35S标记的噬诂体搏染细倒后,择放的子代嗡曲体都没有放射性(22)用3h标记的亮氨酸可研究分泌蛋白的合成及运输过程(23用被*P标记的T2噬菌体去那染未被标记的细腻,羟过短时间的保温后,在细胞内检测到放射性(24用被立P标记的T2噬菌体去透染未被标记的细宽.经过适当时间的保溺后,在细胞内能检测到放射性(25)用含“N标记的胸腺嗡咤脱就核苛酸的营养液培养根尖分生区细施.一段时间后分岗获得具有放射性的细胞器,可在这类细胤器内曲亍的生理过程有H+2HX)(26用含15N标记的胸眼理咤脱氧核仃酸的甘养液培养根尖分生区细跑,一段时间后分离获得才f放射性的细胞器.这类细胞涔内可进行的生理过程有24H+6O212H2O(27)用含放射性岚然酸的培养液培养胰岛细胞,首先可检测到放射性的细胞器为核处体(28用含有3h1.标记的尿嗜嘘核糖核甘酸的营美液培养洋葱根尖,只在分生区细胞中能检测到放射性(29用含有3h标记的胸腺啼噬脱班核甘酸的营养液培养洋葱的根尖.可以在细胞核和城粒体处检测到较强的放射性,而在核釉体处则检测不到(30在3叩标记噬曲体侵染细薄实脸中,离心后UJ以在上清液中检测到放射性同位素32p(31在一定光照下,用H218O浇濯绿色的物,发现空气中有O82判断下列关于低温诱导染色体加倍的实验的说法(38道正误判断)(1)95%的酒精可以洗去根尖衣面的卡诺氏液(2)低讯处理后洋葱根尖所有细胞的染色体数目均加倍(3)低温多倍体细胞形成时,会出现一个不完整的细胞周期(4)低温诱导能抑制分裂时纺铮体的形成(5)低淑诱导染色体加倍的实验中多倍体细胞形成过程无完整的细胞周期(6)低温诱导形成多倍体细胞的比例常达100%(7)低海诱导与秋水仙泰都能抑制纺钺体形成(8)低温诱导与秋水仙素诱导染色体数目变化的原理相似(9)多倍体形成过程增加了非同源柒色体Hi祖的机会(10)改良年酚品红染液的作用是固定和染色(I1.)改良聚酚品红溶液和瞄酸洋红溶液都可以使染色体着色(12)固定和斛面后的漂洗液都是体枳分数为95%的酒精(13)光学制微憧下可以看到部分细胞的染色体数目发生改变(14)解离后的洋葱根尖应漂洗后才能进行染色(15K诺氏液可用来时染色体进行荐色,米的品红可固定细胞(16可能出现三倍体细胞,主要是二倍体和四倍体细胞(17利用高倍显微般可能观察到细咆由:倍体变成四倍体的全过程(18)龙胆紫溶液可以使细胞中的染色体着色(19漂洗是为了洗去多余的染料,所以要用酒精(20)取材时放入卡诺氏液中是为了使染色体着色(21)实验材料要先用卡诺氏液固定再用酒精冲洗(22实验的目的是了解纺锤体的结构(23实粉原理是低温抑制纺镣体的形成,使子染色体不能移向两极(24实段原理为低品可阻止者键点分裂.使染色体加倍(25Hf用卡诺氏液固定细胞形态后,要用清水冲洗2次(26)视野中既有正常的体细胞也有染色体加倍的体细胞(27)显澈镜下可以看到大多数处在分裂期细胞中的染色体数目发生改变(28)显激镜下可以看到大多数细府染色体数目加倍(29)选取根部成熟区进行实验观察(30盐酸酒精混合液和卡诺氏液都可以使洋葱根尖解离(31盐酸酒精混合液和卜诺氏液都可以使洋般根尖解肉(32)用泗精和盐酸的混合液处理根尖是为了使组织细胞分散开(33用卡诺氏液固定的实胎材料要用洒精进行冲洗(34)用I:诺氏液固定细胞的形态,用改良茶酚品红溶液时染色体染色(35)原埋:低温抑制染色体岩丝点分裂,使干染色体不能分别移向两极(36在高倍显微镜下可以观察到细府从:倍体变为四倍体的过程(37)在诱导染色体数目变化方面低温与秋水仙素诱导的原理相似(38>制作临时装片的步骤是:解禺一漂洗一染色一制片“噬菌体侵染细菌”相关的正误判断假谀个双链均被j2P标记的噬曲体DNAI1.1.5000个班基对组成,其中眼噪岭占全部帐基的20%.用这个噬菌体侵染只含3甲的大肠杆菌.共佯放出100个予代噬微体.判断下列说法的正误该DNA发生突变,其控制的性状即发生改变×【分析】由于密码子的简并性等原因,耻因突变不定会导致其控制的性状发生改变。(2)该DNA发生突变,其转录获过的mRNA及指导合成的蛋白防均一定发生改变×【分析】由于NA上有非基因序列,基因中有非编码序列,费码子具有简并性等用因,DYA发生突变,其游录获得的mRNA及指导合成的蛋白痂不定发生改变,(3)该过程至少需要2.97×10s个鸟嚎吟脱氧核甘酸分析】DNA更制方式为半保序现制,因此该过程至少需整鸟嗓吟脱辄核甘酸数目为(100-1.>X3000=29700。个<含32P与含九P的子代噬曲体的比例为1:50【分析】根据DNA半保砰更制特点,100个子代嗡菌体均含有叩,但其中只有2个含有"P.因此含MP与含"P的子代噬菌体的比例为1:50.(5)含32p与只含31p的子代噬的体的比例为1;49【分析】在100个子代噬曲体中,含有11P的噬着体共有2个,只含有JtP的曝菌体共有98个.其比例为有49.(6)用含32p的培养液培养可荻得32p标记的噬苗体×【分析】噫凶体MF寄生生物,必须寄生在活储内,而不能在普通的培养系上培养(7)噬菌体增胞需要细菌提供场所、原料和院等分析】噬菌体侵柒细菌时,H有D*进入细菌并作为模板捽制千代噬菌体合成.而合成子代噬衡体所谓的场所、原料和脚等均由细雨提供.(8)噬曲体增殖需要细薄提供模板、原料和解等X【分析】噬菌体增质的模板是由瞳落体自身提供的,细菌提供了原料、解、场所关于细胞结构与功能的100道判断题1 .噬菊体和乳酸菌林具彳I的结构是细胞媵和核摄体【分析】X噬倒体是病有,不含细胞结构,没有细脆朕和核轴体,2 .细胞膜上的糖蛋白参与细胞间的信息交流【分析】细版腰上的糖货白具有识别功能,能参与细胞仙1的信刖交流。3 .核孔是生物大分子可以进出的通道【分析】4核孔实现核质之间频繁的物柄交换和信息交流,是牛.物大分子进出的通道.4 .高尔基体与植勒细胞壁的形成有关【分析】J在植物细胞中,密尔基体与细胞壁的形成有关.5 .生物与环境之间物质和能Ift的交焕以细胞代谢为基础【分析】生物与环境之间物质和能显的交换以细胞代谢为基础.6 .生物生长发育以细胞的增殖、分化为基础【分析】多细胞生物体的生长发育以细胞的增的、分化为基础.7 .遗传和变异以细胞内遗传物质的传递和变化为基础【分析】遗传和变异以细胞内遗传物侦的传递和变化为施础8 .C、H、0、S四种元素在细胞内含鼠鼠丰富,是构成细胞中主要化合物的基础【分析】×Cx11«OxN四种元素在细胞内含小地丰富,是构成细咆中主要化合物的基础。9 .成熟的值物细胞通过活透作用吸水与液泡、细胞膜等结构行关【分析】,成熟的楂物细胞含有大液泡,其液泡膜、细物质和细胞腺共同构成原牛.质层,相当于一层半透服,只要细胞液大于外界溶液.细胞就可以通过海透作用吸水.10 .核燃上的核孔便产实现核质之间隽繁的物质交换和信息交流【分析】核孔实现了核质之间粉螭的物质交换和伯恩交流.11 .原核细胞都具有细施肤和细胞质,但汉仃核服和细胞港【分析】X区核细胞含有核糖体种细胞涔.12 .受精作用体现/生物腴的流动性【分析】受精作用是卵细胞和精子相互识别、融合成为受箱卵的过程,体现细胭膜的流动性,13 .践粒体内膜上蛋(顺的种类比外脱多【分析】线粒体内膜与外脱在成分上的区别是内膜含有的蛋白质种类和数比外膜多,这与其更杂的功能有关.14 .细胞吸收©葫糖都要消耗能疗【分析】×人红细胞吸收匍衍糖是协助扩散.小肠细胞吸收葡福糖是主动运输.前者不高要消耗能量.15 .能发生做施互补配对行为的细胞结构仃细胞核、核就体、线粒体、叶绿体【分析】细胞核、核糖体、线粒体、叶绿体称含有核酸,都能发生粒基互补配对,16 .破坏玉米根尖分生区细胞中的高尔基体将可能产生多核细胭【分析】植物细胞中的诲尔基体与细胞般的形成有关,2;成坏该结构则可能产生多核细胞,17 .内痂网与朱白质、脂旗和朋类的合成干j关【分析】内喷网是有机物的合成“车间”,与蛋白质、脂质和树类的合成有关.18 .只有含叶绿体的细咆才能进行【可化作JIJ【分析】×部分没有叶绿体的细胞也能进行同化作用,如蓝藻、光合细菌等.19 .抑制城粒体功能的尚於会阻碍根细胞吸收订质离子【分析】J根吸收矿质黑子需要线林体提供能小.因此抑制纹粒体功能的毒索会网一根细胞吸收感助寓于.20 .真核细胞具有生物膜系统,有利干细胞代谢高效、行序进行【分析】典核细胞具有生物膜系统,分隔细怩器,保证细胞生命活动商效、有序地进行。21 .抗体在接触体合成后,依次进入内顺网和高尔基体加工【分析】抗体阈干分泌蛋臼,在核糖体介成后,依次进入内顺网和海尔基体加工,分泌到细胞膜外.22 .神经细胞、胰腺腺泡细胞均形成较多突起I1.具有分泌功能【分析】神经细胞、虢腺朦泡细胞均形成较多突起,增大腴面积,神经细胞能分泌神经递质,虢朦腺泡细胞能分谢消化的等.23 .抑制腴上载体活性会阳碣根细胞吸收矿质黑于【分析】极细胞吸收旷助离子的方式是主动运输

    注意事项

    本文(相关 同位素示踪实验 的31道判断题.docx)为本站会员(p**)主动上传,第壹文秘仅提供信息存储空间,仅对用户上传内容的表现方式做保护处理,对上载内容本身不做任何修改或编辑。 若此文所含内容侵犯了您的版权或隐私,请立即通知第壹文秘(点击联系客服),我们立即给予删除!

    温馨提示:如果因为网速或其他原因下载失败请重新下载,重复下载不扣分。




    关于我们 - 网站声明 - 网站地图 - 资源地图 - 友情链接 - 网站客服 - 联系我们

    copyright@ 2008-2023 1wenmi网站版权所有

    经营许可证编号:宁ICP备2022001189号-1

    本站为文档C2C交易模式,即用户上传的文档直接被用户下载,本站只是中间服务平台,本站所有文档下载所得的收益归上传人(含作者)所有。第壹文秘仅提供信息存储空间,仅对用户上传内容的表现方式做保护处理,对上载内容本身不做任何修改或编辑。若文档所含内容侵犯了您的版权或隐私,请立即通知第壹文秘网,我们立即给予删除!

    收起
    展开