欢迎来到第壹文秘! | 帮助中心 分享价值,成长自我!
第壹文秘
全部分类
  • 幼儿/小学教育>
  • 中学教育>
  • 高等教育>
  • 研究生考试>
  • 外语学习>
  • 资格/认证考试>
  • 论文>
  • IT计算机>
  • 法律/法学>
  • 建筑/环境>
  • 通信/电子>
  • 医学/心理学>
  • ImageVerifierCode 换一换
    首页 第壹文秘 > 资源分类 > DOCX文档下载
    分享到微信 分享到微博 分享到QQ空间

    悬挑式水平防护棚安全专项施工方案全套.docx

    • 资源ID:1296638       资源大小:23.04KB        全文页数:13页
    • 资源格式: DOCX        下载积分:5金币
    快捷下载 游客一键下载
    账号登录下载
    三方登录下载: 微信开放平台登录 QQ登录
    下载资源需要5金币
    邮箱/手机:
    温馨提示:
    快捷下载时,如果您不填写信息,系统将为您自动创建临时账号,适用于临时下载。
    如果您填写信息,用户名和密码都是您填写的【邮箱或者手机号】(系统自动生成),方便查询和重复下载。
    如填写123,账号就是123,密码也是123。
    支付方式: 支付宝    微信支付   
    验证码:   换一换

    加入VIP,免费下载
     
    账号:
    密码:
    验证码:   换一换
      忘记密码?
        
    友情提示
    2、PDF文件下载后,可能会被浏览器默认打开,此种情况可以点击浏览器菜单,保存网页到桌面,就可以正常下载了。
    3、本站不支持迅雷下载,请使用电脑自带的IE浏览器,或者360浏览器、谷歌浏览器下载即可。
    4、本站资源下载后的文档和图纸-无水印,预览文档经过压缩,下载后原文更清晰。
    5、试题试卷类文档,如果标题没有明确说明有答案则都视为没有答案,请知晓。

    悬挑式水平防护棚安全专项施工方案全套.docx

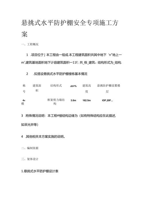
    悬挑式水平防护棚安全专项施工方案一、工程概况1 .项目位于本工程由一组成.本工程建筑面积共其中地下n"地上一m,建筑基地面积地下计容建筑面积一11f;共_栋_建筑,结构形式为_结构.2 .拟搭设悬挑式水平防护棚楼栋基本情况栋建筑面结构形式Jz!r%建筑高悬挑防护棚设置楼号积度层4«框架剪力墙结3.0m162.5mIOF,20F.楼构3 .特殊情况说明:本工程#楼结构边缘为(如有特殊结构应在此描述,如采光井等)4 .其他相关本方案实施的说明。二、编制依据三、架体设计1.悬挑式水平防护棚设计表悬拟拭水平防护棚设计表序搭搭号设设位范置困层挑挑离梁梁位置间距悬锚钢挑固丝长长绳度度间距拉纵上环向下压水两环平层杆间间距距下上防层层护防防栏护护杆板板防防备护护注栏栏杆杆立踢面脚防板护11Pff31#图mO4楼1F82*O3.FO.钢管42mm1611mOO1.855mm18竹木1.跳方5板、m、旧高安模全板4网.83.1.O1钢m管X2XO密O目m安m全高网刷红白相间油漆红白相间油漆为级钢,进场时严格检查材料质量,壁厚不够等严禁用于现场施工。新钢管应有产品质量合格证及质量检验报告,钢管表面应平直光滑,不应有裂缝、结疤、分层、错位、硬弯、毛刺、压痕和深的划痕,钢管壁厚及外径偏差不应大于-05mm,端面偏差不应大于1.7mm.旧钢管表面锈蚀深度应小于05mm,弯曲变形各种用牛钢管的端部弯曲1.1.5m时,不应大于5mm.钢管弯曲当3m<1.4mm时,不应大于12mm;当4m</6m时,不应大于20mm;水平杆斜杆的弯曲I6m,不应大于30mm.3、扣件扣件包括直角扣件、旋转扣件、对接扣件及其附件、T型螺栓、噱母、垫圈等。扣件式钢管防护棚应采用可锻铁制作的扣件,其材质应符合现行国家标准钢管脚手架扣件(GB15831)的规定,其附件的制造材料应符合GB700-79中A3钢的规定螺纹应符合GB196-81普通螺纹的规定,垫圈应符合GB95-76垫圈的规定。扣件与钢管的贴合面必须完好不变形,扣件扣紧钢管时接触良好,扣件活动部位应能灵活转动,旋转扣件的旋转面间小于Imm,扣件表面应进行防锈处理。防护棚采用的扣件在螺栓拧紧扭力矩达65Nm时不得发生破坏。扣件验收应符合下列规定:新扣件应有生产许可证、法定检测单位的测试报告和产品质量合格证"日扣件使用前应进行质量检查,有裂链、变形的严禁使用,出现滑动的螺栓必须更换;新旧扣件均应进行防锈处理.4、安全网密目式安全立网:选用尺寸宽1.5m,长6m,环扣间隔0.45m,网目密度N2000目100cm2,应使用绿色阻燃安全网,对于破损、杂物残留或颜色不一致的密目网严禁用于防护棚立面防护;5、脚手板防护棚下层采用长3米,宽0.3米的竹跳板。上层采用15mm厚旧模板。六、施工方法1.工艺流程压环、拉环埋设T悬挑钢管安装-垂直于悬挑钢管方向的纵向水平钢管搭设一拉设第一道钢丝绳继续垂直于悬挑钢管方向的纵向水平钢管搭设T拉设第二道钢丝绳T下层防护安全密目网铺设T铺设下层防护竹跳板外防护栏杆设置、满挂安全网一上层钢管架体搭设一上层木方、模板铺设一验收一使用及维护一拆除2、施工方法2.1,压环预留预埋按照悬挑式水平防护棚平面布置图进行压环的预埋定位工作,楼板上预埋三道18描环,边梁一道,其余两道埋设于悬挑钢管末端,间距200mm,最末端锚环距悬挑钢管端部200mm各楼层地锚在混凝土浇筑前必须预埋到位,预埋锚环采用18圆钢冷弯成字形。锚环大样如下:2.2、 拉环预留预埋用于固定钢丝绳的拉环经计算选用。上一级钢,在上层楼板钢筋绑扎时预埋设在建筑物边梁外边缘(如下图所示),在混凝土强度达到?型后方可在上面固定钢丝绳(I对于剪力墙,采取在结构上预埋30套管的方式,钢丝绳穿过圆孔绕圈后,用三个紧挨在一起的端马刻氐住结构墙固定。2.3、 悬挑梁安装悬挑钢管伸入压环内,四周用木楔塞紧固定。悬挑大样如下图所示:U)拆架人员要穿戴好个人劳保用品,不准穿胶底等易滑鞋上架作业,衣服要轻便.12 )拆除中途若有人员更换,必须对更换人员进行安全技术交底。13 )拆下来的材料要随拆、随清、随运、分类、分堆、分规格码放整齐,要有防水措施,以防雨后生锈,扣件要分型号装箱保管.14 )严禁架工在夜间进行架搭拆工作。1.4、悬挑防护棚搭设和拆除时,根据各楼栋及现场的情况,在楼栋悬挑防护棚勺所8m范围设置警戒带,并悬挂醒目的“禁止通行"字样的警示标志,并有专人监护,以保证悬挑外架施工时无其他人员入内。2、安全管理措施2.1、 悬挑防护棚搭设人员和配合悬挑防护棚施工的焊工必须是经过按现行国家标准特种作业人员安全技术考核管理规则(GB5036)考核合格的专业工人、上岗人员应定期体检,合格者方可持证上岗。2.2、 搭设悬挑防护棚人员必须戴安全帽、系安全带、穿防滑鞋。2.3、 搭拆施工荷载应符合设计要求,不得超载,不得将模板支架、缆风绳、泵送混凝土和砂浆的输送管等固定在防护棚上,严禁悬挂起重24当有六级及六级以上大风和雾、雨、雪天气时应停止悬挑防护棚搭设与拆除作业。雨、雪后上架作业应有防滑措施,并应扫除积雪。2.5、 在悬挑防护棚使用期间,严禁拆除主节点处的纵、横向水平杆以及斜拉钢丝绳。2.6、 临道搭设悬挑防护棚时,夕应有防止坠物伤人的防护措施。2.7、 在悬挑防护棚上进行电、气焊作业时,必须有防火措施和专人看守。2.8、 工地I临时用电线路的架设及悬挑防护棚接地、避雷措施等,应按现行行业标准施工现场临时用电安全技术规范(JGJ46)的有关规定执行。2.9、 搭拆悬挑防护棚时,地面应设围栏和警戒标志,并派专人看守,严禁非操作人员入内.2.10、 设专人负责对防护棚进行经常检查、清理和保修。重点监控防护棚钢管是否有变形,钢丝绳是否有磨损,发现问题立即整改处理。3、水平防护棚的防火措施3.1. 悬挑防护棚附近应放置一定数量的灭火器和消防装置,应懂得灭火器的基本使用方法和火灾的基本常识。3.2. 必须及时清理利运走悬挑防护棚上及周围的建筑垃圾3.3. 在悬挑防护棚上或悬挑防护棚附近临时动火,必须事先办理动火许可证,事先清理动火现场或采用不燃材料进行分隔,配置灭火器材,并有专人监督,与动火工种配合、协调。3.4. 禁止在悬挑防护棚上吸烟。禁止在悬挑防护棚或附近存放可燃、易燃、易爆的化工材料和建筑材料。3.5. 管理好电源和电器设备,停止生产时必须断电,预防短路,在带电情况下维修或操作电气设备时要防止产生电弧或电火花损害防护棚,甚至引发火灾,烧毁防护棚。十、应急预案1.应急组织机构及职责应急处理领导小组成员名单如下:组长(项目经理):副组长(安全总监):成员:组长的职责:A、总管全局,是应急状态的现场最高指挥者,负责组织应急领导小组全体成员及项目部其它人员展开救治工作,负责进行各人员分工;B、负责保障救治资金;C、负责紧急情况下特殊措施的审核;D、主持事件处理报告的编制,并将报告递交分公司领导及主管部门;F、及时将事件的进展向分公司领导及主管部门汇报;E、负责对事件的善后处理工作;副组长的职责:A、协助组长工作,当组长不在事件现场时,主管全局工作;B、负责应急措施的具体安排及实施;U负责平时预防工作的实施;组员的职责:A、服从安排,完成组长或副组长交办的工作;B、及时向组长通报事件的变化情况;2、危险源识别分析2.1、 防护棚工程事故的类型分析1)整架垮塌或局部垮架.2)人员从防护棚高处坠落.3)物体打击.4)不当操作事故(闪失、碰撞等).2.2、 引发事故的主要原因分析D整架垮塌或局部垮架.构架缺陷:构架缺少必须的结构构件,未按规定数量和要求拉设钢丝绳.在使用过程中任意拆除必不可少的杆件和钢丝绳等.构架尺寸过大承载力不足或设计安全不够与严重超载.挑梁端部锚固松动.2)人员从防护棚上高处坠落.防护棚未按规定设置围档防护.防护棚未满铺脚手板或架面与墙之间的间隙过大.脚手板和出牛因搁置不稳、扎结不牢或发生断裂而坠落3)物体打击在搭设或拆除时,高空抛掷构配件,砸伤工人或路过行人.防护棚上物体堆放不牢或以外碰落,砸伤工人或路过行人.整架倾倒、垂直坍塌或局部跨架,砸伤工人或路过行人.4)不当操作大致有以下情形:用力过猛致使身体失稳.拥挤碰撞.集中多人搬运或安装较重构件.5)其它伤害在不安全天气条件(六级以上大风、雷雨和天气)下继续施工.在长期搁置以后未做检杳的情况下重新投入使用.防护棚的外边缘与外电架空线路的边线之间没有保持安全操作距离.2.3、 危险源的监控1)对防护棚的构配件材料的材质,使用的机械、工具、用具进行监控.2)对防护棚的构架和防护设施承载可靠和使用安全进行监控.3)对防护棚的搭设、使用和拆除进行监控,坚决制止乱搭、乱改和乱用情况.4)加强安全管理对施工环境和施工条件进行监控.3、应急演练为保证出现紧急情况能按本计划实施,项目部组织进行应急预演,预演内容主要有以下几项:高空坠落、触电、火灾、集体中毒、机械伤害、中暑。预演由项目事故应急领导小组副组长,组织应急领导小组全体成员参加,并应有几名工人参加,工人在旁观看,达到培训,交底的目的。4、安全事故应急事故及处置4.1、 事故发生后,在场人员应在第一时间通知项目经理(事故领导小组组长).4.2、 综合办公室主任应立即通知邻近医院或拨打120急救电话,请求救助,如来不及时,应立即通知现场司机或叫外面的士车送至医院;并尽快通知上级领导,请求支援。4.3、 高处坠落者如伤情较重,禁止抓住伤者手和脚抬动,应用模板并加木彷背楞小心地将伤者放在硬板上抬动,以防伤及脊椎;伤情较轻尚能自己走动时,在场人员应制止伤者走动,尽快用硬板抬动,防止情况恶化。4.4、 高处坠物伤人时至流血时,现场医务人员应尽快采取止血措施,作简单的包扎,并将伤者扶送上救护车或的士车。5、安全事故应急救援电话及定点医院5.1.救援医院:救援电话:

    注意事项

    本文(悬挑式水平防护棚安全专项施工方案全套.docx)为本站会员(p**)主动上传,第壹文秘仅提供信息存储空间,仅对用户上传内容的表现方式做保护处理,对上载内容本身不做任何修改或编辑。 若此文所含内容侵犯了您的版权或隐私,请立即通知第壹文秘(点击联系客服),我们立即给予删除!

    温馨提示:如果因为网速或其他原因下载失败请重新下载,重复下载不扣分。




    关于我们 - 网站声明 - 网站地图 - 资源地图 - 友情链接 - 网站客服 - 联系我们

    copyright@ 2008-2023 1wenmi网站版权所有

    经营许可证编号:宁ICP备2022001189号-1

    本站为文档C2C交易模式,即用户上传的文档直接被用户下载,本站只是中间服务平台,本站所有文档下载所得的收益归上传人(含作者)所有。第壹文秘仅提供信息存储空间,仅对用户上传内容的表现方式做保护处理,对上载内容本身不做任何修改或编辑。若文档所含内容侵犯了您的版权或隐私,请立即通知第壹文秘网,我们立即给予删除!

    收起
    展开