欢迎来到第壹文秘! | 帮助中心 分享价值,成长自我!
第壹文秘
全部分类
  • 幼儿/小学教育>
  • 中学教育>
  • 高等教育>
  • 研究生考试>
  • 外语学习>
  • 资格/认证考试>
  • 论文>
  • IT计算机>
  • 法律/法学>
  • 建筑/环境>
  • 通信/电子>
  • 医学/心理学>
  • ImageVerifierCode 换一换
    首页 第壹文秘 > 资源分类 > DOCX文档下载
    分享到微信 分享到微博 分享到QQ空间

    家庭电路故障试题 总结.docx

    • 资源ID:1296115       资源大小:16.04KB        全文页数:3页
    • 资源格式: DOCX        下载积分:5金币
    快捷下载 游客一键下载
    账号登录下载
    三方登录下载: 微信开放平台登录 QQ登录
    下载资源需要5金币
    邮箱/手机:
    温馨提示:
    快捷下载时,如果您不填写信息,系统将为您自动创建临时账号,适用于临时下载。
    如果您填写信息,用户名和密码都是您填写的【邮箱或者手机号】(系统自动生成),方便查询和重复下载。
    如填写123,账号就是123,密码也是123。
    支付方式: 支付宝    微信支付   
    验证码:   换一换

    加入VIP,免费下载
     
    账号:
    密码:
    验证码:   换一换
      忘记密码?
        
    友情提示
    2、PDF文件下载后,可能会被浏览器默认打开,此种情况可以点击浏览器菜单,保存网页到桌面,就可以正常下载了。
    3、本站不支持迅雷下载,请使用电脑自带的IE浏览器,或者360浏览器、谷歌浏览器下载即可。
    4、本站资源下载后的文档和图纸-无水印,预览文档经过压缩,下载后原文更清晰。
    5、试题试卷类文档,如果标题没有明确说明有答案则都视为没有答案,请知晓。

    家庭电路故障试题 总结.docx

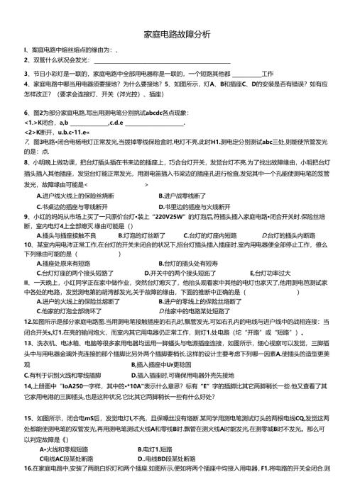
    家庭电路故障分析I、案庭电路中熔丝熔点的缘由为:、2、双管什么状况会发光:3、节日小彩灯是一联的,家庭电路中全部用电器称是一联的,一个短路其他都工作4、家庭电路中哪当用电器须要接地?为什么要接地?5、如图所示,灯A、B和插座C、D的安装是否有错误?如有应怎样改正?(要求会连接灯、开关(涔光控)、插座)6、图2为部分家庭电路,写出用测电笔分别挑试abcdc各点现象:<1.>K闭合,a,b,c.d.e.<2>K断开,u.b.c11.e«7、图3电路闭合电杨电灯正常发光,当拨掉零线保险盒时,电灯不亮.此时H1.测电定分别测试abc三处,则能使笊管发光的是:点.8、小明晚上做功课,把台灯插头插在书耒边的插座上,巧合台灯开关,发觉台灯不亮.为了找出故障缘由,小明把台灯插头插入其他插座,发觉台灯能正常发光,用测电笛插入书梁边的插座孔进行检查,发觉其中一个孔能使测电笔的笈管发光,故障缘由可能是<>A.进户线火线上的保险丝烧断B.进户战零线断了C.书桌边的插座与零线断开D.书里边的插座与火线断开9、小红的妈妈从市场上买了一只原价台灯装上“220V25W”的灯泡后,符插头插入家庭电路闭合开关时.保险丝焙断,室内电灯4上全部熄灭.缘由可能是()A.插头与插座接触不良B.灯泡的灯丝断了C.台灯的灯座内短路D.台灯的插头内断路10、某室内用电涔正常工作,在台灯的开关未闭合的状况下,招台灯插头插入插座时.室内用电器便全部停止工作,僚么下列缘由可能的是()A.插座处原来有短路B.台灯的插头处有短寿C.台灯灯座的两个接头短路了D.开关中的两个接头短跖了E,台灯功率过大II、一天晚上,小红同学正在家中做作业,突然台灯熄灭了,他抬头观看家中其他的电灯也家灭了,他用测电笆测试家中各处的电路,发觉测电第的胡湾都发光,关于故障的缘由,下面的推断中正确的是()A.进户的火线上的保险丝熔断了B.进户的零线上的保险丝烙断了C.他家的灯泡全部烧坏了D.他家中的电路某处短路了12.如图所示是部分家庭电路图.当用测电笔接触插座的右孔时,飘管发光.可如右孔内的电线与进户线中的战相连接:当闭合开关s,灯1.在亮的输间炮火,而室内其它用电器仍正常工作,则灯1.处电路(坨“开路”或“短路”)。13、洗衣机、电冰箱、电脑等很多家用电器均运用一脚蟠头与电源插座连接,如图所示,细心视察可以发觉,三脚插头中与用电器金璃外壳连接的那个插脚比另外两个插脚要梢长.这样的设计主要考虑下列哪一因素A.使插头的造型更美观B,插入插座中Ur更稔固C.有利于识别火践和零线插脚D.插入插座时,可确保用电器外壳先接地14,上册图中“IoA250一字样,其中的*10A"表示什么意思?标有“E”字的插脚比其它两脚稍长一些.他又查看了其它家用电港的三脚插头,也是这种状况.它比其它两脚稍长一些有什么好处?15、如图所示,闭合电mS后,发觉电灯I,不亮,且保嗓丝没有烙断.某同学用测电笔测试灯头的两根电线CQ,发觉这两处都能使测电笔的双管发光,再用测电笔测试火线A和零线B时.飘管在测火线A时能发光,在测零城B时不发光。那么可以判定故障是)A火线和零规短路B.电灯1.短路C电线AC段某处断路D.电线BD段某处断路16.在家庭电路中,安装了两跳白炽灯和两个插座.如图所示,便如将两个插座中均接入用电器,F1.将电路的开关全闭合.则各用电器工作的状况是:)A、a、b能正常工作B、b、C能正常工作C、c、d能正常工作D、d、a能正常工作!7.在下列现象中:(1)插座中的两个战头相碰;(2)开关中的两个小头相碰:<3)电路中增加了大功率用电器:<4)户外除电线绝摩皮损坏.可能引起家中保险统焙阍的是<).A.只有(1)(2)B.只有(2(3)C.只有(2><4>D、只有(1)(3)18 .在家庭电路中,闭合某一用电器开关,发觉原来亮蓿的灯泡先变暗,然后患火,经检杳发觉保险些熔断了,产生这一故障的缘由是,A.开关接触不良B.灯座中两个接线柱松动了C.灯泡的灯丝断了D.电路中运用的用电号总功率过大19 .原来室内的电灯均正常发光,当把台灯的插头插入插座时,室内电灯全部烟灭,保除丝络断.发生这一现象的缘由可能是<).A.分灯的功率太大B.台灯插头处JS路C.插座处短路D.台灯的灯好断了20 .在家庭电路中,接入电路的用电器总功率为P.用电器的总电Ia为R,接入电路的向炽灯总数为n,则它们之间的关系(.A.n超大,R越小,P越小B.n越大,R越大,P越小C.n越大,RJe小,PMD.n越大,R越大,P越大21 .教学楼安装了40W的电灯30W,现在电路上的保险丝断了,而备用的只有额定电流为3A的保险丝,加么比较合适的粒法是(.A.用一根凑合运用B.将两根井联运用C.将两根小联运用D用一根铜电线代替22 .物理小组的同学们练习安装照明电路.接通电源之前,老师将火线上的保险丝取下,把一个JS定电压为220V的灯泡作为帷蛤灯泡连接在原来安装保除丝的位置,同时要求同学将电路中全部开关都断开,用这样方法可以检查电路足否有短路,在接通电源后,下列说法中正确的是。.A.若检验灯泡正常发光,表明电路连接无误.B.若检验灯泡不亮,但将某一个用电叁的开关闭合后检验灯泡正常发光,衰明这个开关的两干连到了火线和零线上C.检脸灯泡不亮,但将某一个电灯的开关闭合后,这个电灯和检脸灯泡都能发光,只是亮度不够,这表明电路中出现了短路现象.D.不论将电路中用电器的开关断开还是闭合,检验灯泡均不发光,这表明电路中有短路.23 .电工在断开开关时,取下灯泡,用测电呈Stt试灯头里面的两根仔战,发觉其中有一根导践使笈管发光,这种状况是否正常?缘由是什么().A.此现象正常.因为两根线一根是火线.另一根是零线B.此现象正常,因为开关断开的那根级不能使笊管发光C.此现象不正常,因为没接灯泡时,两根戏都应使就管发光D.此现象不正常,因为没接灯泡时,两根线都应使双管发光24 .学生宿舍电路中的保险娃是按规定安装的.但常常被烧断.发生这种状况的域由可能是(.A.电路某处有短路B.某个灯座内火线与零线干脆触C.有一个寝室常常运用大电炉D.进入宿舍的电压常常低于220V家庭电路中必需驾驭的一些问咫I、家庭电路中为什么要有爱护装置?可安装哪些爱护装置?答:因为有电器的电路一旦出现故障,可能会大大增加电流,这样不仅会损坏电器,严峻时会引起火灾。因此必需安装电路爱护装置常见的电路爱护装置有熔断(有封闭式熔断器和插入式熔断潺二种,内装保险税)、断路器(也叫“自动开关”或叫“保安器”.2、保险丝有什么作用?谷:当由于电路过载或电路发生短路的缘由而引起电路电流过大时,保险丝会自动熔断,对电路起爱护作用.结断后的保险锻.可更换.3、选刖或更换保险丝时应留意哪我问,即?答:选用保险丝时应留意:应使保险税的额定电流等于或稍大于电跖中各用电器正常工作时的总电流,更换保险丝时应刷意:(I嘏如是因为用路而使保险税烙断,则更换的保险丝规格(额定电流)应与用来的保险税相同.假如是因为电路过载而造成保险税熔阍则必需调换规格额定电流)不一样的保险锻.4、假如选用的保险丝额定电流位太大或太小会怎样?为什么说不能用铜丝或铁丝来代替保险丝?答:假如选用的保险丝额定电流值太大,保险丝就不简单熠断,起不到爱护电路的作用。假如选用的保险丝额定电流值太小,保险丝会很荷单焰断而常常断电造成不必要的麻烦.因为在电流过大时,钢丝或铁丝一般不会熔断,因而极易发生事故.所以说不能用铜性或秩统来代替保险税。5、为什么家庭中常用断路器来曾代内装保险丝的同刀开关和熔断器?答:因为断路器有下列优点:当电流达到额定伯的肯定倍数时,可以在几分钟或几秒钟内自动切断电路,从而起到电路过栽或电路如路时的爱护作用,又不必更换元件,当电路中的故解除后,断路器能手动发位而接通电路.电路须要修理时.断路器也能手动切断电路.断路器比保险号的作HI更大、运用起来更便利.6、依据教材第125页图4-58的断路牌:作原理图.你能说出断路器的工作深理吗?断路器中最巾要的结构是哪个?(请你先思索再看答案好吗?)答;左图衣示:在正常状况下,断路器中的双层金属片是平百.的,与费锁装置只平行状态,电路的接触点HI合,电流能正常通过,是平安的工作状态.右图表示:当电流过大时,大电流产生的热盘使双层金属片被过度加热.发生弯曲,从而压迫赞锁装置发生陋斜,使接触点在弹变的拉力作用下被断开,电路被自动开路.从而起到电路过我或短路时的爱护作用。这时就成了平安的断电状密。见重要的结构是:双层金典片。7、家庭电路的主要现成部分有哪些?答:主要有:进户线和连接导线、电能表、断路器(或闸刀开关和饵断器)、插座、灯座和开关.8、假如一盏台灯,打开开关后灯没彳!发光,发生的故障可能有哪些?答:可能是灯丝烧断了;可能是保险丝熔断了(电跖发生了短路);可能是灯头接跷处线头脱落或发生了短路:可能是开关接城处线头脱落了(留意:开关处短路的话,现象是灯不能熄灭了,但电路不公发生卜用的):可能是插头处接线松动或发生了短路:可能是某处电路断线了:也有可能是停电了.有故障首先应检查灯统和保险统.9、功率较大的用电器的插头,为什么都是:.脚插头?答:因为旦接用电器的火戏绝缘层破损,火践和用电器的金典外壳接触,则金典外壳上就彳122OV的电压,若没有接地线,当人接触这个用电器时,电流将通过人体而流向大地,发生触电事故。而二脚插头有一个插脚是把用电器金属外光和三孔插座的接地孔相接,这样金属外无就与大地相连了.电流就不会经过人体儿起到了爱护的作用.关于台灯的电路故障推断,我们可用下面的思路解时:8C9CIOBI1.B12火、开路13D151)17D181)19B20C21B22B

    注意事项

    本文(家庭电路故障试题 总结.docx)为本站会员(p**)主动上传,第壹文秘仅提供信息存储空间,仅对用户上传内容的表现方式做保护处理,对上载内容本身不做任何修改或编辑。 若此文所含内容侵犯了您的版权或隐私,请立即通知第壹文秘(点击联系客服),我们立即给予删除!

    温馨提示:如果因为网速或其他原因下载失败请重新下载,重复下载不扣分。




    关于我们 - 网站声明 - 网站地图 - 资源地图 - 友情链接 - 网站客服 - 联系我们

    copyright@ 2008-2023 1wenmi网站版权所有

    经营许可证编号:宁ICP备2022001189号-1

    本站为文档C2C交易模式,即用户上传的文档直接被用户下载,本站只是中间服务平台,本站所有文档下载所得的收益归上传人(含作者)所有。第壹文秘仅提供信息存储空间,仅对用户上传内容的表现方式做保护处理,对上载内容本身不做任何修改或编辑。若文档所含内容侵犯了您的版权或隐私,请立即通知第壹文秘网,我们立即给予删除!

    收起
    展开