欢迎来到第壹文秘! | 帮助中心 分享价值,成长自我!
第壹文秘
全部分类
  • 幼儿/小学教育>
  • 中学教育>
  • 高等教育>
  • 研究生考试>
  • 外语学习>
  • 资格/认证考试>
  • 论文>
  • IT计算机>
  • 法律/法学>
  • 建筑/环境>
  • 通信/电子>
  • 医学/心理学>
  • ImageVerifierCode 换一换
    首页 第壹文秘 > 资源分类 > DOCX文档下载
    分享到微信 分享到微博 分享到QQ空间

    安徽电大开放教育试点机械设计制造及其自动化专业(本科).docx

    • 资源ID:1295298       资源大小:14.32KB        全文页数:3页
    • 资源格式: DOCX        下载积分:5金币
    快捷下载 游客一键下载
    账号登录下载
    三方登录下载: 微信开放平台登录 QQ登录
    下载资源需要5金币
    邮箱/手机:
    温馨提示:
    快捷下载时,如果您不填写信息,系统将为您自动创建临时账号,适用于临时下载。
    如果您填写信息,用户名和密码都是您填写的【邮箱或者手机号】(系统自动生成),方便查询和重复下载。
    如填写123,账号就是123,密码也是123。
    支付方式: 支付宝    微信支付   
    验证码:   换一换

    加入VIP,免费下载
     
    账号:
    密码:
    验证码:   换一换
      忘记密码?
        
    友情提示
    2、PDF文件下载后,可能会被浏览器默认打开,此种情况可以点击浏览器菜单,保存网页到桌面,就可以正常下载了。
    3、本站不支持迅雷下载,请使用电脑自带的IE浏览器,或者360浏览器、谷歌浏览器下载即可。
    4、本站资源下载后的文档和图纸-无水印,预览文档经过压缩,下载后原文更清晰。
    5、试题试卷类文档,如果标题没有明确说明有答案则都视为没有答案,请知晓。

    安徽电大开放教育试点机械设计制造及其自动化专业(本科).docx

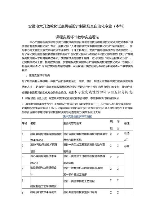
    安徽电大开放敦化试点机械设计制造及其自动化专业(本科)课程实践环节教学实施看法中心广播电视高校和哈尔滨工程技术高校陕台开设的现代远程开放教化试点开放式本科“机械设计制造及其自动化”专业,是教化部“人才培育模式改革和开放教化试点''探讨课题之一,作为中心电大首批开放式本科试点专业中的一个理工科专业,安徽广播电视高校作为试点学校之一,为了深化实行国务院批转教化部的4面对21世纪教化振兴行动支配和教化部批准的关于广播电视高校开展人才培育模式改革和开放教化试点的报告精神,进步实施“现代远程教化工程”,切实搞好试点工作,提高教学质量,安徽电视高校依据中心广播电视高校开放教化试点“机械设计制造及其自动化”专业教学实施方案的精神,合我省开放教化实际.特制定课程实践环节教学实施看法.一、课程实践环节种类为了培白具有从事机电一体化产品和系统的运行、维护、设计、制造及开发基本实力的高级应用型特地人才-:培育学生直正地驾驭运用现代化学习手段进行自主学习和终身学习的实力;并结合机械设计制造及其自动化专业的专业特点,拟定本专业实践性教学环节由五部分构成:1 .课程试验(或上机)规定凡未完成试验或试验不合格存,不能取得该门课程的学分.2 .案例教学和课程大作业:3.课程设计要求在六门课程中任选三门:见*mma44华业实习规定必需加织完成毕业实习(2M>.见毕业实习大绢5毕业设计本专业毕业设H8-10周.目的在于培育学生综合运用所学理论学何和技能解决实际问遨的实力.见毕业设计大纲集中实脍性教学环节支配序号名称主要内容与要求周数学分备注1机电限制与可编程限制器技术课程设计设计运用可编程序限制器技术的典里专用电气限制系统22任选3门2液JW气动限制技术课程设计设计一典型加工爰置的流体传动与取制系统22必修3传心器具与测限技术课程设计设计一奥型加工过程的机械值传感器测试电路224数控原理与应用课程设计设计一种数捽机床的限制系统.编制某一零件的加工程序225机械制造工艺学课程设计议计一典型零件的工艺规程226机电接口技术课程设由设计典型的机械装置接口电路227毕业实习了解典型机电一体化产品的结构及制造过程22必修8毕业设计完成一典型机电一体化产品的设计或完成某设备的技术改造设计IO8必修二、课程实践环节说明(一)课程试验本专业大部分课程都配有试蛤教材,符合专业特征,试验旨在加强学生对学习内容的理解,并在此翦础上将理论结合实际,供应实践教学。规定凡未完成试脸或试粉不合格者,不能取得该门课程的学分.课程试验不另算学分,详细考核方法见课程实践环节要求.(二)案例教学和课程大作业案例教学和课程大作业目的是加深学生对专业课程的理解,培方学生独立思索和分析实力.案例教学鬟求:对于选定课程作品或课题收集素材,进行分析,写出提要和心得,并在小纲探讨做简短叙述,最终提交探讨报告.按课程考核要求百分比计入平常成果.课程大作业;依据课程要求,收集素材,按要求在规定时间内创作作品,并写出作品创作过程及主要内涵由任课老师给出百分制成果和相应评语。课程大作业需刻录光盘存档以希教学检查.(=)课程设计详见课程设计大纲(四)毕业实习详见毕业实习大纲(五)毕业设计详见毕业设计大纲三、详细课程实践环节要求:(一)c+ir程序设计课程成骁:主教材为其+语言程序设计,试骁教材为乳+程序设计试验簿形成性考核占20分,由试滁和平常作业完成状况而定,由所在班拨的fE课老师给定.二)机电限制与可程序限M暑技术课程设计,外尊学分,不计入课程成果,见程设计大第三)计算机应用基循(*)课程试验,完成状况由授课老师给定成果,计入形成性考核成果.四)计算机绘图(本)文字教材:W计算机绘图h杨欣欣主编.中心广播电视商校出版社出版.文字教材采纳合一式,包括教材和附录两凯分,附录设彳f上机试验指导、试验目的及要求等.课程试完成状况由按谡老师给定成果,计入形成性考核成果,计算机绘图的实践教学环节主要为形成性考核(其他放入计算机绘图实训.计尊机绘图深程是实践性很强的专业课程,形成性考核是教学过程中个1R要的环节。学员的形成性考核应在面授阶段按时交给辅导老师批阅记录成果,施廷不交的要从形成性考核成果中扣除相应的分数.形成性考核成果不及格格要求该学员史修本课程,学生还应主动多与中心电大祖线的向上答疑,由辅导老师组织的小组探讨,必需保证学生年周肯定时间的网上自主学习时间.辅存老师对学生网上学习时间和答疑状况要给记录.五)传感!»与窝试技术课程试验,传感器与测试技术3是一门工程性,课程应用性都特别强的课程.通过试验可使学生增加第性相识,进一步加深时理论学问的理解学生必需完成本课程规定的试验,否则不能参与期末考试.课程设计.另算学分,不计入课程成果.见课程设计大纲(八)机*CAD/CAii课程试验:本课程考核方式为期末考试和平常考直(编程作业和上机试验)相结合的方式,课程总成果由期末考试成果和平常考查成果合成,考忠到课程实践性很强的特点,建议平常考查成果不少于30%(编程作业成果和上机试验成果各占15%左右)机械CAD/CAM的实践教学环节主要为形成性考核(其他放入机械CAD/CAM实训)。机械CAD/CAM课程是实践性很强的专业课程,形成性考核是教学过程中一个重要的环节。学员的形成性考核应在面授阶段按时交给辅导老师批阅记录成果.拖延不交的要从形成性考核成果中扣除相应的分数,形成性考核成果不及格,将要求该学员重修本课程。七)液压气动技术课程试验.完成状况由授课老师给定成果,计入形成性考核成果,课程设计.另停学分,不计入课程成果,见课程设计大纲(八)工业设计基&I案例教学I要求学生选定课程作品或课后思索题收集素材,进行分析,写出提要和心得,井在小殂探讨做询短叙述,最终提交探讨报告.按课程考核要求百分比计入形成性考核成果,课程大作业:为课程终结性考核方式.终结性考核占课程总成果的的50%,期末HI任课名邮布跟大作业,由学生在限定时间内(一周时间)自主选播工具软件,设计创作一幅作品,并网作品的设计说明,不少于800字,由任课老师给出百分制成果和相应评语。分校依据平常成果和大作业成果合成最终课程成果.设终课程成果干脆上报省校教务处.学生大作业和以终濯程总成果刻录光盘存档以备教学检杳.

    注意事项

    本文(安徽电大开放教育试点机械设计制造及其自动化专业(本科).docx)为本站会员(p**)主动上传,第壹文秘仅提供信息存储空间,仅对用户上传内容的表现方式做保护处理,对上载内容本身不做任何修改或编辑。 若此文所含内容侵犯了您的版权或隐私,请立即通知第壹文秘(点击联系客服),我们立即给予删除!

    温馨提示:如果因为网速或其他原因下载失败请重新下载,重复下载不扣分。




    关于我们 - 网站声明 - 网站地图 - 资源地图 - 友情链接 - 网站客服 - 联系我们

    copyright@ 2008-2023 1wenmi网站版权所有

    经营许可证编号:宁ICP备2022001189号-1

    本站为文档C2C交易模式,即用户上传的文档直接被用户下载,本站只是中间服务平台,本站所有文档下载所得的收益归上传人(含作者)所有。第壹文秘仅提供信息存储空间,仅对用户上传内容的表现方式做保护处理,对上载内容本身不做任何修改或编辑。若文档所含内容侵犯了您的版权或隐私,请立即通知第壹文秘网,我们立即给予删除!

    收起
    展开