欢迎来到第壹文秘! | 帮助中心 分享价值,成长自我!
第壹文秘
全部分类
  • 幼儿/小学教育>
  • 中学教育>
  • 高等教育>
  • 研究生考试>
  • 外语学习>
  • 资格/认证考试>
  • 论文>
  • IT计算机>
  • 法律/法学>
  • 建筑/环境>
  • 通信/电子>
  • 医学/心理学>
  • ImageVerifierCode 换一换
    首页 第壹文秘 > 资源分类 > DOCX文档下载
    分享到微信 分享到微博 分享到QQ空间

    原电池电极反应式的书写技巧.docx

    • 资源ID:1293683       资源大小:16.63KB        全文页数:2页
    • 资源格式: DOCX        下载积分:5金币
    快捷下载 游客一键下载
    账号登录下载
    三方登录下载: 微信开放平台登录 QQ登录
    下载资源需要5金币
    邮箱/手机:
    温馨提示:
    快捷下载时,如果您不填写信息,系统将为您自动创建临时账号,适用于临时下载。
    如果您填写信息,用户名和密码都是您填写的【邮箱或者手机号】(系统自动生成),方便查询和重复下载。
    如填写123,账号就是123,密码也是123。
    支付方式: 支付宝    微信支付   
    验证码:   换一换

    加入VIP,免费下载
     
    账号:
    密码:
    验证码:   换一换
      忘记密码?
        
    友情提示
    2、PDF文件下载后,可能会被浏览器默认打开,此种情况可以点击浏览器菜单,保存网页到桌面,就可以正常下载了。
    3、本站不支持迅雷下载,请使用电脑自带的IE浏览器,或者360浏览器、谷歌浏览器下载即可。
    4、本站资源下载后的文档和图纸-无水印,预览文档经过压缩,下载后原文更清晰。
    5、试题试卷类文档,如果标题没有明确说明有答案则都视为没有答案,请知晓。

    原电池电极反应式的书写技巧.docx

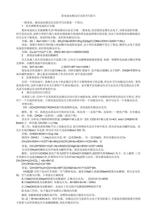
    原电池电极反应式的书写技巧一般来说,晚电池电极反应式的书写应留意一下四点:1 .首先推断原电池的正负极假如电池的正负极推断失误则电极反应必定写错.一般来说,较活泼的金属失去电子,为原电池的负极.但不是肯定的,如铁片和铝片辅入氢氧化钠溶液中组成的原电池虽然镁比悟活泼,但由于怡和氢氧化晒溶液反应失去电子被氧化,因而铛是负板,此时的电极反应为:负极:2A-6e=2A1.x正极:6H2O+6e=6OH+3H2j或2Api2比OMe+2OH=2AI0>+3H2再如,将铜片和铝片同时插入浓砧酸中组成原电池时,由于铝在浓硝酸中发生了钝化,铜却失去电子是原电池的负极被纸化.此时的电极反应为:负极:Cu-2c=Cu2"正被:2NO+4H,+2c=2NOH+2HQ2 .要留意电解质溶液的酸碱性在正仇极上发生的电极反应不是孤立的,它往往与电解帧溶液紧密联系.如现一氧燃料电池就分酸式和域式两种,在酸性溶液中的电极反应:负极:2H1.4c=4H,正极O?+4F+4c=2HK)假如是在性溶液中,则不行能有H出现,同样在酸性溶液中.也不能出现OH,由于CH*、CHQH等燃料电池在碱性溶液中,碳元素是以CO/离子形式存在的.故不是放出CO”3 .还要留道电子转移的数目在同一个原电池中,角极失去电子的总数泞定等于正极得到电子的总数,所以在书写电极反应式时,要用意电荷可恒,这样可避开在有关计算时产生错误或i反差,也可避开由电极反应式写总反应方程式或由总方程式改写电极反应式时所带来的失误.4 .抓住总的反应方程式从理论上讲,任何个自发的氧化还晓反应均可设计成版电池,而两个电极相加即得总的反应方程式.所以对于一个生疏的原电池,只要知道总的反应方程式和其中的一个电极反应式,就可写出另一个电极反应式.举例分析:1例UCHtOH和02在KOH溶液中组成坳料电池,该电池的负极反应式为.解析,第一步:找氧化还原反应中的对应关系:氧化剂还原产物:还原剂耙化产物,在负极反应。即:负极:CHQH(还原剂)C0r(氧化产物)其次步:分析电子轴移的物用的量,CHQH中碳元素为一2价,CO2-3中碳元索为+4价,Imo1.CHQH转移6md电子。即负极:CHjOH32+6e第三步:依据电荷原理配平以上电做反应式.缺少的物质从反应介质中找寻.因为该电池为碱性电池,而且左右相差8mo1.负电荷,所以应当在左边添加8mo1.OH.即:负极;CHQH+8OH=Coj-+6e第四步:OH域与Hq为对应关系,即一边有OH或I、-另一边有HzO。所以负极反应式为rCH3OH+XOH=CO?'+6c+6H2O或CH0H-6c+8OH=COr+6H;0答案;CH1OH*8OH=CoF-+6c+6H2O或CHgH-6c+8OH=CO?-+6HQ交式若将KoH的碱性反应环境变为酸性环境,则该电池的负极反应式为,解析:还原剂为CHQH,氧化产勃为CO”在负极ImO1.CHQH生成CO?共转移6mo1.电子,在上趣笫.三步中须要在右边添加6mo1.H,在第四步中应当有I11m>1H2O参与反应,即负极电极反应式为CH1OH+H2O=CO2+6c+6H*或CH1OH-6c+H2O-Co"+6H,答案:CH<OH*H2O=CO>t+6c+6F或CHQH-6c+H?=COiT+6H-1例题2】可用于电动汽车的铝一空气燃料电池,通常以NaC1.溶液或NaoH溶液为电解液,铝合金为负极,空气电极为正极,卜列说法正确的是A.以NaCI溶液或NaoH溶液为电解液时.正极反应式为:。2+2出0+祀=4OHB.以NaOH溶液为电解液时.负极反应为:AI+30H-3c=AI(OHhJC.以NaOH溶液为电解液时,电池在工作过程中电解液的PH保持不变D.电池工作时,电子通过外电路从正极流向负极解析,电解旗溶液显碱性或中性,该燃料电极的正极发生反应为:O2W+4c=4OH,A对;铝作负极,鱼极反应应当是铝失去电子变为铝离子,在氮氧化钠的溶液中的肉子接着与过圻的域反应生成偏稻酸根,因此负极反应为:A1.+4OH-3c=AIOa+2HQ.故B错:该电池在减性条件下消耗了碳,反应式为4AI+3O2+4OH=4AIO?+2H2O.溶液PH降低,因此C错:电池工作时,电子从负极出来经过外电跖流到正极,又称D错,答案,A犀除练习练习1.据报道,摩托罗拉公司的一种以甲醉为原料,以KOH为电解粉的用于手机的可充电的高效燃料电池,充一次电可持续运用一个月.(1)关于该电池的叙述错误的是.放电时,正极反应为:O2+4c+4H*=2H2O放电时,负极反应为:CHjOH-6e'+8OH=W+6Hq充电时.原电池的负极与电源的正极相连接充电时,阴极反应为:QH-4c=2H2O+O消(2)若以熔融的K,COj为电解质,阳极充入CO2与6的混合气体.试写出该燃料电池的电极反应式;负极;正极O解析,(1)放电时,正板是6得电子,倒溶液是碱性的,电极反应式是:04e+2hO=QH“充电时,原电池的负极与电源的狗极相连接,让发生了氧化反应的原电池的负极被还原.阴极发生的是褥电子的还原反应,即CoJ+6c*6H2O=CH<)H+8OH.(2)熔融的KyaI为电解痂时,电极反应中只有Coy-与反应或作为产物,没有H'OH答案t(1.>CD(2)负极:CHQH-6e+80H=COF+611。正极:Oj+4c+2H2O=4OHo蛛习2.市场上常常见刎的标记为1.i-ion的电池称为,馋禹子电池”.它的负极材料是金属t里和碳的复合材料(碳作为金属锂的教体,电解质为种能传导1.i'的高分子材料.这种锂离子电池的电池反应为:放电下列说法不正确的是1.i+21.io;充电/1.i.ijNiOzA.放电时,负极的电极反应式:1.i-e=1.i*B.充电时.1.io/sNKX既发生氧化反应又发生还原反应C.该电池不能用水溶液作为电解质D.放电过程中1.r向负极移动解析,A项1.i从零价升至正价,失去电子,作为负极,故正确;B项反应逆向进行时,反应物只有一种,故化合价既有升,又有降,所以既发生氧化反应又发生还原反应,故正确:C项由于1.i可以与水反应,故电解质应为非水材料正确;D项原电池中阳离子应迁移至正极失电子,故错误。答案,d1.X密习3.(2011浙江高考)将NaCI溶液滴在一生光亮清洁的帙板表面上,4-帙丽一段时间后发觉液滴覆流的阳周中心区(八)已被腐蚀而变暗,在液洸外沿形成(/)案,棕色铁锈环(口如图所示。导致该现象的主要缘山是液滴之下辄气含量比边“da线少。下列说法正确的是A.液滴中的C1.由a区向b区迁移B.液滴边域是正极区,发生的电核反应为:O2+2HiO+4c=40HC.液滴下的Fc因发生还说反应而被腐蚀,生成的Ff由a区向b区迁移,与b区的OH形成Fe(OH)2,迸一步氧化、脱水形成铁铁D,若改用嵌有一铜螺丝钉的铁板,在钢钛接触处满加NaCI溶液,则他极发生的电极反应为:Cu-2e=Cu2'解折,液滴边缘O?多,在碳粒上发生正板反应Oz+2Hq+4c=4()H.液滴下的FC发生负极反应,Fe-2e=Fe:,,为腐蚀区(八).A选项错误,C1.由b区向a区迁移:B选项正确;C选项错误,液洒下的FeIS发生氧化反应而被税蚀:D选项错误,Cu更稳定,作正极,反应为6+2Hq+收=40H答熹B

    注意事项

    本文(原电池电极反应式的书写技巧.docx)为本站会员(p**)主动上传,第壹文秘仅提供信息存储空间,仅对用户上传内容的表现方式做保护处理,对上载内容本身不做任何修改或编辑。 若此文所含内容侵犯了您的版权或隐私,请立即通知第壹文秘(点击联系客服),我们立即给予删除!

    温馨提示:如果因为网速或其他原因下载失败请重新下载,重复下载不扣分。




    关于我们 - 网站声明 - 网站地图 - 资源地图 - 友情链接 - 网站客服 - 联系我们

    copyright@ 2008-2023 1wenmi网站版权所有

    经营许可证编号:宁ICP备2022001189号-1

    本站为文档C2C交易模式,即用户上传的文档直接被用户下载,本站只是中间服务平台,本站所有文档下载所得的收益归上传人(含作者)所有。第壹文秘仅提供信息存储空间,仅对用户上传内容的表现方式做保护处理,对上载内容本身不做任何修改或编辑。若文档所含内容侵犯了您的版权或隐私,请立即通知第壹文秘网,我们立即给予删除!

    收起
    展开