欢迎来到第壹文秘! | 帮助中心 分享价值,成长自我!
第壹文秘
全部分类
  • 幼儿/小学教育>
  • 中学教育>
  • 高等教育>
  • 研究生考试>
  • 外语学习>
  • 资格/认证考试>
  • 论文>
  • IT计算机>
  • 法律/法学>
  • 建筑/环境>
  • 通信/电子>
  • 医学/心理学>
  • ImageVerifierCode 换一换
    首页 第壹文秘 > 资源分类 > DOCX文档下载
    分享到微信 分享到微博 分享到QQ空间

    营销人员素质测评诊断结果 考试.docx

    • 资源ID:1293289       资源大小:93.47KB        全文页数:5页
    • 资源格式: DOCX        下载积分:5金币
    快捷下载 游客一键下载
    账号登录下载
    三方登录下载: 微信开放平台登录 QQ登录
    下载资源需要5金币
    邮箱/手机:
    温馨提示:
    快捷下载时,如果您不填写信息,系统将为您自动创建临时账号,适用于临时下载。
    如果您填写信息,用户名和密码都是您填写的【邮箱或者手机号】(系统自动生成),方便查询和重复下载。
    如填写123,账号就是123,密码也是123。
    支付方式: 支付宝    微信支付   
    验证码:   换一换

    加入VIP,免费下载
     
    账号:
    密码:
    验证码:   换一换
      忘记密码?
        
    友情提示
    2、PDF文件下载后,可能会被浏览器默认打开,此种情况可以点击浏览器菜单,保存网页到桌面,就可以正常下载了。
    3、本站不支持迅雷下载,请使用电脑自带的IE浏览器,或者360浏览器、谷歌浏览器下载即可。
    4、本站资源下载后的文档和图纸-无水印,预览文档经过压缩,下载后原文更清晰。
    5、试题试卷类文档,如果标题没有明确说明有答案则都视为没有答案,请知晓。

    营销人员素质测评诊断结果 考试.docx

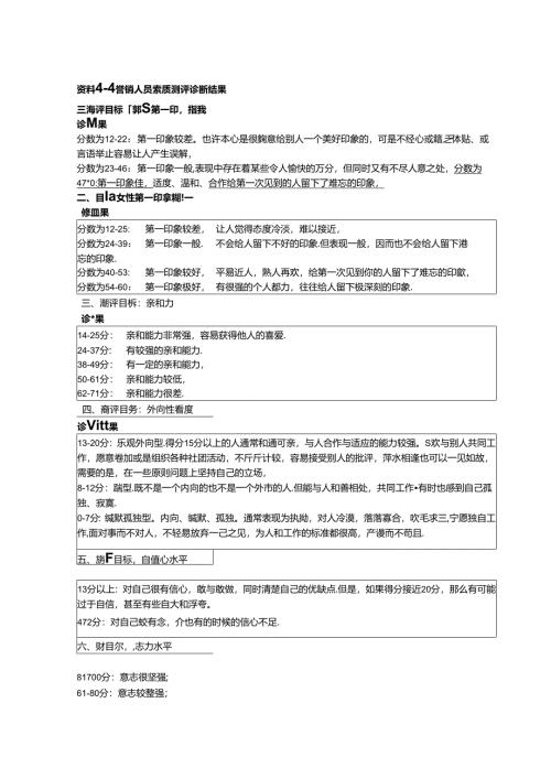
    资料4-4誉销人员索质测评诊断结果三海评目标郭S第一印,指我诊M果分数为12-22:第一印象较差。也许本心是很麴意给别人一个美好印象的,可是不经心或籍乏体贴、或言语举止容易让人产生误解,分数为23-46:第一印象一般,表现中存在着某些令人愉快的万分,但同时又有不尽人意之处,分数为47*0:第一印象佳,适度、温和、合作给第一次见到的人留下了难忘的印象,二、目Ia女性第一印拿糊!一修皿果分数为12-25:第一印象较差,让人觉得态度冷淡,难以接近,分数为24-39:忘的印象.第一印象一般.不会给人留下不好的印象.但表现一般,因而也不会给人留下港分数为40-53:第一印象较好,平易近人,熟人再欢,给第一次见到你的人留下了难忘的印歙,分数为54-60:第一印象极好,有很强的个人都力,往往给人留下极深刻的印象.三、潮评目柝:亲和力诊*果14-25分:亲和能力非常强,容易获得他人的喜爱.24-37分:有较强的亲和能力.38-49分:有一定的亲和能力,50-61分:亲和能力较低,62-71分:亲和能力很差.四、裔评目务:外向性看度诊Vitt果13-20分:乐观外向型.得分15分以上的人通常和通可亲,与人合作与适应的能力较强。S欢与别人共同工作,愿意卷加或是组织各种社团活动,不斤斤计较,容易接受别人的批评,萍水相逢也可以一见如故,需要的是,在一些原则问题上坚持自己的立场,8-12分:踹型.既不是一个内向的也不是一个外市的人.但能与人和善相处,共同工作有时也感到自己孤独、寂寞.0-7分:缄默孤独型。内向、缄默、孤独。通常表现为执拗,对人冷漠,落落寡合,吹毛求三,宁愿独自工作,面对事而不对人,不轻易放弃一己之见,为人和工作的标准都很高,产谩而不苟且.五、旃F目标,自值心水平13分以上:对自己很有信心,敢与敢做,同时清楚自己的优缺点.但是,如果得分接近20分,那么有可能过于自信,甚至有些自大和浮夸。472分:对自己蛟有念,介也有的时候的信心不足.6分以下:对自己没有太多的信心,过于谦虑,容易形成自我压抑.六、财目尔,,志力水平81700分:意志很坚强;61-80分:意志较整强;41-60分:意志品质一S;21-40分:意志品质很弱,七、M目标;环境清案力1、左边是先射的.做这样题的技巧是,最先射出的子弹周围的玻璃的扩散没有受到阻碍,即没有断裂.2、B先照.A中掉了一个扣子,在拍B时扣子还没有掉。3、(1)烟筒里冷出的烟与风向相逆,不合理。(2)人与物体的影子与太阳的位置不相符,不合理,M果如果能完美地答出位=道题7证明环境洞察力相当棒;如果能答对一至两道题,环境洞察力不错;如果不能对上述任何一道题,环境洞察力很差.资料4-7企业中层管理人员素质渊评诊断结果三的目柝I是否有说服力1诊断结果9个以上;盛明被测评者有比较高超的说服能力58个:说明被测评者说服能力一般.4个以下:被测评者说职镜力较差。三TwW目标人际关系解力一每题选择“是"记1分,选择“否”记。分,将各题得分相次,得出总分.诊断结果如果被测评者的得分接近得分的最大值那么说明他(她)很善于建立人际关系,容易结识新的朋友,在人际关系上的处境也较好。如果得分更接近得分的最低值,则意味着建立人际关系单能力尚需要改乱V胃评目标|国里健康度在测酸A和测验B中,每一个"V”按5分计算.各算出总分.然后从测跳A的总分扣除测验B的总分,再加50分上去,就是被测评者所得的分数。依据分散,推断被测评者的健康状况.诊*果29分以下:会毫无缭由地烦躁和焦虑,浑身倦怠.这时候身体略感不适,就很容易患大病,虽然与一般疲倦没有什么差异,但因而生场大病的可能性很高.30-60分:最近的健康状况不算很好,或工作操劳或游玩过度而没有好好休息。如以为身体林、撑得住而一直逞强,疲劳会趁虚大举侵入.为预防病例,宜放慢生活脚步,调适一下.61-80分:有正常且适度的健康状态”生活安定且有规律,身心保持均衡.只要三餐正常而睡眠充足,任何疲劳都可立即消失。恢复精力也很快。81分以上:精力足,烦恼少,心情舒扬:但就因事事得心应手,无往不利,或趁势横冲直律而无法克制:所以这时应该要留意的,不是健康与疾病,而是伤舌或事故。Bh耐目茶|包容力一诊断结果21否以上说明被测评者有很强的包容五一计分方法:每答对一跑得2分,福答错或答漏一题扣2分。试题答案:1.E;2.H;3.D;4.D;5.8;6.方法A“*果凡是选B的就得3分;选了两个或两个以上“无选择”者减去5分,一个“无选择”也未选的也减去5分;第6题作对了,算被测评者选了一个“未选择1.诊断结果2730分:被测评者十分善于协调与属下的关系。长于以情动人、以理服人,用高超的技巧来使目的得以实现.有靠力成为一个企业的领导者、管理者.17-24分:被测评者与下属的关系一般.平常情形下,能够以合理的方式使下属接受他(始)的意见并按意图去干。但如若时间紧迫或情况特殊,往往会做出一些不当的决定,这说明可能不太胜任大范围内公务关系的管理与协调。15分以下:很不善于调节与属下的关系。不了解在处理工作关系时“因势利导”的原则,对人的观察和体谅也不够,很难得心应手地运用技巧来协调好各方面的关系.十、岬目IiI与上级的沟通能力诊断结果5472分:与上司的关系很好,对上司司够以诚相待,但有时过于干强,3653分:与上司的关系不悌,修得公司人际关系,善于协调.1835分:与上司的关系一般,表面上与上司处得很好,实际上双方锹乏真诚的理解。0-17分:报不会处理与上8的关系,常常没有主见,限于被动.求职面试的注意事项:(1)不要低估自己的能力面试时要避免说这样的话:“我只有六个月的工作经验”;“虽然我没接触过此类工作,蛤我可以边做边学。”可以谈谈你大学时的专业成绩或从事过的实习经历,哪怕这些工作经历并不令你呼做.(2)不要过于自信自信在很多情况下是优点,但如果你的应聘条件确实不足以令人信服,你最好不要在面试的时候对自己的能力渲染太多.一旦考官觉得你所说的和你短暂出入太大,会认为你不诚实。(3)适时入座在主考官没有请你坐下来时,切忌急于坐下,否则会被视为傲慢无礼。主考官让你坐卜.时,应表示谢迤,在主考官指定的位置上+卜.,保持良好的他姿。忌与主考官坐得太近、太远或坐得太高.(4)关掉手机你需要确保在面试期间不会有任何打扰你的声音出现,这当然就是你的手机要静音或者是关机了。(5)不要指望每个问题都能回答完美在面试官的狂轰滥炸下,总会遇到自己不熟悉或者根本就没仃听说过的问题,每个人都不是全才,面试官也不要求我们无所不知,这既不必要,也不可能。遇到这种情况,首先不要把自己弄得特别紧张,不必为息的“无知”而烦恼,事情没有那么严重“(6)勇于打破沉默面试时经常会遇到一些道尬的沉默。有时是因为面试官等待你做卜.一步陈述,而你认为自己已经回答完毕;有时是面试官陷入了某种思考,而中断了对你的提问:有时也是因为面试官的准备不足,还没有想出时你的下一步提问。

    注意事项

    本文(营销人员素质测评诊断结果 考试.docx)为本站会员(p**)主动上传,第壹文秘仅提供信息存储空间,仅对用户上传内容的表现方式做保护处理,对上载内容本身不做任何修改或编辑。 若此文所含内容侵犯了您的版权或隐私,请立即通知第壹文秘(点击联系客服),我们立即给予删除!

    温馨提示:如果因为网速或其他原因下载失败请重新下载,重复下载不扣分。




    关于我们 - 网站声明 - 网站地图 - 资源地图 - 友情链接 - 网站客服 - 联系我们

    copyright@ 2008-2023 1wenmi网站版权所有

    经营许可证编号:宁ICP备2022001189号-1

    本站为文档C2C交易模式,即用户上传的文档直接被用户下载,本站只是中间服务平台,本站所有文档下载所得的收益归上传人(含作者)所有。第壹文秘仅提供信息存储空间,仅对用户上传内容的表现方式做保护处理,对上载内容本身不做任何修改或编辑。若文档所含内容侵犯了您的版权或隐私,请立即通知第壹文秘网,我们立即给予删除!

    收起
    展开