欢迎来到第壹文秘! | 帮助中心 分享价值,成长自我!
第壹文秘
全部分类
  • 幼儿/小学教育>
  • 中学教育>
  • 高等教育>
  • 研究生考试>
  • 外语学习>
  • 资格/认证考试>
  • 论文>
  • IT计算机>
  • 法律/法学>
  • 建筑/环境>
  • 通信/电子>
  • 医学/心理学>
  • ImageVerifierCode 换一换
    首页 第壹文秘 > 资源分类 > DOCX文档下载
    分享到微信 分享到微博 分享到QQ空间

    覆盖层洞段开挖支护方案.docx

    • 资源ID:1292745       资源大小:26.30KB        全文页数:3页
    • 资源格式: DOCX        下载积分:5金币
    快捷下载 游客一键下载
    账号登录下载
    三方登录下载: 微信开放平台登录 QQ登录
    下载资源需要5金币
    邮箱/手机:
    温馨提示:
    快捷下载时,如果您不填写信息,系统将为您自动创建临时账号,适用于临时下载。
    如果您填写信息,用户名和密码都是您填写的【邮箱或者手机号】(系统自动生成),方便查询和重复下载。
    如填写123,账号就是123,密码也是123。
    支付方式: 支付宝    微信支付   
    验证码:   换一换

    加入VIP,免费下载
     
    账号:
    密码:
    验证码:   换一换
      忘记密码?
        
    友情提示
    2、PDF文件下载后,可能会被浏览器默认打开,此种情况可以点击浏览器菜单,保存网页到桌面,就可以正常下载了。
    3、本站不支持迅雷下载,请使用电脑自带的IE浏览器,或者360浏览器、谷歌浏览器下载即可。
    4、本站资源下载后的文档和图纸-无水印,预览文档经过压缩,下载后原文更清晰。
    5、试题试卷类文档,如果标题没有明确说明有答案则都视为没有答案,请知晓。

    覆盖层洞段开挖支护方案.docx

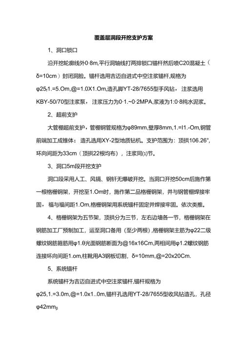
    覆盖层洞段开挖支护方案1、洞口锁口沿开挖轮廓线外08m,平行洞轴线打两排锁口锚杆然后喷C20混凝土(=10cm)封闭洞脸。锚杆选用吉迈自进式中空注浆锚杆,规格为25f1.=5.Om,=1.0X1.Om,造孔脚YT-28/7655型手风钻,注浆选用KBY-50/70型注浆泵,注浆压力为01.02MPA,浆液为1:08纯水泥浆。2、超前支护大管棚超前支护,管棚钢管规格为89mm,壁厚8mm,1.=I1.-Om,钢管前端加工成锥体;造孔选用XY-2型地质钻机。支护范围为:顶拱106.26°,环向间距为33cm(顶拱22根均布),注浆同节。3、洞口5m段开挖支护洞口段采用人工、风镉、钢钎无爆破开挖。当洞口开挖50cm后施作第一根格栅钢架,开挖至1.Om时,施作第二品格栅钢架,并与钢管棚焊接牢固,福与福间距1.Om,格栅钢架用系统锚杆固定并焊接牢固。依次类推。4、格栅钢架为五节架,顶拱分为三节,左右边墙各一节,格栅钢架在钢筋加工厂预制加工,运至洞口备用(至少两根),格栅钢架主筋为22二级螺纹钢筋箍筋用1.光面钢筋断面为16x16Cm,两相间用1.2螺纹钢筋连接环向间距1.om,柱靴用A3钢板切割,=10mm,=20x20Cm.5、系统锚杆系统锚杆为吉迈自进式中空注浆锚杆,锚杆规格为25,1.=3.0m,=1.0x1.0m,锚杆孔选用YT-28/7655型收风钻造孔,孔径42mm6、钢筋网制安钢筋网为6光面钢筋,=15x15Cm,在钢筋加工厂拉伸、下料,现场绑扎焊接。7、喷射混凝土施工喷射混凝土配合比由实验室提供,并经喷板试验确定,场地布置在交通洞进口,混凝土选用JDY-35O型强制式拌合机拌合zTK961型湿式转子喷射机喷射,喷射混凝土厚度6=15cm.8、覆盖层洞身段开挖支护先沿开挖轮廓线打一排减震孔,孔距30cm,不装药,距减震孔25Cm打一排爆破孔,中部6孔楔形掏槽掏槽孔周围为辅助爆破孔,松动爆破,人工镐头、钢钎刷仰拱和边墙,以免过多扰动围岩。单循环进尺1.0m。开挖硝料用Z1.-50型装载机端运至洞口装IOt自卸汽车运至弃硝场.覆盖层洞段开挖应遵循"短进尺、弱爆破、强支护、早衬砌"原则施工,稳步推进。锚喷支护施工方法同洞口段。9、混凝土衬砌覆盖层洞段开挖结束,应立即进行混凝土衬砌和洞口明拱混凝土珏然

    注意事项

    本文(覆盖层洞段开挖支护方案.docx)为本站会员(p**)主动上传,第壹文秘仅提供信息存储空间,仅对用户上传内容的表现方式做保护处理,对上载内容本身不做任何修改或编辑。 若此文所含内容侵犯了您的版权或隐私,请立即通知第壹文秘(点击联系客服),我们立即给予删除!

    温馨提示:如果因为网速或其他原因下载失败请重新下载,重复下载不扣分。




    关于我们 - 网站声明 - 网站地图 - 资源地图 - 友情链接 - 网站客服 - 联系我们

    copyright@ 2008-2023 1wenmi网站版权所有

    经营许可证编号:宁ICP备2022001189号-1

    本站为文档C2C交易模式,即用户上传的文档直接被用户下载,本站只是中间服务平台,本站所有文档下载所得的收益归上传人(含作者)所有。第壹文秘仅提供信息存储空间,仅对用户上传内容的表现方式做保护处理,对上载内容本身不做任何修改或编辑。若文档所含内容侵犯了您的版权或隐私,请立即通知第壹文秘网,我们立即给予删除!

    收起
    展开